Hallo zusammen, für die Regelung einer Pumpe habe ich kürzlich eine PWM-Steuerung aufgebaut (Schaltplan ist angehängt). Ohne Last am Transistor funktioniert das System einwandfrei (gemessen mit Oszilloskop). Wenn aber die Pumpe angeschaltet wird, brennt mir der IC regelmäßig durch, wenn die Spannung VDC einen bestimmten Wert erreicht. Beim zuerst verwendeten IRF5305 waren es 10,5 V, beim IRF540 war der Verstärker schon bei 8 V hops gegangen. Kann mir einer von euch eine Erklärung dafür liefern? Eigentlich sollte durch den IC doch gar kein Strom fließen. p. s. nachträglich habe ich einen pull-down zwischen Ausgang und Gate angeschlossen und eine Diode antiparallel zum Motor gesetzt. Trotzdem brennen mir die TLC272 regelmäßig durch. Für jeden Hinweis bin ich dankbar. Schöne Grüße Sebbo
Sebastian schrieb: > Für jeden Hinweis bin ich dankbar. 1. Freilaufdiode fehlt. 2. Ungeeignete Beschaltung des Mosfet Schau mal, wie andere das machen: Source an GND und Last an Drain... Welche Frequenz hat die PWM? Denn in jedem Zyklus muss der OP das Gate umladen. Das kann ganz hübsch Leistung brauchen. Fazit: der OP wird überlastet.
Und der Opamp mag nicht so viel kapazitive Last, da gehört ein Widerstand zwischen Gate und dessen Ausgang.
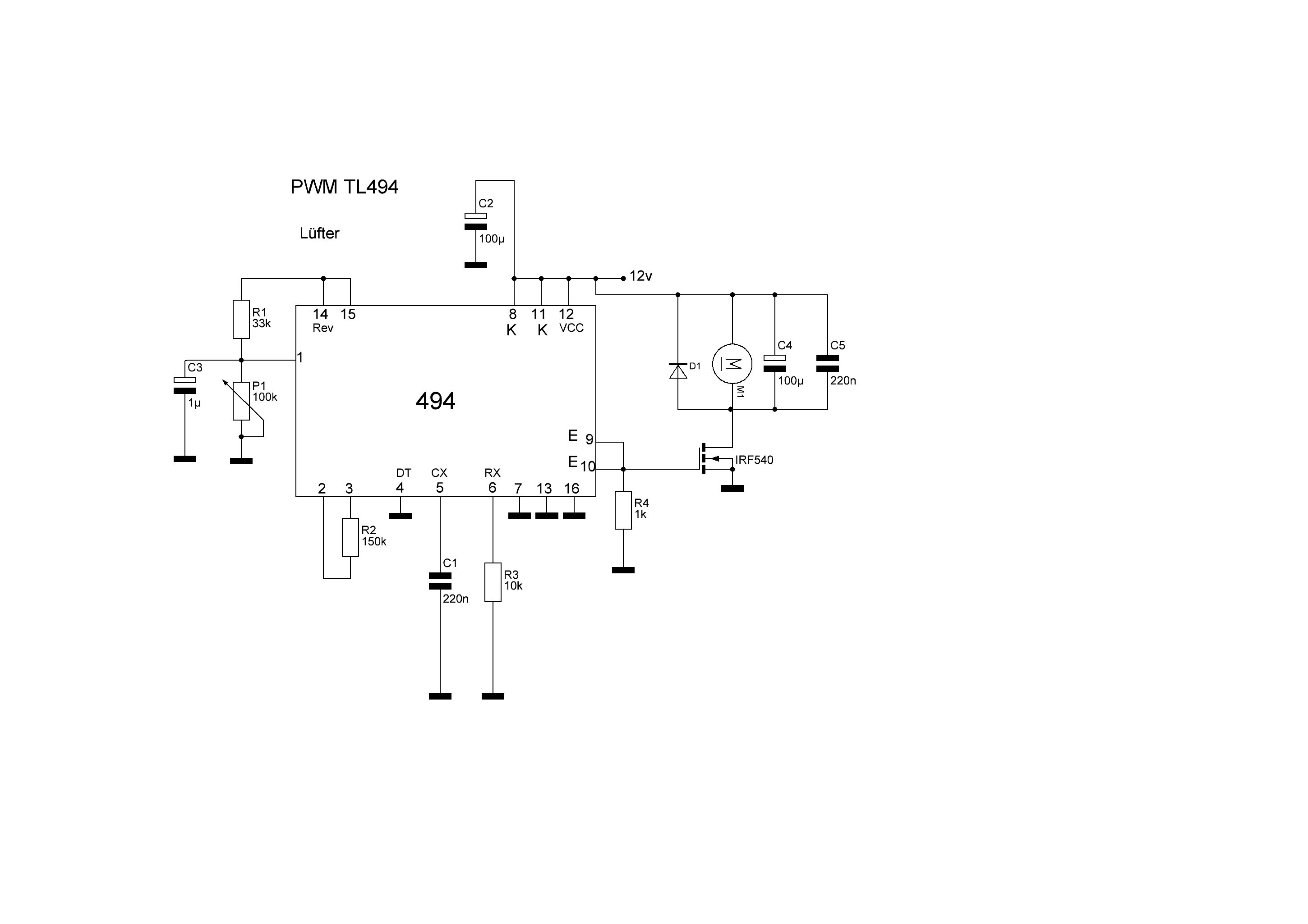
Sebastian schrieb: > Für jeden Hinweis bin ich dankbar. falscher ic. nimm nen tl494 der ist für sowas geschaffen worden. ich nutz den um damit 12v lüfter oder halogenlampen zu dimmen. funktioniert ohne probleme c1 und r3 sind für die pwm frequenz zuständig und sind anzupassen. mit p1 wird eingestellt. c3 sorgt für nen anlaufimpuls für den motor beim zuschalten der betriebsspannung. mfg
Hier mal die upgegradete Schaltung. @LotharMiller: Wo fehlt die Diode? Die Schaltung habe ich bis auf den MOSFET von einem anderen Forum übernommen. @hinz: Hast du eine Idee, welchen Wert der Widerstand haben sollte? @dolf: Danke für die Alternative. Ich werde sie als Plan B im Hinterkopf behalten (müsste die Teile erst beschaffen), falls die hiesige Schaltung nicht funktioniert.
Seb E. schrieb: > Die Schaltung habe ich bis auf den MOSFET von einem anderen Forum > übernommen. Und hat man Dir dort nicht weiterhelfen können? Ich halte diese Schaltung für ziemlichen Murks.
Last und Diode sind immer noch auf der falschen Seite des MOSFET. Der 1 Meg Widerstand ist überflüssig. Gatewiderstand wenige 100 Ohm.
Der Ground Pin vom ersten OP ist völlig falsch angeschlossen. Der TLC272 hat doch gar keine zwei Vcc, Vss!?
Mark S. schrieb: > Seb E. schrieb: >> Die Schaltung habe ich bis auf den MOSFET von einem anderen Forum >> übernommen. > > Ich halte diese Schaltung für ziemlichen Murks. Die Schaltung ist kompletter Murks. Dabei ist das Problem seit Dekaden(!) gelöst. http://www.dse-faq.elektronik-kompendium.de/dse-faq.htm#F.25
Motorstromkreis nicht auf den Steuerstromkreis schalten, weil die EMK des Motors ohne Schutzmassnahmen sonst die ICs grillt. Wie sieht denn die Stromversorgung aus?
Das Problem ist der MOS-FET. Das Substrat ist im Inneren des MOS-FET mit dem Source-Anschluss verbunden (Im Schaltbildsymbol sogar angedeutet). Eine der Schutzdioden für das Gate ist normalerweise mit dem Potential des Substrates verbunden. Somit kann eine Spannungsspitze des Motors direkt an den Ausgang des OPV gelangen. Es gibt Typen, bei denen das Substrat extra einen Anschluss am Gehäuse besitzt.
Nautilus schrieb: > Eine der Schutzdioden für das Gate ist normalerweise mit dem Potential > des Substrates verbunden. Somit kann eine Spannungsspitze des Motors > direkt an den Ausgang des OPV gelangen. Ähem... welche Schutzdioden? Wie sind die denn geschaltet? Welche Charakteristik haben die? > Es gibt Typen, bei denen das Substrat extra einen Anschluss am Gehäuse > besitzt. Eine, oder zwei oder eine Handvoll. Aber warum haben 99,9% keinen eigenen Bulk-Anschluss und warum funktionieren zigtausend andere Schaltungen ohne diesen getrennten Bulk-Anschluss? Ganz einfach: weil das nicht das Problem ist bzw. das nicht das Problem behebt. Das Problem hier liegt zuerst in der falschen Beschaltung des Mosfets. Und dann wäre der Schaltungsaufbau auch noch interessant: fließen Lastströme quer durch die OP-Schaltung?
Sebastian schrieb: > für die Regelung einer Pumpe habe ich kürzlich eine PWM-Steuerung > aufgebaut (Schaltplan ist angehängt) Wie kommt man auf so eine falsche Schaltung ? Lieber eckige Räder erfinden als ein Mal in ein Buch zu gucken ? Der MOSFET gehört mit Source an Masse, der Motor (mit der von dir inzwischen nachgerüstezen Diode) zwischen Drain und VCC und VCC muss zwischen 10 und 20V liegen (Ugs min und max des MISFETs). Du brätst doch deinen als Sourcefolger geschalteten MOSFET. Ich würde R3 auch besser auf 10k setzen, der TLC272 ist kein R2R Rail-To-Rail OpAmp, oder einen TS912 nehmen.
OK, ich nehme zur Kenntnis, dass dieses Layout ziemlich auseinandergenommen wurde. Die Vorlage stammt aus einem Forum für PC-Modder und soll einen Lüfter an 12 V regeln. Sie wird außerdem auf mehreren Seiten erklärt, weswegen ich mich auf die Korrektheit verlassen hatte. Gewundert hat es mich allerdings, dass in dem Vorschlag ein P-MOSFET verbaut ist, der sich mit der ausschließlich positiven Spannung des OPV gar nicht schalten lässt. Den Transistor habe ich entsprechend ersetzt, mehr nicht. Da die PWM ohne Last dann funktioniert hat, war für mich alles in Ordnung. Offenbar war der falsche MOSFET aber nicht die einzige Schwäche des Entwurfs... Ich hoffe ihr vergebt es einem nicht-Elektrotechniker, dass er kein passendes Buch parat hat und stattdessen im Internet gesucht hat. In Zukunft nehme ich nur noch Layouts, zu denen es eine Diskussion gibt ;-) @MaWin: Danke für die Erklärung. Dass das Gate doch in irgendeiner Weise leitend mit der Drain/Source-Seite verbunden ist, wusste ich nicht. Unter diesen Umständen leuchtet es mir ein, dass der IC durchbrennen kann. Mit dem Motor auf der Drain-Seite und R1003 = 10k passiert das allerdings immer noch. Werde es erstmal mit dem TS912 versuchen und falls auch das nicht klappt, kommt die Schaltung auf den Müll und ich nehme eine andere - dolf und Axel Schwenke haben ja schon Entsprechendes beigetragen. Danke an alle für die Diskussion!
Seb E. schrieb: > Gewundert hat es mich allerdings, dass in dem Vorschlag ein > P-MOSFET verbaut ist, der sich mit der ausschließlich positiven Spannung > des OPV gar nicht schalten lässt. Den Transistor habe ich entsprechend > ersetzt, mehr nicht. Na Super: mit einem passenden pFET hätte die Schaltung schon funktioniert. Die "ausschließlich positive Spannung des OPV" ist bezogen auf dessen Source (die an +12V liegt) dann nämlich durchaus negativ. Seb E. schrieb: > Werde es erstmal mit dem TS912 versuchen und falls auch das nicht > klappt, kommt die Schaltung auf den Müll und ich nehme eine andere - > dolf und Axel Schwenke haben ja schon Entsprechendes beigetragen. tu das: diese Vorschläge sollten (ohne Änderungen) funktionieren.
Achim S. schrieb: > Na Super: mit einem passenden pFET hätte die Schaltung schon > funktioniert. Die "ausschließlich positive Spannung des OPV" ist bezogen > auf dessen Source (die an +12V liegt) dann nämlich durchaus negativ. > Interessanter Einwand. Allerdings ist in dem Foren-Vorschlag der Drain an +VCC, nicht Source. Hätte ich das mal gewusst!
Seb E. schrieb: > Allerdings ist in dem Foren-Vorschlag der Drain > an +VCC, nicht Source. Hast du mal nen Link zu dem Originalvorschlag?
Achim S. schrieb: > Seb E. schrieb: >> Allerdings ist in dem Foren-Vorschlag der Drain >> an +VCC, nicht Source. > > Hast du mal nen Link zu dem Originalvorschlag? http://www.modding-faq.de/?artid=521
Seb E. schrieb: > http://www.modding-faq.de/?artid=521 Danke... ok, vom Schaltsymbol wäre im Originalvorschlag "eher" die Source an VCC (d.h. der Autor hat das Bild irgendwo richtig abgemalt). Aber von den zugefügten Buchstaben her wäre die Drain an VCC, was Quatsch ist (d.h. der Autor hat nicht verstanden, was er abgemalt hat). Zudem fehlt dort die Freilaufdiode: zwei Gründe, warum der Originalvorschlag tatsächlich nichts taugt.
Seb E. schrieb: > Ich hoffe ihr vergebt es einem nicht-Elektrotechniker, dass er kein > passendes Buch parat hat und stattdessen im Internet gesucht hat. Im INet sollte man immer mindestens zwei Quellen verwenden. Und fachfremde Foren wie Modellbau, Computermodder o.ä. eher meiden.
Bitte melde dich an um einen Beitrag zu schreiben. Anmeldung ist kostenlos und dauert nur eine Minute.
Bestehender Account
Schon ein Account bei Google/GoogleMail? Keine Anmeldung erforderlich!
Mit Google-Account einloggen
Mit Google-Account einloggen
Noch kein Account? Hier anmelden.


