Auf den webseiten hierunter gibt es Audionempfänger in den Darlingtonstufen als Hüllkurvendetektor benützt werden. * http://theradioboard.com/rb/viewtopic.php?f=4&t=4037 "Are Darlington pairs suitable for using in regen receivers?" * http://theradioboard.com/rb/viewtopic.php?f=4&t=7063 "SW REGEN USING BASE-EMITTER AND MILLER CAPACITANCE FOR FEEDBACK" * http://oernst.f5lvg.free.fr/rx/vv1/vv1.html "RECEPTEUR A REACTION SPECIAL BLU" * "Junkbox Regen" auf https://circuitsalad.com/2014/12/06/another-excellent-performing-regen-circuit-coming-shortly * "Variation on Junk Box Bipolar Regenerative Receiver" https://circuitsalad.com/2015/01/22/variation-on-junk-box-bipolar-regenerative-receiver.
Darlingtonschaltungen als Audion-Detektor benützt, sind für Audionempfänger sehr geeignet weil sie eine sehr hohe Eingangsimpedanz haben. Das ermöglicht um diesen Schaltungen am heisen Ende des Schwingkreises zu verbinden. Anzapfungen oder Kopplungswindungen sind nicht mehr notwendig. In einem Darlington-Audion ist der erste Transistor ein Impedanzwandler, der zweite Transistor ist die tatsächliche Detektor in dem der Kollektor HF-mäsig an der Masse kurzgeslossen ist von einer Kapazität von 10 nF bis 100 nF. Aber wie ist das Demodulationsverfahren des Darlington-Audions auf höheren frequenzen im Kurzwellenbereich? Dies vorausgesetzt daß HF-tauglichen Transistoren wie BF494, BF495, BF240, usw. benützt werden.
Hallo Mast Nachträglich muss ich dir aus einem etwas anderen Blickwinkel zustimmen. Das aktive Bauteil am oberen Ende des Schwingkreises anzuschließen, kann eine große Drift beim Verstellen der Rückkopplung verursachen. Der Grund ist die sich verändernde Eingangskapazität. Der 1. Transistor kann die Belastung am Schwingkreis im Verhältnis seiner Stromverstärkung reduzieren. Seine Basis verursacht einen eigenen kapazitiven Belag, welcher jedoch konstant ist. Er kann die kapazitive Kopplung des 2. Transistors vom Schwingkreis isolieren und zwar ebenfalls im Verhältnis seiner Stromversorgung. Dazu sollte jedoch die 1. Stufe in seinem Arbeitspunkt nicht geändert werden, er wirkt dann nur als Pufferstufe. Am zweiten Transistor, dem Detektor, wird dann der Arbeitspunkt verändert, um die Rückkopplung einzustellen. Ungefähr wie hier: http://theradioboard.com/rb/viewtopic.php?f=4&t=4037#p44125 Meine Erkenntnisse: https://groups.yahoo.com/neo/groups/regenrx-simulations/conversations/topics/390 > Aber wie ist das Demodulationsverfahren des Darlington-Audions auf > höheren frequenzen im Kurzwellenbereich? Solange die Empfangsfrequenz noch mindestens Faktor 10 von der Transitfrequenz entfernt ist, sollte die Empfindlichkeit kaum nachlassen. Gruß, Bernd
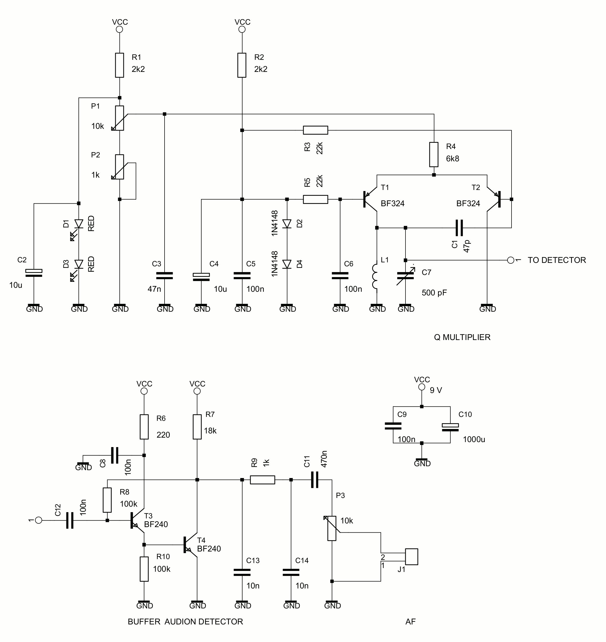
Hier gibt es einen Rückkoplungsempfänger mit einer Darlingtonstufe als Detektor, aber hier habe ich die Detektorstufe und die Entdämpfungsstufe getrennt mit nur der Schwingkreisspule gemeinschaftlich. Viel besser als Detektor und Entdämpfung in einer Stufe zu kombinieren.
Mast schrieb: >mit einer Darlingtonstufe als >Detektor, Der wird aber nicht gut, oder auch garnicht funktionieren. Die Gegenkopplung mit R8 linearisiert die Verstärkerstufe, Ein linearer Verstärker kann nicht gleichrichten. Schalte zwischen T4 und den Tiefpaß einen Spannugsverdopplungsgleichrichter, dann funktioniert es besser. Und C11 weglassen, sonst kann sich C14 nicht entladen. C11 gehört zwischen P3 und J1.
Günter Lenz schrieb: > Mast schrieb: >>mit einer Darlingtonstufe als >>Detektor, > > Der wird aber nicht gut, oder auch garnicht funktionieren. > Die Gegenkopplung mit R8 linearisiert die Verstärkerstufe, > Ein linearer Verstärker kann nicht gleichrichten. > Schalte zwischen T4 und den Tiefpaß einen > Spannugsverdopplungsgleichrichter, dann funktioniert es > besser. Und C11 weglassen, sonst kann sich C14 nicht > entladen. C11 gehört zwischen P3 und J1. Es funktioniert wohl gut zum Detektieren, der Audion-Detektor T4 ist nicht-linear eingestellt. Der Kollektorwiderstand R7 von 18k hat wie einen Wert von 18k das ein kleine Strom durch T4 fließt und damit zusammen mit R8 von 100k die Basis-Emitterspannung von T4 auf dem krümmen Teil der Basis-Emitter Kennlinie eingestellt ist und das AM-signal demoduliert wird. Warum sollte C14, der ein Teil des Tiefpassfilters R9/C11 ist, sich entladen können?
Mast schrieb: >Warum sollte C14, der ein Teil des Tiefpassfilters R9/C11 ist, sich >entladen können? Weil die Spannung an C14 dann nicht der Hüllkurve der Amplitudenmodulation folgen kann. Das Ergebnis einer AM-Demodulation kann man als Gleichspannung mit überlagerter NF-Wechselspannung betrachten. Durch einen Kondensator kann kein Gleichstrom fließen.
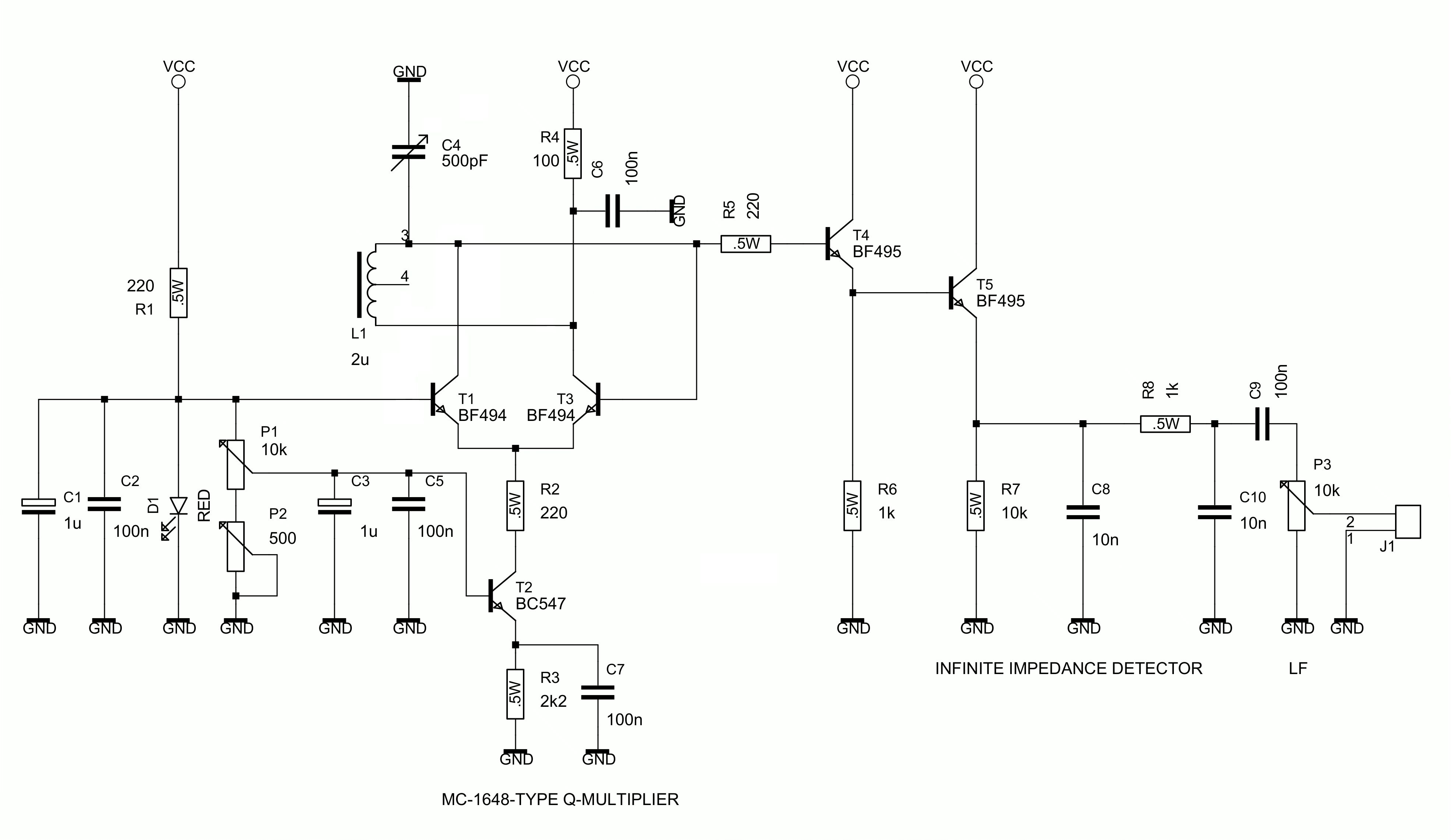
Hier gibt es ein Schaltbild eines Geradeausempfängers mit einer separaten Darlingtonstufe wie ein Detektor. T3 ist tatsächlich ein sogenannte Infinite Impedance Detector. Das demodulierte AF signal wird mit einem Tiefpassfilter R10 und C14 vom Emitter T3 abgenommen und von T4 weiter verstärkt. T1 und T2 sind eine Entdämpfungsstufe.
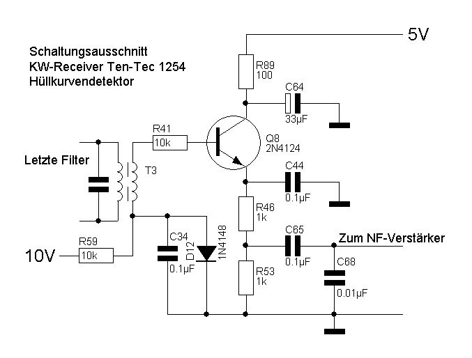
Die hier bislang vorgestellten Beispiele von Hüllkurvendetektoren sind Fehlkonstruktionen. Ich habe mal ein Beispiel eines Hüllkurvendetektors, der auch funktioniert. Der Transistor Q8 neben den NF-Verstärker TDA1013B, ist der Hüllkurvendetektor. Die Bezeichnungen sind etwas verschwommen. http://archiv2.funkamateur.de/download/article/41999050505005 Das letzte Beispiel von "Mast (Gast)" könnte funktionieren wenn man C12 weglässt und die Gegenkopplung R8 nur an T4 anschließt und die Basis T4 einen Koppelkondensator bekommt.
Günter Lenz schrieb: > Die hier bislang vorgestellten Beispiele von > Hüllkurvendetektoren sind Fehlkonstruktionen. > Ich habe mal ein Beispiel eines Hüllkurvendetektors, > der auch funktioniert. Der Transistor Q8 neben > den NF-Verstärker TDA1013B, ist der Hüllkurvendetektor. > Die Bezeichnungen sind etwas verschwommen. > > http://archiv2.funkamateur.de/download/article/41999050505005 Hm, ich sehe da eher eine Störaustastung. > > Das letzte Beispiel von "Mast (Gast)" könnte funktionieren > wenn man C12 weglässt und die Gegenkopplung R8 nur an T4 > anschließt und die Basis T4 einen Koppelkondensator bekommt. Wenn man C12 weglässt kann der Transistor T3 nicht mehr arbeiten. Kurt
Kurt Bindl schrieb: >Hm, ich sehe da eher eine Störaustastung. Dann hast du die Schaltung nicht verstanden. Wo ist dann deiner Meinung nach der AM-Demodulator? >Wenn man C12 weglässt kann der Transistor T3 nicht mehr arbeiten. > Kurt T3 macht dann genau das, was man bei einem AM-Demodulator braucht, nämlich gleichrichten.
Günter Lenz schrieb: > Kurt Bindl schrieb: >>Hm, ich sehe da eher eine Störaustastung. > > Dann hast du die Schaltung nicht verstanden. > Wo ist dann deiner Meinung nach der AM-Demodulator? > Sorry, ich habe Q9 als Q8 angeschaut. Anderer Plan: >>Wenn man C12 weglässt kann der Transistor T3 nicht mehr arbeiten. > >> Kurt > > T3 macht dann genau das, was man bei einem AM-Demodulator > braucht, nämlich gleichrichten. Schon, aber dazu braucht er auch einen Arbeitspunkt bei dem das geht. Nimmst du den C12 raus dann liegt seine Basis an Masse. Das kanns doch dann nicht sein, oder? Kurt
Kurt Bindl shrieb: >Schon, aber dazu braucht er auch einen Arbeitspunkt bei dem das geht. >Nimmst du den C12 raus dann liegt seine Basis an Masse. Das kanns doch >dann nicht sein, oder? Die Basis liegt nicht an Masse, sie ist an der Schwingkreisspule. Ab etwa 0.6V fängt der Transistor an gleichzurichten, wenn er es darunter auch schon machen soll, kann man ihn eine kleine Vorspannung geben. Schau wie Ten-Tec es gemacht hat. D12 C34
Kurt B. schrieb: > Schon, aber dazu braucht er auch einen Arbeitspunkt bei dem das geht. > Nimmst du den C12 raus dann liegt seine Basis an Masse. Das kanns doch > dann nicht sein, oder? Es händelt hier sich um eine Darlingtonstufe in der der Arbeitspunkt von Gegenkopplung mit R8 stabilisiert wird. T3 und R10 nehmen auch Teil in der Gegenkopplungsschleife mit R8. Daß T3 demoduliert, wird verursacht von einer nicht-linearen Einstellung des Arbeitspunktes von T3. Die beiden Seitenbänder des AM-Signals mischen sich in T3 mit der Trägerwelle und somit entsteht das NF.
Günter Lenz schrieb: > Kurt Bindl shrieb: >>Schon, aber dazu braucht er auch einen Arbeitspunkt bei dem das geht. >>Nimmst du den C12 raus dann liegt seine Basis an Masse. Das kanns doch >>dann nicht sein, oder? > > Die Basis liegt nicht an Masse, sie ist an der Schwingkreisspule. > Ab etwa 0.6V fängt der Transistor an gleichzurichten, Alle HF-Signale unter 0.6V gehen dann leer aus. Und eine AM-Information ebenfalls, denn der Transistor klemmt ja auf 0.6V. > wenn er es darunter auch schon machen soll, kann man ihn > eine kleine Vorspannung geben. Wie willst ihm eine Vorspannung geben wenn die Spule diese gleich gegen Masse kurzschliesst. Kurt
Mast schrieb: > Kurt B. schrieb: >> Schon, aber dazu braucht er auch einen Arbeitspunkt bei dem das geht. >> Nimmst du den C12 raus dann liegt seine Basis an Masse. Das kanns doch >> dann nicht sein, oder? > > Es händelt hier sich um eine Darlingtonstufe in der der Arbeitspunkt von > Gegenkopplung mit R8 stabilisiert wird. So sehe ich das auch. (und der C12 entkoppelt von Masse die durch L1 gebildet ist) Kurt
Kurt Bindl schrieb: >Wie willst ihm eine Vorspannung geben wenn die Spule diese gleich gegen >Masse kurzschliesst. Wie Ten-Tec es gemacht hat, D12 C34.
Günter Lenz schrieb: > Kurt Bindl schrieb: >>Wie willst ihm eine Vorspannung geben wenn die Spule diese gleich gegen >>Masse kurzschliesst. > > Wie Ten-Tec es gemacht hat, D12 C34. Das heisst also dass C12 da bleibt wo er ist und die Darlingtonschaltung schon demodulieren kann. Kurt
Kurt Bindl schrieb: >Das heisst also dass C12 da bleibt wo er ist und die Darlingtonschaltung >schon demodulieren kann. Nein, schau den Anhang an.
Günter Lenz schrieb: > Kurt Bindl schrieb: >>Das heisst also dass C12 da bleibt wo er ist und die Darlingtonschaltung >>schon demodulieren kann. > > Nein, schau den Anhang an. Der interessiert aber nicht. Wenn du in der Schaltung um die es hier geht den C12 rausnimmst dann hängt die Basis vom T3, dem BF240, direkt an L1. Damit sich da überhaupt was tut muss die Spannung an L1 > 0.6V werden. Eine brauchbare Hüllkurvendemodulation ist damit nicht zu machen. https://www.mikrocontroller.net/attachment/309747/RegenEmitterfollowerdetector.gif Kurt
Kurt, am besten du fängst bei der Funktionsweise eines Detektorempfängers an. Der funktioniert komischerweise komplett ohne Strom.
Bernd F. schrieb: > Kurt, am besten du fängst bei der Funktionsweise eines > Detektorempfängers an. Warum? Weil ich sage dass der gezeigte Darlington_Hüllkurver_Detektor ohne den C12 nicht funktioniert? > Der funktioniert komischerweise komplett ohne > Strom. Was ist da dran komisch? Oder anders gesagt: wieso kommt dir das komisch vor? Kurt
Hier gibt es einen Imfinite Impedance Detector T5 der gepuffert ist von der Pufferstufe T4. T4 isoliert den Schwingkreis L1/C4 von Impedanzänderungen aus der Detektorstufe T5 wenn die Entdämpfungsstufe rund T1, T2 und T3 in und aus Schwingen geht. Wenn die Detektorstufe T5 direkt auf das heiße Ende des Schwingkreises verbunden ist, verursachen diesen Impedanzänderungen eine Hysterese (Backlash) wann man die Rückkopplung einstellt. R5 von 220 Ohm ist ein Stopper-Widerstand zum Unterdrücken von parasitären (UKW) Schwingungen in der Pufferstufe T4. Emitter- und SourceFolger sind sehr anfällig für parasitären Schwingungen aufgrund Streukapazitäten, die einen kapazitiven Spannungsteiler bilden und so einen unerwünschten Colpitts-Oszillator machen. Solche unerwünschten Schwingungen manifestieren sich als Knacken, Brummen, Jaulen, Empfängst von unerwünschten UKW-Rundfunksendungen, usw.
Wie soll T1 ohne Betriebsspannung und ohne Arbeitswiderstand funktionieren? Basis von T1 ist galvanisch über die Spule mit Kollektor verbunden, T1 verhält sich dadurch wie eine Diode.
Günter Lenz schrieb: > Wie soll T1 ohne Betriebsspannung und ohne Arbeitswiderstand > funktionieren? Basis von T1 ist galvanisch über die Spule > mit Kollektor verbunden, T1 verhält sich dadurch wie eine > Diode. Wohl war. Vielleicht ein Zeichenfehler und es sollte so aussehen:
Günter Lenz schrieb: > Wie soll T1 ohne Betriebsspannung und ohne Arbeitswiderstand > funktionieren? Basis von T1 ist galvanisch über die Spule > mit Kollektor verbunden, T1 verhält sich dadurch wie eine > Diode. Es ist eine ähnliche Schaltung wie Kainka benützte auf http://b-kainka.de/bastel3.htm. Es händelt sich hier um ein sogenanntes "Short Circuit Biasing" indem die Basis-Kollektor Diode von der Spule gleichspannungsmäßig kurzgeschlossen ist. Siehe auch https://web.archive.org/web/20140707225801/http://www.wehner.org/electro/short/ "The Short-Circuit Amplifying Technique. By Charles Douglas Wehner". Auch das Emitterfolger-Audion auf http://b-kainka.de/bastel117.htm hat eine von der Spule kurzgeschlossene Basis-Kollektor Diode
Das Entdämpfungsglied T1/T3 ist basiert auf dem MC-1648 IC. Siehe "MC1648 Regen" auf http://theradioboard.com/rb/viewtopic.php?f=4&t=6870 und auf "VCO: Ultra Negtive 100kHz-100Mhz" https://sites.google.com/site/linuxdigitallab/low-noise-crystal-experiment/diff-neg-vco-1mhz-30mzh
Bitte melde dich an um einen Beitrag zu schreiben. Anmeldung ist kostenlos und dauert nur eine Minute.
Bestehender Account
Schon ein Account bei Google/GoogleMail? Keine Anmeldung erforderlich!
Mit Google-Account einloggen
Mit Google-Account einloggen
Noch kein Account? Hier anmelden.





