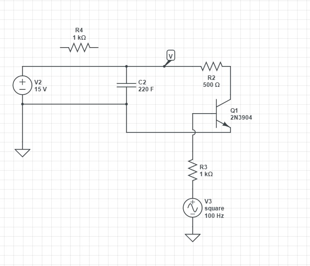
Hallo, ich habe eine einfache Schaltung aufgebaut, wo mittels eines Arduino nano rechteckimpulse ausgesendet werden. Folgender Aufbau: Eine 15V Spannungsquelle lädt über einen 1k Ohm Vorwiderstand einen 220uF Kondensator, der Transistor wird mit einer Frequenz von 100Hz jeweils für 200us durchgeschalten. Mein flasches Verständniss: Die Energie für den kurzen Impuls müsste aus dem Kondensator kommen Messung: Die Spannung bricht beim Punkt V auf 5V zusammen. Problemlösung: Den 1k Ohm Vorwiderstand überbrücken. Frage: Warum bricht die Spannung zusammen ? Vielen Dank für eure Hilfe
Alphaaut schrieb: > 220uF Sicher? Im Bild sind es 220F. Was macht dein Simulator damit? Oder hat der einen anderen Wert genommen?
Danke, ja es sind 220uf, den simulator hab ich nur zum Zeichnen der Schaltung verwendet
Also... bei mir kommt etwas anderes heraus. Siehe Anhang.
Alphaaut schrieb: > es sind 220uf, den simulator hab ich nur zum Zeichnen der > Schaltung verwendet Aber auch die Aufladung von 220µF über 1kOhm dauert eine Weile. Da wird sich eine Spannung einstellen, die der Spannungsteilung von R4 und R2 und dem Tastverhältnis entspricht. Eine Formel dafür darfst du dir selbst aufstellen. P.S.: Wenn der Transistor kontinuierlich angesteuert wird, ergeben sich genau deine 5V...
Messung heißt mit Multimeter oder Oszi gemessen? Aufbau auf korrekte Verkabelung Überprüft? Weil (siehe Screenshot) der Kondensator lädt sicht über die 1k auf 15V auf und dann schafft auch die Entladung über 500 Ohm mit 0.2 Tastverhältnis nicht gegen die konstante Aufladung über 1k anzukommen. Mit dem Tastverhältnis kann eine sich leicht variierende "Endspannung" eingestellt werden,
VIELEN DANK! ihr habt mir echt geholfen und ich bin froh dass auch als nicht elektrotechniker, die energiegleichungen zumindest grob noch zusammenstimmen. Das problem war simpel, der 500 ohm widerstand war fälschlicherweise ein 47 Ohm widerstand. Problem gelöst
Bitte melde dich an um einen Beitrag zu schreiben. Anmeldung ist kostenlos und dauert nur eine Minute.
Bestehender Account
Schon ein Account bei Google/GoogleMail? Keine Anmeldung erforderlich!
Mit Google-Account einloggen
Mit Google-Account einloggen
Noch kein Account? Hier anmelden.



