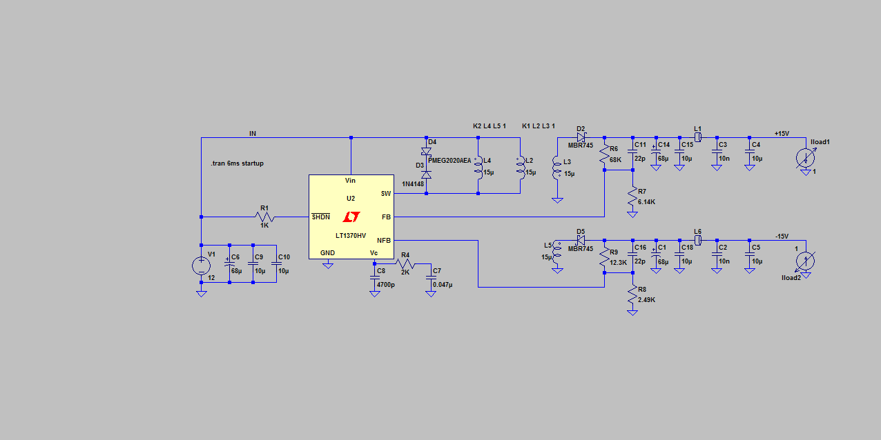
Hallo, ich bin dabei mir einen Spannungswandler zu basteln, der +15V und -15V aus +12V erzeugt. Nach ein bißchen Recherche bin ich auf die Wandler LT1372, LT1371 und LT1370 gestoßen, die jeweils einen Eingang für FB und NFB besitzen. Ich hatte sogar schon ein Layout für den LT1372 entworfen, was ich dann aber wieder verworfen habe, nachdem ich das thermische Verhalten des LT1372 berechnet hab. Hab mich dann letztendlich für den LT1370 entschieden. Im Datenblatt gibt es auf Seite 12 eine passende Beispielschaltung, allerdings wunder ich mich, dass der eindesignte Transformator das mit einem Stromrating von 2,29A mitmacht. Für mich käme der Trafo nun auch nicht wirklich in Frage und ich hab mir stattdessen gedacht, dass ich 2 gekoppelte Spulen an den Switch-Ausgang des LT1370 hänge. Das funktionierte in der Simulation mit LTSpice auch ganz gut(siehe Bild). Mir stellt sich aber die Frage, wie ich so eine gekoppelte Spule dimensionieren muß. In den Datenblättern der SRF1280-Serie von Bourns oder DRQ127-Serie von Cooper Bussmann steht zwar, dass man sie auch als Transformer einsetzen kann, die Werte, wie die Induktivität und das Stromrating sind aber immer nur für den parallelen- und den seriellen Betrieb angeben. Woran muß ich mich da orientieren?
Du hast nur ein feedback. Daraus folgt, dass eine Änderung der Last am nicht rückgekoppeltem Zweig nicht ausgeregelt werden kann. Überhaupt ist das Regelverhalten für nichtsymmetrische Lasten eher schlecht. Abhilfe: zwei regler verwenden, vollkommen voneinander getrennt, erst am Ausgang verbinden. Gruss Robert
Wenn die Regelung für jeden Zweig unabhängig ist, kann es funktionieren.
In der Simulation mit 1A Last an beiden Ausgängen funktioniert es auch sehr gut. Man kann auch in der Simulation sehr gut sehen, wie der Regler für eine halbe Periodendauer 6A rausschickt und für die andere halbe Periodendauer -6A. Eine so hohe Last von jeweils 1A werde ich sicherlich nicht benötigen aber ich wollte das jetzt ganz gerne so entwerfen, so dass ich das für verschiedene Schaltungen verwenden kann und ausreichend Reserven habe. Die Frage ist aber gewesen, wie ich die gekoppelte Spule auswähle. Die Schaltung ist übrigens nicht mehr ganz aktuell. Die beiden Schottky-Dioden MBR745 hab ich wegen der niedrigeren Vorwärtsspannung durch jeweils eine PDS1040L ersetzt. Das pi-Filter an den Ausgängen ist auch etwas anders. Anstatt 10uF->Ferritperle->10nF->10uF sieht das pi-Filter jetzt folgendermaßen aus: 10uF->1uF->10nF->Ferritperle->10nF->1uF->10uF.
Warum eine Schaltung mit einem Spezial-Transformator verwenden, wenn man am Ende doch keine Potenzialtrennung erreicht? Da sind zwei einzelne Regler mit Spulen vermutlich preiswerter und kompakter.
Ich habe mir ja relativ günstige Spulen rausgesucht: - DRQ127-100-R - oder als Alternative SRF1280-100M (gibts bei RS-Online seit kurzem leider nicht mehr) Beide Spulen kosten jeweils weniger als 2 Euro das Stück. Einfach ausgeführte Spulen sind auch nicht wesentlich günstiger. Das teure ist eigentlich der Regler mit einem Stückpreis von 10 Euro. Platinenfläche benötige ich insgesamt 50mmx50mm, so dass ich die Platine günstig bei Elecrow fertigen lassen kann. Ich hatte mir schon mal eine Schaltung mit 2x LT1372 gemacht, die passte sogar auf eine 40mm x 40mm Platine aber hab das Design dann verworfen, weil es den LT1372 nur im SO8 Gehäuse gibt und der Abtransport der Wärme dadurch nur sehr schlecht ist. In der Summe wären die beiden LT1372 auch teurer, als ein LT1370.
Ich nehme keine doppelten Regler mehr, habe z. B.den LT3509 wieder rausdesignt. Die Wärmeabgabe an die Platine war zu kritisch, das Ding hat bei 60 Grad Umgebungstemperatur abgeschaltet. Jetzt wird das auf zwei Regler verteilt, die 150 Grad Junction Temp aushalten. Und es ist jetzt gut.
Wie war denn der LT3509 bei dem ursprünglichem Design thermisch angebunden? Die eigentliche Frage war aber, an welche Werte aus dem Datenblatt ich mich orientieren muß, wenn ich eine gekoppelte Spule, wie z.B. die DRQ127-100-R, als Transformer wie in der Schaltung oben verwende. Im Datenblatt sind ja nur Werte für das parallel- oder seriell schalten beider Spulen angegeben. Beim Strom werde ich mich leider wohl an die Werte für die Serienschaltung halten müssen. Mehr wie der dort angegebene Strom wird der Wicklungsdraht nicht aushalten. Wie sieht es aber bei dem Induktivitätswert aus?
Die thermische Kopplung war schwierig. Auf einer Flexplatine in einem dünnwandigen Alubecher, ausgegossenbmit Epoxidharz. Platine an die Becherwand geklebt. Was die Spulen betrifft, ich nehme möglichst magnetisch geschirmte und probiere verschiedene Werte aus. Die mit der geringsten Eigenerwärmung wird es dann.
...jetzt mal dumm gefragt (dabei den Text, und auch den Regelteil des Blockdiagramms im Datenblatt, mal außen vor gelassen): Wie genau soll die Regelung den einzigen Schalter (!) so ansteuern, daß die einzelnen Rails einzeln geregelt werden??? Die "i-Pünktchen"-Ironie sehe ich darin, daß - trotz anfänglich zumindest implizierter "Similarität" der o. g. 3 Regler - scheinbar zuerst ein (so schon funktionierendes) Design mit 2 x LT1372 gemacht worden war... und plötzlich deren "Bruder" alleine für 2 Regelungen taugen soll. Hmm.
Verzeihung, nicht "trotz" sondern "bei". R. F. schrieb: > Wenn die Regelung für jeden Zweig unabhängig ist, kann es funktionieren. Ist/sind sie aber nicht. Sogar, wenn man z.B. zwei bis dahin vollständig getrennte Regelungen aus einzelnen Teilen aufbaut - in dem Moment, wo man damit (egal, ob linear oder im Schaltbetrieb) nur einen Transistor ansteuert, führt man´s ad absurdum. Freilich reagiert der T auf das gemischte Signal, kann aber nicht unterschiedlichen Einfluß auf 2 Rails haben. Solange er aber jeweils nur immer jede Rail gleich belastet, gibt´s natürlich kein Problem...
Stephan C. schrieb: > es gibt aber für jeden Ausgang jeweils einen Feedback. Die sind aber nicht unabhängig. Hast du das Datenblatt denn überhaupt mal gelesen? Wenn man beide Ausgangsspannungen an die Feedback-Pins zurückführt, dann regelt der LT1370 seine Pulsweite dahingehend, daß keine der beiden Spannungen den Sollwert überschreitet. Die andere Spannung kann (respektive wird) bei unsymmetrischer Belastung dann nach unten abweichen.
Stephan, das ist ja kein Grund, um sich zu schämen, oder was. Nur haben diese o. g. ICs halt nur aus Flexibilitätsgründen zwei FB-Pins - um halt negative V(out) genausoleicht wie positive V(out) regeln zu können. Exakt das steht im DB - von gleichzeitig steht da nunmal nichts.
Ihr habt absolut recht. Ich habe das Funktionsprinzip des Reglers nicht mal halb verstanden. Für eine bessere Regelung beider Ausgänge wäre es natürlich schöner, wenn ich 2 Regler verwenden würde. Bei den Simulationsdurchläufen mit konstanten aber auch unterschiedlichen Lasten war die Regelung aber recht gut. Bei einer Simulation mit einem Lastwechsel an einem Ausgang von 0.1A auf 1A, ist der Lastwechsel auch auf beiden Ausgängen sehr gut zu sehen. Bei so starken Lastwechseln hat man aber auch bei einfachen Reglern das Problem, dass die Ausgangsspannung kurzzeitig einbricht.
Stephan C. schrieb: > Bei so starken Lastwechseln hat man aber auch bei einfachen Reglern das > Problem, dass die Ausgangsspannung kurzzeitig einbricht. Aber mit 2 geregelten Rails hat eine Veränderung der Last bei einer davon auch nur Einfluß auf diese. Vielleicht wäre es zielführend, uns auch Details Deiner Anwendung zu nennen. "Klingt" irgendwie nach Audio... Jedenfalls gibt´s für jede Anwendung mehrere Lösungen, mit versch. Vor- und Nachteilen, aber die hier/so auftretenden Probleme nimmt man eigentlich nicht in kauf, nur um "es mit einem IC zu machen". Diese speziellen ICs sind nicht billig, aber man muß die ja nicht verwenden. Eine bessere Lösung mit nur einem IC wäre irgendeine Gegentakt-Topologie... Mir käme schon die eine oder andere Idee, deren Eigenchaften noch anzupassen, wenn man z.B. schon wüßte, wie die Last aussieht, und welche asymmetrischen Belastungen genau diese erzeugen könnte. (Allerdings mit einem 2. IC - aber für wenig Geld.)
Bitte melde dich an um einen Beitrag zu schreiben. Anmeldung ist kostenlos und dauert nur eine Minute.
Bestehender Account
Schon ein Account bei Google/GoogleMail? Keine Anmeldung erforderlich!
Mit Google-Account einloggen
Mit Google-Account einloggen
Noch kein Account? Hier anmelden.
