Hallo zusammen, ich verstehe die Welt nicht mehr. Ich habe eine Schaltung die mit 12V versorgt wird. Daraus werden 3V mit einem Linearegler erzeugt diese Versorgen den Schaltungsteil den ich mit R1 dargestellt habe. Ich habe noch ein IC welches ich nur versorgen will wenn die 12V anliegen, in der Schaltung ist das R2. Das habe ich dann alles aufgebaut. Soweit so gut. In der Schaltung messe ich nun aber an Source und Drain vom Mosfet ca. 4,5V. die auch die Schaltung versorgen können also nichts hochohmig angebundenes. Der Linearregler wird wohl zumachen, da die Istspannung über der Sollspannung liegt. Um irgendwelche anderen Effekte auszuschliessen habe ich die Schaltung mal, wie Im Anhang mit den beiden Widerständen und nur den 12V aufgebaut, also auch ohne die 3V. Der Effekt ist der Gleiche, an Source und Drain stellen sich ca. 5V ein, und es fliesst ein Strom von den 12V über das Gate(Verrückt) und versorgt die beiden Widerstände mit Strom. Kann mir das jemand erklären?
@Analog (Gast) >In der Schaltung messe ich nun aber an Source und Drain vom Mosfet ca. >4,5V. Gegen GND? Niemals. Pins falsch angeschlossen? Falsch gemessen? MOSFET mit ESD geschädigt? >Effekt ist der Gleiche, an Source und Drain stellen sich ca. 5V ein, und >es fliesst ein Strom von den 12V über das Gate(Verrückt) und versorgt >die beiden Widerstände mit Strom. Kann mir das jemand erklären? Siehe oben. Ausserdem ist deine Schaltung falsch. Wenn du die 3V schalten willst, muss dort ein P-Kanal MOSFET rein, der wird dannn aber mit negativer Spannung realtiv zu den 3V geschaltet (Gate auf GND). Denn beim N-Kanal leitet in der Schaltung die parasitäre Bodydiode, auch wenn die 12V nicht anliegen. Wenn es mit einem N-Kanal MOSFET funktionieren soll, musst du DRAIN an die 3V anschließen und Source wird dann zum geschalteten Ausgang.
Doch, deshalb frage ich doch. Ich habe es mit mehreren Mosfets ausprobiert. Die Schaltung ist richtig. Die Bodydiode benutze ich mit Absicht mit. Auf der Rechten seite sitzt noch ein Akku und ich möchte die Rückspeisung von Schaltung R2 nach Schaltung R1 verhindern, wenn die 12V abgeschaltet werden. Das tut aber nichts zur Sache, deshalb habe ich das ganze so einfach wie Möglich aufgebaut. Ich kann es mir aber nicht erklären? Ich habe gerade noch einen Gate-Widerstand eingefügt, dann funktioniert es wie gewünscht, ich suche aber nach einer Erklärung.
Sieht nach Phantomspeisung aus. Die Schaltungen die an R1 bzw. R2 hängen, scheinen irgendwie zurückzuspeisen. Das würde ich als erstes prüfen. Falls von da keine Spannung kommt, ist der Fet zwischen Gate und DS irgendwie faul.
@ Analog (Gast) >Die Schaltung ist richtig. >Die Bodydiode benutze ich mit Absicht mit. Auf der Rechten seite sitzt >noch ein Akku und ich möchte die Rückspeisung von Schaltung R2 nach >Schaltung R1 verhindern, wenn die 12V abgeschaltet werden. Dann kannst du aber nicht abschalten! >Ich habe gerade noch einen Gate-Widerstand eingefügt, Wo denn GENAU?
Was soll das? Ist das dass Samstag Voprmittags-Trollrätsel, gibt's was zu gewinnen?
Die Schaltung kann nie die 3V abschalten (falls 3V die Quelle ist) wegen der internen Diode zwischen Source und Drain. Diese Diode sieht man gleich ganz oben im Datenblatt. http://www.infineon.com/dgdl/Infineon-BSP89-DS-v02_02-en.pdf?fileId=db3a30433b47825b013b4b8a07f90d55
Helmut S. schrieb: > Die Schaltung kann nie die 3V abschalten (falls 3V die Quelle ist) wegen > der internen Diode zwischen Source und Drain. Diese Diode sieht man > gleich ganz oben im Datenblatt. > > http://www.infineon.com/dgdl/Infineon-BSP89-DS-v02_02-en.pdf?fileId=db3a30433b47825b013b4b8a07f90d55 Korrekt. Du mußt 2 N-Kanal-MOSFETs in Serie schalten (source mit source verbunden) sonst wird das nix.
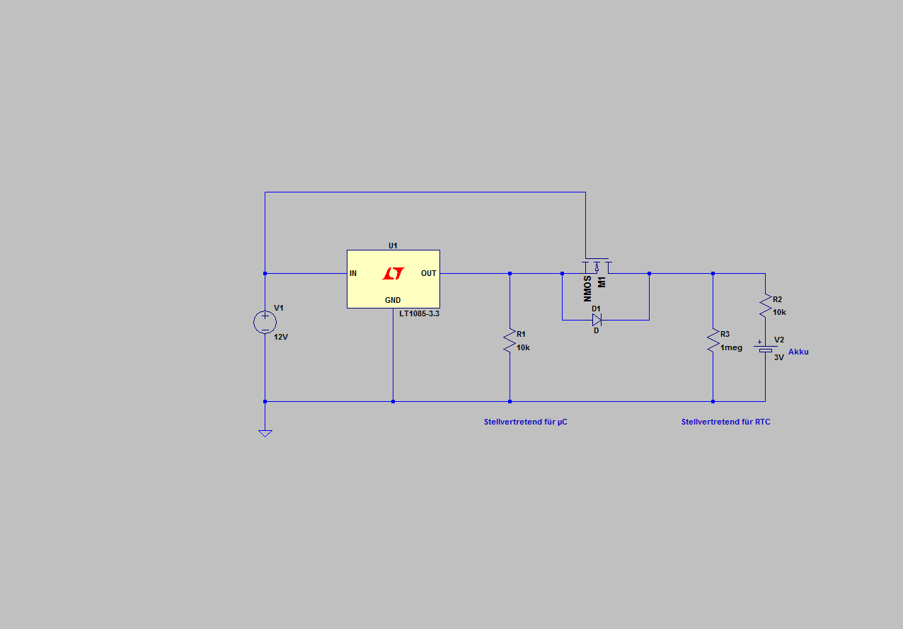
Also nochmal etwas ausführlicher, ich habe nochmal ein Bild angehängt. Ich hatte das ganze etwas abstrahiert, nun etwas genauer. Die Body Diode habe ich mal mit eingezeichnet. Ich hatte das Problem, das der µC Teil, hier dargestellt durch R1, Strom aus dem Akku der RTC zieht, wenn die 3V bzw. 12V ausfallen. Also wollte ich abschalten, ja ich weiß eine Diode hätte auch gereicht. Ich habe es aber so gelöst. Ist die 12V Versorgung vorhanden wird der RTC Teil über den Mosfet und die Bodydiode versorgt. Wird die 12V abgeschaltet, sperrt der Mosfet sofort. So der Plan. Das funktioniert auch soweit. Doch dann entdeckte ich den Spannungsanhub und dachte mir "verrückt". Konnte ich mir nicht erklären und habe eine Schaltung nur mit Mosfet 12V und zwei Widerständen aufgebaut(Bild im ersten Posting, die 3V waren nur Informativ). Das Ergebnis ist gleiche. So, also kein Troll einfach nur jemand sich etwas nicht erklären kann und auf Hilfe vom Forum hofft. @Falk Der Widerstand ist in Serie zum Gate. 12V-R-Gate.
http://cds.linear.com/docs/en/datasheet/1083ffe.pdf For input/output voltage differentials greater than 15V, a minimum external load of 5mA is required to maintain regulation. Du hast zwar keine 15V Differenz, aber wer weiß ob da nicht auch bei kleinerer Differenz bereits ein Mindestlaststrom benötigt wird. Ersetze mal den 10KOhm Widerstand durch 470Ohm.
Mosfets haben interne Schutzdioden, siehe Bild. Vielleicht wird da irgendwas leitend wenn du die 12V direkt ohne Vorwiderstand auf das Gate schaltest. Der Eingangswiderstand wird dadurch geringer. http://elektroniktutor.de/bauteilkunde/mosfet.html
> Mosfets haben interne Schutzdioden
Ich behaupte mal, dass 99% der Power-Mosfets keine eingebauten
Schutzdioden haben.
Helmut S. schrieb: > Ersetze mal den 10KOhm Widerstand durch 470Ohm. Das Verhalten tritt laut OP auch auf wenn die 3V direkt am Drain hängen. Jens schrieb: > Vielleicht wird da irgendwas leitend wenn du die 12V direkt ohne > Vorwiderstand auf das Gate schaltest. Auch ein Vorwiderstand ändert laut OP nichts am Verhalten. OP welchen MOSFET verwendest du denn?
Jens schrieb: > Mosfets haben interne Schutzdioden, siehe Bild. Die wenigsten. Steht aber so auch nicht auf der verlinkten Seite. Helmut S. schrieb: > Ich behaupte mal, dass 99% der Power-Mosfets keine eingebauten > Schutzdioden haben. ...und hast damit völlig recht. Genaugenommen ist Jens´ obige Behauptung (zumindest so formuliert, ohne ein "manche/könnten ... haben") extrem irreführend. Hoffentlich prägt sich das kein wissenssuchender Leser zufällig ein - ist ja schon fast Beihilfe zum Halbleitermord.
Ich gehe inzwischen davon aus, dass die Schaltung auf einem Steckbrett ist. Da gibt es oft Kontaktprobleme und dann wundert man sich über komische Ergebnisse.
Also als Mosfet hatte ich den NDS351AN. Alles auf Lochraster aufgelötet. Vielleicht kann das auch nochmal jemand nachbauen einfach Source und Drain mit zwei Widerständen 10k und 1Mega nach Masse und 12V direkt auf das Gate geben.
Helmut S. schrieb: > Glaub mir. Das liegt bestimmt an den 10Kohm. Nimm 470Ohm. Nur wenn der Regler ne Macke hat! Laut Specs, bei dem Betrieb und 0mA Last, hat er ein völlig "normales" Regelverhalten. Apropos Macke. Hab hier auch einen N-Mos mit merkwürdigen Verhalten, zB: ~100x Leckstrom. Eine merkwürdig glänzende Oberfläche hat er auch (SOT23). Mag wohl daran liegen das der enthaltene Magic-Somke, bei einem Kurzschluss, mit aller Gewalt flüchten wollte :)
Hi, kannst du mal Strom und Spannung am Drain messen, wenn du das Simulierst und dabei deine Gatespannung sweepst (0-12V in 1V) und hier hochladen? Gruß
Restladung an der Gatekapazität?! mach doch mal nen Entladewiderstand ans Gate.
uwe schrieb: > Restladung an der Gatekapazität?! mach doch mal nen Entladewiderstand > ans Gate. Willst du die 12V Stromquelle entladen? Gut dann liegt nirgends wo mehr Spannung an. Problem gelöst, gratuliere ;)
Bezogen auf die Schaltung ohne Regler: Der MOSFET wird wohl kaputt sein. Wenn du mit bloßen Händen hantierst, kann das durchaus vorkommen; durch ESD-Effekte. Zum Prüfen MOSFET ausbauen und mal D und S zusammenschalten und dann mit einem Ohmmeter von G nach D parallel S in beiden Polaritäten Widerstand messen. Der muß jenseits 10Megaohm sein. Notfalls einen neuen einbauen und nochmal Verhalten checken. Und wie Helmut bereits schrieb: Die Steuerwiderstände für MOSFETs dürfen nicht zu hochohmig sein. Der könnte im KHz bis MHz-Bereich schwingen oder der andere dann auftretende unangenehme Effekt ist eine thermische Überlastung beim Durchlaufen des linnearen Bereichs bei Ansteuerung. OK, das wird deine Schaltung mangels Leistung nicht zum Problem machen.
Bitte melde dich an um einen Beitrag zu schreiben. Anmeldung ist kostenlos und dauert nur eine Minute.
Bestehender Account
Schon ein Account bei Google/GoogleMail? Keine Anmeldung erforderlich!
Mit Google-Account einloggen
Mit Google-Account einloggen
Noch kein Account? Hier anmelden.


