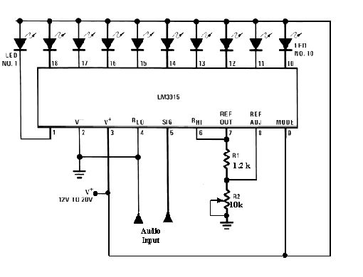
Hallo Ich habe die Schaltung im Bild aufgebaut. Was bei mir anders ist, ich habe PIN 2 nicht mit PIN 4 verbunden, (beides auf Masse gelegt), der R1 ist bei mir ein 220 OHM Widerstand und der R2 ein 250k Poti. Es funktioniert soweit alles eigentlich richtig, nur wenn ich den Poti runterdrehe und die letzten 2/3 LED noch leuchten fängt an die hinterste LED, die eigentlich nur bei vollem Ausschlag leuchten sollte, an zu flackern. Ich kann es mir nicht erklären. Habe mir schon viele verschiedene Schaltungen/Seiten angeguckt und auch das Datenblatt, finde aber keine Lösung wie ich das flackern wegbekommen könnte. Vielleicht die falschen Widerstände. Den 220 OHM Widerstand habe ich mir so errechnet: Ich brauche 1,25V als Ref 30 mA für die LED´s und habe ein Netzteil mit 9V also... R= UB-URef/I R= 9V-1,25V/0,03mA R= 258,3 OHM Ich weiß ich habe einen kleineren Widerstand drin, aber habe schon viele verschiedene Widerstände ausprobiert, doch keiner hat bewirkt das beim runterdrehen des Poti´s die letzte LED aufhört zu flackern. Danke schon mal für jede Hilfe :)
Ich würde die ganze Verdrahtung näher zum Chip bringen und einen Abblockkondensator spendieren.
Moin, Im Datenblatt steht doch sowas hochverdaechtiges: > Long wires from VLED to LED anode common can cause > oscillations. Depending on the severity of the problem > 0.05 μF to 2.2 μF decoupling capacitors from LED anode > common to pin 2 will damp the circuit. If LED anode line > wiring is inaccessible, often similar decoupling from pin 1 to > pin 2 will be sufficient. Gruss WK
Jörg R. schrieb: > Ich würde die ganze Verdrahtung näher zum Chip bringen und einen > Abblockkondensator spendieren. Ich habe die LED´s näher an den IC gesetzt und auch einen 2,2μF Kondensator eingebaut und trotzdem flackert die letzte noch mit wenn ich den Poti runterdrehe.... :/ Sie flackert nicht wenn genug LED´s am Anfang angehen.
Bianca R. schrieb: > der R1 > ist bei mir ein 220 OHM Widerstand und der R2 ein 250k Poti. An die Werte aus dem Datenblatt solltest Du dich schon halten, jedenfalls annähernd. Die von Dir eingesetzten Widerstände weichen sehr stark ab. Ist die Versorgungsspannung sauber ?
Bianca R. schrieb: > finde aber keine Lösung wie ich das flackern wegbekommen könnte. Deine Schaltung soll einen Audiopegel anzeigen. Dazu müsste vor den LM3914 nicht ein Gleichrichter und Hüllkurvendetektor. Hast du womöglich bisher NICHTS davor angeschlossen ? Was meinst du, wozu das Poti da ist ? Das soll den Maximalwert bestimmen, bei dem die letzte LED leuchtet. Hast du 220 Ohm für 1.2V, darf das Poti maximal bis 700 Ohm gehen, für 9V Betriebssoannung - 2V headroom Falls du bisher keine Eingangsspannung hast, sind alles was du siehst Störungen und Fehler. Es gibt nun wirklich genug Audio-VU-Meter Schaltpläne mit LM3915 im Netz, dass man sich einen funktionierenden aussuchen kann, schon im Datenblatt http://www.ti.com/lit/ds/symlink/lm3916.pdf
Bitte melde dich an um einen Beitrag zu schreiben. Anmeldung ist kostenlos und dauert nur eine Minute.
Bestehender Account
Schon ein Account bei Google/GoogleMail? Keine Anmeldung erforderlich!
Mit Google-Account einloggen
Mit Google-Account einloggen
Noch kein Account? Hier anmelden.

