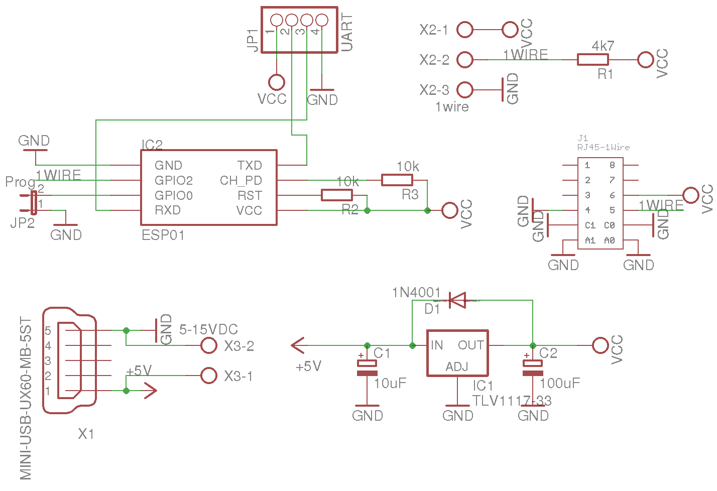
Hallo, ich habe eine kleine Platine entworfen, die einen 1wire Bus an den ESP8266 anbindet. - Die Stromversorgung erfolgt über Micro-USB oder alternativ 2 Strippen vom Netzteil. - 1-wire Bus kann entweder über RJ45 Buchse (von Pollin) oder über Verbinder angeschlossen werden. Ich habe hier die 5-fach ISDN-Verteiler von Pollin, daher RJ45. - Platinenfläche 5x5cm, der linke Teil muss noch in den rechten Teil kopiert werden (20 fertige Platinen pro Auftrag). - TLV1117-33 LDO angeschlossen nach Datenblatt Würde mich über Feedback freuen. Besten Dank! Pete77
Hi, Willst du die selber ätzen ? Wenn ja , ohne Durchkontaktierungen kannst du die Verbindungen unter X2 und der RJ45 Buchse auf dem TOP-Layer nicht löten. Da ist dir ja das Bauteil im Weg. JP1 und UART kann man noch löten wenn es Pfosten sind. Dazu musst du den Kunststoff hoch schieben und dann drunter löten und wieder runter schieben. Schön ist das aber nicht. Daher versuche bei THT-Bauteilen bei denen du nicht beide Seite verlöten kannst nur von unten ran zu gehen. Auch die Durchkontaktierungen sind sehr klein zum selber machen. Das Via bei R3 ist schon sehr nahe. Und die Leiterbahn bei R1 hat wenig Abstand. Das Via beim Anschluss neben dem ESP ist auch sehr nah. Wenn du die professionell machen lassen willst schau dir das DRC vom Hersteller an und trag das im EAGLE ein und prüfe ob alle Abstände usw. passen. Gruß JackFrost
- Masse und Versorgungsspannung breiter auslegen - 10uF Kondensatoren brauchen möglichst direkten Bezug zum Massepin des Reglers. - Mindestens zwei Abblock-Cs für den ESP8266. Er braucht viel Strom und erzeugt nicht nur niederfrequente Lastschwankungen auf der Versorgungsspannung - Masseführung bevorzugt direkt routen, mehrfache Verbindungen machen das System unempfindlicher gegen Verkopplungen bei Lastschwankungen - USB Buchse braucht Signal "da ist was angeschlosssen" ?
Hallo, die ESPModule kommen mit ihren eigenen Abblock-Cs recht gut zurecht. 100-220µ Elko passt da schon, der TLV1117 ist nahe genug an den ESP-Anschlüssen, da passt das schon so. Falls es USB vom Rechner ist, wird es so oder so problematisch mit der Stromaufnahme, übliche USB-Loader haben eigentlich kein Problem damit. Gruß aus Berlin Michael
Layoutmeckermann schrieb: > Mindestens zwei Abblock-Cs für den ESP8266. Er braucht > viel Strom und erzeugt nicht nur niederfrequente > Lastschwankungen auf der Versorgungsspannung Aber das Modul hat doch diese schon "On board". Layoutmeckermann schrieb: > USB Buchse braucht Signal "da ist was angeschlosssen" ? Ich brauche hier nur ein Steckernetzteil. Benötigt das auch die Widerstände zwischen D+/D-?
Hallo, Holger schrieb: > D1 kannste weglassen. ja ist bei den Reglern unnötig. Warum hast Du Reset des ESP nicht rausgeführt? 2 Taster an Reste und Prog kosten dann nur einmal mit den Tasten spielen zum Programmieren. Prog festhalten, Reset kurz dürckne, Prog kann ca. 200ms nach dem Loslassen von Reset auch wieder losgelassen werden. CH_PD darf auch direkt an +3,3V, Reset braucht eigentlich keinen PullUp, es gibt einen internen, der reichte bisher auch, wenn da ein Taster mit 20cm Draht dranhängt. Gruß aus Berlin Michael
Pete K. schrieb: > Aber das Modul hat doch diese schon "On board". Bei solchen Dingen fange ich nicht das Diskutieren an.
D1 wird im Datenblatt aber explizit gefordert. Muss mal sehen, ob ich noch etwas in SMD in der Kiste habe. Leiterbahnbreite: Laut https://www.multi-circuit-boards.eu/leiterplatten-design-hilfe/oberflaeche/leiterbahn-strombelastbarkeit.html sollten bei 0,5mm und 35µm Cu Auflage Ströme bis ca. 1,7A fließen können. Da ist ja noch etwas Luft, denn ich gehe von maximal 600-800mA aus.
Michael U. schrieb: > Holger schrieb: >> D1 kannste weglassen. > > ja ist bei den Reglern unnötig. Das ist so pauschal nicht richtig: "An external diode is recommended to protect the regulator if the input instantaneously is shorted to GND"
Urban schrieb: > "An external diode is recommended to protect the regulator if the input > instantaneously is shorted to GND" Aber wiederum nur, wenn die Ausgangsspannung größer als 7V ist, denn nur dann könnte die BE-Strecke des Reglerstransistors durchbrechen... Mal sehen, ob ich den passenden Thread nochmal finde.
Interessant wie bei solchen Threads immer um das einzelne Bauteil gefeilscht wird. Immerhin handelt es sich ja hier um so beträchtliche Stückzahlen wie 20 ..... Aber beim Feilschen geht es ja auch mehr um das (ich weiss es besser) Recht haben.
Layoutmeckermann schrieb: > Interessant wie bei solchen Threads immer um das einzelne > Bauteil gefeilscht wird. Immerhin handelt es sich ja hier > um so beträchtliche Stückzahlen wie 20 ..... > > Aber beim Feilschen geht es ja auch mehr um das (ich > weiss es besser) Recht haben. Hallo Layoutmeckermann, Dein Name suggeriert, dass Du etwas an dem Layout zu meckern hast, aber bisher kann ich noch keine Kritik von Dir an dem Layout erkennen. Oder willst Du hier nur etwas herumtrollen? VG Pete77
Lothar M. schrieb: > Urban schrieb: >> "An external diode is recommended to protect the regulator if the input >> instantaneously is shorted to GND" > Aber wiederum nur, wenn die Ausgangsspannung größer als 7V ist, denn nur > dann könnte die BE-Strecke des Reglerstransistors durchbrechen... > > Mal sehen, ob ich den passenden Thread nochmal finde. Wäre interessant, da TI (http://www.ti.com/lit/ds/symlink/tlv1117.pdf) die Diode (1N4002) nur in der Fußnote (siehe oben) behandelt.
Pete K. schrieb: > sollten bei 0,5mm und 35µm Cu Auflage Ströme bis ca. 1,7A fließen > können. Was "Kann" und was gut ist sind ganz verschiedene Sachen. Dann gibt es noch HF Eigenschaften auf Stromversorgungs- leitungen. Leiterplattenhersteller die von "Strombelastbarkeit" sprechen und in diesen Termen denken haben keine Ahnung davon. Zumindest haben sie nicht die Absicht und die Möglichkeiten solche Aspekte in Betracht zu ziehen. Aber eigentlich rede ich schon zuviel davon, ich will ja niemanden glücklich machen.
Unsinn, die Module gibt für 2eurofuffzich fix und foxi. Und ein paar Drähte bekommst du da wohl auch sauber angeschlossen.
Unsinn schrieb: > Unsinn, die Module gibt für 2eurofuffzich fix und foxi. Oh, da wäre ich schon dran interessiert. Link?
Pete K. schrieb: > Ich brauche hier nur ein Steckernetzteil. Benötigt das auch die > Widerstände zwischen D+/D-? Nein, da sind höchsten Widerstände im Netzteil drin, die dem Tablett sagen, daß es mehr als 500mA ziehen darf. Auch an einem PC hab ich bisher nie welche gebraucht. Urban schrieb: > "An external diode is recommended to protect the regulator if the input > instantaneously is shorted to GND" Wenn jemand die Stromversorgung zwischen Netzteil und Regler im Betrieb (und nur dann wird "instantaneously" erreicht) kurzschließt, hat er Probleme nicht nur mit dem Regler verdient. MfG Klaus
Den Deepsleep willst du nicht nutzen? Sonst brauchts noch die diode? Evtl reset und prog auf die uart-verbindet legen, um das über rts und dtr machen zu lassen? Find ich komfortabler...
So, Platinen sind bestellt, habe noch kleinere Korrekturen gemacht. Wenn sie da sind und funktionieren, stelle ich welche im Markt-Forum ein.
Bitte melde dich an um einen Beitrag zu schreiben. Anmeldung ist kostenlos und dauert nur eine Minute.
Bestehender Account
Schon ein Account bei Google/GoogleMail? Keine Anmeldung erforderlich!
Mit Google-Account einloggen
Mit Google-Account einloggen
Noch kein Account? Hier anmelden.

