Hallo, ich möchte ein Dämmerungslicht das erst schaltet wenn es eine gewisse Dunkelheit hat. Dazu habe ich den LDR bei der entspr. Lichtsituation ausgemessen (alleine, nicht in der Schaltung) und es kamen 10MOhm heraus. Jetzt habe ich folgende Schaltung gefunden, die ursprünglich mit 9V versorgt wurde, R1=R2=10k, Poti 47k., hatte 2 LEDs am Ausgang. Bei mir soll das mit 5V und einer LED laufen. Ich habe nur ein 2k und 10k Poti hier, Widerstände bis 10M. Welche Werte muss ich für R1,R2,R3 einsetzen damit es mit einem 2k Poti und dem LDR bei 10M funktioniert, wenn es nicht anders geht mit dem 10k-Poti. Bei den zwei Spannungsteilern kommt es doch nur auf das gleich Verhältnis an oder? R1 und R2 müssen doch nicht zwingend gleich sein oder? So könnte ich am LDR den R1 auch im Bereich Megaohm ansiedeln und R2 am 2k-Poti entspr. im selben Verhältniss dann im kOhmbereich. Bisher hat das im Bereich 20-2M des LDRs auch funktiniert, darüber lässt sich das nicht mehr sauber einstellen. Geht das prinzipiell nicht mehr oder mache ich was falsch?
Wo hast Du denn die Schaltung im Netz gefunden? Keine Hysterese, und der Trimmer ist auch scheiße angeschlossen. Im Netzt gibt es viel Müll, Zeit das da mal jemand aufräumt.
http://www.clickoslo.com/led-nachtlicht-dark-sensor.html Ich dachte der Trimmer wäre im Original falsch und habe das geändert. Manchmal sieht man den Trimmer auch so angeschlosse + | X X X<---+ X | X | | | +----+------ , habe ich auch schon probiert, ändert nix an meinem Problem.
Und zur Hysterese: die brauche ich nicht. Die LED soll hart an und hart ausgehen, was sie auch tut, im Vergleich zu einer Transistorschaltung (kein Schmitt-Trigger), da ist der Schaltvorgang viel zu weich.
Hallo, > DAU schrieb: > Und zur Hysterese: die brauche ich nicht. Die LED soll hart an und hart > ausgehen, was sie auch tut, im Vergleich zu einer Transistorschaltung > (kein Schmitt-Trigger), da ist der Schaltvorgang viel zu weich. ich weiß ja nicht, was du unter harten und weichen Schaltvorgang verstehst? Aber nur mit etwas Hysterese ist der Übergang wirklich hart, in dem Sinne, dass das Ein- oder Ausschalten wirklich abbrupt erfolgt. Wenn du das aber nicht benötigst, ist es auch ok. Im Anhang habe ich mal eben ein paar einfache Varianten aufgezeichnet, wie man das beschalten könnte. Durch Anpassen der Widerstände kann man den Schaltpunkt auch noch weiter verändern. Mit einem Transistor hinten dran kann man den OPV-Ausgang entlasten, wenn der Strom deutlich über ca. 10...20mA gehen soll. Dann habe ich auch noch eine einfachere Dimmerschaltung ohne OPV nur mit einem FET angehängt. Statt einer Fotodiode kann man auch einen LDR nehmen. Bei Betrieb an 5V kann man dann natürlich den Spannungregler U1 weglassen. Gruß
DAU schrieb: > ich möchte ein Dämmerungslicht das erst schaltet wenn es eine gewisse > Dunkelheit hat. Dazu habe ich den LDR bei der entspr. Lichtsituation > ausgemessen (alleine, nicht in der Schaltung) und es kamen 10MOhm > heraus. 10 M muss wohl sehr finster gewesen sein, und ohne Hysterese bzw. Verzögerung durch einen kleinen Elko würde ein vorbeifahrendes Auto oder auch ein Anzünden einer Zigarette in unmittelbarer Nähe zu einem Schaltvorgang führen...
U. M. schrieb: Danke, das ging ja fix! Lag also doch an der Beschaltung des Potis, jetzt lässt sich der Bereich auch genauer einstellen. > ich weiß ja nicht, was du unter harten und weichen Schaltvorgang > verstehst? > Aber nur mit etwas Hysterese ist der Übergang wirklich hart, in dem > Sinne, dass das Ein- oder Ausschalten wirklich abbrupt erfolgt. > Wenn du das aber nicht benötigst, ist es auch ok. Es gibt einen kleinen 'weichen' Übergang, der ist aber so klein, dass er nicht stört, in manchen Einstellungen/Widerstandskombis ist er etwas grösser aber bei weitem nicht so gross wie bei einer Umsetzung mit einem Transistor dort stört es wirklich. Wenn ich den 100k einsetze erkenne ich ehrlich gesagt keinen Unterschied, es gibt immer noch einen kleinen Bereich wo man mit dem Finger innherhalb weniger mm die LED "dimmen" kann wie vorher auch. > Im Anhang habe ich mal eben ein paar einfache Varianten aufgezeichnet, > wie man das beschalten könnte. Durch Anpassen der Widerstände kann man > den Schaltpunkt auch noch weiter verändern. Mit 5M bin ich jetzt hingekommen, habe vergessen die LED zu berücksichtigen die macht ja wieder heller. Bei 10M müsste der Sensor wohl in einem anderen Raum sein, das wird dann aber zu umständlich. > Mit einem Transistor hinten dran kann man den OPV-Ausgang entlasten, > wenn der Strom deutlich über ca. 10...20mA gehen soll. Da bin bei 22mA, das probiere ich auch noch aus, danke für den Tipp. Kann man eigentlich die Stromaufnahme noch irgendwie senken? Wenn die LED aus ist, messe ich knapp 1mA an der Stromversorgung des OpAmps oder ist das ein akzeptabler Wert?
DAU schrieb: > Kann man eigentlich die Stromaufnahme noch irgendwie senken? Wenn die > LED aus ist, messe ich knapp 1mA an der Stromversorgung des OpAmps oder > ist das ein akzeptabler Wert? Der Stromverbrauch hängt (auch) von den Spannungsteilern ab, und der verwendeten LDR. Du könntest auch einen CMOS einsetzen.(CD4093) Aber 1mA ist schon nicht schlecht. Batteriebetrieb?
Thomas B. schrieb: > Der Stromverbrauch hängt (auch) von den Spannungsteilern ab, > und der verwendeten LDR. > Du könntest auch einen CMOS einsetzen.(CD4093) > Batteriebetrieb? Ich glaube ich lasse es erst mal so, wenn es eine Woche mit 3xAA hält reicht das.
Wie schon oben geschrieben fehlt noch ein Kondensator oder Elko als "Glättung" bei Lichtblitzen oder vorbeifahrenden Fahrzeugen... Der Kondensator wird parallel zum LDR geschaltet, je nach Wert lässt sich das Ansprechverhalten dann mehrere Sekunden oder Minuten verzögern - ist auch bei handelsüblichen Sensoren der Fall... Und auch eine Vollmondnacht mit schnell wechselnden Wolken wäre zu berücksichtigen, daher den LDR in ein Gehäuse einbauen, eventuell etwas weiter im Inneren...
Hallo, > DAU schrieb: > Kann man eigentlich die Stromaufnahme noch irgendwie senken? Wenn die > LED aus ist, messe ich knapp 1mA an der Stromversorgung des OpAmps oder > ist das ein akzeptabler Wert? klar kann man das machen. 1) Wie schon geschrieben, die Schaltung deutlich hochohmiger machen, also den Poti P1 und die Widerstände daran in der Größenordnung 10...100k. 2) Einen Low-Power-OPV einsetzen. Der LM358 braucht schon so um 0,5mA laut Datenbatt. Gibt auch Typen mit weniger als 0,1mA. 3) Die Schaltung kann man auch auf geringere Spannung auslegen, z.B. 3V. Allerdings, mit 3x AAA in Form von Akkus hat man eh nur ca. 3,6...4V Mit 1mA in ca. 15h am Tag (Hellzeit), hat man pro Woche also ca. 105 mAh Verbrauch aus der Akkuladung. Das ist aber schon vergleichsweise wenig, wenn man annimmt, dass man 10h pro Nacht mit ca. 23mA ca. 1600mAh Ladung benötigt. Da gute NiMH-Zellen um 2000mAh haben, sollte es gerade so bis 1 Woche reichen. Im Winter, mit deutlich längeren Nächten und tiefen Temp. wird es aber wohl nicht mehr ausreichen. Da sollte ein Akkupack nach ca. 4...5 Tagen leer sein. Du kannst den LED-Strom noch minimieren und dafür sehr hochwertige LED mit der höchsten Effizienz einsetzen. Mit 5...10mA LED-Strom sieht es schon wieder viel besser aus. Außerdem wäre ein Solarzelle gut, um den Komfort deutlich zu verbessern. Aber ob das alles lohnt? Für ca. 2..3€ bekommt man in jedem Baumarkt solche Solarleuchten zu kaufen. Gruß Öletronika
DAU schrieb: >> Du könntest auch einen CMOS einsetzen.(CD4093) >> Batteriebetrieb? 4093 ist die beste Idee, weil der seine Schaltpunkte in % der Betriebsspannung definiert. Das bedeutet, auch bei veränderter Versorgungsspannung bleiben die Schaltpunkte ziemlich gut stabil - habe ich mehr als einmal eingesetzt! Einen Widerstand (oder Trimmpoti), einen LDR, fertig die Laube. Und keinen Ärger mit der Hysterese, die bringt der CD4093 auch gleich mit.
DAU schrieb: > habe ich auch schon probiert, ändert nix an meinem Problem. http://www.elektronik-kompendium.de/sites/slt/0311261.htm Ein Komparator vergleicht zwei Spannungen. Je nachdem wie hochohmig Dein Eingang ist, kannst Du den Spannungsteiler bemessen. Ein Komarator, der gar keine Hysterese hat, schaltet natürlich im Grenzbereich öfter hin-und her. Daher scheint mir Manfreds Vorschlag mit 4093 einfacher. Wenn Du die Schaltschwelle genauer einstellen möchtest, kannst Du den Wert des Potis auch durch Anschlagwiderstände eingrenzen. So: --statt Poti --- dann: --R1-Poti-R2--. Damit drehtst Du fast 360 Grad am Poti, hast aber nur wenige Prozent des Gesamtwiderstands verändert und kannst diesen kleinen Bereich dafür genauer einstellen.
Manfred schrieb: > Einen Widerstand (oder Trimmpoti), einen LDR, fertig die Laube. Und > keinen Ärger mit der Hysterese, die bringt der CD4093 auch gleich mit. Allerdings sind die Schaltschwellen je nach Hersteller auch unterschiedlich, das ist eben zu testen... Ich bin auch ein Fan des 4093, damit kann man so ziemlich alles bauen...
Was immer wieder auffällt, dass "den Poti" geschrieben wird, heißt aber immer noch "das Poti" - das Potentiometer... Es heißt ja auch nicht "den Multimeter", oder?
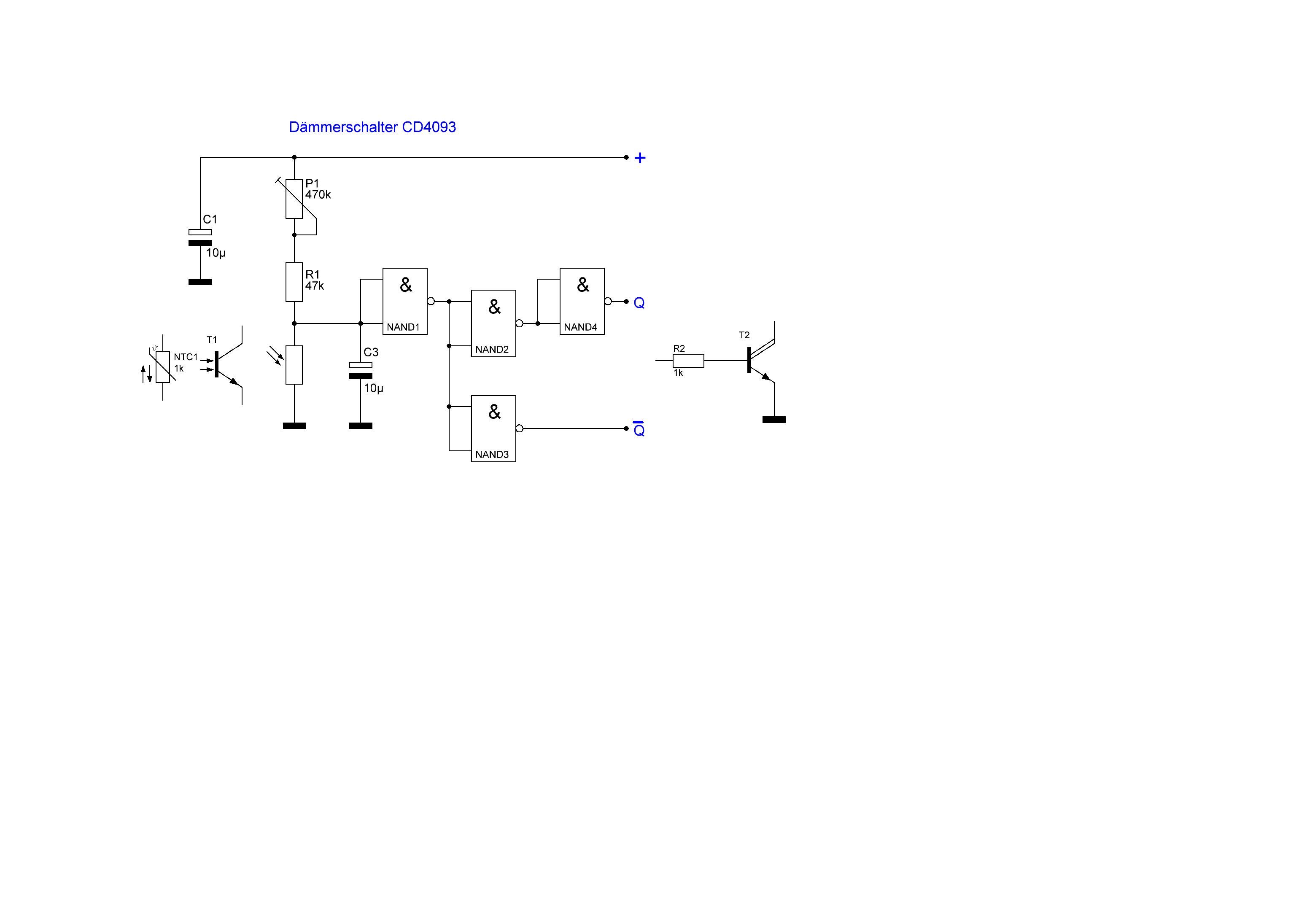
DAU schrieb: > ich möchte ein Dämmerungslicht das erst schaltet wenn es eine gewisse > Dunkelheit hat. moin! hier n vorschlag mit cd4093 c3 ist anzupassen für nen dämmerschalter aber geeignet. q hat h pegel wenn es hell ist. die stromaufnahme liegt im µa bereich. ub 4....18v die schaltstufe ist angedeutet. r2 eher 10 ...22k t2 bc517 o.ä. mfg
Danke dann werde ich wohl doch noch den 4093 zum Testen besorgen. Habe alle möglichen Logicbausteine aus der Steinzeit da aber den Schmitt-Trigger ausgerechnet nicht. Hier ist noch eine Umsetzung mit einem CD4093 als Dämmerungsblinker wird: http://www.buildcircuit.com/light-dependent-blinker-using-ldr-and-cd4093/
Mani W. schrieb: > Es heißt ja auch nicht "den Multimeter", oder? Stimmt! Es heißt der Meter, der Millimeter, der Zentimeter, der Kilometer, der Multimeter...
DAU schrieb: > Habe alle möglichen Logicbausteine aus der Steinzeit da aber den > Schmitt-Trigger ausgerechnet nicht. Nicht nur der 4093, sondern auch viele andere 4000er-ICs haben einen Schmitt-Trigger am Eingang. Schau mal in die entsprechenden Datenblätter.
Manfred schrieb: > DAU schrieb: >>> Du könntest auch einen CMOS einsetzen.(CD4093) >>> Batteriebetrieb? > > 4093 ist die beste Idee, weil der seine Schaltpunkte in % der > Betriebsspannung definiert. Das bedeutet, auch bei veränderter > Versorgungsspannung bleiben die Schaltpunkte ziemlich gut stabil - habe > ich mehr als einmal eingesetzt! > > Einen Widerstand (oder Trimmpoti), einen LDR, fertig die Laube. Und > keinen Ärger mit der Hysterese, die bringt der CD4093 auch gleich mit. Hallo? Da hast Du jemand falsch zitiert. Der Vorschlag mit dem CD4093 kam von mir. Aber ist OK. Habe da kein Problem mit und kann das ab. Gruß Thomas Thomas B. schrieb: > Der Stromverbrauch hängt (auch) von den Spannungsteilern ab, > und der verwendeten LDR. > Du könntest auch einen CMOS einsetzen.(CD4093) > Aber 1mA ist schon nicht schlecht. > Batteriebetrieb?
Route 6. schrieb: > Stimmt! Es heißt der Meter, der Millimeter, der Zentimeter, der > Kilometer, der Multimeter... https://www.google.at/url?sa=t&rct=j&q=&esrc=s&source=web&cd=1&cad=rja&uact=8&ved=0ahUKEwir5_H09vjOAhVLthQKHcs4C6MQFggeMAA&url=http%3A%2F%2Fwww.duden.de%2Frechtschreibung%2FMultimeter&usg=AFQjCNEUKQT-X-cZIHBbk5DocIA9kqH3Fw&sig2=6KJ4oVTmiKGxx3Tuo-81qQ
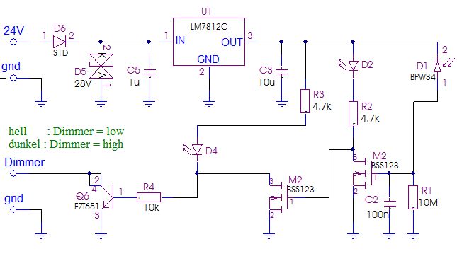
Hier noch kurz ein Ausschnitt aus meinem Dämmerungsschalter. Ist für 12V DC, läst sich aber schnell für 5V umstricken. Die Spannungsteiler mit der LDR muss man anpassen. Da muss man eventuell auch etwas experimentieren um den richtigen Einschaltpunkt zu finden.
Bitte melde dich an um einen Beitrag zu schreiben. Anmeldung ist kostenlos und dauert nur eine Minute.
Bestehender Account
Schon ein Account bei Google/GoogleMail? Keine Anmeldung erforderlich!
Mit Google-Account einloggen
Mit Google-Account einloggen
Noch kein Account? Hier anmelden.



