Guten Abend, ich möchte mir eine dreistufige Lichterorgel bauen. Dazu habe ich ein Blockschaltbild gemalt. Die Frequenzweiche würde ich mir gerne aus passiven Bauteilen selber bauen. Die Dimensionierung scheint nur nicht so leicht zu sein. Ich würde gerne die "Handelsübliche Dreiwegeweiche" von dieser Seite bauen. (ca auf Mitte der Seite) http://elektroniktutor.de/analogtechnik/lsprfilt.html Nur der Lautsprecher als Last fällt bei mir weg, was die Schaltung halt verändert. Ich könnte ja anstatt des Lautsprechers einen 8 Ohm Widerstand einsetzen, aber das wäre irgendwie Pfusch. Jetzt wäre die Frage, ob es überhaupt eine Filterschaltung zweiter Ordnung sein muss, oder auch eine erster Ordnung reicht ? Für z.B unbelastete Filterschaltungen erster Ordnung kann man die Grenzfrequenzen/Bauteilewerte ja relativ unspektakulär berechnen. Die Sache, dass die Kurve des Frequenzganges einer Filterschaltung erster Ordnung langsamer abfällt gefällt mir aber auch nicht, da ich befürchte in den Übergangsbereich tote Stellen zu haben, da laut den meisten Zeichnungen die "Amplituden insgesamt" abgeschwächt werden und das bei Filterschaltungen höherer Ordnung auch passiert, aber weniger. Davon abgesehen würde ich schon gerne eine gute Trennung realisieren, auch wenn es der Anwendung vielleicht unnötig wäre. Hier mein Blockschaltbild. Die Verstärker hinter der Filterschaltung habe ich, um später die Intensität jeder der drei Lampen einzustellen. Über Verbesserungen/ Kritik würde ich mich sehr freuen. Grüße
>Ich würde gerne die "Handelsübliche Dreiwegeweiche" von dieser Seite >bauen.Ich würde gerne die "Handelsübliche Dreiwegeweiche" von dieser Seite >bauen. Vergiss den Kram. Such bei google nach Lichtorgel.
holger schrieb: >>Ich würde gerne die "Handelsübliche Dreiwegeweiche" von dieser > Seite >>bauen.Ich würde gerne die "Handelsübliche Dreiwegeweiche" von dieser Seite >>bauen. > > Vergiss den Kram. Such bei google nach Lichtorgel. Nö, ich plane in absehbarer Zeit keine Party. Fertige Produkte ohne Herausforderung sind doch öde.
Möchte jetzt keine Werbung machen, aber ich habe mir die ELV 3 Kanal Niedervolt Lichtorgel aufgebaut für 12 Volt (Akku)... Bausatz komplett für ca. 20 Euronen, PWM gesteuert 5Ampere ohne Kühlung, 3 aktiven Filtern und samt Platine und allem drum herum... Das lässt sich an jedem 12 Volt Akku betreiben und um diesen Preis nicht selbst bauen.... Ich habe jetzt nur die erste Seite gescannt wegen Urheberrechten, ausserdem wäre es möglich, über Optokoppler dann Triacs anzusteuern für 230 Volt...
Du möchtest vermutlich eher sowas hier: http://sound.whsites.net/project78.htm Das ist eigentlich schon zu hochwertig für eine Lichtorgel, ist aber genau das, was du suchst. Ein Tiefpass für Basskanal, eine Bandpass für mittlere Frequenzen und einen Hochpass für die Höhen (duh!). Dahinter sollten dann noch Gleichrichter und dann auf die Lichtendstufen. Wenn du die Lichtorgel satt hast und dann eine aktive Frequenzweiche suchst, ist sie bereits fertig. Elliot nimmt bei seinem OpAmp Projekten meistens eine symmetrische Betriebsspannung (z.B. + und -12V), du kannst aber umbauen auf einfache Betriebsspannung mit Hilfe dieses Forums: https://www.mikrocontroller.net/articles/Operationsverst%C3%A4rker-Grundschaltungen
:
Bearbeitet durch User
Moin, > > Nur der Lautsprecher als Last fällt bei mir weg, was die Schaltung halt > verändert. Ich könnte ja anstatt des Lautsprechers einen 8 Ohm > Widerstand einsetzen, aber das wäre irgendwie Pfusch. Nein, eigentlich waere das kein Pfusch, denn der Abschlusswiderstand (=Ausgangsimpedanz) und auch die Impedanz am Eingang sind essentiell fuer LC-Filter. Wenn die nicht stimmen, dann sieht der Filterfrequenzgang anders aus. Jetzt koenntst du das Filter umrechnen, so dass es z.b. nicht mehr auf 8 Ohm Abschluss getrimmt ist, sondern auf 800 Ohm, oder 8KOhm. Dabei werden nur seeeehr grosse Induktivitaetswerte rauskommen. So grosse, dass das keiner mehr vernuenftig nachbaut. Daher: Mach das mit aktiven Filtern (Also mit RC-Filtern + Transistor/OpAmp) > Jetzt wäre die Frage, ob es überhaupt eine Filterschaltung zweiter > Ordnung sein muss, oder auch eine erster Ordnung reicht ? Für z.B > unbelastete Filterschaltungen erster Ordnung kann man die > Grenzfrequenzen/Bauteilewerte ja relativ unspektakulär berechnen. Filter 1. Ordnung ist einfach immer Kacke. Das einzig gute daran ist, dass es so simpel ist. Das ist aber auch alles. > Die Sache, dass die Kurve des Frequenzganges einer Filterschaltung > erster Ordnung langsamer abfällt gefällt mir aber auch nicht, da ich > befürchte in den Übergangsbereich tote Stellen zu haben, da laut den > meisten Zeichnungen die "Amplituden insgesamt" abgeschwächt werden und > das bei Filterschaltungen höherer Ordnung auch passiert, aber weniger. Das kannst du im Gegensatz zu den Lautsprecherweichen einfach vermeiden, indem du die Grenzfrequenzen ein bisschen ueberlappen laesst. Das macht bei Lautsprechern Aerger, weil dann auch die Phasenlagen von den Ausgaengen 2er Filter zusammenpassen muessen - Phase ist aber bei einer Lichtorgel voellig wurscht. > Davon abgesehen würde ich schon gerne eine gute Trennung realisieren, > auch wenn es der Anwendung vielleicht unnötig wäre. Nee, ist nicht unnoetig. Ohne gute Trennung flackern halt alle Lampen ungefaehr gleich. > Hier mein Blockschaltbild. > Die Verstärker hinter der Filterschaltung habe ich, um später die > Intensität jeder der drei Lampen einzustellen. Nachdem du eh' Verstaerker hast, nimm auch aktive Filter fuer die Frequenzweiche. 3. Ordnung geht noch mit einem OpAmp/Transistor - das sollte deutlich besser sein als der doofe RC-Tiefpass. Gruss WK
Matthias S. schrieb: > Du möchtest vermutlich eher sowas hier: > http://sound.whsites.net/project78.htm > Betriebsspannung (z.B. + und -12V), du kannst aber umbauen auf einfache > Betriebsspannung mit Hilfe dieses Forums: > https://www.mikrocontroller.net/articles/Operation... Hi Matthias, vielen Dank, das sieht Klasse aus! Werde mich da später mal etwas einarbeiten. Hatte mich bisher nur mit passiven beschäftigt, und das ja nicht sonderlich erfolgreich. Denke, dass ist wircklich genau das, was ich suche!!! Mani W. schrieb: > Möchte jetzt keine Werbung machen, aber ich habe mir die > ELV 3 Kanal Niedervolt Lichtorgel aufgebaut für 12 Volt (Akku)... > Ich habe jetzt nur die erste Seite gescannt wegen Urheberrechten, > ausserdem wäre es möglich, über Optokoppler dann Triacs anzusteuern > für 230 Volt... Danke auch für den Tip, werde mir das aber selber bauen. Ich hatte mal den ELV Entzerrer und mp3-player als Bausatz, war auch Klasse gewesen.
Dergute W. schrieb: > Nachdem du eh' Verstaerker hast, nimm auch aktive Filter fuer die > Frequenzweiche. 3. Ordnung geht noch mit einem OpAmp/Transistor - das > sollte deutlich besser sein als der doofe RC-Tiefpass. Hi WK, hatte deinen Beitrag jetzt erst gelesen. Vielen Dank für die Antwort. Jetzt habe ich fast keine offene Fragen mehr. Wie oben geschrieben, nehme ich wohl die aktive OPV Filterschaltung, welche Matthias verlinkt hat. Das ist eine 2ter Ordnung. Eine 3. Ordnung, noch ein Transistor mit dazu nehmen, ufff, naja mal schauen, dann bräuchte ich schon eine vollendete Schaltung. Ich suche da später mal nach, wenn ich nichst finde, belasse ich es bei der 2ter Ordnung. Grüße
Matthias schrieb: > welche Matthias verlinkt hat. Das ist eine 2ter Ordnung. > Eine 3. Ordnung, noch ein Transistor mit dazu nehmen, ufff, naja mal > schauen, > dann bräuchte ich schon eine vollendete Schaltung. Ich suche da später > mal nach, wenn ich nichst finde, belasse ich es bei der 2ter Ordnung. Moin, Neenee, nicht extra Transistor. Ein OpAmp oder ein Transistor im Sinne von Exclusiv-Oder war gemeint. Zur Dimensionierung der Bauteile, siehe z.b. hier: http://sim.okawa-denshi.jp/en/Sallen3tool.php Fuer die Lichtorgel kannste ruhig ein Chebyshev Filter mit vielleicht 1dB Ripple im Durchlassbereich nehmen. Gruss WK
:
Bearbeitet durch User
Hey Danke, die Seite ist ja genial.
Ich nehme mal an, bei der dritten Ordnung bleibt alles im Prinzip gleich
und ich kann dann auch für den Bandpass einfach Tiefpass und Hochpass
hintereinanderschalten.
Wie weit sollte ich denn die Grenzfrequenzen überlappen lassen ?
Ich würde wohl 300 Hz und 3000 Hz nehmen, die Aufteilung von Matthias
sein Link. Spontan abgeschätzt würde ich jetzt sagen vielleicht:
Tiefpass bis 350 Hz 3000 Hz Hochpass
300 Hz Bandpass 3050 Hz
Matthias schrieb: > Ich nehme mal an, bei der dritten Ordnung bleibt alles im Prinzip gleich > und ich kann dann auch für den Bandpass einfach Tiefpass und Hochpass > hintereinanderschalten. Jepp. > Wie weit sollte ich denn die Grenzfrequenzen überlappen lassen ? Wird voellig egal sein. Mit 5% oder 10% tolerierten Bauteilen kriegt man's eh nicht so genau hin, aber die Genauigkeit braucht's auch wirklich nicht. Bei Lichtorgeln fallen Loecher im Frequenzgang lange nicht so auf wie bei Lautsprechern. Gruss WK
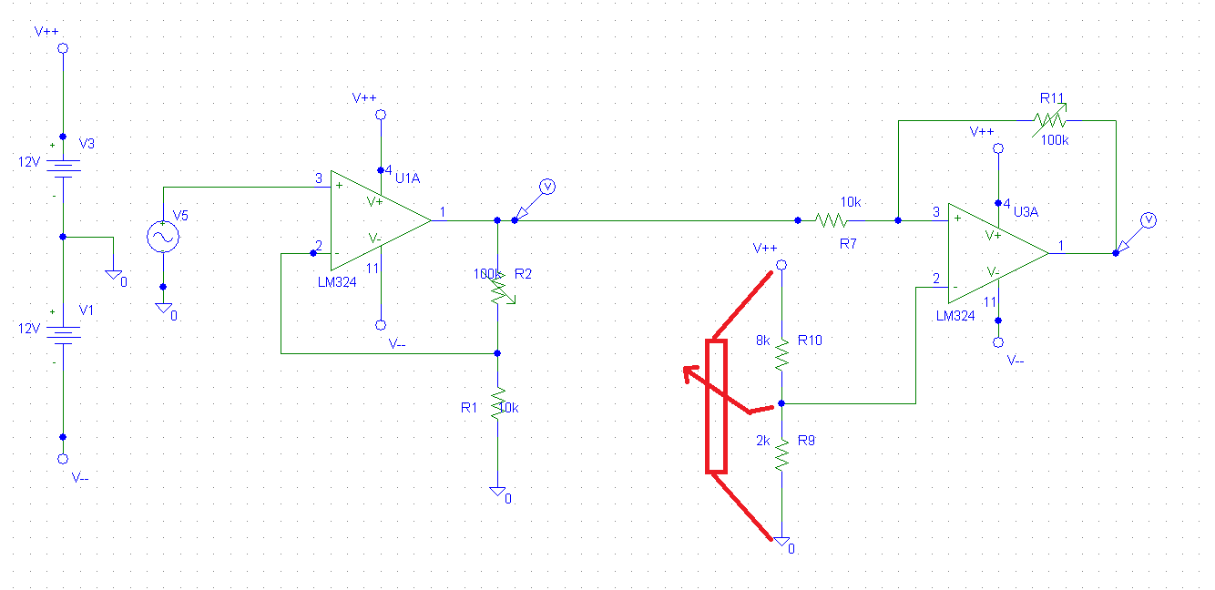
Ok danke. So habe mir die Bauteilwerte für Tiefpass, Bandpass und Hochpass nun berechnet. Das ist die Schaltung. Das Audiosignal vom Elektretmikrofon wird über einen Kondensator zugeführt (hier nicht vorhanden).Das Elektretmikrofon habe ich durch die AC-Quelle ersetzt. Diese gibt 3mV heraus. Das wird ca 70-fach verstärkt.(kann aber mit den Poti verändert werden) Benötige ich denn jetzt zwischen Verstärker und Tiefpass noch einen Kondensator ? Eigentlich doch nicht, da das Signal ja um den Nullpunkt schwingt und keine Gleichspannung aussen vor bleiben soll ? Davon abgesehen, wenn ich bei PSPICE einen Kopplungskondensator (egal welcher Kapazität) eingesetzt habe blieb die Ausgangsspannung in der Simulation auf Null. Vielleicht liegt das an der Student-Version ? Beim Tiefpass genau dasselbe. Beide Kurven sind jetzt ohne Kopplungskondensator simuliert.
Ich bins nochmal, habe mich oben etwas mit Tief und Hochpässen durcheinandergebracht. Die Schaltung oben zeigt richtigerweise den Hochpass. Aber die Frage mit den Kopplungskondensator betrifft aber Hoch, Tiefpass und auch den Bandpass, deshalb wohl egal. Die Zacken der obigen Tiefpass-Kurve liegt nur an der schwachen Auflösung, also bitte nicht wundern.
Matthias schrieb: > Aber die Frage mit den Kopplungskondensator betrifft aber Hoch, Tiefpass > und auch den Bandpass, deshalb wohl egal. In dieser Schaltung brauchst du keinen, denn C1 ist ja schon drin.
Moin, Der LM324 wird aber wahrscheinlich Probleme machen; der ist arg langsam. Nimm' "in echt" lieber einen TL084 oder sowas. Gruss WK
Ich habe mir überlegt folgende Schaltung jeweils hinter Tief,Band und Hochpass zu schalten. Einmal das Signal bei Wunsch verstärken (Intensität)und danach mit den Schmitt Trigger jeweils eine positive Halbwelle auswerten. Ich weis nur nicht genau, wie das ganze dann real bei Musik aussieht, ich möchte ja hinter der Schaltung noch ein Logic MOSFET schalten. Testweise müsste das aber auch mit einer kleiner LED direkt am Ausgang des Schmitt-Triggers gehen, denke ich mal. Naja, ich baue die Schaltung nächstes Wochenende mal auf und schaue dann wie weit ich komme. Wenn ich jetzt den TL084 nehme, sollte ich da vielleicht um Störungen zu vermeiden einen separat für den Tief, Hoch und Bandpass nehmen oder kann ich die 4 internen OPV´s beliebig vermischen?
Bitte melde dich an um einen Beitrag zu schreiben. Anmeldung ist kostenlos und dauert nur eine Minute.
Bestehender Account
Schon ein Account bei Google/GoogleMail? Keine Anmeldung erforderlich!
Mit Google-Account einloggen
Mit Google-Account einloggen
Noch kein Account? Hier anmelden.






