Hallo, ich habe mal wieder ein Problem an dem ich schon seit langer Zeit verzweifel. Ich benötige für meine Hausautomatisierung ein RS485 Modul der mehrere Schalteingänge für meine Lichttaster hat und einfach in eine Unterputzdose passt. Leider habe ich sowas nicht gefunden und deshalb habe ich selbst solch ein Modul erstellt. Platine machen lassen und zusammen gelötet. Auf einen leeren 328P Chip einen Arduino Bootloader zu brennen ist mir nach Misserfolgen mit einen China USBASP und einem originalem USBASP dann mit einem USBAVR MKII mit Atmel Studio wohl einmal geglückt. Aber da ich keine Ahnung von Fuse usw habe, dann wohl doch nicht richtig. Dann kam mir der Einfall, dass ich einfach von einem Arduino Nano den Chip ablöte und diesen benutze. Doch auch auf diesen lässt sich mit der Arduino IDE kein Sketch hochladen (mit FTDI Adapter). Zurück auf dem Nano gelötet und dort funktioniert es. Also stimmt wohl mit der Schaltung oder Platinenlayout meines Modules etwas nicht. Aber was? Wäre für einen Tipp dankbar. Gruß Steffen
Steffen R. schrieb: > Wäre für einen Tipp dankbar. Auf die Schnelle: Auf deinem Board erkenne ich einen Quarz, richtig? Wenn das so ist braucht dieser zwei Lastkapazitäten 18-22 pF. Dazu müssen auch Fuses umprogrammiert werden. Also funktioniert ein Arduino-328 nicht einfach nach dem Umlöten auf deinem Board. Denn auf den Arduino Nanos ist ein Keramischer Resonator drauf der anders behandelt wird.
Arduinoquäler schrieb: > Steffen R. schrieb: >> Wäre für einen Tipp dankbar. > > Auf die Schnelle: > > Auf deinem Board erkenne ich einen Quarz, richtig? > Wenn das so ist braucht dieser zwei Lastkapazitäten > 18-22 pF. Dazu müssen auch Fuses umprogrammiert werden. > > Also funktioniert ein Arduino-328 nicht einfach nach > dem Umlöten auf deinem Board. Denn auf den Arduino Nanos > ist ein Keramischer Resonator drauf der anders > behandelt wird. Vielen Dank für die schnelle Antwort. Ja es ist dieser Quarz: http://www.produktinfo.conrad.com/datenblaetter/1000000-1099999/001009305-da-01-en-QUARZ_MT_16_000MHZ_SMD.pdf ProMini und Nano sind im Endeffekt gleich bis auf USB und FTDI? Mit Fuses programmieren habe ich leider keine Ahnung. Eher gesagt bekomme ich noch nicht einmal eine Verbindung hin zum Chip über den USBAVR MKII. Darum wäre mir eine Lösung ohne Bootloader brennen und Fuses umstellen lieber. Gibt es einen Keramischer Resonator in der Bauform das ich dieses einfach gegen den Quarz ersetzen kann? Wenn nicht ändere ich halt das Platinenlayout und lasse nochma eine neue Platine herstellen. Reicht es wenn der Quarz gegen den keramischen Resonator ersetzt wird oder braucht der dann noch was? Gruß Steffen
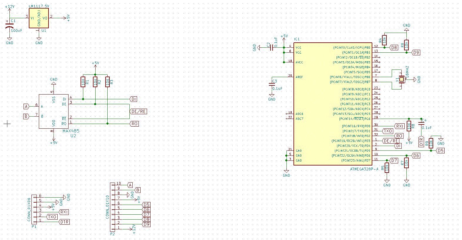
DE RE muss low gehalten werden, damit der UART nicht blockiert wird. Der pullup muss gegen einen pulldownwiderstand ersetzt werden. Die lötstellen an den tht stiftleisten haben zu wenig zinn und deshalb teils keinen Kontakt.
Steffen R. schrieb: > zum Chip über den USBAVR MKII. --------------------^^^^^^^^^^^^ Was ist das für ein Gerät? (ich kenne das nicht) Steffen R. schrieb: > Darum wäre mir eine Lösung ohne Bootloader brennen und Fuses umstellen > lieber. Das klingt nach Chaos. Also entweder Bootloader oder ISP, mehr gibt es nicht. Aber die ISP-Verbindungen hast du ja sträflicherweise schon mal nicht vorgesehen.
Wieso hast du auf deiner Platine keinen ISP vorgesehen?! o.O Grundsätzlich werden Atemgas immer über ISP programmiert, Bootloader sind zwar eine schöne Sache, helfen aber bei ernsten Problemen nicht (Sprich Fuses). Also tue dir selber einen gefallen und mach den ISP zugänglich auf deiner neuen Platine. Steffen R. schrieb: > Mit Fuses programmieren habe ich leider keine Ahnung. Dann mach sie dir bitte, lese dich ein, so schwer ist das nicht.
Draco schrieb: > .... lese dich ein, so schwer ist das nicht. Wobei man das mit AVR Studio verbal und ohne Bit/Hex- Gepfriemel frei Haus geliefert bekommt.
Wichtig ist, wenn du den Bootloader für 16 MHz geflasht hast, muss es ein 16 MHz Quarz oder ein 16 MHz Keramikresonator sein. Dabei ist es egal ob Quarz oder Resonator. Ich vermute aber auch einen Fehler auf der Platine. Wie schon geschrieben, fehlende Lastkondensatoren oder auch eine schlechte Lötstelle. Die sehen teilweise nicht so perfekt aus.
Hallo, "Was ist das für ein Gerät? (ich kenne das nicht)" Sorry falsch geschrieben USBAVRISP XPII (siehe Bild) "die ISP-Verbindungen hast du ja sträflicherweise schon mal nicht vorgesehen." "Wieso hast du auf deiner Platine keinen ISP vorgesehen?! o.O" Weil ich sonst immer nur mit Arduinos gespielt habe und garnicht dran gedacht hatte das auf einem Atmel Chip, wenn man ihn einzeln kauft, kein Arduino Bootloader drauf ist und das man dieses erst per ISP draufladen muß. Darum habe ich mir so einen Stecker gekauft den man direkt auf den Chip hält. (siehe Bild, weißer Stecker) "Also tue dir selber einen gefallen und mach den ISP zugänglich auf deiner neuen Platine." Werde ich berücksichtigen und mich auch in die Fuses Thematik einlesen für zukünftige Projekte. Aber ich habe es eben geschafft ein Sketch über die Arduino IDE hochzuladen. Habe den Resonator vom Nano gegen den Quarz getauscht und wieder den Nano 328P Chip draufgelötet und schon ging es :) Also lag es am Quarz. Ja die Lötstellen sehen nicht gut aus aber haben Verbindung. Werde diese aber nochmal nachlöten. Ich danke euch allen für die sehr schnelle und umfangreiche Hilfe. Wenn jetzt auch noch alles mit der RS485 Komunikation funktioniert lade ich das Kicad Projekt und den Arduino Sketch hier hoch. Kann aber leider noch dauern. Gruß Steffen
Steffen R. schrieb: > Sorry falsch geschrieben USBAVRISP XPII (siehe Bild) Ich sehe kein Bild. Und diese Bezeichnung (USBAVRISP XPII) ist mir auch fremd.
Steffen R. schrieb: > Darum habe ich mir so einen Stecker gekauft den man direkt auf den > Chip hält. Aha jetz kommt Licht ins Dunkel. Damit kannst du ja auch die Fuses umprogrammieren. Einfach rein in das Atmel Studio und den Programmier-Dialog starten.
Steffen R. schrieb: > wieder den Nano 328P Chip draufgelötet und schon ging es :) > Also lag es am Quarz. Also am Quarz liegt es nicht, sondern an den fehlenden Lastkondensatoren. Die werden beim Keramikresonator nicht benötigt, da diese integriert sind.
Dieter S. schrieb: > Also am Quarz liegt es nicht, sondern an den fehlenden > Lastkondensatoren. Stimmt. Ich habe bei einem Nano die Fuses gelesen - sie stehen bei diesem (mit Resonator) genau so wie bei einem normalen Quarz. Zum Schaltplan: direkt an jeden Vcc Pin (4, 6, 18) gehört ein Abblock-C, am Spannungsregler selbst auch noch einer nach Herstellerempfehlung.
Bitte melde dich an um einen Beitrag zu schreiben. Anmeldung ist kostenlos und dauert nur eine Minute.
Bestehender Account
Schon ein Account bei Google/GoogleMail? Keine Anmeldung erforderlich!
Mit Google-Account einloggen
Mit Google-Account einloggen
Noch kein Account? Hier anmelden.






