Nochmal ein Thema zum RS485: Mein Bus ist sehr ausgedehnt, mehrere hundert Meter. Da scheint es sinnvoll, ein paar Schutzmaßnahmen vorzusehen. Gegen Transienten würde ich TVS-Dioden zwischen die beiden Datenleitungen und auch eine von jeder Datenleitung nach Masse einsetzen. Dazu noch kleine Widerstände in die Datenleitungen direkt am Transceiver-IC. An verschiedener Stelle werden Dioden SM6T6V8A (bidirektional) verwendet. Offenbar scheint das zu funktionieren. Ein Treiber darf wohl max. +/- 6V ausgeben, so dass die Diode im Normalbetrieb noch nicht anspricht. An anderen Stellen wird CDSOT23-SM712 eingesetzt, die eine etwas höhere Ansprechspannung haben. Auch in einer Application Note von TI wird diese empfohlen. Wäre die erste OK? Oder gibt's evtl. weitere Möglichkeiten? Das Bauteil sollte v.a. günstig und leicht zu beschaffen sein. Danke. Gruß Markus
Markus E. schrieb: > An verschiedener Stelle werden Dioden SM6T6V8A (bidirektional) > verwendet. Offenbar scheint das zu funktionieren. Ein Treiber darf wohl > max. +/- 6V ausgeben, so dass die Diode im Normalbetrieb noch nicht > anspricht. > > An anderen Stellen wird CDSOT23-SM712 eingesetzt, die eine etwas höhere > Ansprechspannung haben. Auch in einer Application Note von TI wird diese > empfohlen. Der spannende Punkt ist der Abstand zwischen der Clamping-Voltage Deiner Schutzdioden und den Absolute Maximum Ratings Deiner RS485 Transceiver. Ein 08/15-Transceiver wie z.B. der MAX485 erlaubt -8 bis 12,5V. Ein besonders geschützter Transceiver wie z.B. der SN65HVD1780 erlaubt dagegen +-70V. Das ist also schon von Haus aus fast eine Größenordnung besser und lässt sich daher viel leichter mit TVS-Dioden, Gasableitern etc. auch gegen wirklich böse Einflüsse von außen gut schützen.
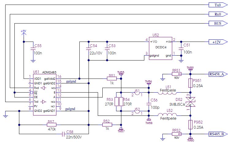
Hallo, welche Schutzbeschaltungen anwendbar sind, hängt auch von der Datenrate bzw. der Bandbreite der Treiber ab. Auch die Art der Kabel ist relevant. Für RS485 sollten verdrillte Leitungen (twisted Pair) benutzt werden. Dazu ist Schirmung eine gute Sache und der Schirm muß natürlich auf eine Schirmerde niederohmig aufgelegt werden. Bei einem Blitzschlag in unmittelbarer Umgebung wird es aber auch mit rel guter Schutzbeschaltungen sehr eng. > An verschiedener Stelle werden Dioden SM6T6V8A (bidirektional) verwendet. Die sind recht leistungsfähig, allerdings sind die Kapzitäten nicht vernachlässigbar. Das klappt nur bei moderaten Bauraten und Bandbreiten begrenzten Treibern. > Ein Treiber darf woh max. +/- 6V ausgeben, RS485-Treiber arbeiten üblicherweise mit 5V. > An anderen Stellen wird CDSOT23-SM712 eingesetzt, die eine etwas höhere > Ansprechspannung haben. Diese fuzzeligen Teile im SOT23 sind vergleichsweise schwach. Dafür sind die Kapazitäten gering. Für wirklich leistungsfähigen Blitzschutz sind Gasableiter gegen Gleichtaktstörungen und Suppressordioden gegen Differenzstörungen einzusetzen. Dann ist aber galvanische Trennung notwendig. Das kann dann z.B. so ausehen, wie im Anhang zu sehen. Gruß Öeltronika
Hallo zusammen, Die 22n/500V zwischen DC/DC-GND und GND Deiner Schaltung würde ich weglassen. Da koppelt so viel Energie bei einem Surge-Test, dass es die nachfolgende Schaltung definitv auch noch juckt. Ansonsten finde ich die Kombination aus Gasableitern / VDR und einer TVS gut. Ich würde jedoch noch je eine unipolare TVS von A und B gegen GND vorsehen. Die Sicherungen halte ich dann für überflüssig, denn wenn die ansprechen, dann steckt bereits so viel Energie drinnen, dass Du andere Probleme hast... Das hilft max. gegen das Abbrennen der Leiterzüge, wenn jemand 230 V direkt anschließt. Auch R57 hebt die galvanische Trennung auf. - Gibt es da einen Grund für? Ich will ja etwas lernen... Viele Grüße! Sven
Hallo, ich denke, man kann immer irgend was in irgend eine Richtung optimieren, muss dann aber in eine andere Richtung Kompromisse machen. > Sven L. schrieb: > Die 22n/500V zwischen DC/DC-GND und GND Deiner Schaltung würde ich > weglassen. Da koppelt so viel Energie bei einem Surge-Test, dass es die > nachfolgende Schaltung definitv auch noch juckt. Welche nachfolgende Schaltung sollte das sein und wie sollte da etwas bei einem Surge Test einkoppeln? > Ansonsten finde ich die Kombination aus Gasableitern / VDR und einer TVS > gut. Ich würde jedoch noch je eine unipolare TVS von A und B gegen GND > vorsehen. Gegen gnd wäre ja sinnlos. Da würden die Gasableiter überbrückt, oder meinst du von A und B gegen galgnd? Letzteres scheint mir auch nicht notwendig, weil ich keinen Pfad sehe, wo erhebliche Störspannungen von A und B gegen galgnd aufgebaut werden. > Die Sicherungen halte ich dann für überflüssig, denn wenn die > ansprechen, dann steckt bereits so viel Energie drinnen, dass Du andere > Probleme hast... Das hilft max. gegen das Abbrennen der Leiterzüge, wenn > jemand 230 V direkt anschließt. Naja, 230V an solchen Signalleitungen sind der GAU. Allerdings gibt es neben den RS485-Signalleitungen auch Klemmen mit 24V-Stromversorgung für Sensoren. Da wird schnell mal was versehentlich falsch angeklemmt und man hat dann auch mal 24V oder mehr auf den Adern der RS485. Dann sprechen die Suppresordioden an. Die löten sich dann aus oder brennen ab. Bevor das passiert, sprechen die Polyswitche an. Die Schaltung ist erprobt und stabil bis zu Spannungen von ca. 100V. > Auch R57 hebt die galvanische Trennung auf. Naja, 470kOhm bis 1 MOhm sind so hochohmig, dass man da praktisch nicht von Aufhebung der galv. Trennung sprechen kann. > Gibt es da einen Grund für? Ja, der leitet statische Ladungen ab. In der Bauform 1206 ist der so ausgelegt, dass er auch bei 500V nicht abbrennt. Die 22nF dienen ebenfalls als Ableit-C gegen HF-Störungen. In Verbindung mit den 90V-Gasableitern, deren max. Clampingspannung knapp unter 500V liegt, kann man so auch problemlos billige DCDC-Wandler mit 500V-Spannungsfestigkeit nutzen. Gruß Öletronika
Bitte melde dich an um einen Beitrag zu schreiben. Anmeldung ist kostenlos und dauert nur eine Minute.
Bestehender Account
Schon ein Account bei Google/GoogleMail? Keine Anmeldung erforderlich!
Mit Google-Account einloggen
Mit Google-Account einloggen
Noch kein Account? Hier anmelden.
