Hallo Zusammen ich möchte 3 verschieden farbige LED abwechselnd weich blinken lassen. Das heisst LED 1 wird immer heller leuchtet zum Beispiel 2 sekunden in der vollen Leuchtstärke und wird wieder langsam dunkler. Dann LED 2 das selbe etc. Eine Schaltung welche eine LED so blinken lässt wie ich es benötige wäre Nachfolgende; http://bastelnmitelektronik.jimdo.com/basteleien-ger%C3%A4te-und-schaltungen/schaltungen-mit-leuchtdioden/leds-weich-blinken-lassen/ Ich könnte die Schaltung drei mal aufbauen für meine drei LED, dies braucht mehr Platz auf der Platine und mann könnte das Blinken nicht abstimmen zwischen den LED. Schaltungen mit NE555 habe ich diverse gefunden konnte keine soweit anpassen das es für mich stimmt (mangelndes Know How). Hab noch diese Schaltung gefunden hab aber keine B<eschreibung dazu was ich genau mit den drei Potentiometern einstellen kann. http://www.bader-frankfurt.de/elek/rgbwechsler.jpg Hätte jemand einen Lösungsansatz für mein Problem? Danke Euch und Gruss Kneze.
Mark M. schrieb: > braucht mehr Platz auf der Platine Hi @kneze, die relativ platzraubenden Elkos könnte man sich sparen, wenn Darlingtontransistoren verwendet würden. Nur als Beispiel hier ein LFO-Sinusoszillator. Statt des Darlingtontransistors (BC517) könnte man auch sinngemäß 2 "normale" Transistoren verschalten. Die Diodenschaltung links dient zum langsamen Einschwingen, bzw. bei einer weiteren - hier nicht gezeichneten - Variante zur Änderung der Frequenz. Die Schalter dienen zum Ein- und Ausschalten der verschiedenen Funktionen. Allerdings ist das dann nur e i n einziger Oszillator. Die Schaltung, die drei LEDs nacheinander steuert mit analogen Bausteinen und nicht unter Verwendung von PWM und ATMEL MCUs, habe ich schon im Netz gesehen. Momentan nur den Link vergessen. Also drei LEDs direkt hintereinander z.B. rot-gelb-grün, wie bei einer Ampelschaltung, oder noch etwas komplizierter, die Übergänge fliessend? ciao gustav
Mark M. schrieb: > Hätte jemand einen Lösungsansatz für mein Problem? Ein kleiner µC, 3 Stück WS2812 und die Blinkerei in Software lösen.
Mark M. schrieb: > Hätte jemand einen Lösungsansatz für mein Problem? Ein Mikrocontroller mit 3 PWM-Ausgängen wäre wohl am einfachsten und am universellsten. Für den Preis eines Arduino Pro Mini Klones (<2€, fertig aufgebaut), kannst du nicht viel basteln, wenn dann die Platinengröße von 35 x 20mm kein Problem darstellt.
Wolfgang schrieb: > wenn dann die Platinengröße von 35 x 20mm kein Problem darstellt. Das kriegste klassisch-diskret eh nicht kleiner hin... Gruss Chregu
Hallo Gustav nacheinander zum Beispiel 1 Sekunde aus danach LED 1 langsam heller und 2 Sekunden bei maximal Leuchstärke dann langsam dunkler 1 Sekunde aus danach LED 2 heller und 2 Sekunden bei maximal Leuchtstärke leuchten etc. Gruss Kneze
Hi @kneze, noch ein Vorschlag: http://www.elektronik-labor.de/Lernpakete/Kalender08/Kalender08.htm#_Toc197001470 ciao gustav
Ich würde auch zu einem Mikrocontroller raten. 1x ATtiny13A (oder V) 3x LED's 1x Vorwiderstand z.B. 220 Ohm 1x Kondensator 100nF 1x Batterie zur Stromversorgung Primitiver und kleiner wird es nicht gehen. Wenn Du noch keine Programmiererfahrung und Equipment hast, dass besorge Dir einen chinesischen Arduino Uno für 9 Euro. Damit kannst du prima üben und der Programmieradapter ist auch schon dabei. Wenn dein Programm auf dem Arduino Uno läuft, kannst du es ein bisschen umschreiben und auf den kleineren ATtiny13 Chip übertragen. > http://www.elektronik-labor.de/Lernpakete/Kalender08/Kalender08.htm#_Toc197001470 Diese Schaltung passt nicht zur Anforderung. Da leuchten immer zwei LED's gleichzeitig und das ein/aus Blenden findet nicht im gewünschten Timing statt.
Stefan U. schrieb: > Diese Schaltung passt nicht zur Anforderung. Ja, die Sekunde Pause dazwischen. Das klappt nicht so einfach "analog". Das geht aber IMHO - wie oben schon gesagt auch platzsparender - ganz leicht mit AVRs (zum Beispiel Attiny2313). Da braucht man im einfachsten Falle nur die Ports für die LEDs definieren und gewünschte Zeitschleifen zuordnen etc. ciao gustav
Statt einem Arduino Uno kannst du auch einen Arduino Nano für 3 Euro verwenden. Hier steht, wie man ihn als Programmieradapter für einzelne Chips verwendet: http://www.martyncurrey.com/arduino-nano-as-an-isp-programmer/
Hi, Ein ASM-Programm sieht vielleicht so aus. Im Moment finde ich in meinem ASM-Ordner unter Stichwort "Lauflicht" nur das. OK, da wird auch noch etwas auf die serielle Schnittstelle ausgegeben - kann man sich sparen. (Da kann man noch was dran feilen, ok. ok. ok.) ciao gustav
OK. als Arduino-Nichtkenner bin ich genauso unwissend wie vielleicht der TO. Also Schritt für Schritt: Erst einmal http://www.arduino-tutorial.de/grundlagen/ dann zielgerichtet weiter im Tutorial ....sonst ist's für meine momentane Aufnahmefähigkeit too much :-) ciao gustav
3 Farbige LEDs blenden ein und aus 2 Weiße LEDs als Blitzer Zufällige Folge. -> http://jobstens.mooo.com/elektronik/bahn/disco/ Evtl. muss die SW angepasst werden. Gruß Jobst
Hallo, mir machen so kleine Blinkschaltungen immer Spaß weil ich nur in Assembler einigermaßen programmieren kann. Wenn du möchtest könnte ich dir den Chip für 1,50€ + Versand zuschicken. Hier ein Video von dem Ergebnis: https://youtu.be/fPnxOFufesE
Mark M. schrieb: > ich möchte 3 verschieden farbige LED abwechselnd weich blinken lassen. Im allgemeinen nennt man das faden(dengl.). > Das heisst LED 1 wird immer heller leuchtet zum Beispiel 2 sekunden in > der vollen Leuchtstärke und wird wieder langsam dunkler. Dann LED 2 das > selbe etc. Mit der Schaltung, die du da im Fokus hast wird das wohl kaum gehen. Schau dir mal das Video an. So richtig funktioniert das nicht, sondern die LED scheint da wohl etwas zu stolpern, statt vernünftig zu faden. Theoretisch braucht du einen Johnson-Zähler z.B. 4017, der von Null bis 2 nacheinander einen Ausgang schaltet und bei 3 sich selbst resetet. Ein 555 als Generator gibt dem Zähler den Takt. An die Ausgänge des JZ kann man dann drei weitere 555 ansteuern, die dann mit seinem Kondensator einen Takt erzeugen. Um damit eine LED zu faden nimmt man nicht den Ausgang des 555, sondern den Dreieck vom Kondensator und steuert damit eine Transistor-Schaltung an, die dann die Led treibt. Der Vorwiderstand sollte dabei zwischen Emitter und Masse und die Led zwischen Kollektor und Plus verschaltet werden. Mit LT/Spice sollte man das erst mal simulieren. Evtl. können erfahrene Entwickler die drei 555 einsparen indem man vom Generator das Signal für die Led-Endstufe mit verwendet.
Ganz OK, svep, aber wirklich cool sieht es erst aus, wenn sich das Erlöschen einer LED und das Aufleuchten der nächsten (ganz leicht) überschneiden. Ein weiterer Punkt: Man sollte darauf achten, wegen des logarithmischen Helligkeitsempfindes unseres Sehsystems die LEDs zeitlich exponentiell Auf- und Abzudimmen, also nicht linear, wie es leider oft (falsch) gemacht wird.
Hallo Zusammen vielen Dank für die zahlreichen Ideen und konkreten Lösungen. Es ist eine Beleuchtung einer Kinderschaukel von Fisherprice. Im Bild ist zu sehen die mit Wasser gefüllte Halbkugel mit Kunstoff Fischen. Sie wird von ihnen durch drei verschieden farbigen LED abwechselnd beleuchtet. Als die Steuerelektronik noch funktioniert hat haben die LED geleuchtet in einem langsamen Rhytmus abwechselnd. Die Leuchtdauer war ca. 2 Sekunden (ist aber wohl sekundär). Denke das es wichtig ist das die Übergänge weich sind von einer LED zur anderen (und keine schnellen Wechsel zwischen den einzelnen LED).
Mark M. schrieb: > Denke das es > wichtig ist das die Übergänge weich sind von einer LED zur anderen (und > keine schnellen Wechsel zwischen den einzelnen LED). Hi, also doch keine einsekündige Pause dazwischen. Dann sieht das Ganze schon anders aus. Habe auch so eine rotierende "Kitsch"-Kugel mit einem aufsetzbaren Glashologramm-Klotz. Nur bei Netzbetrieb rotiert der Teller. Da ist ein IC drin. Dann wäre die nächste Schaltung, die mich zum "Steckbretten" reizte, die Dreitransistor-Variante. Werde vom Ergebnis berichten. Bitte einen Moment Geduld. ciao gustav
Hi @kneze, hab mal aufgebaut. Also, um die 2 bis 5 Sekunden Übergangszeit hinzubekommen, müsste die Schaltung mit 1000-uF-Kondensatoren aufgebaut werden. Dann ist der Übergang von Hell nach Dunkel kaum noch zu erkennen. Die Spannung an den Kondensatoren schwankt bei 9V Batterie-Spannung von 2 nach 2,3 Volt (ziemlich wenig). Die Spannung an den Dioden bleibt ziemlich genau etwa 1,5 Volt, aber der Strom ändert sich von 3 nach 5 mA. Dann streuen die Dioden extrem, auch soche mit gleicher Farbe und Bauform, so dass nicht alle LEDs gleich hell leuchten. Bei verschiedenfarbigen war's bei mir so, dass immer die grüne LED am stärksten leuchtete. Habe mit 470 Ohm Vorwiderstand und ohne Vorwiderstand in der Gesamt-Spannungsversorgung gemessen. Bei fehlendem Vorwiderstand erhöht sich lediglich der LED Strom, die LEDs werden vielleicht heller, aber sonst ändert sich kaum etwas. Man hat den Eindruck, dass die LEDs nicht richtig dunkel werden. Fazit: Diese Schaltung ist nicht so, wie hier angedacht. ciao gustav
Und noch eine Möglichkeit und mal in den Papierkorb gedacht: Es gibt RGB-LED's die Faden alleine durch den "Farbenwald", und das in verschiedenen Varianten und Geschwindigkeiten. (eBay) Ist zwar nicht wie im Original, dafür sehr preiswert und schnell gelötet... Uwe
Hallo Zusammen ich habe mich nun für eine hoffentlich einfachere Lösung entschieden. Ich möchte abwechselnd 10 rote und 10 grüne LED blinken lassen. Hier gibt es eine Schaltung welche aber mit rechteck Pulsen arbeitet, würde bedeuten an oder aus der beiden LED Gruppen. http://www.gadgetronicx.com/led-lighting-circuit-diagram-ic555/ Ein Sinus Signal wäre wohl hier eventuell die Lösung. Alle LED haben 2.25 V/ 20 mA. Die Schaltung wäre an 9 V. Der Transistor 2n3055 welcher in der Schaltung verwendet wird (http://www.gadgetronicx.com/led-lighting-circuit-diagram-ic555/) hat einen Kollektorstrom von 15A. Ich habe beide Transistoren ersetzt durch BC558 (PNP) und BC548(NPN). Die haben 100 mA Kollektorstrom sollte also reichen für meine Schaltung. Könnte ich nun mit Hilfe eines NE555 einen Sinus erzeugen welcher die LED Gruppen abwechselnd langsam blinken lassen würde? (Also 10 grüne LED langsam immer heller werden und danach langsam dunkler, danach die 10 roten LED langsam heller und danach langsam dunkler) Danke Euch und Gruss Kneze
Mark M. schrieb: > Die haben 100 mA Kollektorstrom sollte also > reichen für meine Schaltung. So? Wenn das 20mA - LEDs sind, summieren sich die Ströme. 10 x 20mA macht ? = 200mA. Da brauchst du dann schon einen 0,5 oder besser 1A-Transistor. Bei den gewählten Vorwiderständen fließen aber nur 17mA(Summe 170mA), was dann auch weniger Helligkeit bedeuten kann. Mark M. schrieb: > Könnte ich nun mit Hilfe eines NE555 einen > Sinus erzeugen welcher die LED Gruppen abwechselnd langsam blinken > lassen würde? Willst du nun digital(Rechteck), oder fadend(Sinus, analog) blinken? Digital wäre das mit der Schaltung möglich, fadend jedoch nicht. Dazu müsste die Schaltung analog ausgelegt sein und das ist sie nicht. Simuliere das mal mit LT/Spice, bevor du dir unnütz Arbeit machst.
Karl B. schrieb: > Also, um die 2 bis 5 Sekunden Übergangszeit hinzubekommen, müsste die > Schaltung mit 1000-uF-Kondensatoren aufgebaut werden. Verstehst du jetzt, warum ein kleiner Mikrocontroler vielleicht den besseren Weg für eine kompakte Umsetzung deiner Idee sein könnte?
Mark M. schrieb: > Hallo Zusammen > > ich habe mich nun für eine hoffentlich einfachere Lösung entschieden. > Ich möchte abwechselnd 10 rote und 10 grüne LED blinken lassen. die hälfte der kabel hättest du dir mit einer ringelektrode sparen können :)
Hallo Wolfgang für zum Beispiel Attiny 2313 https://www.reichelt.de/DIAMEX-ALL-AVR/3/index.html?ACTION=3;ARTICLE=137175;SEARCH=DIAMEX%20PIC%20SH und https://www.reichelt.de/Programmer-Entwicklungstools/DIAMEX-ALL-AVR/3/index.html?ACTION=3&LA=5&ARTICLE=110345&GROUPID=2969&artnr=DIAMEX+ALL+AVR korrekt?
Mark M. schrieb: > Könnte ich nun mit Hilfe eines NE555 einen > Sinus erzeugen welcher die LED Gruppen abwechselnd langsam blinken > lassen würde? (Also 10 grüne LED langsam immer heller werden und danach > langsam dunkler, danach die 10 roten LED langsam heller und danach > langsam dunkler) Hi, direkt nicht, dennn der Timer NE555 liefert Rechtecke und den Quasi-Sägezahn für den "eigenen" C, der aber nicht "belastet" werden dürfte, so dass eine Verstärkerstufe nachgeschaltet werden sollte. Dann wird es wieder sehr experimentierfreudig. Dann lieber den Vorschlag von oben weiterverfolgen: Cyborg schrieb: > Theoretisch braucht du einen Johnson-Zähler z.B. 4017, der von > Null bis 2 nacheinander einen Ausgang schaltet und bei 3 sich > selbst resetet. > Ein 555 als Generator gibt dem Zähler den Takt. An die Ausgänge > des JZ kann man dann drei weitere 555 ansteuern, die dann mit seinem > Kondensator einen Takt erzeugen. Um damit eine LED zu faden nimmt > man nicht den Ausgang des 555, sondern den Dreieck vom Kondensator > und steuert damit eine Transistor-Schaltung an, die dann die Led treibt. ciao gustav
Karl B. schrieb: > hab mal aufgebaut. > Also, um die 2 bis 5 Sekunden Übergangszeit hinzubekommen, müsste die > Schaltung mit 1000-uF-Kondensatoren aufgebaut werden. Schlecht an der Schaltung ist ein Kondensator parallel zu Diodenstrecken (BE und LED). Auch wenn der Elko groß ist: er muss sich nur wenige zig mV entladen, und schon hört der Stromfluss durch den Transistor hört. Das geht recht schnell. Mit einem Widerstand zwischen den Cs und der Basis bekommst du mit gleichen Kapazitäten wesentlich größere Zeiten - oder kannst kleinerer Cs bei gegebener Zeit verwenden.
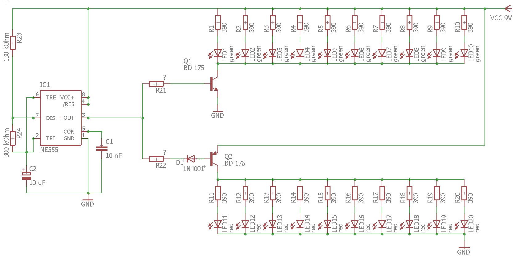
Hallo Zusammen hab nachfolgende Schaltung versucht an zu passen; http://www.gadgetronicx.com/led-lighting-circuit-diagram-ic555/ Einschaltzeit T1: 3000 ms (2.98 s) Ausschaltzeit T2: 2000 ms (2.08 s) Kondensator C2: 10 uF R23: 130 kOhm R24: 300 kOhm LED 1 - LED 10 haben zusammmen 200 mA Led 11 - LED 20 haben zusammen 200 mA BD175 NPN und BD176 PNP haben beide IC=3A R21 und R22 möchte ich berechnen komme aber nicht weiter. Wenn ich NE555 mit 9V am Pin 8 betreibe habe ich am Pin 3, 9V und maximal 200 mA habe ich das richtig verstanden? um den Vorwiederstand (R21/R22)zu berechnen muss ich hfe haben vom Transistor. Im Datenblatt wo beide Transistoren aufgeführt sind (BD175_BD176.gif) steht für beide Transistoren hfe 100 - 250. Wenn ich also Pro Transistor min. 200 mA (Ic) haben muss für die Dioden, mit welchem hfe Wert rechne ich dann, das ich den Wert für R21 respektive R22 bekomme? Reicht es aus für IC 500 mA an zu nehmen ? Kann Die Schaltung so funktionieren oder habt Ihr bedenken ?
Bitte melde dich an um einen Beitrag zu schreiben. Anmeldung ist kostenlos und dauert nur eine Minute.
  
  Bestehender Account
  
  
  
  Schon ein Account bei Google/GoogleMail? Keine Anmeldung erforderlich!
Mit Google-Account einloggen
Mit Google-Account einloggen
  Noch kein Account? Hier anmelden.








 Thread beobachten
 Thread beobachten Seitenaufteilung abschalten
 Seitenaufteilung abschalten