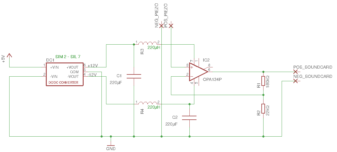
Hallo zusammen, ich sitze gerade an der Entwicklung einer Schaltung mit der ich ein Signal von einem piezokeramischen Element (https://www.conrad.de/de/piezokeramisches-element-epz-serie-4400-hz-inhalt-1-st-710397.html) mithilfe einer externen Soundkarte aufnehme (https://www.thomann.de/de/behringer_ucontrol_uca_202.htm). Die maximale Signalstärke die der Piezo derzeit aufnimmt liegt bei 10 mV. Ich wollte das Signal deswegen etwas verstärken (ca. 10fach), um auch kleinere Amplituden gut aufzeichnen zu können. Ich habe deswegen die angehängte Schaltung gelötet. Die Ausgänge zum Piezo und zur Soundkarte sind Klinkenkabel. Die 5V Stromversorgung erfolgt mithilfe eines Pi's, der auch die gemeinsame Masse liefert. Beim Testen der Schaltung auf dem Schreibtisch läuft soweit auch alles gut (Messungen von über 3 Stunden Gesamtdauer). Wenn das ganze jedoch in einem anderen Raum anbringe, kommt es unregelmäßig zu Ausfällen des Systems. Das äußert sich wie im angehängten .wav File. Die Ausfälle passieren ohne aktiven Auslöser. Ich habe jetzt herausgefunden, dass der Fehler auch auftritt, wenn der Piezo (bzw. der Klinkenstecker der zum Piezo führt) von der Schaltung getrennt wird. Meine Annahme war jetzt, dass die irgendetwas mit dem Piezo bzw. den angelöteten Klinkekabeln nicht stimmt, deswegen habe ich nochmal das Kabel und den Piezo ausgetauscht, das Problem ist aber geblieben. Jetzt stellt sich mir die Frage, ob das Signal was der Piezo generiert vielleicht zu gering ist, um vom OPV verstärkt zu werden ? Die Stromversorgung des Pi's bleibt stabil, das habe ich getestet. Und auch der DC/DC Wandler gibt konstant knapp +-12-13V ab. Können ansonsten externe Störquellen den OPV aus dem Gleichgewicht bringen und das Signal so zerstören? Oder gibt es noch offensichtliche Probleme in der Schaltung die ich übersehen habe? Vielen Dank für eure Hilfe!
Entschuldige, der DC/DC Wandler ist folgender: https://www.reichelt.de/DC-DC-Wandler-diverse/SIM2-0512D-SIL7/3/index.html?ACTION=3&LA=2&ARTICLE=35064&GROUPID=7247&artnr=SIM2-0512D+SIL7
Mach da mal lieber von jeder Spannung einen Elko nach Masse anstatt nur einen über die +/-12V. Die kleinen DC/DCs sind auch ziemlich 'schmutzig' am Ausgang und deswegen sind auch 2 Drosseln in den Versorgungsspannungen gar nicht so dumm. Z.B. 220µH - 470µH wäre meine Wahl und dann eine Elko/Kerko Kombination, mit z.B. 220µF/100nF. Habe ich richtig verstanden, das der RPi nur die 5V liefert? Ist das nicht ein wenig aufwendig für ein Netzteil?
Vielen Dank schonmal! Matthias S. schrieb: > Mach da mal lieber von jeder Spannung einen Elko nach Masse anstatt nur > einen über die +/-12V. Die kleinen DC/DCs sind auch ziemlich 'schmutzig' > am Ausgang und deswegen sind auch 2 Drosseln in den > Versorgungsspannungen gar nicht so dumm. Z.B. 220µH - 470µH wäre meine > Wahl Ich hab das mal in meinem Schaltplan eingefügt. Ich hoffe das ist so korrekt. Was mir dann noch unklar ist, ist die Elko/Kerko Kombination die du ansprichst. Wo soll die eingefügt werden? In Reihe mit den Spulen ? Matthias S. schrieb: > Habe ich richtig verstanden, das der RPi nur die 5V liefert? Ist das > nicht ein wenig aufwendig für ein Netzteil? Der Pi nutzt anschließend das Signal, was er von der Soundkarte bekommt um es zu analysieren. Der ist also leider nicht austauschbar, weil fester Bestandteil des endgültigen Systems, welches hinter der Schaltung hängt.
Ich kann mich nur Matthias anschließen. Etwas mehr Aufwand mit der Stromversorgung. Notfalls mit ein paar zusätzlichen, keramischen Kondensatoren und zwei, in Reihe geschalteten, Induktivitäten. Ich hoffe der Wandler darf auch mit 220µF belastet werden. Piezo-Wandler sind zwar recht nett, was die Ausgangsspannung betrifft, aber sehr unwirsch in Bezug auf den Innenwiderstand. Also Zuleitungen ordentlich verdrillen und die zu hohen Frequenzen kurzschließen (kleine Kondensatoren und ev. Induktivitäten).
Am +Eingang des Operationsverstärker fehlt ein Widerstand nach Masse.
Ein bisschen Symmetrie kann auch nicht schaden. 1 Kondensator vor der Spule und 1 Kondensator hinter der Spule... Jeweils ein keramischer Kondensator parallel zu den 220µF-Kondensatoren kann auch nicht schaden.
Da Problem liegt möglicherweise an anderer Stelle. Im dargestellten Schaltplan fehlt mir ein DC-Pfad zu GND. Ein Piezosensor ist im Wesentlichen ein Kondensator. Daher kann der Pegel am -E des OPAs keinen definierten Wert einnehmen und fängt sich vermutlich irgendwas ein. Lege mal einen 1MΩ-Widerstand von Pin 3 auf GND. Problem ist hier nur, dass einerseits 1MΩ schon recht hoch ist für den OPA, andererseits fast zu niedrig für den Piezo und verursacht dadurch ein Hochpassverhalten der Schaltung. Letzteres kann man durch einen parallel zum Piezo liegenden weiteren C (Größenordnung 10nF, je nach Piezo) verringern, verliert aber dadurch Pegel.
HildeK schrieb: > Letzteres kann man durch einen parallel zum Piezo liegenden weiteren C > (Größenordnung 10nF, je nach Piezo) verringern, verliert aber dadurch > Pegel. Denkbar wäre auch ein kleiner C (22pF - 100pF) parallel zu R1, um dem entgegenzuwirken. Das mit dem 1 MOhm parallel zum Piezo wird vermutlich das grundlegende Problem lösen, nämlich, das der OPA an eine Betriebsspannungsgrenze fährt.
HildeK schrieb: > Im dargestellten Schaltplan fehlt mir ein DC-Pfad zu GND. > Ein Piezosensor ist im Wesentlichen ein Kondensator. Genauso ist es. Ich benutze 10MOhm parallel. Die Begrenzung mit den Dioden ist auch recht sinnvoll, da die Piezodinger recht hohe Spannungen erzeugen können, wenn sie berührt/erschüttert werden. In meinem Fall triggere ich zwar die abgegebene Spannung, aber bei analoger Erfassung sollte sinngemäß das Gleiche gelten.
Die verstaerkungsbestimmenden Widerstaende scheinen mir 10 mal zu gross. Hat aber nur Einfluss auf das Rauschen. Allenfalls waere das Layout, resp der Aufbau anzuschauen. Mit welchen Kabeln wird das Signal transportiert. Koax waere schlecht, da zu kapazitiv. Koax wuerde das Signal abschwaechen. Der Sensor sollte eigentlich moeglichst kurz angeschlossen werden, da er sehr hochohmig ist. Von welcher Frequenz reden wir ? Allenfall waere ein 100pF ueber dem +Eingang..GND sinnvoll. Und der 10Meg auf der Seite des Piezos, dass sich der Piezo nicht aufladen kann.
Hallo zusammen, danke für die ganzen Rückmeldungen. Ich habe als ersten Versuch mal folgendes probiert. HildeK schrieb: > Lege mal einen 1MΩ-Widerstand von Pin 3 auf GND. > Problem ist hier nur, dass einerseits 1MΩ schon recht hoch ist für den > OPA, andererseits fast zu niedrig für den Piezo und verursacht dadurch > ein Hochpassverhalten der Schaltung. > Letzteres kann man durch einen parallel zum Piezo liegenden weiteren C > (Größenordnung 10nF, je nach Piezo) verringern, verliert aber dadurch > Pegel. Dadurch ist jetzt bei einer Stunde Testlauf keine weitere Störung aufgetreten und auch ein Entfernen des Piezos führt nicht mehr zu diesem Fehler. Ist ja auch irgendwie klar, wenn man es sich mal vor Augen führt. Ich werde die anderen Vorschläge die gegeben wurden nach und nach einbauen, um den SNR und die Robustheit der Schaltung zu verbessern. Vielen Dank für die konstruktive Hilfe!
Bitte melde dich an um einen Beitrag zu schreiben. Anmeldung ist kostenlos und dauert nur eine Minute.
Bestehender Account
Schon ein Account bei Google/GoogleMail? Keine Anmeldung erforderlich!
Mit Google-Account einloggen
Mit Google-Account einloggen
Noch kein Account? Hier anmelden.


