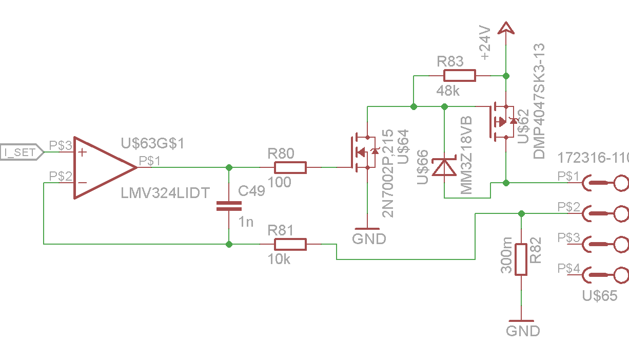
Hallo, ich sitze gerade vor folgendem Problem: Ich möchte den Strom einer 24V Spannungsquelle begrenzen. Ich habe den Artikel über die Konstantstromquelle gelesen und sie für meine Anwendung leicht abgeändert. Der MOSFET kann leider nicht direkt vor dem Shunt sitzen, da der Massebezung nicht getrennt werden soll. Aus diesem Grund musste ich eine Kombination aus P- und N-MOSFET verwenden. Die Z-Diode an dem P-MOSFET hat eine Spannung von 18V (+-5%). Wird die Schaltung so funktionieren ? Der Pullup des P-MOSFET habe ich mit 48k recht groß gewählt, da ich die Verlustleistung so gering wie möglich halten will. Die Genauigkeit der Stromregelung muss nicht besonderst gut sein. Gruß Stefan
Stefan M. schrieb: > Wird die Schaltung so funktionieren ? Nimm LTSpice und simuliere Deine Schaltung. Dann siehst Du gleich, ob Dein Ansatz richtig ist. So aus der hohlen Hand kann man das nicht wirklich sagen.
Sorry, ignoriert das mit der Z-Diode. Weis gar nicht wie ich auf die Idee gekommen bin...
Der vorgeschaltete MOSFET ist ungünstig, vor allem durch den pull up wird die Aussteuerung stark unsymmetrisch. Ausserdem hält dein DMP4047 keine 24V am Gate aus. Vergiss die Schaltung. Wenn du + und - am OpAmp vertauscht, brauchst du den 2. MOSFET nicht. Bleibt das Problem mit den 24V am Gate. Ein Spannungsteiler ist auch nicht gut. Eine Z-Diode als Begrenzer auch nicht. Vielleicht ein P-Mosfet der 30 Volt am Gate aushält wie FQPF12P10
Die Stombegrenzung könnte man evtl. auch low-side erledigen....? Der LM5069 käme evtl auch in frage.
Ohne Last geht dir der Fet fliegen (Ugs 20V max.) An die max. Verlustleistung gedacht? Ob die Schaltung so stabil arbeitet oder anfängt zu schwingen kann ich dir auf die Schnelle nicht sagen, kann sein, kann nicht sein.
Bitte melde dich an um einen Beitrag zu schreiben. Anmeldung ist kostenlos und dauert nur eine Minute.
Bestehender Account
Schon ein Account bei Google/GoogleMail? Keine Anmeldung erforderlich!
Mit Google-Account einloggen
Mit Google-Account einloggen
Noch kein Account? Hier anmelden.

