Hallo, ich habe ein AtxMega Board bei dem ich über einen FT232RL mit dem PC Daten austauschen und den Microcontroller flashen will. Das AtxMega Board wird über ein 24V Netzteil versorgt. Der FT232RL ist Buspowered. Ich will verhindern das einer der beiden Schaltkreise Schaden nimmt wenn eine Versorgungsspannung fehlt. Wird das mit den beiden PNP Transistoren funktionieren, so das die Ruhepegel immer high sind ? Oder wird mir ein Strom über die Basis zum Controller fließen ? Wenn ja könnte ich das mit zwei Dioden lösen ? Gruß JackFrost
an der externen 5V und an der FTDI 5V habe ich je eine 1N5819 gesetzt o.ä. um Rückfluss zu vermeiden. wired or
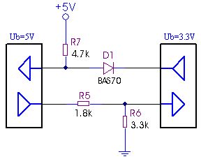
Hallo, zunächst muß ich feststellen, das solche unsäglich zerissenen Schaltpläne ein Graus sind. Bei komplexeren Schaltungen wird es systematische erschwert, da korrekte Zusamenhänge zu finden. Für eine Fehlersuche ist das katastrophal. Dann denke ich, dass diese Lösung irgendwie wenig sinnvoll ist. Wenn du Angst hast, dass ein Tx-Pegel Schaden am Rx eines Eingangs macht, dann kannst du z.B. einen Schutzwiderstand einfügen. Noch besser, die setzt eine Schottkydiode dazwischen, so dass der Tx-Ausgang am Rx nur einen aktiven Low-Pegel verursachen kann. Natürlich braucht es dann immer einen Pullup am Rx-Eingang. Mit dieser Methode kann man auch sehr einfach eine Pegelanpassung machen. Gruß Öletronika
Du könntest in jede Leitung einen 74LVC1T45 setzen und VCCA und VCCB auf die Eingangsspannung von USB bzw. Controller legen. > In suspend mode when either VCC(A) or VCC(B) are at GND level, both > A port and B port are in the high-impedance OFF-state. D.h. sobald eine der beiden Spannungen fehlt wäre der automatisch hochohmig und beide Schaltungsteile voreinander geschützt.
Daniel H. schrieb: > u könntest in jede Leitung einen 74LVC1T45 setzen und VCCA und VCCB auf > die Eingangsspannung von USB bzw. Controller legen. Danke, das wird das einfachste sein. Ich muss die zwar über Mouser bestellen , aber besser als kein Schutz. Gruß JackFrost
Hallo, ich hänge mich einmal an, wenn es erlaubt ist: Heisst es, dass wenn die Atmega-Schaltung eingeschaltet wird aber die Ft232rl Schaltung nicht, daß diese denn Schaden nimmt? Was wäre, wenn die beiden Massen verbunden werden, also permanent? Würde das helfen?
Ja , der FT233RL wird vom USB gespeist und hat nur Spannung wenn der PC dran ist. Ich hätte dann ja durch den Leerlaufpegel vom UART 3,3 am RX vom FT232RL. Umgekehrt, wenn die 24V vom AtxMega fehlen und der Ft232RL Spannung hat, hab ich am xMega 3,3V am RX und das ist dann ja größer als die erlaubten Vcc+0,5V. GND Beider Platinen ist verbunden, sonst würde das garnicht gehen. Durch den Buffer mit Tristate, sind die beiden Spannung getrennt und durch Pullups hab ich dann auch die richtigen Pegel im Leerlauf. Gruß JackFrost
Bastian W. schrieb: >> u könntest in jede Leitung einen 74LVC1T45 setzen und VCCA und VCCB auf >> die Eingangsspannung von USB bzw. Controller legen. > > Danke, das wird das einfachste sein. Ich muss die zwar über Mouser > bestellen , aber besser als kein Schutz. O je, wozu bloß dies? Mein Rat: schleife einfach in beide Leitungen einen 1 kOhm Widerstand rein und fertig ist die Laube. Ich schätze mal, 330 Ohm würden es auch tun. W.S.
Bitte melde dich an um einen Beitrag zu schreiben. Anmeldung ist kostenlos und dauert nur eine Minute.
Bestehender Account
Schon ein Account bei Google/GoogleMail? Keine Anmeldung erforderlich!
Mit Google-Account einloggen
Mit Google-Account einloggen
Noch kein Account? Hier anmelden.

