Hallo, mir ist eine Idee gekommen: An einen Elko wird mit einem Brückengleichrichter Netzspannung angeschlossen, und zwar immer nur dann, wenn die Netzspannung gerade innerhalb des Sollbereichs liegt. Am Elko kann man dann problemlos die gewünschte Spannung entnehmen. Beispiel: 5V Ausgangsspannung sind gefragt, ein Ripple von 200 mV ist zulässig. Die Netzspannung erreicht 4,8V und wird mit dem Elko verbunden, bis sie 5,2V erreicht. Dadurch, dass der Elko schon vorgeladen ist (vom vorherigen Zyklus) fließt nur ein begrenzter Strom, ein Widerstand ist also nicht nötig. Bei 5,2V wird die Netzspannung wieder abgehängt. Dann kann durch den Elko die gewünschte Spannung bis zum nächsten Ladezyklus gehalten werden. Wo ist der Haken? Wird ja nicht so gemacht, sondern alle Welt nutzt Schaltnetzteile. Muss ja einen Grund haben. Welchen?
dagobert schrieb: > Den gespeicherten im Elko. Da ist aber kein Strom gespeichert, sondern eine Spannung zwischen den Kondensatorplatten. > Dadurch, dass der Elko schon vorgeladen ist (vom vorherigen Zyklus) fließt nur ein begrenzter Strom, Also man entnimmt nie Strom. Ziemlich sinnfrei, oder ?
Ja doch, der Strom wird durch die Last entnommen, die dranhängt. Dadurch sinkt die Spannung und wird in dem Moment wieder nachgeladen, in dem die Netzspannung wieder den aktuellen Ladezustand hat. Bis zur maximalen Ladespannung, dann wird wieder getrennt.
dagobert schrieb: > Wo ist der Haken? Wird ja nicht so gemacht, sondern alle Welt nutzt > Schaltnetzteile. Muss ja einen Grund haben. Welchen? Was du vorschlägst, ist auch ein Schaltnetzteil. Du schaltest die Netzspannung ja zu, wenn die Elko-Spannung zu niedrig ist. Kommen wir zu den Problemen: - Elko mit hohem Ripplestrom wird warm, altert schnell und geht kaputt - Der "Schalter" ist in der Realität ein Transistor. In der Kette Netzspannung - Transistor - Brückengleichrichter - Elko gibt es nur genau 1 Strombegrenzendes Element, den Transistor. An dem entsteht also Verlustleistung, und zwar nicht zu knapp. Kapazitive Lasten zu Schalten ist im Allgemeinen eine anspruchsvolle Aufgabe. Mit Netzspannung und ohne Strombegrenzung ganz besonders. Man kann das so machen wie du vorschlägst, aber mit der Optimierung dass man immer im Nulldurchgang der Spannung den Schalter einschaltet. Dann schaltet man einfach immer ab, wenn die Netzspannung grade 5V hat. Nennt sich Phasenanschnittsdimmer, gibts schon. Hat auch Nachteile.
dagobert schrieb: > Beispiel: 5V Ausgangsspannung sind gefragt, ein Ripple von 200 mV ist > zulässig. Ok... maximaler Ripple = 0,2V... > Die Netzspannung erreicht 4,8V und wird mit dem Elko > verbunden, bis sie 5,2V erreicht. 1) 5,2V-4,8V = 0,4V. Passt schon mal nicht zu den 0,2V Ripple. 2) Die untere Schwelle müsste sich nach der aktuell am Pufferkondensator anliegenden Spannung richten. > Wo ist der Haken? Wird ja nicht so gemacht, sondern alle Welt nutzt > Schaltnetzteile. Muss ja einen Grund haben. Welchen? Angenommen, Du wolltest am Ausgang ~1A an Strom ziehen, so müsste der Kondensator 50 mal pro Sekunde für jeweils 3,9µs mit einem Strom von jeweils ~5.100A (fünftausendeinhundert Ampere!) geladen werden. Ich hoffe, ich habe mich jetzt nicht allzu grob verrechnet....
olibert schrieb: > Da ist aber kein Strom gespeichert, sondern eine Spannung zwischen den > Kondensatorplatten. Eine Ladungsdifferenz in den Kondensatorplatten. dagobert schrieb: > Muss ja einen Grund haben. Welchen? Zu Aufwendig, erzeugt unerwünschte Stromspitzen, ist nicht Netzgetrennt.
Jetzt habt ihr das meiste ja verraten. Wie schade. So hatte der TO sich einmal mit Schaltnetzteilen und deren Funktionsweisen auseinander gesetzt und hätte sehr viel gelernt. Aber vielleicht macht er das dann gerade deshalb? Es gibt da so ein recht kurzes, englischsprachiges PDF im Netz, dass das alles sehr schön erklärt. Zum Verständnis reicht da die Einleitung. Leider habe ich den Link nicht mehr, aber vielleicht finde ich in der nächsten Woche das ausgedruckte Dokument und kann dann noch mal danach suchen und den Link hier posten. Wenn der TO dann noch Interesse daran hat. In jedem Fall sollte man sich mit der Stromversorgung auseinander setzen und hier insbesondere mit Schaltnetzteilen.
dagobert schrieb: > Wo ist der Haken? Erstens: Keine Netztrennung, also Ausgangsspannung lebensgefährlich mit Netzspannung verbunden. Zweitens: Gigantischer Ladestrom, von 4.8 auf 5.2 steigt die Netzspannung in 3.9us der 10ms Halbwellenperiode. Zieht man auch nur 1A aus dem Netzteil, muss einerseits der Elko gross sein (25000uF) andererseits den Ladestrom von 2516A aushalten. Den Strom müsste deine Hausinstallation auch liefern können. Drittens: Ein Netzteil ohne Ausgangsstrombegrenzung ?
MaWin schrieb: > Zweitens: Gigantischer Ladestrom, von 4.8 auf 5.2 steigt die > Netzspannung in 3.9us der 10ms Halbwellenperiode. Erster :P > Zieht man auch nur 1A aus dem Netzteil, muss einerseits der Elko gross > sein (25000uF) andererseits den Ladestrom von 2516A aushalten. Hmm... ich kam auf den doppelten Wert. Hab aber, der Einfachheit halber, nur eine Ladung in einer Halbelle vorausgesetzt. Trotzdem bleibt es bei einem exorbitanten Ladestrom. > Den Strom müsste deine Hausinstallation auch liefern können. Wahrscheinlich würde die Induktivität der Zuleitung genug Energie zwischenspeichern. EMV-mäßig.... (hüstel) ....wäre es aber jenseits von unterirdisch! ;)
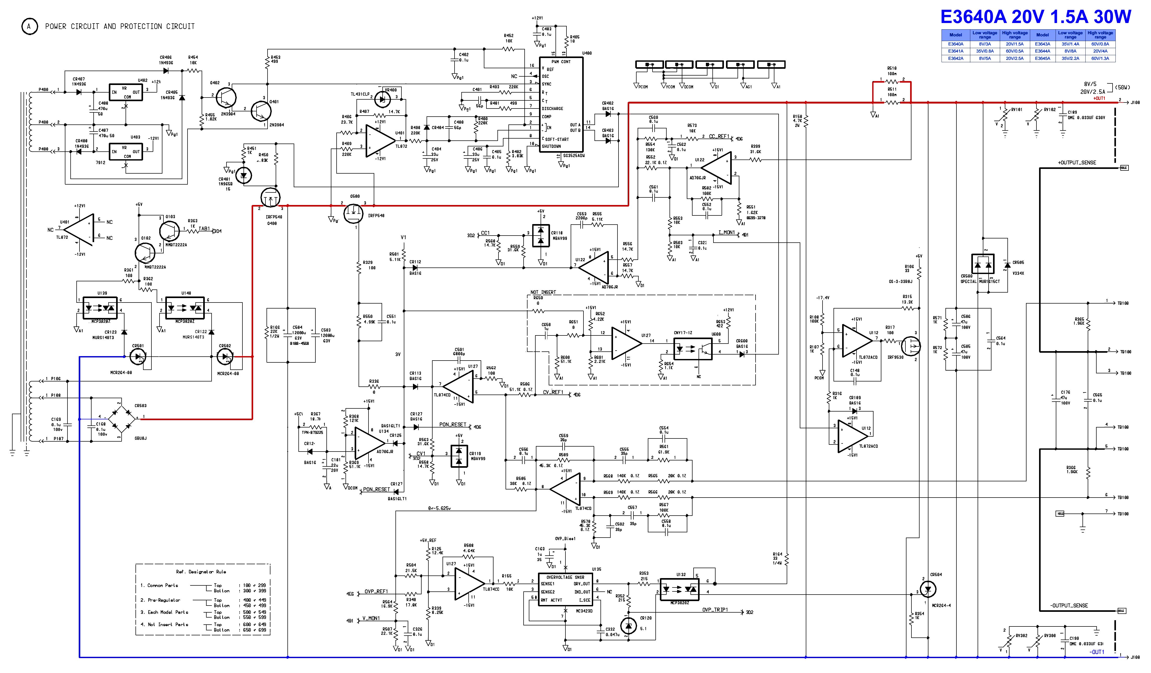
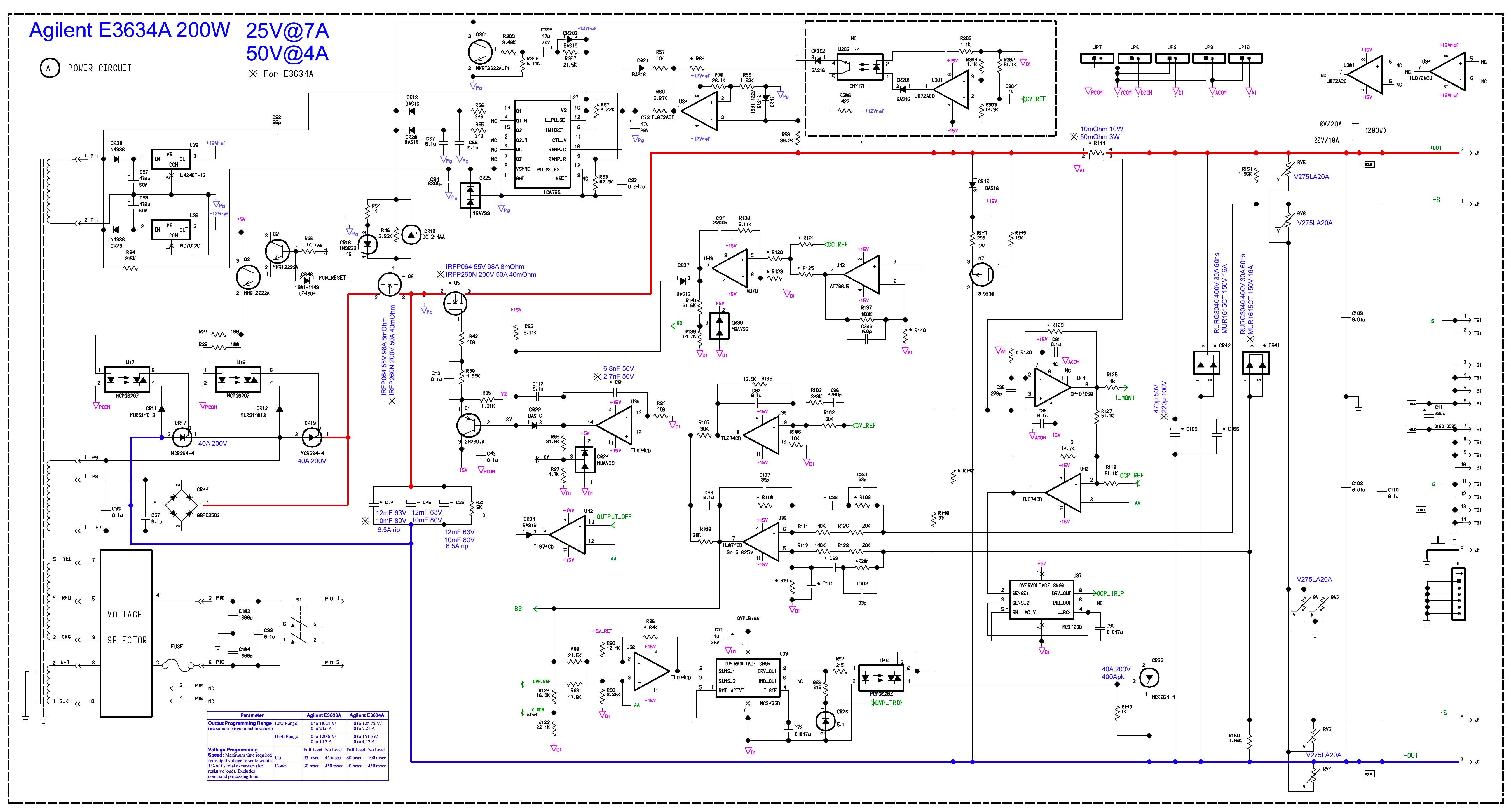
dagobert schrieb: > An einen Elko wird mit einem Brückengleichrichter Netzspannung > angeschlossen, und zwar immer nur dann, wenn die Netzspannung gerade > innerhalb des Sollbereichs liegt Wird in etwas modifizierter/erweiterter Version durchaus von z.B. Agilent in einigen ihrer Netzteile verwendet, allerdings als Vorregelung für einen klassischen Linearregler zur Reduktion der zu verbratenen Leistung. E3640A: Q500 ist der Linearregler, C504/C503 der Speicherkondensator, Q400 lädt gesteuert durch U400/SG3525A den Speicherkondensator über Trafo und Brückengleichrichter CR503 immer nur soweit auf, so dass der Spannungsabfall über Q500 (Speicherspannung-Soll Ausgangsspannung) nur ein paar Volt (z.B. 3V) beträgt, unabhängig von der vorgegeben Soll Ausgangsspannung. Der aktuelle Spannungsabfall wird mit U401 OpAmp abgegriffen und der PWM Modulator SG3525A steuert dann bei Unterschreitung des Sollspannungsabfalls den Q400 auf, solang bis wieder genug Saft im Speicherelko vorhanden ist. Die beiden Thyristoren CR501/CR502 dienen zusätzlich zum Zuschalten der oberen Trafowicklung (P108/P106, High Voltage Range)
Das umgekehrte Prinzip, also die Speicherung in einer Speicherdrossel statt in einem Elko, benutzen unsere geliebten LNK304-306 übrigens schon lange, um z.B. 5V aus 230V~ zu machen.
Bitte melde dich an um einen Beitrag zu schreiben. Anmeldung ist kostenlos und dauert nur eine Minute.
Bestehender Account
Schon ein Account bei Google/GoogleMail? Keine Anmeldung erforderlich!
Mit Google-Account einloggen
Mit Google-Account einloggen
Noch kein Account? Hier anmelden.

