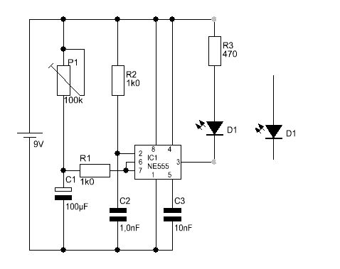
Hallo Leute! Ich habe gelesen, dass der Pin 3 beim NE555 ein Gegentaktausgang ist, das heißt doch das dieser 0V und + Ub annehmen kann oder? Wie muss ich meine Schaltung ändern damit am Pin 3 eine Positive Spannung ausgegeben wird? (Die zweite Diode im Schaltplan ist unabsichtlich reingerutscht.) Ich bin sehr dankbar über jede Mithilfe. Mit freundlichen Grüßen Thomas
Christian S. schrieb: > Hallo, > > Du schaltest die LED und 470 Ohm von Pin3 zum -Pol. > > Mit freundlichem Gruß Ok, danke! Sonst muss nichts geändert werden? Mit freundlichen Grüßen Thomas
Hallo, Ähm, die Wirkung ändert sich. Wenn vorher die LED aus war, ist sie jetzt an und umgekehrt. Ansonsten kann man einen PNP-Transistor verwenden, E an +, B über 10 kOhm zu Pin3 und C an 470 Ohm und die LED an -. Somit bliebe die Wirkung gleich, ohne am 555 etwas zu ändern. Mit freundlichem Gruß
Christian S. schrieb: > Hallo, > > Ähm, die Wirkung ändert sich. Wenn vorher die LED aus war, ist sie jetzt > an und umgekehrt. > > Ansonsten kann man einen PNP-Transistor verwenden, E an +, B über 10 > kOhm zu Pin3 und C an 470 Ohm und die LED an -. Somit bliebe die Wirkung > gleich, ohne am 555 etwas zu ändern. > > Mit freundlichem Gruß Die Wirkung sollte sich nicht ändern, aber danke für den Tipp mit dem Transistor. Ein BC327 würde da z.b. passen? +Ub ca 16V
Ja, der würde das machen. Kann 800mA. Den Widerstand könnte man auf 15...22kOhm vergrößern. Aber der 555 hält maximal 16V aus. Das wird knapp. Besser die Betriebsspannung etwas absenken. Mit freundlichem Gruß
Christian S. schrieb: > Ja, der würde das machen. Kann 800mA. Den Widerstand könnte man auf > 15...22kOhm vergrößern. Aber der 555 hält maximal 16V aus. Das wird > knapp. Besser die Betriebsspannung etwas absenken. > > Mit freundlichem Gruß Danke, ist das mit einem NPN auch möglich? Mit freundlichen Grüßen
Thomas P. schrieb: > Christian S. schrieb: >> Ja, der würde das machen. Kann 800mA. Den Widerstand könnte man auf >> 15...22kOhm vergrößern. Aber der 555 hält maximal 16V aus. Das wird >> knapp. Besser die Betriebsspannung etwas absenken. >> >> Mit freundlichem Gruß > > Danke, ist das mit einem NPN auch möglich? > > Mit freundlichen Grüßen Antwort auf die geschlossene Frage: Ja. Antwort auf die Frage, die du eigentlich stellen wolltest: Ja, den NPN entweder in Emitterschaltung mit LED am Kollektor oder in Kollektorschaltung mit LED am Emitter. Widerstände nach Bedarf einstreuen.
THOR schrieb: > Thomas P. schrieb: >> Christian S. schrieb: >>> Ja, der würde das machen. Kann 800mA. Den Widerstand könnte man auf >>> 15...22kOhm vergrößern. Aber der 555 hält maximal 16V aus. Das wird >>> knapp. Besser die Betriebsspannung etwas absenken. >>> >>> Mit freundlichem Gruß >> >> Danke, ist das mit einem NPN auch möglich? >> >> Mit freundlichen Grüßen > > Antwort auf die geschlossene Frage: Ja. > > Antwort auf die Frage, die du eigentlich stellen wolltest: > > Ja, den NPN entweder in Emitterschaltung mit LED am Kollektor oder in > Kollektorschaltung mit LED am Emitter. > Widerstände nach Bedarf einstreuen. Magst mir das vielleicht kurz aufzeichnen? Mit freundlichen Grüßen Thomas
Christian S. schrieb: > Ansonsten kann man einen PNP-Transistor verwenden, E an +, B über 10 > kOhm zu Pin3 und C an 470 Ohm und die LED Nein, das geht nicht. Der NE555 kommt mit seiner High-Ausgangsspannung auch bei sehr kleinen Strömen nicht dichter als etwa 1,4V an die positive Rail heran. Damit kann der PNP nicht ausgeschaltet werden, er wäre immer eingeschaltet.
Wenns unbedingt mit nem NPN sein muss, siehe Anhang. Der NE555 kann 30mA LEDs aber auch ganz wunderbar selbst treiben. Die Widerstände rechnest du bitte selbst aus, Stichworte: Emitterschaltung Stromgegenkopplung Basiswiderstand.
Und mit einem PNP geht es? Hab es kurz skizziert - ich hoffe es funktioniert so. Mit freundlichen Grüßen Thomas
ArnoR schrieb: > Damit kann der PNP nicht ausgeschaltet werden, er > wäre immer eingeschaltet. Naja, ein Spannungsteiler würde helfen. Zwischen BE 5k und zwischen B und dem Ausgang 10k z.B. Thomas P. schrieb: > Die Led soll leuchten wenn der Pin 3 Low ist. Das tut doch die im Eröffnungspost gezeigte Schaltung - oder was verstehe ich hier falsch?
HildeK schrieb: > Thomas P. schrieb: >> Die Led soll leuchten wenn der Pin 3 Low ist. > > Das tut doch die im Eröffnungspost gezeigte Schaltung - oder was > verstehe ich hier falsch? Dem ist so. Ich gehe davon aus, dass er lernen will wie man die Transistoren einsetzt. Nötig sind die bei dem Strom nämlich nicht.
HildeK schrieb: > Naja, ein Spannungsteiler würde helfen. Zwischen BE 5k und zwischen B > und dem Ausgang 10k z.B. Oder einfach den viel besseren CMOS-555 verwenden und den furchtbaren Bipolaren endlich in die Tonne hauen.
Die Schaltung funktioniert so, aber es treten einige Probleme auf da ich die Masse schalte und darauf hängen weitere Leds die nicht verzögert werden sollten. Also will ich den + Pin vom Led schalten. Deshalb hab ich mir gedacht ein Transistor könnte das schalten, wenn das mit einem CMOS 555 bei 16V möglich ist wörde ich natürlich diesen nehmen. Mit freundlichen Grüßen Thomas
Mit dem normalen NE555 geht das unter Umständen auch, nur dann halt nicht mit PNP sondern mit LED direkt an Pin3. Denn der NE555 kommt zwar im High-pegel bei Vcc 15V nur auf etwa 13V noch, aber die LED hat ggf. mehr als 2V Flusspannung und leuchtet daher bei high-pegel nicht. Da müsste man dann wissen, was das für ne LED ist. Der TLC555 kommt aber bei 15V Vcc auch nur auf etwa 12,5V? Dann wäre der ja schlechter für die Aufgabe geeignet als der Bipolare. In beiden Fällen (Bipolar oder CMOS) kann man zur Not noch ne normale Diode in Reihe zur LED schalten, falls die nicht ganz ausgeht.
Ja mit dem Led direkt an Pin3 geht es schon, aber ich schalte dabei masse. Und dann blinken die anderen Led's die, die selbe Masse haben irgendwie. Deshalb will ich von der Led + schalten - aber wie mache ich das? Mit freundlichen Grüßen Thomas
Thomas schrieb: > Ja mit dem Led direkt an Pin3 geht es schon, aber ich schalte > dabei > masse. > > Und dann blinken die anderen > Led's die, die selbe Masse haben irgendwie. Das scheint mir das Urproblem zu sein und deine "Lösung": > Deshalb will ich von der Led + schalten - aber wie mache ich das? > > Mit freundlichen Grüßen > Thomas ist dagegen nur ein Workaround (aber dafür hast du schon den PNP genannt bekommen). Wie sieht deine Spannungsversorgung aus und wie dein Layout? Sind die LEDs mit nem langen Kabel angeschlossen oder sowas?
THOR schrieb: > Der TLC555 kommt aber bei 15V Vcc auch nur auf etwa 12,5V? Der High-Pegel ist natürlich stromabhängig. Bei wenig Strom geht der bis +Vcc, ganz im Gegensatz zum NE555.
THOR schrieb: > Thomas schrieb: > Ja mit dem Led direkt an Pin3 geht es schon, aber ich schalte dabei > masse. > Und dann blinken die anderen > Led's die, die selbe Masse haben irgendwie. > > Das scheint mir das Urproblem zu sein und deine "Lösung": > > Deshalb will ich von der Led + schalten - aber wie mache ich das? > Mit freundlichen Grüßen > Thomas > > ist dagegen nur ein Workaround (aber dafür hast du schon den PNP genannt > bekommen). > > Wie sieht deine Spannungsversorgung aus und wie dein Layout? Sind die > LEDs mit nem langen Kabel angeschlossen oder sowas? Ich habe gedacht der PNP funtioniert nicht? Vom Layout kann ich später ein Bild hochladen. In einem Gehäuse sind 20 Leds (die ersten 10 sind in Serie gehängt und die restlichen 10 auch.) Aus dem Gehäuse gehen 3 Kabeln raus 2xUb+ und ein mal Masse.
ArnoR schrieb: > THOR schrieb: >> Der TLC555 kommt aber bei 15V Vcc auch nur auf etwa 12,5V? > > Der High-Pegel ist natürlich stromabhängig. Bei wenig Strom geht der bis > +Vcc, ganz im Gegensatz zum NE555. Huch, hab ich doch in beiden Fällen angenommen dass Strom fließt. Ja, da hast du natürlich Recht, PNP + TLC klappt, PNP + NE ohne weiteres nicht. Aber trotzdem glaube ich, dass der TE immer noch das Problem haben wird dass andere LEDs mitblinken, weil es da noch ein anderes grundlegendes Problem gibt (Spannungseinbruch an Vcc, Masseversatz).
Der NE555 hat doch noch einen zweiten Ausgang, Anschluß 7, ist ein offen Kollektorausgang, Damit kannst du auch eine LED schalten.
Verhält sich der Pin7 genau invertiert zum Pin3? Mit freundlichen Grüßen Thomas
Günter Lenz schrieb: > Der NE555 hat doch noch einen zweiten Ausgang, > Anschluß 7, ist ein offen Kollektorausgang, > Damit kannst du auch eine LED schalten. Das ist der Entladepin für Ct, der geht nie im Leben rail to rail.
Und auch wenn ers tun würde, löst das immer noch nicht das Problem des TE, dass ein LED-Streifen den anderen mitflackern lässt. Bei der Erwähnung von einem gemeinsamen Kabel für Masse hab ich ja an Masseversatz gedacht. Wenn man jetzt nen Schaltplan hätte.
THOR schrieb: >der geht nie im Leben rail to rail. Laut Datenblatt, 0.15V bei 8mA. Das sollte eigentlich für eine LED reichen, wenn nicht, wird eben noch ein PNP-Transistor nachgeschaltet.
Bitte melde dich an um einen Beitrag zu schreiben. Anmeldung ist kostenlos und dauert nur eine Minute.
Bestehender Account
Schon ein Account bei Google/GoogleMail? Keine Anmeldung erforderlich!
Mit Google-Account einloggen
Mit Google-Account einloggen
Noch kein Account? Hier anmelden.


