Hallo, ich möchte gerne mit der Eingabe eines Zahlencodes eine Haustür öffnen. Da bereits eine SPS mit der Ansteuerung für das Motorschloss an der Haustür vorhanden ist, möchte ich die Codes in der SPS definieren und so auch unterschiedliche Codes für verschiedene Personen verwalten. Eine normale Matrixtastatur benötigt ja mindestens 4 digitale Eingänge und 3 Ausgänge an der SPS. Bei einzelnen Tasten wären es noch mehr (10 Eingänge). Diese möchte ich gerne einsparen und dabei aber keine Sicherheit einbüßen. Ein 4-stelliger Code mit den Ziffern 0-9 hat 10000 Möglichkeiten. Bei nur 4 einzelnen Ziffern/Tasten und mit 7 Stellen wären es immerhin 16384 Möglichkeiten. Beim Unterscheiden von kurz/lang wären bei 4 Tasten schon bei 5 Stellen 32768 Möglichkeiten vorhanden. Bei 4 Tasten könnte eine auch als Klingeltaste verwendet werden. Alternativ habe ich an eine Art Nummernschalter wie bei Tresoren gedacht. Dort könnte ein Drehknopf über einen Kontakt Impulse bei Rechtsdrehung und Linksdrehung abgeben. Dann werden evtl. nur eine oder zwei Adern (für Richtungs- oder Nullerkennung) benötigt. Kennt jemand solche Schalter? Gibt es noch andere Ideen für die Codeeingabe? Gruß annD
Ein kleiner uC kann die Tastatur auslesen und per UART an deine SPS senden.
Hat Deine SPS evt. einen ADC Eingang (analoger Eingangsport)? Wenn ja, dann könntest Du mit 3 Adern zzgl. Schirm auskommen, indem Du die Tastatur als Spannungsteiler aufbaust.
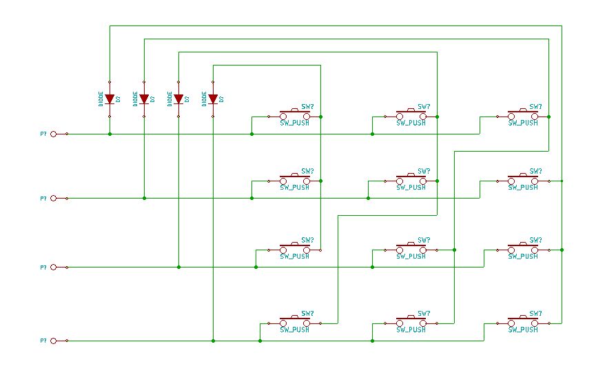
annD schrieb: > Eine normale Matrixtastatur benötigt ja mindestens 4 > digitale Eingänge und 3 Ausgänge an der SPS. Bei einzelnen > Tasten wären es noch mehr (10 Eingänge). Nö. Wenn Du die Tasten multiplex abfragst, kommst Du mit 4 Ausgängen und einem Eingang für 16 Tasten aus. Hühnerfutter bzw. ein, zwei Logik-ICs sind schon noch notwendig.
annD schrieb: > Dort könnte ein Drehknopf über einen Kontakt Impulse bei > Rechtsdrehung und Linksdrehung abgeben So willst du wirklich dein Haus betreten?? Georg
annD schrieb: > Alternativ habe ich an eine Art Nummernschalter wie bei Tresoren > gedacht. Dort könnte ein Drehknopf über einen Kontakt Impulse bei > Rechtsdrehung und Linksdrehung abgeben. Dann werden evtl. nur eine oder > zwei Adern (für Richtungs- oder Nullerkennung) benötigt. Kennt jemand > solche Schalter? Sowas ähnliches: Wählscheibe von einem Telefon aus dem vorigen Jahrhundert. Jahrzehntelang bewährte Technik und du brauchst sogar nur einen einzigen Eingang, weil die Wählscheibenmechanik die Unterdrückung der Wählbewegung bereits selber leistet, es kommen nur die Pulse beim Rücklauf der Wählscheibe. Und wie der Zufall will, gibt's sowas sogar in IP65, also wetterfest für den Außeneinsatz, es gab nämlich Telefone, die im Freien ihren Dienst verrichten mussten (und das auch konnten). Als letztes Goodie: Man kann so eine Wählscheibe zur Not auch in völliger Dunkelheit bedienen.
annD schrieb: > Eine normale Matrixtastatur benötigt ja mindestens 4 digitale Eingänge > und 3 Ausgänge an der SPS. Eine unnormale Matrixtastatur käme auch mit vier GPIOs aus. Habe ich so aber leider noch nie irgendwo fertig gesehen.
Falls die SPS einen ADC hat, reichen 2 Leitungen: Beitrag "Tastenmatrix auslesen über nur 2 Leitungen"
Ich habe leider keine analogen Eingänge frei. Ich würde also den Weg über möglichst wenige normale digitale Eingänge (nicht IO) gehen. Die Wählscheibe liest sich auch interessant. Kennt jemand einen fertigen Bausatz oder Set wo einen Tastatur die Befehle per UART oder gleich Ethernet bereit stellt?
Im Bereich der Zutrittskontrolle ist noch die Wiegandschnittstelle recht verbreitet. Ist eine Data/Data Schnittstelle. Benötigt also zusätzlich zur Stromversorgung zwei Eingänge an der SPS. Auf den Leitungen kommen aber sehr kurze Pulse, da müssen die Eingänge, wie auch bei der Wahlscheibenversion, schon recht schnell sein. Einfach nur im normalen Programmablauf abfragen wird da nichts. Ich hatte da (schon über 20 Jahre her) mal eine scrambling Tastatur von verbaut. Da hatte jede Taste eine 7 Segmentanzeige. Vor jeder Codeeingabe wurden die Tasten erstmal durchgemischt.
Poster schrieb: > Auf den Leitungen kommen aber sehr kurze Pulse, da müssen die Eingänge, > wie auch bei der Wahlscheibenversion, schon recht schnell sein. Mit was für SPSen arbeitest denn du? Die Eingänge von SPSen sind typisch locker mehr als schnell genug für jegliche mechanischen Kontakte. Was hingegen zum Problem werden kann, ist die Zykluszeit. Die hängt nunmal davon ab, wieviel Code in der SPS steckt. Und das kann in zwei Richtungen ausschlagen. Entweder steckt (zu)viel Code im Zyklus drin, dann kann man schonmal einen Wählimpuls verpassen, wenn man nur stupide Inputs benutzt. Da bleibt aber immer noch die Benutzung von Trigger-Inputs, das schafft recht viel Raum in der Zeit (;o). Oder, heute meist das größere Problem: Die Zykluszeit ist viel zu klein, so dass man sich tatsächlich auch Gedanken über die Entprellung der mechanischen Kontakte machen muss. Aber auch hier erleichtern Trigger-Eingänge die Sache etwas.
Die Pulse werden dabei nicht von mechanischen Kontakten erzeugt. Bei Wiegand sind Pulsbreiten von 20 Mikro Sekunden durchaus üblich. Schaffen das normale Aktuelle SPS mit normalen Eingängen?
Poster schrieb: > Die Pulse werden dabei nicht von mechanischen Kontakten erzeugt. Bei steinalten Telefon-Wählscheiben schon... Ich bezog mich auf diesen Teil deiner Aussage: > da müssen die Eingänge, > wie auch bei der Wahlscheibenversion, schon recht schnell sein
Ok, aber ich muß auch zugeben das die SPSen die ich benutzt hatte wirklich schon etwas älter waren :)
Die Zahleneingabe via Wählscheibe hat den Nachteil, dass eine Rückmeldung vonnöten ist. Ganz blind geht es wohl kaum. Also ist's nicht mit nur 4 Leitungen getan. Ich würde eine Huckepacklösung nutzen bei der die Tastatur einen eigenen µC hat und die gesamte Kommunikation seriell stattfindet. µC's liegen in der Größenordnung: Kost' fast nix. Darüber hinaus kannst Du das Ganze dann relativ komfortabel gestalten. Also mit Rückmeldung und allem Drum und Dran.
Sebastian S. schrieb: > Die Zahleneingabe via Wählscheibe hat den Nachteil, dass eine > Rückmeldung vonnöten ist. Ja. Sie besteht einfach darin, dass das Tor tatsächlich aufgeht. Mehr Rückmeldung braucht man nicht. Und nur ein einziges Adernpaar zum Wählscheibenkontakt. > Ganz blind geht es wohl kaum. Doch, klar. Man sucht mit dem Tastsinn den Anschlag der Wählscheibe, zählt von dort aus die Löcher in der Scheibe mit dem Tastsinn ab, steckt in den richtigen den Finger rein, zieht durch bis zum Anschlag und lässt los. Wartet auf dann auf das Ende des dezenten Geräusches der Mechanik. Wiederholt das für alle einzugegebenden Ziffern. Et voila: das Tor geht auf. Trivial. Hat schon in mindestens zwei Weltkriegen (und in in Haufen kleinerer Kriege) so funktioniert, immer dann, wenn es einigermaßen blöd gewesen wäre, Licht zu verwenden, wenn irgendwelche Leute auf einen schiessen wollen... Aber, das Funktionsprinzip ist nicht von Kriegen abhängig. Tut's auch im Frieden einwandfrei, wenn einfach nur die Glühlampe/ESL/LED durchgebrannt/abgeraucht/den Wärmetod gestorben ist... Technik, die begeistert. Was weniger begeistert: Scheinbar gibt es schon nicht ganz hundert Jahre nach ihrer Erfindung wieder Leute, die nicht in der Lage sind, solche Trivialitäten wie den Funktionsumfang einer Wählscheibe zu begreifen...
Die Wählscheibe ist in der Tat eine "smarte" Lösung, wo mit wenigen Leitungen ein Zahlencode eingegeben werden kann. Es sieht halt nur bei neuen Smart-Homes nicht so "smart" aus. Eine abgewandelte Form davon wäre eine Art Tresorknopf der links und rechts gedreht werden kann, wo aber dann zwar keine blinde Eingabe möglich ist, aber dafür bei Links- und Rechtsdrehung eine Zahl eingegeben wird. Sobald man es mit weniger Tasten aber dafür mehr Kombinationen (kurz, lang, doppelt usw.) macht, dann wird es halt schon so ähnlich wie morsen. Da ich es mir nicht zutraue, selbst einen µC zu programmieren, würde mir evtl. auch eine Tastatur mit serieller oder besser gleich Ethernet-Schnittstelle zusagen. Kennt jemand so etwas?
annD schrieb: > auch unterschiedliche Codes für verschiedene Personen verwalten. Wozu? Öffnen sich je nach eingegebene Code noch andere Türe? > Gibt es noch andere Ideen für die Codeeingabe? Fingerabdruckscanner, Irisscanner, Morse (braucht nur 1 Leitung!)
annD schrieb: > Da ich es mir nicht zutraue, selbst einen µC zu programmieren, würde mir > evtl. auch eine Tastatur mit serieller warum nicht µC? wer SPS programmieren kann sollte doch schnell dazulernen können. Hier gibt es genug Beispielcoder der schnell umzusetzten ist. Tastenabfrage entprellt bullet proof Peter Dannegger PeDa LCD Anzeige Fleury, Arduino LIBs Ein 3-Draht wäre Luxus +VCC, GND, Tx, oder auch 2-Draht mit Speisestrom und der AVR schickt die Infos wie eine Wählscheibe raus mit Schleifenstromunterbrechung, die Pufferung der VCC für den Atmel kann ja wie immer ein Kondensator übernehmen, so funktionierten auch schon Telefone mit ICs.
Der Ansatz mit einem µC ist interessant. Dieser müsste nur eine Matrixtastatur auswerten und die Zahlen über eine Leitung an die SPS übertragen. Hier wäre es vorteilhaft, wenn das einfach an einem normalen DI geschehen könnte. Das sollte mit den wenigen Ziffern und der SPS-Zykluszeit möglich sein. Wie startet man am einfachsten mit µC bzw. was sollte man sich als Basisausstattung zulegen? Als Anfänger würde ich mit einem Arduino UNO und einer Matrixtastatur beginnen. Ist ein Starterset empfehlenswert? Gibt es noch weitere Tipps dafür?
annD schrieb: > Wie startet man am einfachsten mit µC bzw. was sollte man sich als > Basisausstattung zulegen? Als Anfänger würde ich mit einem Arduino UNO > und einer Matrixtastatur beginnen. Ist ein Starterset empfehlenswert? > > Gibt es noch weitere Tipps dafür? Ein Arduino UNO ist ein guter Anfang, weils als Entwicklungs-Board für AVRs recht günstig zu haben ist, erst recht wenn man sich eine billige China-Kopie von eBay holt (aber Vorsicht, die Qualität geht da abwärts, bis zu kaputt). Ein besonderes Set hab ich bisher nicht genutzt. Hol dir halt eins von Arduino selbst oder Francis. Ansonsten reichts eigentlich den Uno mit einem USB-Netzteil zu holen. Kommt aber ganz auf deine bisherige Bastel-Austattung an. Dokumentation/Beispiele/Tutorials solltest du zu Hauf im Netz finden, u.A. auch auf Deutsch, wenn das wichtig ist. Wenn du richtig ernsthaft werden willst programmier das ganze mit Atmel Studio und bau dir deine eigene Platine mit einem AVR µC deiner Wahl auf. Dazu brauchst du dann nochn ISP. Wühl dich dazu ambesten einmal durch: https://www.mikrocontroller.net/articles/AVR und https://www.mikrocontroller.net/articles/AVR-Tutorial Es gibt übrigens auch eine eingefleischte PIC-Fangemeinde, auch da findet man viel Dokumentation. Das sind auch alles feine µC und im Grunde genauso einfach einzusetzen, wenn nicht einfacher (wie manche behaupten). Als nächstes kommt die STM32-Fangemeinde, das sind kleine 32Bit- Controller, die in diesem Forum auch gerne erwähnt werden und von einigen eingesetzt werden. Son kleines STM32F0- oder STM32F4-Discovery-Board ist sogar ähnlich billig wie ein Arduino UNO. Aber es ist halt nicht so verbreitet wie Arduino, die "Maker" sind auch eher auf Arduino/AVR und vereinzelt auf PICs konzentriert. Aber wenns dir nur darum geht am Ende einen kleinen µC hinter eine Tastatur zu löten ist ein Arduino UNO schon ganz gut zum Anfang. Den kann man dann später sogar als ISP verwenden.
annD schrieb: > Kennt jemand einen fertigen Bausatz oder Set wo einen Tastatur die > Befehle per UART oder gleich Ethernet bereit stellt? Noch ein Vorschlag, sonst wird es zu einfach ;) Wenn du auch WLAN zur Verfügung hast könntest du einen ESP8266 mit einer Matrix-Tastatur verbinden und die Eingabe über das Netzwerk schicken. Dann braucht es gar keine IOs und kein (Daten)Kabel zur Eingabe.
Eure beiden Beiträge gefallen mir. Ich habe auch schon etwas über den ESP8266 recherchiert und dieser klingt sehr interessant für viele Anwendungen in Zusammenhang mit Ein- und Ausgabe mit z.B. einer Gebäudesteuerung (ohne zusätzliche IOs). Ich werde mich bzgl. ESP8266 wohl noch etwas einlesen müssen. Es gibt wohl mehrere Arten, diesen zu programmieren und ich möchte doch eine nicht zu "exotische" sondern möglichst "universelle oder wiederverwendbare" Art wählen. Als totaler Anfänger wäre ein Beispiel mit Matrix-Tastatur, ESP8266 und z.B. Modbus TCP oder ähnliches toll. Das könnte dann mit anderen Eingaben auch für Messwerte und Zustände verwendet werden.
Bedenke aber, dass der ESP8266 beim WLAN-Verkehr recht viel Strom frisst. Aber dem kann man glaub ich mit Sleep-Modes entgegen wirken, wie einfach das in der Praxis ist weiss ich aber nicht. Dazu bedenke, dass du mit WLAN durchaus schlechte Reichweiten bekommen kannst und es generell nicht unbedingt die zuverlässigste Technologie ist. Letztendlich läuft es meist auch noch mit 2,4Ghz und wird von fast allem feuchten gut geschirmt (Holz oder Katzen die aufm Router liegen bspw.). Aber meine Abneigung gegen WLAN ist eher persönlicher, anstatt sachlicher Natur. Begründet u.A. auf die Problematik mein Haus/Grundstück mit WLAN auszuleuchten. Hab jetzt schon 4 WLAN-Router unterschiedlicher Qualität/Preise/Antennen verteilt, auf verschiedenen Kanälen und die Abdeckung ist immer noch nicht "wirklich gut". (Denke, da muss man schon tief in die Tasche greifen für was wirklich brauchbares.) Zudem haben manche Geräte Probleme innerhalb eines Netzes die APs lückenlos/problemlos zu wechseln.
Die Alternative zum ESP8266 wäre für mich ein Arduino Nano mit einem zusätzlichen Ethernet-Shield ENC28J60. Würde ich damit als Einsteiger schneller Erfolge für meine erste Anwendung erzielen können? Nano deswegen, dass es etwas kleiner in der Baugröße ausfällt als z.B. beim Arduino UNO.
Bei aller Bastelverliebtheit. Hast du schon mal darüber nachgedacht, was im Falle eines Einbruchs die Versicherung zu deinem Gebastel sagt? Wenn dann die Hausratversicherung NICHT zahlt wird das Gebastel im Nachhinein ziemlich teuer und eine gekaufte und zertifizierte Lösung im Vergleich dazu geradzu preiswert. Aus dem Grund wird meine Tür noch ziemlich lange einen normalen Schließzylinder haben. (Ich weiß daß die auch alles andere als völlig sicher sind)
Der Andere schrieb: > Wenn dann die Hausratversicherung NICHT zahlt wird das Gebastel im > Nachhinein ziemlich teuer und eine gekaufte und zertifizierte Lösung im > Vergleich dazu geradzu preiswert. Dazu müsste die Versicherung aber einen kausalen Zusammenhang zwischen dem Gebastel und dem erfolgreichen Einbruch herstellen. Im Endeffekt wird die Tür oder ein Fenster einfach aufgehebelt oder eingeschlagen. Da kommt es wenn dann nur auf die Qualität der Schließanalgen und nicht auf deren Betätigung an.
Es gibt Schalter, die rastend mehrere Impulse abgeben. Damit kannst Du sequentiell Zahlen (fühlbar) im Bereich von 1 ... 9 eingeben. Durch das Auswerten der Zeit (z.B. 20 Sekunden nix Reset; 3 Sekunden nix nächste Zahl; Impulse zählen; oder so) ist es möglich mit einer Leitung, beliebige Zahlen einzugeben. Für sehr alte Leute kann es sinnvoll sein die Zeiten zu verlängern.
Wie könnte man solche Schalter finden? Das wäre dann ähnlich meiner Idee mit einem Tresorrad. Man könnte dann z.B. auch mit einer Skala nacheinander mehrere Zahlen "einstellen". Intern werden nur die Impulse und Pausen ausgewertet.
>Wie könnte man solche Schalter finden?
Die Teile gibt es z.B. beim großen "C" unter den Nummer: 447177. Sehr
wahrscheinlich aber auch bei vielen anderen Lieferanten.
Bitte melde dich an um einen Beitrag zu schreiben. Anmeldung ist kostenlos und dauert nur eine Minute.
Bestehender Account
Schon ein Account bei Google/GoogleMail? Keine Anmeldung erforderlich!
Mit Google-Account einloggen
Mit Google-Account einloggen
Noch kein Account? Hier anmelden.
