Hallo, ich möchte mir den Ladevorgang meines Handys mit einer LED anzeigen lassen. Die Schaltung soll zwischen Ladegerät und Handy. Gemessen habe ich den Ladestrom am Anfang mit knapp 400mA und wenn die Ladung fertig ist, fließen noch 15mA. Die Schaltung im Anhang habe ich mir ausgedacht, aber sie funktioniert nicht gut. Die LED wird viel zu zeitig dunkel. Die LED sollte konstant leuchten und bei 15mA ausschalten. Beim googeln habe ich gesehen, dass man das mit OPV machen kann, finde aber keine für mich geeignete Schaltung. Kann mir bitte Jemand helfen? Vielen Dank. Tom
Das funktioniert leider nicht, weil das Auge eine logatrithmische Charakteristik hat, während die Helligkeit der LED in deiner Schaltung linear mit dem Strom ansteigt. Eine brauchbare Lösung wäre, wenn du aus dem Strom eine Impulsfrequenz ableitest und damit die LED blinken läßt.
oder Du drehst das Handy einfach so, das Du die kontrolleuchte des Handys sehen kanns,t..die sind meißt so konzipiert das sie bei LAdung leuchten und wenn fertig entweder die Farbe wechseln oder ausgehen .-)
> Kann mir bitte Jemand helfen? Das geht so garnicht weil dein Handy seinen Ladestrom auf Basis des Kabelwiderstandes einstellt. Du braeuchtest also: 1. Einen OP der mit 0.1Ohm in der Zuleitung arbeiten kann. 2. Einen Logarithmierer um deine Augenempfindlichkeit rauszurechnen. 3. Einen Umgebungslichtsensor der die Helligkeit an die Umgebung anpasst weil das die Blende im Auge auch macht. 4. Einen Stromausgang fuer die LED. Du koenntest einen Microcontroller nehmen und den Strom im Morsecode ausgeben. Das ist einfacher. :) Olaf
Die Handys die ich kenne zeigebn das alle von sich aus an. Insofern verstehe ich den "use case" nicht so ganz.
Wenn ich das richtig verstehe geht es nur darum dass die LED während des Ladevorgangs leuchtet. Nicht darum dass sie die Helligkeit ändert. In dem Fall ist das Stichwort Schmitt-Trigger. Da gibt es verschiedene Schaltungen. Auch mit OPV. Einfach mal eine Suchmaschine der Wahl anschmeißen. Das gehört zu den Elektrotechnik-Grundlagen.
Olaf schrieb: > 2. Einen Logarithmierer um deine Augenempfindlichkeit rauszurechnen. Andersrum wird ein Schuh draus: man muss die Umkehrfunktion des Lograrithmus anwenden, also die Exponentialfunktion. Und damit ist schon klar, dass das nix wird...
Tom B. schrieb: > Die LED wird viel zu zeitig dunkel. Die BE-Diode des Transistors hat eine Schwellspannung von ~0,6 V. Wenn die BE-Spannung - also die Spannung über dem 4 R - kleiner ist, als die Schwellspannung, dann macht der Transistor zu und die LED geht aus.
Ach ja. 4 Ohm als Messwiderstand sind wirklich zu viel. So aus dem Bauch heraus würde ich ein gutes Stück unter 1 Ohm bleiben. Als Tipp: Rechne mal den Worst Case, also maximal möglicher Strom, mit dem gewünschten Widerstand und gleich das mit der USB-Norm ab. Den Spannungsfall brauchst du ja aber ohnehin zur Schaltungsauslegung
Es gibt dedizierte Strommessverstärker, die auch mit 10mOhm zurechtkommen. Deren Datenblätter sind voll mit Schaltungsbeispielen. Dahinter ist nur noch ein Schwellwertschalter notwendig. Vielleicht malst du dir ein paar Kästchen mit den Komponenten, suchst dann in einem Elektronik-Lehrbuch nach Schaltungsbeispielen und fügst das dann zusammen.
Danke für Eure Antworte. HP hat Recht, beim Anstecken des Handys soll einfach nur eine LED leuchten, und bei Ladungsende ausgehen. Mehr nicht. Mein Handy steckt in einer Hülle, das sehe ich keine Kontrolleuchte. Tom
Falls Du die bisherige Schaltung pimpen willst Und 4,2V zur Ladung ausreichen: Die 20mA der LED sind zu groß. Also effiziente nehmen und mit ~ 1mA betreiben, oder 1k statt 150R Die 4Ohm sind zu klein. Wenn Du bei 30mA Ladestrom etwa 0,6V haben willst, wären 0,6/0,03 --> 20 Ohm notwendig. der 1k ist zu groß. Da kannst du auch 50 Ohm nehmen. Um den Spannungsabfall am Shunt zu begrenzen, brauchst Du zusätzlich eine Diode zwischen 5V und Last, 0,7V. Dann kannst Du den orignalen 4Ohm Widerstand als Basisvorwiderstand nehmen (also statt 1k bzw. 50 Ohm´). Also: statt 4R: 20R+parallele Diode statt 1k: 4R statt 150R: 1k statt originale uralt-LED eine für 20Cent oder 30Cent.
> statt 4R: 20R+parallele Diode
Wenn das Handy einen Spannungsabfall von 250mV erkannt hat dann geht es 
davon aus das es zuviel Strom zieht und regelt seinen Ladestrom runter.
Olaf
  Nur mal angenommen, wir wollen mit 5V eine 3,5V Batterie laden und setzen einen 20 Ohm Shunt dazwischen. Dann benommen wir maximal (5-3,5)/20=75mA Ladestrom. Ob das hübsche Lämpchen das Warten wert ist? Im Ernst, so kleine Meßspannungen mußt du wohl verstärken, dann geht auch ein vernünftiger Shunt.
1  | R1  | 
2  | +5V In o---+--------[===]-----+----------------------o +5V Out  | 
3  | | |  | 
4  | | +--------|>|-------+ D1  | 
5  | +--------------+ | |  | 
6  | | | +--[===]---[===]---+ P1  | 
7  | | | R5 ^ |  | 
8  | |~| >\| | |  | 
9  | R3 |_| T1 |--------------+ |  | 
10  | | /| |  | 
11  | LED1 +--|>|---+ | |  | 
12  | | |~| R2 |  | 
13  | | |_| |~| R4  | 
14  | \| | |_|  | 
15  | T2 |---+ |  | 
16  | </| |  | 
17  | | |  | 
18  | | |  | 
19  | | |  | 
20  | GND o---------------+----------------------------+---o GND  | 
R1 = 0,1 Ω R2 = 4,7 kΩ R3 = 270 Ω R4 = 2,7 kΩ R5 = 1,2 kΩ P1 = Trimmpoti 1 kΩ linear T1 = BC327-40 (irgendein kleiner PNP) T2 = BC337-40 (irgendein kleiner NPN) LED1 = irgendeine Leuchtdiode R4 lässt einen Strom durch D1 fließen, so dass an ihr ständig 0,7V abfallen. Mit dem Poti P1 greift man einen Teil dieser Spannung (0,4 bis 0,7V) ab, um die Basis von T1 vorzuspannen. Beim Laden addiert sich der Spannungsabfall an R1 zu dieser Vorspannung, so dass der Transistor T1 leitet. Dessen Ausgang steuert Basis von T2 an, der die LED einschaltet. Mit P2 stellt man die Einschaltschwelle ungefähr im Bereich 0 bis 3A ein.
batman schrieb: > Nur mal angenommen, wir wollen mit 5V eine 3,5V Batterie laden und > setzen einen 20 Ohm Shunt dazwischen. Dann benommen wir maximal > (5-3,5)/20=75mA Ladestrom. warum sollte man das tun?? Achim S. schrieb: > statt 4R: 20R+parallele Diode
batman schrieb: > Nur mal angenommen, wir wollen mit 5V eine 3,5V Batterie laden und > setzen einen 20 Ohm Shunt dazwischen. Dann benommen wir maximal > (5-3,5)/20=75mA Ladestrom. Ob das hübsche Lämpchen das Warten wert ist? > > Im Ernst, so kleine Meßspannungen mußt du wohl verstärken, dann geht > auch ein vernünftiger Shunt. Es gäbe noch die andere Lösung, vor der 5V Regelung den Strom zu messen:
1  | +----+  | 
2  | +-----+--|>|--+--R--+--|7805|--o  | 
3  | | | | | +----+  | 
4  | S +--(--|>|--+ | |  | 
5  | S | | | | |  | 
6  | S | | Elko 330nF | USB  | 
7  | S | | | | |  | 
8  | S | +--|<|--+ | |  | 
9  | | | | | |  | 
10  | +--+-----|<|--+-----+-----+----o  | 
Bei dieser Schaltung darf der R 39 Ohm und grösser sein damit auch Toms Originalschaltung ab 20mA schon leuchtet, und nicht der Aufwand von Stefanus nötig ist. Bei Schaltnetzteilen muss der R dann vor den Abgriff an dem der TL431 die Ausgangsspannung misst.
Aua 39*0.4²= 6.24 Watt, das wäre eine gute Ladeanzeige für Blinde. 3 Teile: Shunt, Poti, Komparator. Mit dem Poti teilt man sich eine Referenzspannung aus den geregelten 5V und vergleicht damit die Spannung hinterm Shunt mit dem Komp.
Guten Morgen und Danke für Eure Vorschläge. Wie müsste die Schaltung von batman aussehen? Ich kenne mich mit Komperatoren noch gar nicht aus. Brauche ich da nicht zwei Betriebsspannungen, also + Ub und -UB? Tom
Uhu U. schrieb: > Die BE-Diode des Transistors hat eine Schwellspannung von ~0,6 V Der Begriff "Schwellspannung" für eine Diodenkennlinie entspringt nur einem beschränkten Horizont des Betrachters. Die UI-Kennlinie verläuft exponentiell. https://de.wikipedia.org/wiki/Diode#Ideale_Diode_.2F_Shockley-Gleichung Und damit ist auch das nicht vorhandene Schaltverhalten der ursprünglichen Schaltung zu erklären.
Tom B. schrieb: > Mein Handy steckt in einer Hülle, das sehe ich keine Kontrolleuchte. Bohr ein Loch in die Huelle, wo die LED sitzt. asdfgttt
asdfgttt schrieb: >> Mein Handy steckt in einer Hülle, das sehe ich keine Kontrolleuchte. > > Bohr ein Loch in die Huelle, wo die LED sitzt. ...aber Handy vorher rausnehmen. :-)
So ein Mist! Hättet Ihr nicht gleich sagen können,dass ich das Handy vorher rausnehmen muss? Tom
Mein Schlaufon leuchtet beim Laden eigentlich auch groen. Aber es fliesst kein Ladestrom. Aber die freundlichen Chinesen haben mir einen "Charger Doctor" fuer wenige Eu hinterhergeworfen. Seit dem hab ich das im Griff.
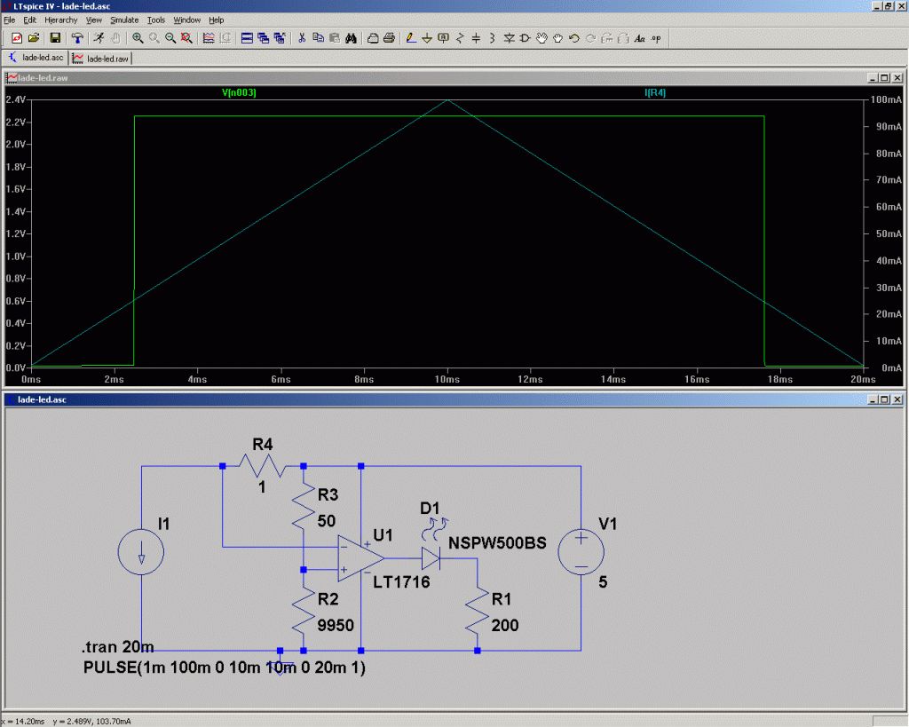
Im Prinzip so. Im Schaltplan simuliert I1 einen variablen Stromverbraucher (den Akku), V1 das 5V-Netzteil. Der Komparator ist der erstbeste aus der Liste gegriffen, ohne aufs Datenblatt zu gucken - also keine Ahnung ob er dabei raucht. Die Grafik zeigt die LED-Spannung V(n003) und den Shuntstrom I(R4).
Gibt es da keine Äpp ...? ... die das Handy laut " VOOOOLLL " sagen lässt!? Gruß Jobst
Bitte melde dich an um einen Beitrag zu schreiben. Anmeldung ist kostenlos und dauert nur eine Minute.
  
  Bestehender Account
  
  
  
  Schon ein Account bei Google/GoogleMail? Keine Anmeldung erforderlich!
Mit Google-Account einloggen
Mit Google-Account einloggen
  Noch kein Account? Hier anmelden.

