Hallo, Da ich zum ersten mal eine Komplexere Platine erstelle, Würde ich mich freuen wenn jemand meine Platine überprüfen würde, Die Dateien von EAGLE habe ich als Zip angehängt. Die Platine ist für eine Uhr, die meisten Bauteile werden mit I2C angesteuert. mfg
Nein, es sind keine Viren enthalten: https://www.virustotal.com/de/url/edeb5bb079b56bd0666f9bb8a22ce329d938a7b784fe1442d62a2dbec3b23115/analysis/1481740478/ wurde getestet...
ein paar Sachen zum Board: * Routing Grid verwenden * 8mil clearance sind imho unnötig knapp. Das ist bei vielen (billig-)Fertigern so an der Grenze. Du hast so viel Platz, warum gehst du nicht auf 10mil hoch? * Leiterbahnen sind ja immerhin 10mil. Aber: Versorgungsleitungen macht man üblicherweise etwas breiter * man verlegt sie zuerst und fährt damit nicht spazieren. Schau mal wo IC4 den Strom herkriegt und vergleiche das mit IC5 arbeite die Tips im Wiki durch, da gibts noch viel zu machen.
das liegt am Autorouter... mich würde die richtige Beschaltung interessieren, die Platine kann ich auch manuell routen. mfg
Cyborg schrieb: > Stelle .sch und .brd als png ein, dann schauen wir mal. Jakob P. schrieb: > das liegt am Autorouter... Da hätt ich kein Bock drauf :( Das wichtigste wurde ja schon erwähnt! Tilo R. schrieb: > ein paar Sachen zum Board: Jakob P. schrieb: > mich freuen wenn jemand meine Platine überprüfen würde Jakob P. schrieb: > mich würde die richtige Beschaltung interessieren, Was nu? Also doch nur den Schaltplan überprüfen! Ich hoff nur das kein "Finde die Maus"!
OderSo schrieb: > ja genau. Ich lad mir ne verseuchte ZIP Datei runter. > > OderSo Seit wann ist zip böse?
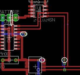
Hier mal die Dateien als Grafik. Die Komponenten sind schon soweit verkabelt, es geht nur darum, Designfehler wie fehlende Kondensatoren zu beseitigen. evtl. auch falscher Anschluss von einem IC. Muss die GND und VCC Leitungen dicker machen, die Leitungen von IC zu IC werde ich mit dem Autorouter erstellen. Hänge mal ein Bild von dem Projekt an. mfg
Zippo schrieb: > Seit wann ist zip böse? z.B. seit Zip Bomben? https://en.wikipedia.org/wiki/Zip_bomb
Da auf der Platine Class-D Audioverstärker, FM-Radio, ein 2.4GHz WiFi Modul und eine RTC sind, würde ich das Layout nochmal (besser) machen, es dürfte zwar funktionieren, aber Störungen im Radiosignal haben bzw. geringe WiFi Reichweite. Es bringt gar nichts, überall 1000uF hinzupflastern, die wirken bei den Frequenzen der Bauteile einfach gar nicht. 1000uF kannst du als Siebelko nach dem Gleichrichter platzieren, und 470uF dort wo der PAM01 sie haben will, aber zur Entstörungen der 5V und 3.3V muss man anders vorgehen: 100nF Kerkos und Leiterbahnführung bei der Strom vom Sternpunkt aus hin (plus) zu den jeweiligen Bauteilen denselben Weg nimmt wie Strom zurück (GND), also parallel führen bzw. einen auf der Vorderseite und Rückseite Massefläche die NICHT zerschnitten ist durch längerer leiterbahnen. Wenn Masse von Lautstärkepoti über Masse der Tasten des Digitalteils und Masse des Stützkondensators der RTC quasi ein Mal ums Board läuft bis es beim PAM landet, dann sind Störungen in der Leiterschleife vorprogrammiert. Mir fehlt auch ein Kondensator vom Radio zum Lautstärkepoti. Die Diode am Notstromversorgungsstecker sieht falsch rum aus, oder soll die Buchse Strom liefern ? Und warum verbindet man notorisch ARef mit AVCC ? Der Uhrzeitfont ist ziemlich scheusslich, wozu braucht man eine Uhr wenn man die Uhrzeit nicht unfallfrei ablesen kann ? PAM1 kenne ich nicht, soll das ein PAM8403 sein ?
>Mir fehlt auch ein Kondensator vom Radio zum Lautstärkepoti. Ups den habe ich wohl vergessen... > Die Diode am Notstromversorgungsstecker sieht falsch rum aus, oder soll > die Buchse Strom liefern ? Habe die Diode ersetzt, ist wohl ein Fehler unterlaufen Die Platine sollte für mehrere Projekte dienen. deswegen ist sie sehr modular aufgebaut. > Der Uhrzeitfont ist ziemlich scheusslich, wozu braucht man eine Uhr wenn > man die Uhrzeit nicht unfallfrei ablesen kann ? Das Display ist noch ein Textdisplay wird durch ein Grafikdisplay ersetzt. > PAM1 kenne ich nicht, soll das ein PAM8403 sein ? Ja, das ist ein PAM8403 Den Analog-Part werde ich selbst layouten, dann entstehen weniger Störungen. Das Display selber ist per I2C angeschlossen. Die anderen ICs sind ein I2C EEPROM und ein LM75 mfg
Jakob P. schrieb: > Hier mal die Dateien als Grafik. Ja mei o mei ... Weiß garnicht, wo ich anfangen soll ... Zuerst: keinen Autorouter verwenden ... Dann darauf achten, dass die Spannungsversorgung schön verlegt wird mit dickeren Leitungen ... Bevor das nicht gegeben ist, muss man nichts weiter dazu sagen.
So, ich habe mir die Mühe gemacht die Platine manuell zu routen. Die Stromversorgungsleitung habe ich dicker gemacht, den I2C Bus habe ich auch per Hand erstellt. Habe die aktualisierte Version angehängt. Da der Platinenfertiger recht teuer ist, würde ich auch für das Durchschauen etwas springen lassen. Wer sich schnell 10€ verdienen möchte, bitte per PN anschreiben.
So ganz spontan auf die schnelle Frage ich mal: Bohrungen zur Befestigung der Platine?? :-) Gruß Jonas
Jakob P. schrieb: > So, ich habe mir die Mühe gemacht Na, nach Mühe sieht das aber nich aus! Du hast so viel Platz, aber scheinbar auch ne Kupferallergie. Leider befürchte ich andre gründe. Ich glaub auch nich, das dich hier einer für zu Blöde hält.... Investiere da doch mal 1-2h und etwas Hirnschmalz.... 10 Ökken? Wir sind hier doch nich im Kindergarten, mit nem Lutscher kriegste hier keine in deine Van gelockt :)
Zum Schaltplan: Ehrlich gesagt, so wie der aussieht ist mir die Zeit zu schade den überhaupt anzuschauen. Ich sehe da viele unzusammenhängende ICs und Stecker, die alle miteinander durch eine einzige dicke blaue Linie verbunden sind. Um da überhaupt was sagen zu können müsste ich jedes Signal einzeln highlighten und anschauen. Denk mal drüber nach wie die Sachen zusammengehören bzw. zusammen funktionieren! Diese Struktur will ich auf einem Schaltplan mit dem ersten Blick erkennen. Beispiel: Die LS-Anschlüsse gehören in die Nähe des Verstärkers, so dass man auf einen Blick sieht "das kommt da raus und geht an Klemmen". Deine Schaltung braucht keinen Bus für Lautsprecherausgänge, die hat eh nur einen. Ein Bus generell nur für Sachen, die auch wirklich zusammengehören. C14/15 sollen die Spannungsversorgung für PVDD/PVDD1 puffern? Dann mal das auch so: Spannungsversorgungssymbol---C---PVDD. Und dass die Spannungsversorgung lieblos hingerotzt wurde ist offensichtlich. Das könnte man auch schön, von links nach rechts zeichnen. Auch die Platine sieht lieblos aus. Mühe, bzw. Empathie für die Funktionsweise der Schaltung sehe ich da nicht. Beispiel Audio-Verstärker: Was war die Aufgabe von C14/15? PVDD/PVDD1 puffern. D.h. die 2 Cs müssen jeweils, mit dicker Leitung, an den entsprechenden Pin. Und den Rückkanal (GND) nicht vergessen. Denke dir mal Stromschleifen. Was ist, wenn der Amp auf PVDD Strom ziehen will? Wo kommt der Strom her, wo fließt er hin? Was ich aber sehe: der Amp ist mit dünnen Leitungen angeschlossen. Zusammenhangslos und elektrisch weit weg liegen dann irgendwo die Cs rum, die so überhaupt nichts bringen. Lass mich raten: die ganze Schaltung ist aus dem Internet zusammenkopiert. Wie die Teile funktionieren und welche Aufgabe jedes Bauteil hat ist dir nur der Spur nach klar. Versuche an das Zusammenspiel der betroffenen Bauteile zu denken, wenn du eine Verbindungsleitung routest! Und sortier die Baugruppen nochmal. Eine potentiell empfindliche Antennenschaltung legt man never in die Nähe der potentiell störenden Endstufe. Und schon gar nicht zieht man wechselweise Signale mittendurch.
Jakob P. schrieb: > So, ich habe mir die Mühe gemacht die Platine manuell zu routen. Sieht schon übersichtlicher aus ... An deiner Stelle würde ich das Grid nicht so klein machen ... Bei deinen SMD-Teilen reichen vmtl 25mil locker aus (Clearance bei 25mil Grid und 12mil Leiterbahnen wären in etwa 13mil, das kann man locker selbst ätzen). Das ist aber nicht so wichtig, wenn du sie machen lässt. Der billigste China-Hersteller kann bis 8mil Strukturgrößen ätzen.Du könntest den Eagle-DRC entsprechend parametrisieren. Rechte Winkel sollten vermieden werden. Wenn du die Platine selbst ätzen möchtest, dann auf keinen Fall Durchkontaktierungen unter ICs und die Pins nicht oben anschließen.
Ich sehe auf Anhieb Bauteilekollisionen und Stiftleisten, auf die sich keine Pfostenstecker stecken lassen. Warum Du darauf verzichtest, polarisierte Stiftleisten zu verwenden, ist auch ein Rätsel. Und das Layout ist so unglaublich schlecht geroutet, dass es sinnlos wäre, auf Details einzugehen, insbesondere weil auch die Platzierungen und Orientierungen einiger Bauteile das Leben unnötig schwer machen.
Jakob P. schrieb: > So, ich habe mir die Mühe gemacht die Platine manuell zu routen. Nun ja, die Stromzuführung zu den 5V Bauteilen und 3.3V NRF und offenbar unstabilisierten PAM sieht besser aus, aber Stromversorgung des ATMega und Radiomoduls sind noch ein ziemlicher Verhau. Nur mal ein Beispiel wie man die Leiterbahnen einfach besser verlegt am I2C, und es gibt in der Gegend gleich 4 Merkwürdigkeiten: Die dicke blaue Leiterbahn ins Nichts, und der doppelte Durchkontaktierungsanschluss am I2C und der viel zu geringe Abstand am Batterieanschluss, und die doppelte Durchkontaktierung für die Batterieleitung.
Das du in deinem ersten Entwurf die eagle files mit angehängt hast fand ich ganz positiv. Ebenso das du den ERC benutzt hast. Es nützt aber nix, wenn du die angezeigten Fehler nicht beseitigst, sondern sie einfach weg "akzeptierst", sonst hättest du den WP des eeprom auch angeshlossen. AREF wird nicht an VCC angeschlossen sondern über 100nF an GND. Der ERC funzt natürlich nur, wenn man sich auch an die Regeln bei selbstgemachten devices hält. Der PAM8403 ist kompletto falsch was die directions der Pins betrifft. Gilt teilweise auch für den LM75. Erwähnt wurde schon die Leiterbahnen zu verbreitern und zumindest die analogen verbindungen zu Fuß zu verlegen, denn von Hin- und Rückleitungen weiß der Autorouter absolut nix. Es wäre schön, wenn du jeweils auch wieder die eagle files mit anhängen würdest. Dein layout eignet sich nicht zum selber ätzen wg. der THT Teile, solltest du das ins Auge gefasst haben.
Vielen dank für die vielen, konstruktiven Kritiken. Habe ein paar Fehler behoben, habe auch die Dateien angehängt. > Wenn du die Platine selbst ätzen möchtest, dann auf keinen Fall > Durchkontaktierungen unter ICs und die Pins nicht oben anschließen. Ich werde nichts selber ätzen, da ich leider nicht das Material habe... >Die dicke >blaue Leiterbahn ins Nichts, und der doppelte > Durchkontaktierungsanschluss am I2C und der viel zu geringe Abstand am > Batterieanschluss, und die doppelte Durchkontaktierung für die > Batterieleitung. Fehler beim Autorouter, Die verwendete Batterie hat aus irgendwelchen Gründen 2 Minuspole. > sonst hättest du den WP des eeprom auch angeshlossen. Muss nach Datenblatt nicht belegt werden... > Erwähnt wurde schon die Leiterbahnen zu verbreitern und zumindest die > analogen verbindungen zu Fuß zu verlegen Wurde in dieser Datei behoben. Habe auch eine Massefläche eingefügt mfg
Und wieso beseitigst Du nicht als Erstes die Bauteilekollisionen? Wie willst Du die einander durchdringenden Bauteile bestücken? Freifliegend mit verlängerten Anschlussdrähten?
@ Jakob P. (jako_e) >Vielen dank für die vielen, konstruktiven Kritiken. >Habe ein paar Fehler behoben, habe auch die Dateien angehängt. Naja, da ist noch EINIGES zu tun! Als erstes stellt man die DRC Einstellungen auf VERNÜNFTIGE Werte. D.h. bei dieser einfachen Platine alle Mindestabstände auf 0,3mm. Damit ist sie auch einfach selber herstellbar. Danach stellt man das Raster auf einen vernünftigen Wert, ier z.B. 25mil. Damit kommt man auch exakt mittig durch die Pins vom AVR und anderen Bauteilen. https://www.mikrocontroller.net/articles/Eagle_im_Hobbybereich#Auswahl_des_Rasters Weiterhin kann man hier fast alles Signale auf der Unterseite (Layer bottom) führen und nur für sehr wenige Sprünge auf Top gehen, dei man dann mit Drahtbrücken ersetzt. SO muss man nur einseitig ätzen, das ist einfacher. Echte VIAs hat man als Hobbyätzer sowieso nicht mit vernünftigem Aufwand. >Fehler beim Autorouter, Die verwendete Batterie hat aus irgendwelchen >Gründen 2 Minuspole. Hast du das nicht manuell gerouted? >> sonst hättest du den WP des eeprom auch angeshlossen. >Muss nach Datenblatt nicht belegt werden... Sollte man dennoch anschließen. >Habe auch eine Massefläche eingefügt Vergiss sie! Richtiges Designen von Platinenlayouts mfg
Hab mir mal deine eagle v03 runter geladen... leider nur die *.sch drin, das ist dann schon mal fürn A.... ERC Fehler immer noch nicht beseitigt. DRC kann ich nicht checken, da kein *.brd mitgeliefert. Anbei eine lib, die den PAM und den RDA enthält und zwar mit den imo korrekten directions. Beim PAM habe ich die Pins umgelegt, so wie das eigentlich gehört: Links die Inputs und rechts die Outputs. Wenn du den verwendest dürfte die Hälfte deiner ERC Fehler verschwunden sein. Betreffs des 24LC024 steht im Gesagbuch: WP is the hardware write-protect pin. It must be tied to VCC or VSS. If tied to Vcc, hardware write protection is enabled. If WP is tied to Vss, the hardware write protection is disabled. Dort steht MUSS nicht KANN. Es iost ein CMOS IC und an denen läßt man generell keine Eingänge offen.
> ERC Fehler immer noch nicht beseitigt. > DRC kann ich nicht checken, da kein *.brd mitgeliefert. Wurden in der 0.4 behoben. > Anbei eine lib, die den PAM und den RDA enthält und zwar mit den imo > korrekten directions. > Beim PAM habe ich die Pins umgelegt, so wie das eigentlich gehört: >Links die Inputs und rechts die Outputs. Habe die neuen Libs eingebunden, Danke! > Betreffs des 24LC024 steht im Gesagbuch: > WP is the hardware write-protect pin. It must be tied to > VCC or VSS. If tied to Vcc, hardware write protection is > enabled. If WP is tied to Vss, the hardware write > protection is disabled. > Dort steht MUSS nicht KANN. >Es ist ein CMOS IC und an denen lässt man generell keine Eingänge offen. Stand in meinen PDF nicht drinnen. habe den Pin vorsichtshalber auf masse gelegt. > Als erstes stellt man die DRC Einstellungen auf VERNÜNFTIGE Werte. D.h. > bei dieser einfachen Platine alle Mindestabstände auf 0,3mm. Damit ist > sie auch einfach selber herstellbar. Habe die neuen Files angehängt, Die Platine soll nicht per Hand hergestellt werden, sondern wird von einer Firma geätzt und bestückt. Allerdings für eine Private Kleinauflage und für nicht Kommerzielle Zwecke. mfg
Jakob P. schrieb: > sondern wird von einer Firma geätzt und bestückt Von einer Firma bestückt? Oo Weshalb das? Was mich da an deinem Layout noch wundert ... Die Leiterbahnen schauen aus, "als hätt' a Goas higsoacht" (Zitat von einem ehemaligen Ausbilder ?) Warum sind die Leiterbahnen so schief? Warum nicht konsistent 45°-Winkel? Wieso so seltsame Ausreißer, wie Leiterbahnen, die einfach aufhören oder seltsame Schlenker machen? Also naja, das beeinflusst die Funktion nicht, aber für mich hat Platinendesign auch eine gewisse Ästhetik ... *edit*: Ah, das mit den aufhöhrenden Leiterbahnen konnte ich mir selbst erklären ... Du hast da wohl ein GND-Polygon. Trotzdem verlegt man GND vollständig bevor man ein Polygon drüber legt. Es kann sonst leicht passieren, dass ein ganzer Schaltungszeil an einem 10mil-Zipfelchen hängt oder dass der Ground-Pfad dann einmal um die komplette Platine geht, bevor ein Schaltungsteil angeschlossen wird, was dann suboptimal ist. Man müsste den GND-Pfad dann vollständig nachvollziehen, nachdem das Polygon drüber ist und das ist viel schwieriger, als wenn man Ground vollständig verlegt, befor das Polygon drüber kommt.
Moin, schön das du diesmal die eagle files kompletto angehängt hast. Was fällt da eigentlich sooo schwer, den ERC rüber laufen zu lassen, doppelklick auf den Fehlertext und die Frau eagle zoomt auf den Fehler? Dann kan man den auch schon mal beseitigen, oder? Wie dem auch sei, im *.sch hast du so viel Platz, trotzdem knautscht du manche Sachen, so das nix mehr zu lesen ist, z.B. die PAM Ecke. Übrinx hab ich in der lib Mist gebaut, sorry... der Pin 13 des PAM ist nicht im Raster, Korrektur ist angehängt. Zum *.brd ist nicht viel zu sagen, teilweise sehr eng beieinander und anderswo meilenweit die Pampa. Als Fertiger würde ich den Auftrag nicht annehmen. Betreffs des GND Polygon hat sich ja mampf schon dezent ausgelassen. Diese Methode ist "Inch Allah" Technik (so Gott will). Es garantiert die Verbindungen nur durch Zufall. Ich habe scho abgebrannte bords gesehen, wo GND Verbindungen einfach durchgebrannt waren, weil die Verbindung zu einem Device nur µm breit war. Auch eine Möglichkeit, eine Sicherung zu integrieren ;-) Das bord würde ich mal gründlich aufräumen, aber vorher die Macken im ERC abarbeiten. Wenn eagle meckert, das z.B. eine Verbindung nicht besteht, macht das Prog die auch nicht selber dran. Am PAM ist der Pin INR nicht angeschlossen, also mal das Datenblatt konsultieren.
Jakob P. schrieb: > Wurden in der 0.4 behoben. Und noch einmal: Deine Leiterplatte lässt sich nicht bestücken, weil sich Bauteile durchdringen!
Ohne den Schaltplan anzuschauen, nur Bauteile geschoben. Der DS könnte noch n 100n vertragen.
langweiliger Sonntag schrieb: > Ohne den Schaltplan anzuschauen, nur Bauteile geschoben. Der DS könnte > noch n 100n vertragen. Hübsch, gefällt mir :)
Das layout sieht schon mal besser aus. Auf Anhieb 3 Fehler und nicht weiter geschaut: Noch fehlende Verbindung, Uhr mit falschem package (300mil), Quarz könnte Schwierigkeiten bekomen...
Fuer die EMV wuerde man nun noch alle Kabelanschluesse mit 10-100nF Caps abblocken. Den AVR ISP Anschluss darf man auch grad neben dem Prozessor haben. Ausser man moechte ihn im Betrieb in einem engen Gehause neu programmieren koennen, dann an der Rand. Den AVR Reset versieht man mit einem 100nF Cap und einem 10k Pullup.
Vielen Dank für das mithelfen am Layout! Ich habe ein paar Fehler verbessert, Den Quartz habe ich näher an den IC gezogen, außerdem habe ich vom RTC das Package geändert. Den Reset habe ich mit 10k und einem Cap verbunden. Hat jemand eine EAGLE Pro Lizenz mit der man auch Boards 100x100 editieren kann? müsste noch eine Kleine Adapter Platine für das LCD erstellen hat genau 2cm breite, würde also auf das Board passen, bei dem Adapter ist zusätzlich der LED-Pin zu Dimmung herausgeführt. (Gibt es so etwas auch Fertig zu Kaufen?) Anbei wie immer die Files und ein Bild. mfg
Jakob P. schrieb: > Den Quartz habe ich näher an den IC gezogen Mal von dem überflüssigen 't' im Quarz abgesehen: woher bekommst du 22pF Kondensatoren mit so einem riesigen Rastermaß? Wäre es da nicht sinnvoll, gleich RM 2,54mm zu verwenden? Zum Thema Quarz ein paar grundlegende Betrachtungen: http://www.lothar-miller.de/s9y/categories/33-Quarz Du musst dich nicht dran halten, das wird hier schon auch so "gehen", aber du solltest es wissen... Und: wenn du die Leiterplatte sowieso fertigen lässt, dann mach die Restringe der Vias kleiner. Sieh dazu einfach mal die Spec des LP-Herstellers deiner Wahl an. Eigentlich kann jeder 0,2mm Restring oder noch weniger: http://www.pcb-pool.com/ppde/info_technique.html
> Zum Thema Quarz ein paar grundlegende Betrachtungen: > http://www.lothar-miller.de/s9y/categories/33-Quarz > Du musst dich nicht dran halten, das wird hier schon auch so "gehen", > aber du solltest es wissen... Denke ich auch, dass das funktionieren sollte... > Mal von dem überflüssigen 't' im Quarz abgesehen: > woher bekommst du 22pF Kondensatoren mit so einem riesigen Rastermaß? > Wäre es da nicht sinnvoll, gleich RM 2,54mm zu verwenden? Habe ich noch herumliegen, hab ca. 5mm gemessen. kann aber auch kleinere Benutzen. Habe mal die "Zusatz" Platine angehängt, falls jemand eine Pro Lizenz von EAGLE hat, wäre es nett wenn jemand die Platinen zusammenführen könnte. Zwischen den 2 Platinen sollte ungefähr ein Abstand von 1,45mm sein. mfg
Jakob P. schrieb: > Habe mal die "Zusatz" Platine angehängt, falls jemand eine Pro Lizenz > von EAGLE hat, wäre es nett wenn jemand die Platinen zusammenführen > könnte. Und warum machst du die andere Platine nicht einfach ordentlich und damit (viel) kleiner? Dann passt alles in das Maß von 80x100. Beispiele: (der Teil mit den Spannungsreglern) - Was soll da für eine Leistung verheizt werden? -> Geht das nicht beides im SMD? - 1000µ- Kondensatoren -> reichen nicht die Empfehlungen aus dem Datenblatt? - ordentlicher Schaltplan -> wozu C15 versteckt im 'Schnittmusterbogen' als Parallelschaltung zu C2? (der Rest) - es ist auch so noch genügend Platz, außerdem kann man auch die Unterseite mit bestücken - SMD für's Hühnerfutter nehmen (und wenn's zum Üben 1206 ist!), spart Platz wie Sau allerdings: Die Löcher in der Platine... Soll da was angeschraubt werden? Miss mal deine Schraubenköpfe nach. Ich glaube, da muss noch die eine oder andere Sperrfläche drum herum ;-)
> Und warum machst du die andere Platine nicht einfach ordentlich und > damit (viel) kleiner? Dann passt alles in das Maß von 80x100. Darum geht es nicht, Ich muss eine Platine mit der größe 100x100 kaufen, wenn diese nur 80x100mm groß ist, "schenke" ich dem Hersteller diesen Teil. Deswegen möchte ich noch eine Zusatzplatine einbauen, die genau dieser Größe entspricht. Die kleinere Platine wird später ausgeschnitten und hinter das Display gelötet. > Die Löcher in der Platine... Soll da was angeschraubt werden? Miss mal > deine Schraubenköpfe nach. Die Platine wird in ein Gehäuse eingebaut, evtl. was 3D gedrucktes... mfg
Jakob P. schrieb: > Darum geht es nicht, Ich muss eine Platine mit der größe 100x100 kaufen, > wenn diese nur 80x100mm groß ist, "schenke" ich dem Hersteller diesen > Teil. Ja so ein böser Hersteller! Lass mich raten, das ist Elecrow und du möchtest dem armen Chinesen keinen Dollar schenken ... Stattdessen möchtest du Leuten auf die Nerven gehen, die dir mit ihrer bezahlten Professional-Lizenz das so hinbasteln, damit du dir einen Euro sparen kannst ... Unmöglich manche Leute ;-) *edit*: Alternativ: Lerne KiCad^^ Been there, done that :)
> Ja so ein böser Hersteller! Lass mich raten, das ist Elecrow und du > möchtest dem armen Chinesen keinen Dollar schenken ... Wenn ich dafür bezahle, will ich auch 100% nutzen... > Stattdessen möchtest du Leuten auf die Nerven gehen, die dir mit ihrer > bezahlten Professional-Lizenz das so hinbasteln, damit du dir einen Euro > sparen kannst ... Es geht darum, eine Leiterplatte mit Copy & Paste einzufügen > *edit*: Alternativ: Lerne KiCad^^ Been there, done that :) Hmm... Könnte ich vieleicht nutzen, mein Platinen-Hersteller ist übrigens PCB-Way. Lässt sich der mit Kicad nutzen? Bestück wird das Board aber in Deutschland :) mfg
Jakob P. schrieb: >> Stattdessen möchtest du Leuten auf die Nerven gehen, die dir mit ihrer >> bezahlten Professional-Lizenz das so hinbasteln, damit du dir einen Euro >> sparen kannst ... > Es geht darum, eine Leiterplatte mit Copy & Paste einzufügen Trotzdem, es ändert nichts an meiner Aussage^^ Sicherlich findet man jemanden, der es einmal macht ... Aber dann? :) Gibt aber auch günstige (=kostenlos) Eagle-Lizenzen für z.B. Educational, aber da benötigt man eine .edu-Mail-Adresse. Keine Ahnung, wie streng die das kontrollieren. Ich hatte früher in der Arbeit eine Eagle Prof Lizenz und für mich bestand dann das Problem, dass ich entweder die alte Lizenz mit dem (ur)alten Eagle weiter verwende oder mich nach Alternativen umschaue. Jakob P. schrieb: > Hmm... Könnte ich vieleicht nutzen, mein Platinen-Hersteller ist > übrigens PCB-Way. Lässt sich der mit Kicad nutzen? Jup klar, KiCad exportiert Gerber-Files, die jeder nutzen kann. Eagle-Files werden von vielen unterstützt, das ursprüngliche Format ist aber Gerber.
Jakob P. schrieb: > Wenn ich dafür bezahle, will ich auch 100% nutzen... Dann mach das :) Führe die beiden Platinen zusammen indem Du den Schaltplan zusammenführst und dann das Layout so aufbereitest dass das auf 100x100 passt. Alternativ kannst Du die beiden Layouts auch vom Hersteller zusammenführen lassen, das fällt aber unter Panelizing und kostet, bei Elecrow z.B. 16USD. Dienstleistung kostet. Und mal ehrlich: so billig bekommst Du die PCBs nirgendwo. Grüße Friedrich
Bitte melde dich an um einen Beitrag zu schreiben. Anmeldung ist kostenlos und dauert nur eine Minute.
Bestehender Account
Schon ein Account bei Google/GoogleMail? Keine Anmeldung erforderlich!
Mit Google-Account einloggen
Mit Google-Account einloggen
Noch kein Account? Hier anmelden.









