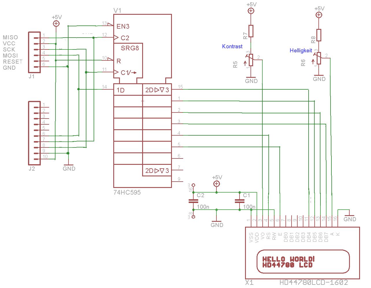
Hi, ich bin noch recht neu in der AVR-Programmierung und habe mir zu Übungszwecken eine kleine Platine erstellt, welche am ISP-Stecker einer AVR-Schaltung eine Debug-Ausgabe auf einem LCD ermöglicht. Ein Versuch der Dokumentation (mittels Fritzing) ist zwar gelungen (Anlage), sieht aber nach meinem Geschmack im Vergleich zu anderen Schaltplänen ziemlich wüst aus. Vielleicht mache ich ja systematisch bei der Erstellung der Zeichnung einen Fehler. Bisher ist meine Vorgehensweise (in Anlehnung an die Anleitungen hier auf der Webseite) die Bauteile von links nach rechts in Eingabe - Verarbeitung - Ausgabe zu sortieren und dann von der Eingabe anfangend die Leitungen zu zeichnen. Für Hinweise zur Verbesserung wäre ich dankbar. LG Matthias
Matthias T. schrieb: > Für Hinweise zur Verbesserung wäre ich dankbar. Ein entscheidender Grund ist, dass das verwendete Symbol für den 74HC595 in keinerlei Zusammenhang zur Funktion steht. Die Schaltplan wird außerdem übersichtlicher, wenn man Busleitungen als Bus zeichnet und nicht als Knäuel von einzeln durchgewurschtelten Leitungen.
Matthias T. schrieb: > Vielleicht mache ich ja systematisch bei der Erstellung der Zeichnung > einen Fehler. In einem Schaltplan kommen keine IC-Gehäuse vor. Sondern nur IC-Funktionen: Eingänge auf der einen Seite, Ausgänge auf der anderen, Stromversorgung gruppiert und Steuersignale ebenfalls gruppiert. Und dann gibt es noch extra Versorgungssymbole, so dass man nicht mit den Leitungen "Labyrinth" spielen muss. > im Vergleich zu anderen Schaltplänen wüst Einsicht ist der erste Schritt. Aber sieh doch selber mal nach, was andere Pläne so schön "lesbar" macht. Denn eines ist klar: wie ein Erstklässler aus seinem Gekritzel eine lesbare Schrift machen und dafür üben muss, so wirst auch du aus diesem Gekritzel mit Übung mal einen schönen lesbaren Schaltplan hinbekommen... ;-)
Matthias T. schrieb: > sieht aber nach meinem Geschmack im Vergleich zu anderen Schaltplänen > ziemlich wüst aus. Der Schaltplan ist besser als das, was hier einige als Haufen einzelner Bauteile mit Namen sratt Leitungen abliefern. Normalerweise erfindet man aber für IC1 ein Symbol dessen 8 Ausgänge rechts und 3 Eingänge links sind, dann gibts weniger Verhedderei. Geht halt bei Fritzing nicht. Wolfgang schrieb: > Die Schaltplan wird außerdem übersichtlicher, wenn man Busleitungen als > Bus zeichnet Natürlich nicht, spätestens wenn nicht nur 4 Drähte D4,D5,D6,D7 zum LCD zusammengefasst werden sondern RW und E und RS auch noch, wird das ebenfalls zum Wortsuchspiel.
Zu mehr als den schwachsinnigen Breadboardverdrahtungszeichungen scheint Fritzing kaum geeignet zu sein...
Ordnung hängt nicht mit den Symbolen zusammen. Die blauen Leitungen links gehen nach rechts, die grünen Leitungen rechts gehen nach links. Wenn Du das IC1 schon so darstellen möchtest, wie auf dem Plan, dann dreh es doch einfach um 180°. Gruß Jobst
am computer tippen hat eine menge nachteile. -> papier und bleistift, wenns passt einhacken.
MaWin schrieb: > Natürlich nicht, spätestens wenn nicht nur 4 Drähte D4,D5,D6,D7 zum LCD > zusammengefasst werden sondern RW und E und RS auch noch, wird das > ebenfalls zum Wortsuchspiel. Wer sagt denn, dass fast die komplette LCD-Verdrahtung in einen Bus soll. Für das Auge ist es immer noch einfacher und damit übersichtlicher, eine einzelne Busleitung im Verlauf zu überblicken, die sich an den Enden sauber an einen Stecker/µC-Port oder sonstwas legt, als 4 getrennte, wild verwinkelte und durch den verfügbaren Platz "gerouteten" Einzellinien zu verfolgen.
MaWin schrieb: > Normalerweise erfindet man aber für IC1 ein Symbol dessen 8 Ausgänge > rechts und 3 Eingänge links sind, dann gibts weniger Verhedderei. Geht > halt bei Fritzing nicht. Offenbar schon: https://learn.sparkfun.com/tutorials/make-your-own-fritzing-parts Aber insgesamt scheint mir das Ding eher wie eine Schreibhilfe für die Grundschule. Und das Ergebnis sieht dann eben auch aus wie aus der Grundschule...
@ Matthias Traube Ich empfinde Deinen Schaltplan, so wie Du, als "wüst". :-) Das Problem bei einer Diskussion darüber ist, dass es durchaus mehrere Ansätze gibt, so einen Schaltplan "ordentlich" zu machen, die sich in manchen Fällen auch widersprechen. Aber es könnte doch helfen, zu versuchen, einmal den Eindruck "wüst" etwas zu konkretisieren, damit sich wenigstens teilweise, Diskussionen über Unterschiede der "Geschmäcker" erübrigen. Wenn ich das mal versuchen sollte würde ich etwa folgendes konstatieren: Das Ganze stellt sich mir auf den ersten Blick als ungeordnetes Durcheinander dar. Ich sehe allerdings den Versuch durch Farbe eine Struktur anzudeuten, was auch zu einem gewissen Grad gelingt und an sich lobenswert ist. Aber: Farbe ist zum einen nicht "üblich", schon weil Fotokopieen und Ausdrucke in der Regel in Schwarz-Weiß erfolgen. Dennoch ist der Ansatz der Gruppierung, der darin liegt, durchaus zweckmäßig. Man kann ihn aber, recht einfach, auch graphisch erreichen, und zwar wie folgt: 1. Verbindungen gruppieren und grafisch absetzen. Hier ist dazu der sogenannte "Bus" erwähnt worden. Das ist ein Mittel, das man wählen kann. Es gibt aber noch eine weitere Möglichkeit, die sich dann anbietet, wenn man vor der Frage steht, ob auch schon zwei oder vier Verbindungen zu einem Bus zusammengesetzt werden sollten oder nicht. Denn prinzipiell gibt es da keine Untergrenze. Mal abgesehen davon, würde ich, nur zu Übungszwecken, empfehlen vorerst auf einen Bus zu verzichten. Diese weitere Möglichkeit ist, die Menge an Verbindungen durch eine weiße Fläche von anderen Verbindungen abzusetzen. Sie braucht nur Breite zu haben, die dem doppelten Abstand entsprechen, den Deine Verbindungen im Moment haben. Diese Flächen grenzen dann visuell eine Untereinheit ab, die leicht als solche zu erkennen ist. Auf diese Weise könnte man auch bei der hier vorliegenden Anzahl der Verbindungen ohne Bus auskommen, ohne das die visuelle Erscheinung darunter leidet. Anwendbar ist das hier auf das Schieberegister in der Lage, die Du gewählt hast. Zusätzlich und sehr beachtenswert ist aber auch der Hinweis von Jobst, dass Schieberegister um 180° zu drehen. Damit entfallen hier eine ganze Menge von Kreuzungen, wenn sich auch einige neue in dem Bereich zwischen J1 und dem Schieberegister ergeben mögen. 2. Verwendung von Symbolen für VCC und Ground Du hast in Deinem Plan lediglich je ein Symbol für VCC und eines für Ground verwendet und davon Verbindungen an jeden einzelnen Punkt gezeichnet an dem diese Spannungspegel benötigt werden. Das ist elektrisch korrekt und liegt für den Anfänger nahe. Ob das nun bewusst mit einem ausdrücklichen Grund geschieht oder unbewusst: Der wohl häufigste Grund ist, dass physisch fast immer nur ein Anschluss für VCC und Ground vorliegt, an den die Batterie oder das Netzteil angeschlossen wird und davon die Verbindungen zu allen notwendigen Punkten ausgehen. Man meint nun oft, dass diese Verbindungen auch im Schaltplan als Verbindungen sichtbar sein sollen oder müssen. Allerdings hat es sich bewährt im Falle von VCC und Ground, gerade nicht alle Verbindungen einzuzeichnen sondern die Symbole zu wiederholen; und zwar an jedem Bauteil, dass diese Spannungen benötigt. Damit reduziert sich die Anzahl der Verbindungen oft dramatisch, da fast jedes Bauteil diese Verbindungen benötigt. Es ist nämlich viel wichtiger schnell zu erkennen, wo genau Vcc und Ground anliegen, als die Tatsache, dass alle VCC- bzw. Ground Anschlüsse miteinander verbunden sind; das ist nämlich, elektrisch gesehen, ohnehin grundsätzlich der Fall. 3. Gruppierung von funktionellen Einheiten Zu dem LC-Display und dem IC1 gehören funktional bestimmte Gruppen aus Widerständen und Kondensatoren. Du hast sie im wesentlichen nahe an den jeweiligen Bauteilen angeordnet und das ist gut so. Im wesentlichen durch die Umstände von Punkt 2. ist aber hier die Zuordnung zu den den Bauteilen etwas undeutlich. Zwar tritt das hier nicht wirklich in hohem Maße auf, aber für zukünftige Schaltpläne solltest Du Dir in diesem Fall mal anschauen wie es wirkt, wenn Du die Widerstände (bis auf R2) und Kondensatoren da lässt wo sie sind und, wie unter 2. beschrieben, Symbole für Vcc und Ground verwendest. Nicht nur, dass die Anzahl der Verbindungen dann vermindert wird; es wird auch klarer, wozu diese Widerstände und Kondensatoren gehören.
an den Anschluß LED für die Beleuchtung kommt sicher kein Poti ran. Da kannst Du nicht einfach mal so mit einem Porti Heller/ Dunkler machen.
@Theor: Vielen Dank für die intensiven und ausführlichen Hinweise. Ich werde mal sehen, wie ich das umsetzen kann und mit einem neuen Versuch kommen. zu den anderen Hinweisen - Nutzung von Fritzing: Mir ist bekannt, dass dies umstritten ist. Allerdings war Eagle unter Debian-Linux nicht installierbar und die Windows-Version nicht kostenfrei (bzw. mit zuvielen Einschränkungen). Testweise habe ich noch Target3001 in der kostenfreien Conrad-Version ausprobiert. Wenn man nur in der Schaltplan-Ansicht arbeitet, fand ich keine so großen Unterschiede im Ergebnis zwischen Target3001 und Fritzing. Zeichnung des IC 74HC595: Ich habe in Büchern beide Arten von Bauteilsymbolen gesehen, die Standard-IC Ansicht mit allen Pin am physikalischen Ort wie auch die nach Funktionen gruppierte Anordnung der Pin (in Target 3001 fehlen sogar GND und VCC, beim nachträglichen importieren über "Reste von Bauteilen" liegen die außerhalb des IC). Beim Nachbauen einer Schaltung auf der Lochrasterplatine finde ich jedenfalls die physikalische Ansicht wesentlich einfacher und es ist auch sichergestellt, das man nichts vergisst. Gruppierung von Leitungen zu einem Bus: Probiere ich mal aus. Ich fürchte aber, dass es zumindest das Nachbauen der Schaltung auf der Lochrasterplatine schwieriger wird - das Verstehen der Schaltung aber dafür einfacher.
Stephan schrieb: > an den Anschluß LED für die Beleuchtung kommt sicher kein Poti ran. Da > kannst Du nicht einfach mal so mit einem Porti Heller/ Dunkler machen. Weshalb? In meiner Schaltung funktioniert das jedenfalls. Ich habe durch den Vorwiderstand sichergestellt, dass der Maximalstrom nicht überschritten werden kann.
Matthias T. schrieb: > Weshalb? > In meiner Schaltung funktioniert das jedenfalls. Ich habe durch den > Vorwiderstand sichergestellt, dass der Maximalstrom nicht überschritten > werden kann. weil meine Erfahrungen sagen das LCD meist Ströme ab 20mA benötigen. Oft auch 100 mA. Da kommst Du mit 5K Poti nicht hin. Allerdings war ja kein Typ angegeben. Wenn es geht , gut.
Matthias T. schrieb: > Ein Versuch der Dokumentation (mittels Fritzing) ist zwar gelungen > (Anlage), sieht aber nach meinem Geschmack im Vergleich zu anderen > Schaltplänen ziemlich wüst aus. Ja, leider :-). Wenn du z.B. für den HC595 eines der üblichen Symbole nimmst (s. Anhang), vereinfacht sich schon vieles. Und, man kann auch erkennen, welche Funktion der Baustein und die Pins haben, was für die Lesbarkeit des Plans enorm wichtig ist. Dein Plan ist nur ein Verdrahtungsplan, kein Schaltplan! Die Steckerpins von J1 könnten ein wenig weiter oben sitzen und müssen auch nicht äquidistante Pins haben. Damit werden die Knicke in den grünen Leitungen verschwinden. Die roten VCC-Linien um C1 kann man deutlich einfacher zeichnen oder noch besser, Symbole für VCC und GND verwenden und deren Linien einfach weglassen. Bei ICs werden auch häufig die Versorgungspins an getrennter Stelle gezeichnet, die müssen nicht unbedingt am Symbol direkt hängen. Auch sollte man größere ICs oder ICs mit mehreren getrennten Funktionen (z.B. 74xx74 mit zwei FF) auch auf mehrere Symbole aufteilen und diese dann an der funktional richtigen Stelle im Plan platzieren. Das geht schon gar nicht anders, wenn man mal wirklich große ICs auf einen Plan bringen muss. Mein größter je verwendeter IC hatte über 1700 Pins (FPGA), da braucht man u.U. Wochen, bis die Aufteilung sinnvoll erledigt ist ...
Stephan schrieb: > weil meine Erfahrungen sagen das LCD meist Ströme ab 20mA benötigen. Oft > auch 100 mA. Da kommst Du mit 5K Poti nicht hin. Allerdings war ja kein > Typ angegeben. Wenn es geht , gut. Ok, danke. Aber hier beim GE-C1602B-TMI-JT/R sind als max-Current für die Beleuchtung 20 mA angegeben, und bei 4,5 - 5,2V Spannung komme ich mit dem Poti hin.
> Beim Nachbauen einer Schaltung auf der Lochrasterplatine finde ich > jedenfalls die physikalische Ansicht wesentlich einfacher und es ist > auch sichergestellt, das man nichts vergisst. > Gruppierung von Leitungen zu einem Bus: Probiere ich mal aus. Ich > fürchte aber, dass es zumindest das Nachbauen der Schaltung auf der > Lochrasterplatine schwieriger wird - das Verstehen der Schaltung aber > dafür einfacher. Zu diesen 2 (zwei!) Aspekten: * das Schema dient dem (einen!) Aspekt, die Logik und Funktion einer Schaltung darzustellen, resp. dem Betrachter das Erfassen dieser zu erleichtern; --> hier wird mit Schaltsymbole gezeichnet, auch f. ICs, Pins nach Funktion -nicht n. Nummern- gruppiert * die Sache mit dem Lochraster fällt unter den zweiten (anderer!) Aspekt und hat Konstruktion und Auf-/Nachbau im Fokus; --> hier wird mit Gehäuseformen gezeichnet, Pins nach Nummern geordnet (für Bastelzwecke vielleicht schon, aber...) Es ist nun nicht sinnvoll beide Aspekte in eine einzige Darstellung zu zwängen. Beim Entwickeln (erstellen, erweitern) der Schaltung ist erstmal der eine Aspekt vordergründig. Beim Produzieren (aufbauen, herstellen) der Andere. Zudem ist z.B. Lochraster bloss eine Variante: dasselbe Schema kann auch als PCB gelayoutet und aufgebaut/produziert werdend. Es wird deswegen NICHT das Schema umgezeichnet, sondern eine weitere "Konstruktionszeichnung Layout" dazu gemacht. Egal wie eingeschränkt/"grundschulfreundlich" nun Fritzing ist, es bietet dafü eine andere Ansicht (s. die Reiter/Tabs oder wie das in Fritzing nun gemacht ist). Diese bietet eben auch Unterstützung f. Lochstreifen an, d.h. es wird am Bildschirm angezeigt welche Pins über welche Streifen verbinden. Ja, leider braucht es Übung dies mit Fritzing a) hinzubekommen UND b) konsistent hinzubekommen. Ich bin mal an einer eifachen Schaltung (2x R, 2x NPN, 3x LED) fast verzweifelt weil beim "verrutschen mit der Maus" in der "Konstruktionsansicht Lochstreifen" dann gleich auch das Schema umgewurstelt wird. Es treten dabei so Sachen hervor wie dass Widerstände "plötzlich auch" nummerierte Pins haben, was auch im Schema berücksichtigt werden muss (erstaunlich, nervig aber nix als logisch und konsequent) Was mir an Fritzings "Lochstreifenansicht" letztlich leider gar nicht gefiel: da gibt es nur eine pseudoperspektivisches Bild, wo dann jedes Bauteil ein paar Löcher verdeckt und man da nicht sieht ob was ist. Eine strikte Draufsicht/Aufrisszeichnung (meinetwegen "Bestückungsdruck") ist da als einziges passend, hab ich aber nicht hinbekommen. Ditto auch in der Steckbrettansicht. Schade. Evtl. gibt es hier ja ein Tip dazu...
Hier mal eine Sache im Detail (ohne viel Worte): Das (linke Seite) besser so zeichnen (rechte Seite)
MaWin schrieb: > Natürlich nicht, spätestens wenn nicht nur 4 Drähte D4,D5,D6,D7 zum LCD > zusammengefasst werden sondern RW und E und RS auch noch, wird das > ebenfalls zum Wortsuchspiel. Viel Spaß beim Suchen. Ich folge lieber einem einzelnen Bus und kümmere mich erst an den Endpunkten ums Auseinanderdröseln anhand der Beschriftung, statt mich beim Verfolgen durch den Schaltplan zu verknoten ;-)
Und gleich mit einem Beispiel zu meiner Schaltung. Das sieht dann doch deutlich besser aus, vielen Dank!
Wolfgang schrieb: > Viel Spaß beim Suchen. Warum, man muss doch die Bauteile nicht so blöd anordnen. Kaum macht man einen richtigen Schaltplan, schon spart man es sich, überall Namen verteilen zu müssen.
Matthias T. schrieb: > Allerdings war Eagle unter Debian-Linux nicht installierbar und die > Windows-Version nicht kostenfrei (bzw. mit zuvielen Einschränkungen). Huh, das würde mich aber stark wundern ... Hatte mit Eagle unter Linux noch nie Probleme und ich installier mir das immer mal wieder seit 10 Jahren ;-) Bzgl Einschränkungen: Wenn du Eagle noch nicht kannst, lerne gleich KiCad und du hast die ganzen Einschränkungen nicht. KiCad ist (primär) für Linux :-)
MaWin schrieb: > Kaum macht man einen richtigen Schaltplan, schon spart man es sich, > überall Namen verteilen zu müssen. Jedem Signal ein vernünftiges Label zu verpassen, gehört aber auch zu einem ordentlichen Design-Prozess. Von daher sollte man sich das eher an- als abgewöhnen!
IIiiih, das Symbol für den 595er ist ja ultra hässlich ... Sowas verwendet doch wirklich niiiiemand (außer die IHK in ihren Elektroniker-Abschlussprüfungen)! Setzt dem TE doch nicht so seltsame Flausen ins Ohr! Angehängt ein Bild aus dem Datenblatt ... Die linke Variante ist deutlich hübscher und übersichtlicher.
einfügen schrieb: > Zu mehr als den schwachsinnigen Breadboardverdrahtungszeichungen scheint > Fritzing kaum geeignet zu sein... Was ist daran schwachsinnig? Sparkfun,Adafruit etc.sind froh sich solcher Software bedienen zu duerfen um ihre Produkte fuer die breite Masse von interessierten Hobbyelektronikern naeher zu bringen. Bevor man sich zu solchen Aeusserungen hinreissen laesst,sollte man sich erstmal darueber im Klaren sein,wofuer eine bestimmte Software entwickelt wurde und welcher Sinn dahinter steckt. Geh doch mal die Kommentare die zu YouTube Videos gemacht werden durch und du wirst sehen wie gross der Bedarf an solcher Software ist.
Bitte melde dich an um einen Beitrag zu schreiben. Anmeldung ist kostenlos und dauert nur eine Minute.
Bestehender Account
Schon ein Account bei Google/GoogleMail? Keine Anmeldung erforderlich!
Mit Google-Account einloggen
Mit Google-Account einloggen
Noch kein Account? Hier anmelden.





