Hallo Foraner, für ein äusserst platzsparendes Design dachte ich mir, ob man wohl so ein ULN2303 ein bisschen kürzen kann? Ich brauche nur GND, COM, 5B...8B und 5C...8C. Wenn ich so nach den ersten drei Pins abzwicke, treffe ich da schon den Die oder andere Bod-Drähte? Gruss Chregu PS: Oder gibt's ULN2403? Edit: Gehäuse ist SOP-18
Nach 3 Pins von 9 auf jeder Seite abschneiden? Da triffst Du nicht das Die - das schneidest Du mit weg. Vergiss es. Nimm einzelne Transistoren. Wenn es wirklich klein sein muss, dann halt in SOT-323. Oder 2 Doppeltransistoren in SOT-23-6 oder SC-70.
Christian M. schrieb: > für ein äusserst platzsparendes Design dachte ich mir, Zeig das Design lieber, als so eine unsinnige fixe Idee zu haben, sonst wirst du nur ausgelacht. SMT kann man auch beidseitig bestücken.
Paul B. schrieb im Beitrag #4890205: > Für solche Fragen gab es früher einen Spezialisten: Den > Abschnittsbevollmächtigten.... Der braucht dann aber das Abschnittsbevollmächtigtenzertifikatsdiplom und eine ganz ganz kleine Flex?
Christian M. schrieb: > Wenn ich so nach den ersten drei Pins abzwicke, treffe ich da schon > den Die oder andere Bod-Drähte? Guck's dir einfach an. Dein Zahnklempner ist dir vielleicht mit seinen Gerätschaften behilflich, wenn du ihn nett fragst.
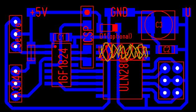
Das ist mein momentanes Layout. Beim 2803 könnte man schon noch Platz sparen... "Aeusserst platzsparend" war ein bisschen übertrieben, wollte halt, dass der Print nicht grösser wird als der Schrittmotor. Und nein, der Motor muss keine Last treiben, nur einen Zeiger. Der 2803 ist völlig OK für sowas. Der Motor ist so ein kleiner, billiger unipolar von Pollin. Gruss Chregu
2 doppeltransistoren sind da deutlich kleiner. Es gibt auch nette Doppelmosfets im SOT23-6, einfach mal über den eigenen tellerrand schauen.
Hallo ganz so unsinnig wie sich das erst mal anhört ist die Frage eigentlich nicht. Zwar (natürlich) nicht bei einen IC, aber bei Optokopplern habe ich tatsächlich schon klar erkennbare gekürzte Exemplare gesehen, bzw. habe sie noch irgendwo rumliegen (allerdings nicht neu, sondern schon vor einigen Jahren von damals entsorgten Platinen gewonnen). Diese Exemplare sind wohl schon 20 Jahre oder älter und stammen von in Industriellen Umfeld eingesetzten Platinen. Es sieht nicht so aus als wären die beim Hersteller direkt so gesägt (getrennt) worden (man erkennt eindeutig an einer Schmalseite einen Trennschnitt und die andere Schmalseite sieht "normal" wie jedes DIL Gehäuse aus), andererseits wohl auch nicht von irgendeinen Hobbybastler dafür ist die Qualität des Schnitt dann wohl doch zu hoch - sehr feiner Schnitt und alles absolut rechtwinkelig. Denn genauen Typ (meine aber mich an PC... zu erinnern) kann ich aktuell nicht sagen (kein Zugriff) aber die Gehäuse sind erstaunlicher Weise in einen blassen Orange bzw. sehr blassen Gelb (fast weiß). Und es handelt sich nicht um ein Einzelstück. Jemand
Absägen scheint bei Optokopplern "normal" zu sein. Diese für 300V habe ich von Ali für meine Nixieanoden bestellt, die gibts als Einer, Zweier und Viererausführung. Einer hatte ich ausgelötete da, das ist der obere. Der untere ist vom Schienesen. Hoffentlich kann man es mit dem schlechten Licht der Energielampe erkennen, die Seitenfläche ist gerade abgesägt, an beiden Seiten. Der obere hat auf der Unterseite "Thailand" im Kreis stehen, der untere hat "pan" von Japan im abgesägten Kreis. Laut Datenblatt von Toshiba sind das die 2 Länder wo die hergestellt werden, also keine Fälschungen vom Ali, nur eben abgesägt. Übrigens sind die in der Verpackung alle so, und funktionieren. Einen ULN2x abzusägen halte ich allerdings für Schwachsinn.
Vielleicht gibt es irgendwo die Optokoppler als Meterware zum Selbsteinkürzen :-)))
Bei Mehrfach-Optokopplern ist das kein Problem. Hab auch schon öfter mal aus einem PC824 zwei PC814 gemacht. Aber die haben ja untereinander auch keine Verbindungen wie die ULN2803.
Theoretisch könnte das klappen. Kommen wir zum Aber. Mit abknipsen wird das nicht gehen da bricht es dir sehr wahrscheinlich das Gehäuse und damit würden dann entweder die bondingdrähte oder die Die beschädigt. Wenn müsstes du es wohl abflexen oder abschleifen. Ich würde empfehlen einen davon zu opfern den einfach abfackeln, dann siehst wo sich im Gehäuse die Die befindet und wie groß diese ist.
Bei einem R-Netzwerk habe ich das schon erfolgreich durchgeführt. Der Keramik ist sch....hart! Gruss Chregu
R-Netzwerke gibts auch in kurzen Versionen, auxh als TTH, kürzen ist Mist. Langfristig gesehen.
RX2100 schrieb : >> Vielleicht ein ULN2003APW im TSSOP Gehäuse? Hast du diese moeglichkeit schon untersucht ? Auch wenn man SO16 benutzt ist er schmaler (wenn ich es gut sehe) als der ULN2803 Dann noch 2 Fragen : * Zeichne mal die maximale Platinen-grosze dabei, damit wir sehen koennen wieviel extra platz du noch benoetigst * Vielleicht noch extra platz machen durch kanal 1-2-4-5 statt 1-2-3-4 zu benutzen, dadurch kann motorheader naher an ULN gesetzt werden * Ich nehme an es wird eine Einseitige Platine ? Ist es bewusst das die headers allen am unterseite der Platinen montiert werden ? * Brauchst du keine befestigungsloecher ?
rnet schrieb: > R-Netzwerke gibts auch in kurzen Versionen, auxh als TTH, kürzen ist > Mist. Langfristig gesehen. In einem anderen Fall habe ich Nagellack draufgemacht. Paddy schrieb: > Zeichne mal die maximale Platinen-grosze dabei Wollte mich ursprünglich auf 15x20mm beschränken, damit sie neben der Welle auf die Fläche geklebt werden kann. Paddy schrieb: > Brauchst du keine befestigungsloecher Jetzt habe ich sie so gross gemacht, dass sie mit den Befestigungslöchern des Motors übereinstimmt und zusammen angeschraubt werden kann. Problem gelöst! Paddy schrieb: > extra platz machen durch kanal 1-2-4-5 statt 1-2-3-4 Gute Idee! Danke! War gestern zum Röntgen extra in der Stadt, aber keiner der Dental-Röntger wollte mir das IC röntgen... :-(( Gruss Chregu
Christian M. schrieb: > War gestern zum Röntgen extra in der Stadt, aber keiner der > Dental-Röntger wollte mir das IC röntgen... :-(( Ist ja witzig! Haben sie einen Grund genannt? Kanntest du den Zahnarzt wo du warst, oder bist du extra für den IC in eine Praxis gerannt? Mich würde mal interessieren, ob die das dürfen und einfach keine Lust/Zeit für sowas hatten oder ob die für jede Röntgenaufnahme nachweisen müssen, was sie da abgelichtet haben. Ich könnte mir beides vorstellen...
Ja habe für das IC gefragt. Der Erste hatte Kunden da. Er war zuerst unschlüssig, ob er es machen sollte, schaute lange drauf. Sagte was von Bankchip und kopieren und so. Dann Absage. Der Zweite war ein älterer Herr, sonst niemand da. Er sagte von Anfang an, das kann er nicht. Keinen Grund. Ob die das dürfen, weiss ich nicht. Die Leute kannten mich vorher nicht. Wenn ich mit jemandem Bekannten eingefunden hätte, wäre es wahrscheinlich kein Problem gewesen. Für'n Kaffee hätten die das gemacht. Der Erste faselte noch irgendwas von 3D oder so, wär ja voll geil! Gruss Chregu
U.a dafür pflegt man ja auch seinen Zahnarztkontakt :). Regelmaßig zur Kontrolluntersuchung (in D Kassenleistung) und schon fallen auch mal alte Bohrer und Fräser oder 'Zahnwurzelfeilen' ab, die für Basteien noch edel genug sind, ab :) Der 'Dremel' hat zwar nicht die Drehzahl, aber auch keine Wasserkühlung :D So ein Rosenkopfbohrer (das ist beim Zahni der langsamer Drehende um den Karies aus dem Zahn zu hohlen, nachdem der hochtourige Diamant den Schmelz bearbeitet hat) geht bei gemächlicher Drehzahl auch super um Kunstoffoberflächen mit Gravuren zu versehen, ohne dass dabei was verklebt. Henrik
Christian M. schrieb: > War gestern zum Röntgen extra in der Stadt, aber keiner der > Dental-Röntger wollte mir das IC röntgen... :-(( Verständlich. Ein ULN2803D zum Zerlegen ist auch wesentlich preisgünstiger als eine Röntgenaufnahme. Schneid doch einfach mal ab und teste, ob die anderen Kanäle noch funktionieren.
Jobst Q. schrieb: > Ein ULN2803D zum Zerlegen ist auch wesentlich preisgünstiger als > eine Röntgenaufnahme. Das ist aber eher ein betriebswirtshcaftliches Problem und hat nichts mit den Kosten zu tun, die eine einzelne Aufnahme generiert. Oder was kostet dich ein Bild mehr mit der Digitalknipse?
Helmut K. schrieb: > Bestücker, der Röntgenkontrolle von BGA-Platinen macht, fragen? Mit Heißluft- Wärmefolter einen Opferschaltkreis langsam rösten?
Wolfgang schrieb: > Jobst Q. schrieb: >> Ein ULN2803D zum Zerlegen ist auch wesentlich preisgünstiger als >> eine Röntgenaufnahme. > > Das ist aber eher ein betriebswirtshcaftliches Problem und hat nichts > mit den Kosten zu tun, die eine einzelne Aufnahme generiert. > > Oder was kostet dich ein Bild mehr mit der Digitalknipse? Wenn du eine Digitalknipse hast, mit der du Röntgenaufnahmen machen kannst, wäre das sicher eine gute Geschäftsgrundlage. Aber wenn du weniger als 40 Cent (Preis ULN2803D bei Reichelt) pro Aufnahme verlangst, kann es lange dauern, bis du reich wirst.
Bitte melde dich an um einen Beitrag zu schreiben. Anmeldung ist kostenlos und dauert nur eine Minute.
Bestehender Account
Schon ein Account bei Google/GoogleMail? Keine Anmeldung erforderlich!
Mit Google-Account einloggen
Mit Google-Account einloggen
Noch kein Account? Hier anmelden.





