Liebe Community Ich stehe vor einem Problem das ich anscheinend einfach nicht lösen kann. Es geht um eine Ladeschaltung mit dem Chip MP2625. Dabei funktioniert eigenltich alles prima. Mein einziges Problem ist der viel zu geringe Ladestrom. Durch Konfiguration sollte dieser eigentlich bei 2A liegen jedoch messe ich nur läppische 20mA. Mithilfe des Datenblattes habe ich auch schon alle Werte nachgerechnet und sogar entlötet zum Messen der Werte. Von mir aus ist alles korrekt. Die zu ladene Batterie weisst eine Spannung von 3.8V auf und die Status leds zeigen "charge in progress" an, also sollte die eigentlich auch vollgas geladen werden. Zum Speisen habe ich scho verschiedene 12V Netzteile verwendet welche alle 2A liefern. Was ich alles probiert habe: - diverse Batterien - NTC widerstandsleitung entfernt und zwei 10k Ohm Widerstände eingebaut (damit er auch sicher Ladet) - auf 5 anderen Platinen besteht das selbe Problem, es liegt also fast definitiv am Layout / gewählten Bauteilen - mithilfe der M0 & M1 Pins auf "default konfiguration" gestellt damit die Widerstände zur Konfiguration ignoriert werden Ich wäre sehr froh um jegliche Inputs Eurer Seite was vielleicht am Schema oder and den Werten der gewählten Widerständen falsch ist. (Ich habe das Schema und den Print nicht entworfen ich mache lediglich die Inbetriebnahme) Oder was ich noch ausprobieren könnte um dem Problem auf die Spur zu kommen. Hier findet Ihr das Datenblatt: https://www.monolithicpower.com/DesktopModules/DocumentManage/API/Document/GetDocument?id=1116 Auf Seite 24-26 ist beschrieben wie die Werte berechnet werden. Wenn ich wichtige Infromationen vergessen habe sagt es mir ruhig. Vielen Dank im Voraus für Eure hilfe!
Bump, sorry ich dachte nur damit mehr augen auf meinem Beitrag landen :P
hat wirklich niemand eine idee? ich bin hier am verzweifeln! :(
da der beitrag nun verschoben wurde bin ich nocheinmal so frech und frage nach lösungsvorschlägen.
Hi Lars, welche Spannung liegt direkt an Pin 14 an? Also nicht über die Platine, sondern möglichst direkt am Bauteil gemessen.
Lars B. schrieb: > > Was ich alles probiert habe: > - diverse Batterien > - NTC widerstandsleitung entfernt und zwei 10k Ohm Widerstände eingebaut > (damit er auch sicher Ladet) > - auf 5 anderen Platinen besteht das selbe Problem, es liegt also fast > definitiv am Layout / gewählten Bauteilen > - mithilfe der M0 & M1 Pins auf "default konfiguration" gestellt damit > die Widerstände zur Konfiguration ignoriert werden > Wie weit ist C1 vom Pin 14 weg? Kurt
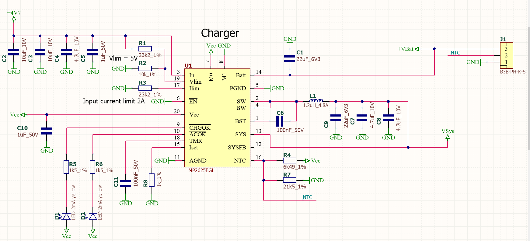
Also ich habe nun einen Lipo auf 3.2V entladen und die ganze nacht durch wieder aufgeladen. der Strom geht einfach nicht über 20mA. Die Batterie ist nun wieder bei 3.8V, welches auch direkt am Pin 14 gemessen werden kann. (genaue messung am Pin 15 3.782V) Der Kondensator C1 ist eigentlich ziemlich nahe am Bautteil, siehe Anhang.
Lars B. schrieb: > Also ich habe nun einen Lipo auf 3.2V entladen und die ganze nacht durch > wieder aufgeladen. der Strom geht einfach nicht über 20mA. Womit und wie misst du denn den Strom? (der ist gepulst!) > Der Kondensator C1 ist eigentlich ziemlich nahe am Bautteil, siehe > Anhang. Ist das wirklich der richtige? (schaut eher wie ein Cerco aus) Kurt
Ich messe das ganze mit einem Digitalen Multimeter von Keysigth http://www.keysight.com/en/pd-2519397-pn-34465A/digital-multimeter-6-digit-performance-truevolt-dmm?cc=CH&lc=ger der Strom wird in Serie beim Pin14 zur Batterie gemessen. Und da die Baterie nun 12h am Chip hängt und erst bei 3.8V ist. muss ja wirklich etwas nicht stimmen mit dem Strom. Ich habe die Nacht durch eine Messung gemacht und der hat sich auch nicht verändert. blieb sehr stabil bei 19-20mA. Der Kondensator ist ein Keramik Kondensator, nämlich dieser hier: http://www.digikey.com/products/en?keywords=1276-1193-1-ND Dem Evaluation Board vom MPS entnehme ich das sie auch einen Keramikkondensator verwendet haben, siehe Anhang. Bitte belehren sie mich fals ich einen falschen Gedankengang mache^^
Da sonst auch niemand eine Idee hat: Probier mal die ganzen sense / config Eingänge der Reihe nach auf GND bzw. Vcc zu bringen. Um eine Fehlconfiguration, kalte Lötstellen o.ä. aus zu schließen.
Vielen Dank für eure Inputs Anon Y. schrieb: > Da sonst auch niemand eine Idee hat: Probier mal die ganzen sense / > config Eingänge der Reihe nach auf GND bzw. Vcc zu bringen. Um eine > Fehlconfiguration, kalte Lötstellen o.ä. aus zu schließen. Das habe ich nun probiert. bringt aber immernoch nichts. Da ich nun 10 Leiterplatten mehr habe zum testen habe ich rausgefunden das der Ladestrom wirklich abhängig vom Board ist. Denn mit der selben Batterie und Netzteil variieren die ströme zwischen 9-30mA Das muss ja wirklich fast ein widerstandsfehler sein!?! Ich steige wirklich einfach nicht :(
Hi, mir fällt auf, das Du zwar ein 12V Netzteil verwendest, was genug Power bring, aber deine Überspannungsbegrenzung (V_LIM) mit R1 und R2 auf 5V einstellt ist. Speist Du die 12V direkt ein? EDIT: wenn, dann ersetze R1 durch einen 75KΩ StromTuner
Ich habe das schema zur ilustration ein bisschen vereinfacht. die 12V werden auf 4.7V runter geteilt. Wobei ich den Sinn vom V_lim eh nicht ganz verstehe. Also das würde einfach das IC abschalten wenn die Eingangspanung über diesem Wert liegt oder? Ich vergleiche nun mal das Board das mit 9mA lädt mit dem das mit 30mA lädt. Irgendwas muss da faul sein. EDIT: Axel R. schrieb: > Hi, > mir fällt auf, das Du zwar ein 12V Netzteil verwendest, was genug Power > bring, aber deine Überspannungsbegrenzung (V_LIM) mit R1 und R2 auf 5V > einstellt ist. Speist Du die 12V direkt ein? > > EDIT: wenn, dann ersetze R1 durch einen 75KΩ > > StromTuner Vielen herzlichen dank für deinen Einsatz und fürs rechnen des Widerstandes. auch wens nicht bringt :/ ist schon nur schön zu sehen das mir leute helfen wollen :P
Dann fiele mir noch ein, den Spannungsabfall am 34465 während der Strommessung mit einem zweiten Gerät zu messen. Das 34465A ist ansich sehr hochwertig,außer Frage. Hat jedoch bei 100mA einen Spannungsabfall von 270mV. Reicht das bereits, die Messung zu verfälschen? BATTFB ist intern... Nicht, das der Lader denkt, der Akku sei bereits randvoll ;) Aber selbst wenn der Akku nur 3.6V haben sollte, dürfte der Spannungsabfall über Amperemeter nicht ins Gewicht fallen. 10mΩ statt des Amperemeters einlöten und darüber die Spannung messen, um alle Eventualitäten auszuschließen? StromTuner
Lars B. schrieb: > > Der Kondensator ist ein Keramik Kondensator, nämlich dieser hier: > http://www.digikey.com/products/en?keywords=1276-1193-1-ND > Das passt schon. Was mir noch einfällt wäre dasda: Wie startet die Schaltung Die 20 mA könnten ein Erhaltungsladestrom sein. Erkennt die Schaltung dass die Eingangsspannung hoch genug ist. Kurt
Wieso gibst du nicht mal direkt 12V drauf, da ist doch schon ein Buck drin.
Habe mir das ganze nur mal überflogen aber muß die Eingangsspannung nicht über dem eingestellten V-Limit liegen oder wie macht das sonst Sinn?
Ich bin dem ganzen nun einen Schritt näher gekommen. kann mir aber auf keine weise erklären warum das so ist. Aus verzweiflung habe ich angefangen widerstände rauszulöten sie zu überprüfen und ein bisschen mit den Werten rumzuspielen. Nun habe ich bei R1 einen 20kOhm anstat 23k2Ohm Widerstand eingesetzt. Was mit einem Ladestrom von 0.35A resultiert. Kann sich das wer erklären? Denn laut Datenblatt habe ich mit dieser änderung den Überspannungschutz auf 4.56 Volt heruntergesetzt. Aber beim Eingang des Chips messe ich 4.78V Ich habe langsam das gefühl das zeug ist verhext.
batman schrieb: > Habe mir das ganze nur mal überflogen aber muß die Eingangsspannung > nicht über dem eingestellten V-Limit liegen oder wie macht das sonst > Sinn? Dann ist das wohl wirklich so. aber wozu dient dan das Vlim?
Na z.B. um die Autobatterie vor Tiefentladung zu schützen, falls du die als Quelle nimmst.
okay macht sinn danke :) dann ist das ganze ein Unterspannungschutz und nicht überspannungsschutz. Nun wieder zurück zum thema. Vlim ist jetzt richtig eingestellt aber der Ladestrom ist trotzdem nur bei 0.35A und nicht bei 2A. habt ihr noch weitere Ideen? Gruss Lars
Nimm mal den 10A Bereich vom Multimeter mit kurzen Kabeln. Mit freundlichen Grüßen Christian
Bitte melde dich an um einen Beitrag zu schreiben. Anmeldung ist kostenlos und dauert nur eine Minute.
Bestehender Account
Schon ein Account bei Google/GoogleMail? Keine Anmeldung erforderlich!
Mit Google-Account einloggen
Mit Google-Account einloggen
Noch kein Account? Hier anmelden.






