Hallo Zusammen, ich habe mich hier im Forum neu angemeldet, da ich immer wieder hilfreiche Beiträge finde. Kurz zu mir: Mein Name ist Daniel, ich bin 24 Jahre alt und bastle seit neustem gerne mit Elektronik. Ich arbeite Hauptberuflich als Ingenieur bei einem großen Reifenhersteller im R&D Bereich und habe Mechatronik studiert. Jetzt aber zu meinem Problem: Ich habe einen Drucksensor von Honeywell (TBPDANN150PGUCV) mit dem ich den Luftdruck in einem Druckluftsystem messen möchte. Der Sensor ist temperaturkompensiert, aber nicht verstärkt. Laut Datenblatt ist die Ausgabe typ 9.15mV/V Vsupp. Was bei einer Speisung von 5V 9.15 * 5 = 45.75 mV ergibt. Ich habe jetzt versucht diese ~46mV mit Hilfe eines Differenzenverstärkers LM1458N + 1k / 100k Widerstände auf ~0...4.6V zu bringen. Leider bekomme ich nur eine konstante Ausgangsspannung von ca. 2.6V, egal welcher Druck am Sensor anliegt. Nach etwas googlen, habe ich dann die Anwendungsempfehlung von Honeywell gefunden (siehe Anhang) und möchte diese jetzt gerne ausprobieren. Da ich aber nicht schon wieder Teile kaufen und verlöten will, die am Ende nicht funktionieren, würde ich mich gerne bei Euch absichern. Ich wurde aus der Schaltung von Honeywell nicht ganz schlau -> Welcher Anschluss des OPAMP soll jetzt an den REF Anschluss des AD623? Kann ich diese Schaltung mit einem AD623ANZ und einem LM1458N so verwirklichen? Ich Danke euch schon mal vielmals!!! Ich weiß echt nicht mehr weiter :-/
Daniel S. schrieb: > Ich wurde aus der Schaltung von Honeywell nicht ganz schlau -> Welcher > Anschluss des OPAMP soll jetzt an den REF Anschluss des AD623? Lt. Datenblatt des AD623 ist ja eine externe REF Quelle gar nicht nötig, sondern im Normalfall tut es ein kleiner Widerstand zwischen OUT und REF. So würde ich es erstmal aufbauen. Der LM1458 fühlt sich bei einfacher 5V Speisung nicht wohl, wenn du also wirklich einen externen Opamp für REF einsetzen willst, hol dir noch einen echten Rail To Rail Opamp, wie z.B. den AD822, wenn du bei AD als Hersteller bleiben willst, ansonsten tut es auch ein ICL7611/12 oder ein ICL7621, falls du zwei OpAmps brauchst. Ansonsten denke ich, das du es schon richtig gemacht hast, der Ausgang des Opamps geht auf REF. Honeywell hat wohl einen Praktikanten die Schaltung malen lassen, und der wusste nicht so recht, wie er das verschalten sollte und ist deswegen auf die kreative Lösung mit einem Anschluss am Opamp gekommen, den es gar nicht gibt.
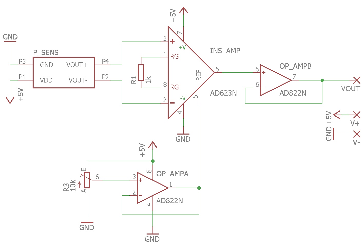
Matthias S. schrieb: > Lt. Datenblatt des AD623 ist ja eine externe REF Quelle gar nicht nötig, > sondern im Normalfall tut es ein kleiner Widerstand zwischen OUT und > REF. Hallo und Danke für Deine Antwort! Ich denke Du meinst hier eine Verbindung zwischen REF und GND oder? Ich finde im Datenblatt keine Verbindung zwischen REF und OUT. Im Datenblatt steht ja auch zum REF-Terminal: "The reference terminal potential defines the zero output voltage and is especially useful when the load does not share a precise ground with the rest of the system. It provides a direct means of injecting a precise offset to the output. The reference terminal is also useful when bipolar signals are being amplified because it can be used to provide a virtual ground voltage. The voltage on the reference terminal can be varied from −VS to +VS. " Das Poti und der OP sollen dabei zur einstellbaren Offset-Korrektur dienen. Deinen Tipp mit dem AD822 habe ich direkt mal umgesetzt. OPs habe ich tiefergreifend in der Uni schon nicht verstanden... ich glaube die werde ich auch nie voll und ganz verstehen... Matthias S. schrieb: > Honeywell hat wohl einen Praktikanten die Schaltung malen lassen, und > der wusste nicht so recht, wie er das verschalten sollte und ist > deswegen auf die kreative Lösung mit einem Anschluss am Opamp gekommen, > den es gar nicht gibt. Ziemlich witzig :-D aber wohl wahr... Zusammenfassend: (?) Instrumentenverstärker: AD623ANZ OP-AMP: AD822ANZ :-)
Daniel S. schrieb: > Ich denke Du meinst hier eine Verbindung zwischen REF und GND oder? Ich > finde im Datenblatt keine Verbindung zwischen REF und OUT. Geht auch. Es gibt auf Seite 17 noch diesen Hinweis: > The impedance of the reference pin is 100 kΩ; > therefore, in applications requiring voltage conversion, a small > resistor between Pin 5 and Pin 6 is all that is needed. Wenn du übrigens einen Dual Opamp benutzt, kannst du den zweiten dazu nehmen, den recht hochohmigen Ausgang des AD623 (10k) zu buffern.
Matthias S. schrieb: > Geht auch. Es gibt auf Seite 17 noch diesen Hinweis: >> The impedance of the reference pin is 100 kΩ; >> therefore, in applications requiring voltage conversion, a small >> resistor between Pin 5 and Pin 6 is all that is needed. Ah okay jetzt hab ich es auch gefunden. Ich habe es mal als fakt akzeptiert, aber ganz verstanden wie das dann funktioniert habe ich nicht. Würde sich nicht durch ein höheres Eingangssignal ein höheres Ausgangssignal erzeugen, welches dann als Referenz genutzt wird, was wieder in einer Senkung des Ausgangssignal resultiert usw...? Matthias S. schrieb: > Wenn du übrigens einen Dual Opamp benutzt, kannst du den zweiten dazu > nehmen, den recht hochohmigen Ausgang des AD623 (10k) zu buffern. Habe ich umgesetzt, vielen Dank für den Tip :-)
Bitte melde dich an um einen Beitrag zu schreiben. Anmeldung ist kostenlos und dauert nur eine Minute.
Bestehender Account
Schon ein Account bei Google/GoogleMail? Keine Anmeldung erforderlich!
Mit Google-Account einloggen
Mit Google-Account einloggen
Noch kein Account? Hier anmelden.



