Moin Moin, Zur Versorgung von Röhrenschaltungen benötige ich ein genaues 12,6V Netzteil für gut 2A. Für genau halte ich eine load regulation mit ~ 1%. Dafür habe ich ein LM338/NOPB von TI ausgesucht und entsprechend den Vorgaben im Datenblatt das kleine Netzteil aufgebaut. Nun ist die load regulation aber bei weitem schlechter als im Datenblatt mit maximal 1% für <=5A angegeben. Der Sens R ist wie angegeben sehr nahe am LM338 out pin. ( siehe Layout und Schaltbild ). Meine Messungen ergeben eine Abweichung von bis zu +2.5%. Gemessen wurde mit konstanter Eingangsspannung von ca. 18V sodass Udiff immer >5V beträgt. Ein schwingen kann ich nicht messen. Uripple liegt bei 1.8mvss@1A load. Frage: Ist der LM338 eben so in der Realität oder ist das Layout nicht gut genug? Gibt es eine bessere TO220 ADJ. alternative ( gern auch LDO ) die die von mir geforderte load regulation <=1% bei bis zu 2A einhalten kann? Daaanke für eure Tipps und Hilfe Gruß Karsten
Deine Leiterbahnen sind nicht beliebig niederohmig und z.B. deine Masseanbindung zwischen dem Spannungsteiler und dem Masseanschluss der Last ist (trotz Massefläche) nicht ideal. Deswegen wird es bei deinen Messungen schon darauf ankommen, zwischen welchen Punkten der Platine du genau misst. Der gravierendere Punkt dürfte aber sein: bei deinen Parametern muss der Chip ordentlich Heizleistung schlucken. Die Load Regulation ist für konstante Siliziumtemperatur angegeben (also mit gepulster Messung). Bei dir kommt schätzungsweise ein kräftiger Temperaturgang oben drauf.
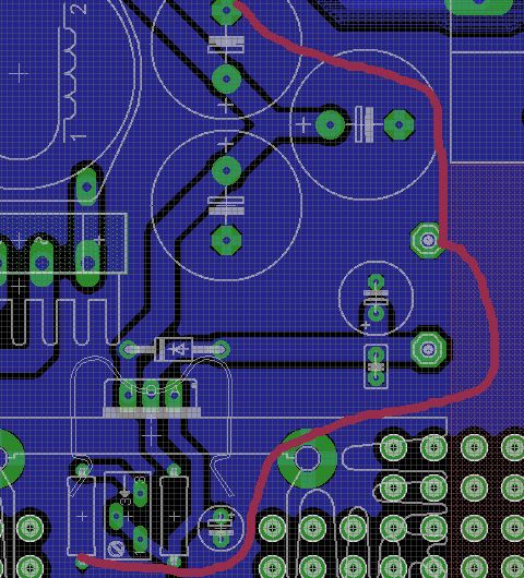
Karsten K. schrieb: > Ist der LM338 eben so in der Realität oder ist das Layout nicht gut > genug? Es kann gut sein, daß die 0.2V der Spannungsanfall auf der GND Leitung sind, denn es geht aus deinem Layoutausschnitt NICHT hervor, wo denn die 18V Masse herkommen und wo du misst. Bei Bild a wäre es schlecht, bei Bild b ok. Insgesamt ist die Platine erkennbar der Müll der entsteht wenn man sich über Masse gar nicht kümmert und hinterher Masse reinschüttet, nach dem Motto: es wird schon alles irgendwie verbunden werden. Der LM338 sollte <0.6% schaffen, aber damit ein Regler was zum Ausregeln hat, muss er erst eine Abweichung wahrnehmen, und universelle Regler haben keine so besonders hohe Verstärkung weil sie sonst zu leicht schwingen, mit 0.3% muss man also rechnen.
Karsten K. schrieb: > Zur Versorgung von Röhrenschaltungen benötige ich ein genaues 12,6V > Netzteil Die früheren Röhrenschaltungen die mir noch über den Weg gelaufen sind waren völlig zufrieden wenn die Versorgung auf 10% genau war. Selbst Röhrenvoltmeter waren da nicht so pingelig. Darf man erfahren was das für eine spezielle Röhrenschaltung ist?
-Kuerzere Leitungen, -auf 70um Kupfer gehen, -und Top- & Bottom Layer verwenden. -GND Konzepte anschauen.
Hallo! Herzlichen Dank für die überaus schnellen und kompetenten Antworten! Messung gepulst: Die Messungen habe ich jeweils mit > 3Minuten unterbrochen und so kurz wie möglich gehalten. Natürlich ist dabei der Kühlkörper etwas wärmer geworden aber nicht heiß. Laut Datenblatt bezeihen sich die max 1% aber auch auf eine Chiptemeratur zwischen 0° und 125°; bei 25° soll die load regulation maximal 0.5% betragen. Masseleitungen: Danke für die ausführlichen Tips zur Masseführung. Ich habe mich schon um Masseführung gekümmert und dies nicht als Müll angesehen; ich sehe aber mit den Tips noch diverse Optimierungsmöglichkeiten. Vielen Dank dafür! RöhrenHeizung: Ja, es mag schon sein das es damals nicht so wichtig war oder eben zu teuer. Die 12.6V sollen unter anderem als Versorgung von MC Phono Stufen genutzt werden. Hier möchte ich einfach stabile Verhältnisse da alles andere drum herum schon schwierig genug ist ( für mich zumindest ). Um Das Problem einzugrenzen habe ich die 18V direkt am Ersten der drei Elko´s eingespeist damit einflüssen von Trafo, Brückengleichrichter und Spule nicht zum tragen kommen. Gemessen wurde direckt an den Anschlüssen der Platine. Wobei die Zuleitung zur elektronischen Last vielleicht 40cm lang sind. Besten Dank für die guten Tipps! beste Grüße Karsten
Karsten K. schrieb: > Die Messungen habe ich jeweils mit > 3Minuten unterbrochen und so kurz > wie möglich gehalten. Natürlich ist dabei der Kühlkörper etwas wärmer > geworden aber nicht heiß. "So kurz wie möglich" bedeutet konkret was? Wenn du im µs-Bereich pulst, bist du auf der sicheren Seite. Wenn der Lastpuls im ms-Bereich liegt (auch schon im einstelligen), ist das Silizium während der Pulslänge bereits weitgehend durchgeheizt, so dass du die volle Temperaturdrift hast (auch wenn der Kühlkörper außen in der Zeit noch gar nichts von einer Temperaturerhöhung mitkriegt). Im Datenblatt des LM338 habe ich keine entsprechenden Diagramme gefunden, aber schau dir bei vergleichbaren Leistungshalbleitern im TO220 die thermal impedance Kurve an (z.B. bei diesem FET Fig. 3: http://www.st.com/content/ccc/resource/technical/document/datasheet/28/76/4d/42/35/6d/48/a4/DM00131264.pdf/files/DM00131264.pdf/jcr:content/translations/en.DM00131264.pdf Eine Pulslänge vom 10ms ist - bezogen auf die thermische Zeitkonstante des Siliziums - fast genau so zu bewerten wie Gleichstrom. Die Temperaturerhöhung des Siliziums gegenüber dem Kühlkörper hast du also bei 10ms schon voll ausgebildet. (Die Temperaturerhöhung des Kühlkörpers gegenüber der Umgebung ist dabei noch völlig vernachlässigbar).
Am besten baust du den Regler extern auf, also Referenz, OP und Leistungstransistor extern. Also Referenz kannst du sowas wie LT1236 oder LM199 nehmen. Dazu einen praezisen OP mit sehr geringer Drift und Offset. Beste driftarme Widerstaende mit 0.1%. Das ganze in ein hermitsch dichtes Gehauese. Dann sollte das schon klappen.
Kurze Zwischenfrage: Ich will Deinen Elan nicht bremsen, aber wenn schon die Heizspannung so sorgfältig stabilisiert werden soll, was wird sdas dann erst bei der Anodenspannung? ->Man kann es treiben, aber auch übertreiben. :) SCNR Paul
Pingleich, TO220 bzw sogar im größeren TO-3P Gehäuse erhältlich. LT1083 / LT1084 / LT1085 http://cds.linear.com/docs/en/datasheet/108345fh.pdf BTW: 1% Load regulation vs. fehlenden Sanftstart?
Paul B. schrieb: Moin Paul, > ..was wird das dann erst bei der Anodenspannung? > > ->Man kann es treiben, aber auch übertreiben. :) Richtig! Ich benutze für die stabilisierung der Anodenspannung von 250V dies hier:http://www.diyaudio.com/forums/tubes-valves/209067-21st-century-maida-regulator.html Dazu dann entsprechend noch RC Glieder direckt bei den Röhren. Warum so ein übertriebener Aufwand: 1) Es ist ein Hobby und da darf ich das :-) 2) Ich möchte mir sicher sein, das aus dem Bereich Heizspannung keinerlei Probleme kommen. Mit euren Tips hab ich nicht nur mal wieder viel gelernt ( MEGA Danke dafür! ) sondern auch den Einen oder Anderen Augenöffner! Du hast ja recht, vielleicht Übertrieben, jedoch finde ich es einen guten Ansatz von einer maximal Forderung etwas abzuknapsen und damit best mögliches zu erreichen. @Achim: Tja, da war ich wohl sehr sehr blauäugig. Ich habe so im 10 Sekundenbereich gemessen. Ich musste das ganze ja noch von den Messgeräten ablesen und aufschreiben.... das war dann wohl nichts :-( Eine tolle Woche! Gruß Karsten
Karsten K. schrieb: > Warum so ein übertriebener Aufwand: > 1) Es ist ein Hobby und da darf ich das :-) > 2) Ich möchte mir sicher sein, das aus dem Bereich Heizspannung > keinerlei Probleme kommen. Natürlich darfst Du Alles so bauen, wie Du willst. Ich habe weder das Recht noch die Absicht, da irgendwelche Vorschriften machen zu können. Aus meiner Erfahrung heraus bräuchte man den Aufwand nicht so hoch zu treiben. Das erscheint mir wie der Mann mit Hosenträgern und extra Gürtel. :) MfG Paul
Karsten K. schrieb: > Die 12.6V sollen unter anderem als Versorgung von MC Phono Stufen > genutzt werden. Hier möchte ich einfach stabile Verhältnisse da alles > andere drum herum schon schwierig genug ist ( für mich zumindest ). Ich kann ja noch nachvollziehen das man die Heizung einer MC-Phonostufe mit Gleichstrom heizt, um Brummeinstreuungen über die kathode zu vermeiden. Aber da würde es vollkommen ausreichen, wenn die Gleichspannung auf 5% genau eingehalten wird. Auch die Höhe der Anodenspannung muss man nicht genauer als 5% einhalten. In meiner Lehrzeit habe ich auch mal Röhrenverstärker auch mit MC Stufen gebaut. Das funktionierte sogar mit Wechselspannung an der Heizung. Und gebrummt hat bei mir auch nichts. Ralph Berres
Paul B. schrieb: > Das erscheint mir wie der Mann mit Hosenträgern und extra > Gürtel. Und dann hat er noch zur Sicherheit einen Overall an.....
Bitte melde dich an um einen Beitrag zu schreiben. Anmeldung ist kostenlos und dauert nur eine Minute.
Bestehender Account
Schon ein Account bei Google/GoogleMail? Keine Anmeldung erforderlich!
Mit Google-Account einloggen
Mit Google-Account einloggen
Noch kein Account? Hier anmelden.





