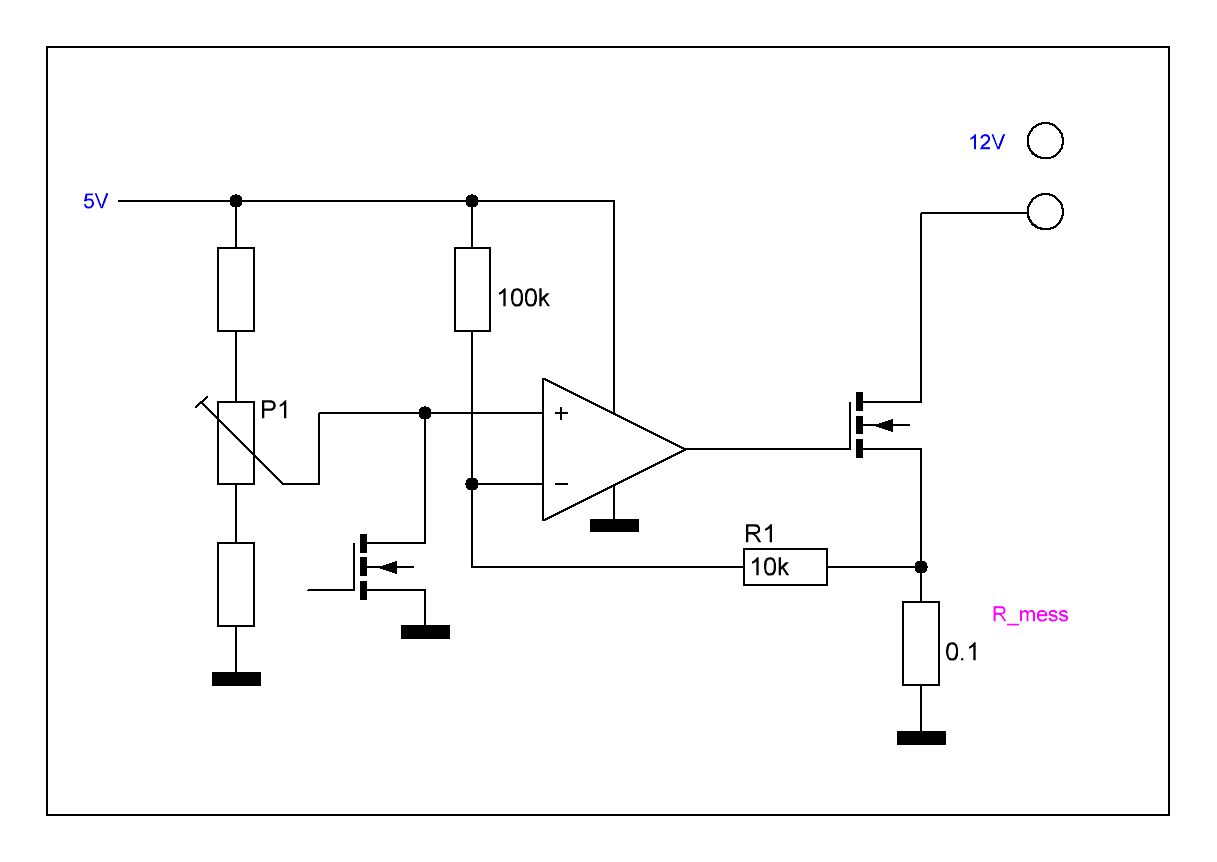
Moin, ich möchte eine Last mit einem geregelten Strom potentialfrei schalten, dazu die Schaltung im Anhang. Die Stromregelung befindet sich am Low-Side-Treiber. Über den Rückkopplungswiderstand wird eine gewisse Spannung an den invertierenden Eingang des unteren Komparators zurückgekoppelt. Im gewünschten Lastfall sind das genau 5 V, sodass der Komparator durch Ausschalten, falls 5 V überschritten werden und Einschalten,falls 5 V unterschritten werden eine Zweipunktregelung realisiert. Getriggert wird die Regelung durch den MOS-Inverter, der 5 V an den nichtinvertierenden Eingang legt. Die Stromregelung funktioniert (in der Simulation) ohne Probleme, mein Problem besteht jedoch im ausgeschalteten Zustand. Dann liegt an beiden Eingängen des unteren Komparators mehr oder weniger Massepotential, trotzdem liegen am Ausgang 10,9 V an, die den Low-Side-MOSFET durchschalten. Liegt dies an der sehr hohen Verstärkung des Komparators? Gibt es eine einfache Möglichkeit das Durchschalten zu verhindern? (Ohne eine negative Spannung für den nichtinvertierenden Eingang bereitstellen zu müssen) Als IC verwende ich zurzeit den LT1007. Freundliche Grüße
Wenn du T1 einschaltest hast du theoretisch 0V und der untere OPV versucht dann, 0V über dem Widerstand einzustellen. 1. Das ergibt für mich wenig Sinn, denn dann fließt kein Strom 2. OPV Rail-to-Rail fähig?
Am Eingang ist die Logik invertiert, also die Regelung wird durch Ausschalten von T1 gestartet, dadurch werden über den Pull-Up 5 V an den nichtinvertierenden Eingang gelegt. Meintest du das? Die Widerstände an den Lastanschlüssen sind nur Pull-Up bzw. Pull-Down, also da soll der Laststrom nicht durchfließen. Zu 2.: Nein der LT1007 ist nicht Rail-toRail fähig, also mit den 10,9 V am Ausgang sollte er voll durchgesteuert sein.
Patrick R. schrieb: > Dann liegt an beiden Eingängen des unteren Komparators mehr oder weniger > Massepotential, trotzdem liegen am Ausgang 10,9 V an, die den > Low-Side-MOSFET durchschalten. Wie willst du ihm das verübeln. Selbst wenn der OP (ideal) R2R-fähig wäre, könnte "mehr oder weniger" die Offsetspannung des OP sein. Ein sicherer Ausschaltzustand ist etwas anderes. Wenn du Pech hast, reicht schon etwas warme Luft, um den Ausgang in die eine oder andere Richtung zu steuern.
Patrick R. schrieb: > > Die Stromregelung funktioniert (in der Simulation) ohne Probleme, mein > Problem besteht jedoch im ausgeschalteten Zustand. Dann liegt an beiden > Eingängen des unteren Komparators mehr oder weniger Massepotential, > trotzdem liegen am Ausgang 10,9 V an, die den Low-Side-MOSFET > durchschalten. Liegt dies an der sehr hohen Verstärkung des Komparators? > Gibt es eine einfache Möglichkeit das Durchschalten zu verhindern? (Ohne > eine negative Spannung für den nichtinvertierenden Eingang bereitstellen > zu müssen) Fage a: warum nimmst du zwei Lastschalter? b: schaltets du im Ausschaltzustand den FET linksunten ein oder aus? Kurt
Wolfgang schrieb: > Wenn du Pech hast, reicht schon etwas warme Luft, um den > Ausgang in die eine oder andere Richtung zu steuern. Okay, das könnet ich mit einem Schmitt-Trigger verhindern, aber das versaut mir natürlich die Stromregelung. Hallo Kurt, zu a: Ich möchte potentialfrei schalten und High- und Low-Side-Switch einzeln ansteuern können. zu b: Im eingeschalteten Zustand wird der FET ausgeschaltet, sodass über den Pull-Up 5 V am OPV-Eingang liegen.
vielleicht beschreibst du mal den zweck des ganzen.
Flip B. schrieb: > vielleicht beschreibst du mal den zweck des ganzen. Ich möchte dass, wenn am Eingang der Schaltung die negative Flanke kommt, am Ausgang durch die Last ein bestimmter Strom fließt, unabhängig davon wie groß der Lastwiderstand genau ist. Ich möchte allerdings nicht, dass der Low-Side-Switch schon vor der negativen Flanke am Eingang durchschaltet.
Patrick R. schrieb: > > Hallo Kurt, > zu a: Ich möchte potentialfrei schalten und High- und Low-Side-Switch > einzeln ansteuern können. Wie soll denn das funktioneren? Du hast keinen Bezug für deine Gatespannung! > zu b: Im eingeschalteten Zustand wird der FET ausgeschaltet, sodass über > den Pull-Up 5 V am OPV-Eingang liegen. Dann schaltet der OP 12V auf seinen Ausgang. Kurt
Kurt B. schrieb: > Wie soll denn das funktioneren? Du hast keinen Bezug für deine > Gatespannung! Meinst du den High-Side-Switch? Dafür ist der Pull-Up der die Source an 12 V legt, Gate-Source-Spannung beträgt somit 24 V - 12 V im eingeschalteten Zustand. Am Ausgang muss du dir noch eine niederohmige Last denken, der soll nicht leerlaufen. Kurt B. schrieb: > Dann schaltet der OP 12V auf seinen Ausgang Nein, dann regelt der OP den Strom. Wie gesagt bis auf das ungewollte Durchschalten vorher funktioniert die Schaltung.
Patrick R. schrieb: > Kurt B. schrieb: >> Wie soll denn das funktioneren? Du hast keinen Bezug für deine >> Gatespannung! > > Meinst du den High-Side-Switch? Dafür ist der Pull-Up der die Source an > 12 V legt, Gate-Source-Spannung beträgt somit 24 V - 12 V im > eingeschalteten Zustand. Am Ausgang muss du dir noch eine niederohmige > Last denken, der soll nicht leerlaufen. > > Kurt B. schrieb: >> Dann schaltet der OP 12V auf seinen Ausgang > > Nein, dann regelt der OP den Strom. Wie gesagt bis auf das ungewollte > Durchschalten vorher funktioniert die Schaltung. Du schreibst: Ich möchte potentialfrei Du bist also nicht potentialfrei. Kurt
Wenn der OPA-Ausgang auf pos limit geht, muss der pos Eingang etwas positiver sein als der neg Eingang. Das kann hier durchaus passieren: Angenommen, der FET begrenzt die Spannung am pos Einang aus 20mV und es ist keine Last angeschlossen: der neg Eingang sieht Null Volt. Also springt der OPA-Ausgang in Richtung pos limit. Aber in dem Moment, wo Du Last anschließt, wird der OPA Ausgang fallen. Andernfalls würde ich auf einen Aufbaufehler tippen.
Kurt B. schrieb: > Du bist also nicht potentialfrei. Ja stimmt, richtig potentialfrei ist es dann nicht mehr, aber halt so, das das Einschalten einer der beiden Schalter noch nicht zu einem nennenswerten Laststrom führt. voltwide schrieb: > Wenn der OPA-Ausgang auf pos limit geht, muss der pos Eingang etwas > positiver sein als der neg Eingang. In der Simulation ist es sogar umgekehrt (einige µV) und trotzdem geht der OPV ans obere Limit. Aber stimmt, wenn der Laststrom ungewollt steigen sollte wird er automatisch wieder runtergeregelt, insofern ist es eigentlich gar nicht so tragisch dass der Low-Side-Switch zunächst eingeschaltet ist. Falls trotzdem noch jemand eine Idee hat, wie man das verhindern könnte, gerne her damit. Danke schonmal für eure Antworten!
Wie viel Strom fließt denn durch deine Last, dass ein n-Ch als high-side Switch nötig ist? So viel kann es ja nicht sein, wenn an deinem Shunt 5V abfallen dürfen... Ich denke man kann locker einen Op-Amp einsparen (den für den low-side Fet), den low-side Fet direkt mit den 0V/12V ansteuern. Currentsensing dann high-side. Wenn hier auch ein p-Ch geht, kann man auf die 24V verzichten. Selbst bei einem n-Ch ginge das vermutlich, da Source durch die Last immer deutlich < 12V ist. Am Shunt 5V abfallen zu lassen ist auch nicht wirklich nötig.
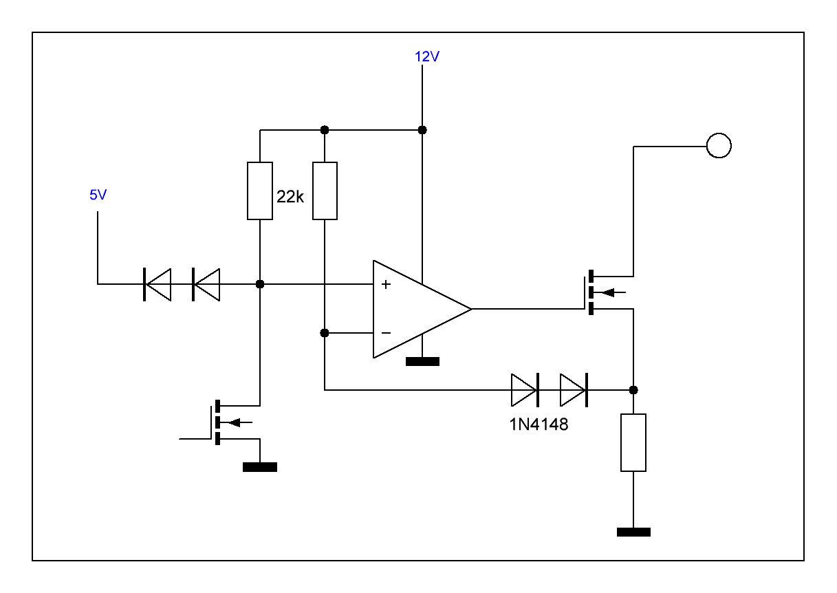
Patrick R. schrieb: > Kurt B. schrieb: >> Du bist also nicht potentialfrei. > > Ja stimmt, richtig potentialfrei ist es dann nicht mehr, aber halt so, > das das Einschalten einer der beiden Schalter noch nicht zu einem > nennenswerten Laststrom führt. Ich verstehe inmmer noch nicht wieso du zwei Lastschalter im selben Stromkreis hast/brauchst. > > voltwide schrieb: >> Wenn der OPA-Ausgang auf pos limit geht, muss der pos Eingang etwas >> positiver sein als der neg Eingang. > > In der Simulation ist es sogar umgekehrt (einige µV) und trotzdem geht > der OPV ans obere Limit. Aber stimmt, wenn der Laststrom ungewollt > steigen sollte wird er automatisch wieder runtergeregelt, insofern ist > es eigentlich gar nicht so tragisch dass der Low-Side-Switch zunächst > eingeschaltet ist. Falls trotzdem noch jemand eine Idee hat, wie man das > verhindern könnte, gerne her damit. Danke schonmal für eure Antworten! Setz einfach die beiden Schwellen für den Differenzvertäker etwas höher, wenn du dann die 5V gegen Masse legst dann treten auch keine Schmutzeffekte mehr auf. Zwei/vier Dioden und ein paar R's sollten das erbringen, dann hast du eindeutige Zustände. Kurt
Joe F. schrieb: > Wie viel Strom fließt denn durch deine Last, dass ein n-Ch als high-side > Switch nötig ist? Der Strom soll im einstelligen Amperebereich liegen, also stimmt mit P-MOSFET sollte es auch funktionieren. Currentsensing an der High-Side ist an sich auch eine gute Idee, wird aber diskret vermutlich schwierig umzusetzen, wegen des Bezugspotentials bekommt man ja immer Abhängigkeiten vom Lastwiderstand in die Stromregelung rein. OPV als Differenzverstärker wird da nicht reichen oder? Kurt B. schrieb: > Setz einfach die beiden Schwellen für den Differenzvertäker etwas höher Welche Schwellen meinst du? Aktuell pendeln die Eingänge ja um 0 V (ausgeschalteter Zustand) bzw. um 5 V (eingeschalteter Zustand). Wenn ich einen Schmitt-Trigger verwende verlangsamt sich ja auch die Regelung.
Kann es sein, dass der LT1007 unter Phase Reversal leidet? Im DB gibt es keine Angabe dazu, oder ich habe es nicht gefunden, was aber auch ein Indiz dafür sein kann, dass der OPV darunter leidet. Ansonsten würde man ggf. darauf hinweisen, dass der Effekt beim LT1007 nicht auftritt. Das würde zumindest erklären, warum der OPV seine maximale Ausgangsspannung ausgibt, wenn du den Eingang außerhalb des Input voltage ranges treibst.
. Ich würde es mal einfach so probieren Kurt
Hallo, alle Datenblattangaben für den LT1007 sind für bipolare Versorgung, z.B. +-15V. Für Betrieb an einer Spannung ist das IC NICHT spezifiziert. Versorg den OpAmp mal mit +-12V, ob das Problem dann behoben ist. Georg
Georg schrieb: > Versorg den OpAmp mal mit +-12V, ob das Problem dann behoben ist. > Das Problem ist nicht eins des OP (selbst wenn da ein geeigneter drin ist), sondern dessen Ansteuerung. Damit der Ausgang unten bleibt ist es notwendig dass der + Eingang niedriger ist als dessen Referenz, der - Eingang. Da dieser aber direkt (über dem Strommesswiderstand) an 0V hängt kann der + Eingang nicht niedriger sein/werden. Selbst wenn der FET absolut 0Ohm hätte würde immer noch Spannungsgleichheit vorhanden sein und keine Differenzspannung der beiden Eingänge die sicherstellt dass klare Verhältnisse herrschen. Wenn der verwendete OP eine Gleichtakteinstellung hätte dann könnte man damit versuchen das ev. zu ändern/eine (künstliche) Differenz herzustellen. Kurt Nachwurf: was auch was bringen könnte ist ein Mindestlaststrom der den - Eingang leicht auf + zieht.
Kurt B. schrieb: > Selbst wenn der FET absolut 0Ohm hätte würde immer noch > Spannungsgleichheit vorhanden sein und keine Differenzspannung der > beiden Eingänge die sicherstellt dass klare Verhältnisse herrschen. Das ist ein Irrtum. Theoretisch liegen zwar möglicherweise an beiden Eingängen 0 V an, aber sobald durch den Ausgangstransistor ein geringer Strom fliesst, wird auch der invertierende Eingang positiver - es kann also nur ein ganz geringer Strom fliessen. Dass der Ausgang auf 10 V steigt ist bei der gezeigten Schaltung ausgeschlossen, es sei denn der OpAmp arbeitet fehlerhaft, was er wegen der fehlenden negativen Versorgung offensichtlich tut. Der Restwiderstand des Eingangsfets ebenso wie der Offsetfehler des OpAmps liegen im Bereich einiger mV, mehr kann also auch am Strommesswiderstand nicht anliegen bei funktionierender Schaltung. Die Simulation zeigt das ja an, auf Basis eines idealen OpAmps. Führt man in die Simulation eine Offsetspannung ein, so könnte sich ein geringer Reststrom einstellen, und genau das gleiche passiert wenn man den OpAmp korrekt verwendet. Braucht man einen Mindeststrom von exakt Null, muss man einen passenden Offset einführen, z.B. einen hohen Widerstand von V+ zum I-Eingang. Georg
Georg schrieb: > Kurt B. schrieb: >> Selbst wenn der FET absolut 0Ohm hätte würde immer noch >> Spannungsgleichheit vorhanden sein und keine Differenzspannung der >> beiden Eingänge die sicherstellt dass klare Verhältnisse herrschen. > > Das ist ein Irrtum. Deine Aussage kann ich nicht nachvollziehen. > Theoretisch liegen zwar möglicherweise an beiden > Eingängen 0 V an, Und damit macht der Ausgang was er gerade will! Er schaltet also deinen LastFET ein oder auch nicht, das ist es ja was dich stört. > aber sobald durch den Ausgangstransistor ein geringer > Strom fliesst, wird auch der invertierende Eingang positiver - es kann > also nur ein ganz geringer Strom fliessen. Diesen Zustand gibt es nicht, entweder alles oder nichts. Grund: der OP ist freilaufend und hat immer eine der beiden Zustände, entweder null oder 12V. Ergebniss: die Schaltung schwingt! > Dass der Ausgang auf 10 V > steigt ist bei der gezeigten Schaltung ausgeschlossen, es sei denn der > OpAmp arbeitet fehlerhaft, was er wegen der fehlenden negativen > Versorgung offensichtlich tut. > Er mag ja nicht der richtige sein aber das macht jeder andere OP auch, schliesslich hat dein OP keine Gegenkopplung und arbeitet deswegen mit seiner vollen Leeraufverstärkung. > Der Restwiderstand des Eingangsfets ebenso wie der Offsetfehler des > OpAmps liegen im Bereich einiger mV, Diese wenigen Nano/Milli-Volt sind ja der Bereich in dem der OP entweder schon schaltet oder noch nicht. > mehr kann also auch am > Strommesswiderstand nicht anliegen bei funktionierender Schaltung. Doch, da liegt durchaus mehr an, und zwar so viel dass dieser kritische Bereich eindeutig nicht lange ansteht. Wie schnell das geht hängt vom Verhalten der angeschlossenen Last und des AusgangsFET ab. Dein LastFET ist ja ein Schalter und kein Analogtransistor, also liegen am Messwiderstand, und damit am I-Eingang, theoretisch Null oder 12V an. > Die > Simulation zeigt das ja an, auf Basis eines idealen OpAmps. Führt man in > die Simulation eine Offsetspannung ein, so könnte sich ein geringer > Reststrom einstellen, und genau das gleiche passiert wenn man den OpAmp > korrekt verwendet. Braucht man einen Mindeststrom von exakt Null, muss > man einen passenden Offset einführen, z.B. einen hohen Widerstand von V+ > zum I-Eingang. Man muss einen OP haben der den LeistungsFET eindeutig schaltet und damit im Sperrzustand die 0, im Leitzustand die 12V, am FET, und damit dann indirekt (über den Laststrom) am I-Eingang des OP, bereitstellt. Der Zustand den du bei geschaltetem SteuerFET hast der ist sozusagen hier nicht zulässig und wird so auch nie, mit keinem OP, sauber funktionieren. Kurt
Kurt B. schrieb: > Der Zustand den du bei geschaltetem SteuerFET hast der ist sozusagen > hier nicht zulässig und wird so auch nie, mit keinem OP, sauber > funktionieren. Was lernen wir daraus? Dass ein OpAmp niemals funktioniert, wenn beide Eingänge das gleiche Potential haben. Eine bahnbrechende Erkenntnis, dass da sonst noch niemand draufgekommen ist... Georg
Georg schrieb: > Kurt B. schrieb: >> Der Zustand den du bei geschaltetem SteuerFET hast der ist sozusagen >> hier nicht zulässig und wird so auch nie, mit keinem OP, sauber >> funktionieren. > > Was lernen wir daraus? Dass ein OpAmp niemals funktioniert, wenn beide > Eingänge das gleiche Potential haben. Eine bahnbrechende Erkenntnis, > dass da sonst noch niemand draufgekommen ist... > > Georg ------------------------- Die Stromregelung funktioniert (in der Simulation) ohne Probleme, mein Problem besteht jedoch im ausgeschalteten Zustand. Dann liegt an beiden Eingängen des unteren Komparators mehr oder weniger Massepotential, trotzdem liegen am Ausgang 10,9 V an, die den Low-Side-MOSFET durchschalten. Liegt dies an der sehr hohen Verstärkung des Komparators? Gibt es eine einfache Möglichkeit das Durchschalten zu verhindern? (Ohne eine negative Spannung für den nichtinvertierenden Eingang bereitstellen zu müssen) ---------------------------- > mein Problem besteht jedoch im ausgeschalteten Zustand. Also dann wenn du den unteren FET abschalten willst. > Dann liegt an beiden > Eingängen des unteren Komparators mehr oder weniger Massepotential, > trotzdem liegen am Ausgang 10,9 V an, die den Low-Side-MOSFET > durchschalten. Du gehst anscheinend davon aus das dann wenn beide Eingänge des OP auf Masse liegen auch nichts mehr aus diesem herauskommt und dein LeistungsFET ausgeschaltet bleibt. > Liegt dies an der sehr hohen Verstärkung des Komparators? Nein! > Gibt es eine einfache Möglichkeit das Durchschalten zu verhindern? Ja, eindeutige Verhältnisse an den beiden Eingängen des OP herstellen, also den + Eingang unter den - Eingang setzen. Dadurch kommt nichts mehr aus dem OP heraus und dein Leistungsschalter bleibt gesperrt. Eine einfache Möglichkeit habe ich dir mit meinem Schaltplan gezeigt, da liegt der + Eingang 1.2V unter dem - Eingang wenn der linke FET durchgeschaltet ist. ------------------------------ > Kurt B. schrieb: >> Der Zustand den du bei geschaltetem SteuerFET hast der ist sozusagen >> hier nicht zulässig und wird so auch nie, mit keinem OP, sauber >> funktionieren. > > Was lernen wir daraus? Dass ein OpAmp niemals funktioniert, wenn beide > Eingänge das gleiche Potential haben. Eine bahnbrechende Erkenntnis, > dass da sonst noch niemand draufgekommen ist... > > Georg ----------------------------- "Dass ein OpAmp niemals funktioniert, wenn beide Eingänge das gleiche Potential haben" Dein Strommesswiderstand legt, dann wenn kein Strom fliesst, 0V an den I-Eingang an. Dein AbschaltFET legt dann, wenn du abschalten willst, 0 an dein + Eingang an. Was also soll der OP tun? Er wird wohl die kleine Restspannung die der Arbeitswiderstand zu den 5V am AbschaltFET verursacht sehr hoch, also mit seiner Leerlaufverstärkung, verstärken. Heisst: am Ausgang kommt eine pos. Spannung raus, genau das was du bemängelt hast. Kurt (verwendest du den oberen FET als NOT-AUS?
Patrick R. schrieb: > Als IC verwende ich zurzeit den LT1007. Dann solltest Du auch mit diesem simulieren - ist ja in der LTSpice-Bibliothe ja zu haben, wie alles von Linear.
Hallo, bezugnehmend auf das erste Schaltbild, weise ich darauf hin, dass in Natura der OP vermutlich zerstört wird, wenn die Signalquelle niederohmig genug ist. Beachten sie, dass die Spannung die am Plusbein liegt, auch am Minusbein vorhanden ist. Das Minusbein arbeitet mit Stromvergleich. D.h. die Spannung am Minusbein treibt einen Strom zur Eingangsspannung, der OP ist erst dann zufrieden, wenn er diesen über die Rückführung kompensieren kann, so dass sich als Stromsumme 0 ergibt. Eine Eingangsspannung darf also nur über einen entsprechenden Vorwiderstand ans Minusbein angeschlossen werden. Viele Grüße Manfred
Kurt B. schrieb: > Was also soll der OP tun? Er wird wohl die kleine Restspannung die der > Arbeitswiderstand zu den 5V am AbschaltFET verursacht sehr hoch, also > mit seiner Leerlaufverstärkung, verstärken. Von Rückkopplung noch nie was gehört - aber deine Einlassungen sind viel zu dumm um darauf noch spezifisch zu antworten. Praktisch jede OpAmp-Schaltung beruht darauf, dass der OpAmp an seinen beiden Eingängen die gleiche Spannung herzustellen versucht, dafür ist die Rückkopplung da. Aber hier ist für mich Schluss, es gibt eine untere Grenze der Zumutbarkeit von bescheuerten Beiträgen. Georg
Georg schrieb: > Kurt B. schrieb: >> Was also soll der OP tun? Er wird wohl die kleine Restspannung die der >> Arbeitswiderstand zu den 5V am AbschaltFET verursacht sehr hoch, also >> mit seiner Leerlaufverstärkung, verstärken. > > Von Rückkopplung noch nie was gehört - aber deine Einlassungen sind viel > zu dumm um darauf noch spezifisch zu antworten. Praktisch jede > OpAmp-Schaltung beruht darauf, dass der OpAmp an seinen beiden Eingängen > die gleiche Spannung herzustellen versucht, dafür ist die Rückkopplung > da. Aber hier ist für mich Schluss, es gibt eine untere Grenze der > Zumutbarkeit von bescheuerten Beiträgen. > > Georg Passt schon, dann ist halt hier Schluss. Für mich ist ein OP ein Verstärker der die Differenz an seinen beiden Eingängen mit seinem Leerlaufverstärkungsfaktor verstärkt. Will man eine geringere Verstärkung haben dann wird eine Rückkopplung verwendet. Die interne Schwingungsvermeidungskompensation ist keine Rückkopplung in dem Sinn hier, sondern dient der Stabilität. Kurt
Manfred K. schrieb: > Hallo, > bezugnehmend auf das erste Schaltbild, weise ich darauf hin, dass in > Natura der OP vermutlich zerstört wird, wenn die Signalquelle > niederohmig genug ist. Wenn ich das Schaltbild richtig verstehe darf an den Differenzeingängen nur eine Differenzspannung angelegt werden die geringer ist als es die beiden internen Dioden vertragen. Kurt
Diesen gesamten Thread sollte wirklich niemand lesen. Zu viel Unsinn.
Joe F. schrieb: > Diesen gesamten Thread sollte wirklich niemand lesen. > Zu viel Unsinn. Nachdem es hier wohl "Unsinn" gibt, ich das einfach mal auf mich beziehe, hätte ich schon gerne gewusst worin dieser bestehen sollte. Kurt
Kurt B. schrieb: > ich das einfach mal auf mich beziehe brauchst du nicht Kurt, in diesem Fall hat Manfred Koch den Vogel schon in der Luft zerlegt.
Joe F. schrieb: > Kurt B. schrieb: >> ich das einfach mal auf mich beziehe > > brauchst du nicht Kurt, in diesem Fall hat Manfred Koch den Vogel schon > in der Luft zerlegt. OK, Danke. Kurt
Joe F. schrieb: > brauchst du nicht Kurt, in diesem Fall hat Manfred Koch den Vogel schon > in der Luft zerlegt. Tja, ist das jetzt wieder zu verstehen? Dass Manfred den Unsinn geschrieben hat oder dass er den Unsinn der Schaltung aufgezeigt hat? Denn seine Erklärung dazu liest sich zugegeben seltsam, aber mit seiner Grundaussage hat er schlicht recht: Manfred K. schrieb: > bezugnehmend auf das erste Schaltbild, weise ich darauf hin, dass in > Natura der OP vermutlich zerstört wird, wenn die Signalquelle > niederohmig genug ist. Aus dem Datenblatt des LT1007 (eine Fußnote zu den absolute maximum ratings): The inputs are protected by back-to-back diodes. Current limiting resistors are not used in order to achieve low noise. If differential input voltage exceeds ±0.7V, the input current should be limited to 25mA. Der obere OPV sieht in der Schaltung eine Eingangsdifferenz von 5V bzw. 7V. Wenn die Signalquelle niederohmig ist, grillt sie den OPV.
Achim S. schrieb: > Der obere OPV sieht in der Schaltung eine Eingangsdifferenz von 5V bzw. > 7V. Wenn die Signalquelle niederohmig ist, grillt sie den OPV. Der untere sieht auch 5V bzw. 12V Differenz. Kurt
Kurt B. schrieb: > Der untere sieht auch 5V bzw. 12V Differenz. Nein. Erstens sieht der untere nur zwischen 0 und 5V, zweitens sieht er die nur über einen Vorwiderstand (anders als der obere, der direkt an 5V liegt), drittens hat der untere ein (krude) Gegenkopplung, die jeweils die Eingangsdifferenzspannung auf Null wegregeln will.
Achim S. schrieb: > Kurt B. schrieb: >> Der untere sieht auch 5V bzw. 12V Differenz. > > Nein. Aber doch. > Erstens sieht der untere nur zwischen 0 und 5V, Nein, schalte den SteuerFET, lass den LastFET geschaltet haben und dann hoffe dass der Lasttrom schnell genug abklingt. > zweitens sieht er > die nur über einen Vorwiderstand (anders als der obere, der direkt an 5V > liegt), drittens hat der untere ein (krude) Gegenkopplung, die jeweils > die Eingangsdifferenzspannung auf Null wegregeln will. Ich sehe da weder oben noch unten eine Gegenkopplung. Kurt Leute, ich glaube wir sollten und da mal einig sein dass der LT1007 weder oben noch unten zu gebrauchen ist und uns auf die eigentliche Schaltung konzentrieren. Welcher "normale" OP wäre denn geeignet, also schnell genug? .
Kurt B. schrieb: >> Erstens sieht der untere nur zwischen 0 und 5V, > > Nein, schalte den SteuerFET, lass den LastFET geschaltet haben und dann > hoffe dass der Lasttrom schnell genug abklingt. Du meinst immer noch, dass der untere FET zwischen 5V und 12V Eingangsdifferenz sehen könnte? Das ist und bleibt falsch. Auch in der von dir angedeuteten Konstellation ist 5V das obere Limit (das noch dazu nur für eine kurze Umschaltzeit anliegen könnte). Kurt B. schrieb: > Ich sehe da weder oben noch unten eine Gegenkopplung. dann solltest du richtig hinschauen lernen. Oder die Erklärung des TO im ersten Beitrag nachlesen. Kurt B. schrieb: > und uns auf die eigentliche > Schaltung konzentrieren. > Welcher "normale" OP wäre denn geeignet, also schnell genug? Das ist in meinen Augen die falsche Fragestellung. Zuerst sollte mal geklärt werden, das Patrick mit dieser Schaltung tatsächlich erreichen will. Potentialfrei schalten, wie er in der ersten Zeile schreibt? Macht diese Schaltung sowieso nicht. Durch den "Schaltbetrieb" des Last-FET Verlustleistung eingsparen? Wenn es darum geht würde ich mal damit anfangen, keine 5V an einem Strommesswiderstand zu verheizen. Einfach nur den Strom regeln? Dafür gibt es bessere Schaltungen.
Achim S. schrieb: > Kurt B. schrieb: >>> Erstens sieht der untere nur zwischen 0 und 5V, >> >> Nein, schalte den SteuerFET, lass den LastFET geschaltet haben und dann >> hoffe dass der Lasttrom schnell genug abklingt. > > Du meinst immer noch, dass der untere FET zwischen 5V und 12V > Eingangsdifferenz sehen könnte? Das ist und bleibt falsch. Auch in der > von dir angedeuteten Konstellation ist 5V das obere Limit (das noch dazu > nur für eine kurze Umschaltzeit anliegen könnte). > Gut das kann man akzeptieren, wieviel er wirklich sieht (wenn auch nur sehr kurzzeitig) wissen wir ja nicht, es können mehr als 5V sein, die 12 kassiere ich wieder ein denn dann würde ja kein Laststrom in der Schaltung mehr fliessen können. > Kurt B. schrieb: >> Ich sehe da weder oben noch unten eine Gegenkopplung. > > dann solltest du richtig hinschauen lernen. Oder die Erklärung des TO im > ersten Beitrag nachlesen. > Die Gegenkopplung habe ich auf den OP bezogen, und da ist halt keine. ------------- Über den Rückkopplungswiderstand wird eine gewisse Spannung an den invertierenden Eingang des unteren Komparators zurückgekoppelt. -------------- Für mich ist das die Strommessung und die Wertübergabe an den OP. Auch wenn er es als Rückkopplungswiderstand bezeichnet, es ist keiner (für mich jedenfalls nicht). > Kurt B. schrieb: >> und uns auf die eigentliche >> Schaltung konzentrieren. >> Welcher "normale" OP wäre denn geeignet, also schnell genug? > > Das ist in meinen Augen die falsche Fragestellung. Dachte ich vorher auch, aber anscheinend legt er Wert auf einen schnellen OP, darum wohl auch der LT1007. Ein OP ohne interne Gegenkopplung dürfte hier beide Forderungen abdecken. Schnelles Reagieren und Arbeiten bis zu Null runter. > Zuerst sollte mal > geklärt werden, das Patrick mit dieser Schaltung tatsächlich erreichen > will. Er schreibt von einer Stromregelung mit Hilfe einer Zweipunktregelung. Somit müsste der Laststrom von der Einschaltdauer abhängig sein. So richtig verstehen kann man das wohl nicht. > Potentialfrei schalten, wie er in der ersten Zeile schreibt? Macht diese > Schaltung sowieso nicht. Das ist eh klar. > Durch den "Schaltbetrieb" des Last-FET Verlustleistung eingsparen? Wenn > es darum geht würde ich mal damit anfangen, keine 5V an einem > Strommesswiderstand zu verheizen. Ich hab ins letzte Bild einen 0.1 Ohm reingehängt, noch besser wäre wohl gleich eine PWM. > Einfach nur den Strom regeln? Dafür gibt es bessere Schaltungen. Er wird wohl eine besondere Anwendung im Auge haben, dafür spricht auch dass er zwei Schalter in einen Stromkreis einsetzt. Auch fliesst in seinem Lastkreis immer ein Mindeststrom, praktisch eine Grundlast und er will ev. nur den zur Ideallast noch mit seiner Schaltung draufsatteln und kontrollieren. Dann ergibt die ganze Schaltung auch einen Sinn, denn es wird ja nicht komplett abgeschaltet, sondern nur auf die Grundlast zurückgegangen wenn der untere FET aus ist. Kurt
So, ich werfe mal eine Lösung ganz ohne OP-Amp in die illustre Runde. Spart auch das 24V und 5V Supply ein. Strombegrenzung wird über den Shunt gewählt. Hier ca. 1A. Stromregelung über Op-Amps ist immer eher schwierig (Transienten).
Joe F. schrieb: > So, ich werfe mal eine Lösung ganz ohne OP-Amp in die illustre Runde. > Spart auch das 24V und 5V Supply ein. > Strombegrenzung wird über den Shunt gewählt. > Hier ca. 1A. > Stromregelung über Op-Amps ist immer eher schwierig (Transienten). Frage dazu: besteht da nicht die Gefahr dass der FDS6657 als veränderbarer R sich wiederfindet, also eine Kühlung braucht? Somit nicht mehr die Last den Strom bestimmt, sondern die Schaltung selber. Kurt
Hier ist ja einiges los, vielen Dank für die Vorschläge. Joe F. schrieb: > So, ich werfe mal eine Lösung ganz ohne OP-Amp in die illustre Runde. > Spart auch das 24V und 5V Supply ein. Die Regelung über den BJT ist elegant, allerdings stelle ich ja dadurch nur den Arbeitspunkt vom MOSFET ein und bekomme wieder eine Abhängigkeit vom Lastwiderstand rein, die ich nicht haben möchte. Georg schrieb: > alle Datenblattangaben für den LT1007 sind für bipolare Versorgung, z.B. > +-15V Vielen Dank für den Hinweis, das habe ich übersehen. Kennt denn jemand einen schnellen OPV für +12V/+24V Versorgung? Der LT1006 sieht auf den ersten Blick nicht verkehrt aus, in der Simulation allerdings etwas träge.
Patrick R. schrieb: > Die Regelung über den BJT ist elegant, allerdings stelle ich ja dadurch > nur den Arbeitspunkt vom MOSFET ein und bekomme wieder eine Abhängigkeit > vom Lastwiderstand rein, die ich nicht haben möchte. Was für eine Abhängigkeit vom Lastwiderstand meinst du? Der Strom wird ausschließlich über die am Shunt abfallende Spannung gemessen und geregelt. Kurt B. schrieb: > besteht da nicht die Gefahr dass der FDS6657 als > veränderbarer R sich wiederfindet, also eine Kühlung braucht? Selbtverständlich ist das so. Im Zweifel (Kurzschlussfall) muss der FET die volle Leistung (bei 1A = 12W) verbraten. Wie soll sonst der Strom geregelt werden?
Joe F. schrieb: > Der Strom wird ausschließlich über die am Shunt abfallende Spannung > gemessen und geregelt. Du hast Recht, hatte nen Denkfehler, die Regelung findet ja über die Basis-Emitter-Spannung statt. An sich ne sehr schöne Variante, die Verluste sind allerdings in der Tat kein Pappenstiel, bei 2 A und 2 Ohm Last schon ca. 15 W... Da wäre es dann vielleicht schon sinnvoll mit der Spannung etwas runterzugehen. Aber so etwas hatte ich mir vorgestellt, Dankeschön.
Bitte melde dich an um einen Beitrag zu schreiben. Anmeldung ist kostenlos und dauert nur eine Minute.
Bestehender Account
Schon ein Account bei Google/GoogleMail? Keine Anmeldung erforderlich!
Mit Google-Account einloggen
Mit Google-Account einloggen
Noch kein Account? Hier anmelden.



