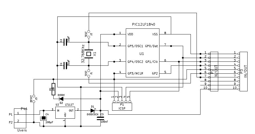
Der ersten praktischen Einsatz für meine Steuerung wird Heizung. Um Schaltbefehle (Heizzeiten, Nachtabsenkung...) richtig auszuführen brauche ich eine Uhr, die auch Netzspannungsausfall ohne Verlusten durchsteht. Als Mikroprozessor habe ich PIC12LF1840 ausgewählt: Low-Power Features: • Standby Current - 20 nA @ 1.8V, typical • Operating Current - 34µA @ 1 MHz, 1.8V, typical • Low-Power Watchdog Timer Current : 300 nA @ 1.8V, typical Die Kommunikation zwischen Mastersteuerung (Heizung) und der Uhr läuft über 2 I/O PortsBits (Strobe, Daten).
Da hast Du Dir aber ein System ausgesucht, das relativ wenig Ein-/Ausgänge hat. Es ist aber vorgesehen, dass es mit einem Uhrenquarz getaktet werden kann. Minus zwei Anschlüsse;) Ich persönlich würde eine Kombination aus µC und RTC favorisieren. Eine RTC braucht extrem wenig Strom (Batteriekapazität) und kann Deinen Rechner z.B. einmal pro Sekunde aufwecken. Rund um eine Heizung ist das bei weitem genug. Die RTC ist dann das einzige, was an Deiner Stützbatterie hängen würde.
Sebastian S. schrieb: > Da hast Du Dir aber ein System ausgesucht, das relativ wenig > Ein-/Ausgänge hat. Mein Heizungsprogramm läuft ohne „sleep“. Die Uhr braucht keine zusätzliche I/O Nach außen brauche ich nur die 2 Anschlüsse für Kommunikation.Port GP2 versorgt nur LED in der Entwicklungsphase (man sieht den Interrupt).
Wenn du in deinem uC noch Platz hast das 1-Wire Protokoll zu implementieren, kannst du einen DS2417 (Real-Time-Clock) anschließen. Der braucht nur einen I/O für die Kommunikation.
B. P. schrieb: > Low-Power Features: > • Standby Current - 20 nA @ 1.8V, typical > • Operating Current - 34µA @ 1 MHz, 1.8V, typical > • Low-Power Watchdog Timer Current : 300 nA @ 1.8V, typical Das Datenblatt lesen kann ich auch. Aber was zieht er in der Schaltung wirklich? Das ganze ist nur schwer verständlich, da ein Gesamtschaltplan fehlt. So sind das nur zusammenhanglose Schnipselchen.
Joe F. schrieb: > Der braucht nur einen I/O für die Kommunikation. Man könnte für die Schaltung mit PIC12LF1840 auch Kommunikation über nur eine Leitung realisieren. Kommunikation mit Strobesignal ist aber einfacher und sicherer. In meinem Fall habe ich genug I/O's durch Multiplexer. Selber die Uhr Endschaltung kann nur aus dem PIC12LF1840, zwei Kondensatoren 32pf, dem Quarz und Batterie bestehen. Joe F. schrieb: > das 1-Wire Protokoll zu > implementieren Wie sieht dann dieses Protokoll aus?
B. P. schrieb: > brauche > ich eine Uhr, die auch Netzspannungsausfall ohne Verlusten durchsteht. Das gibt es fertig z.B DS32C35,(die Genauigkeit von +-2ppm ist für eine Heizungssteuerung völlig ausreichend) Läuft bei mir seit 2010 in einem Temperaturdatenschreiber (Heizung) problemlos
B. P. schrieb: > Wie sieht dann dieses Protokoll aus? https://de.wikipedia.org/wiki/1-Wire http://ww1.microchip.com/downloads/en/AppNotes/01199a.pdf
Bitte melde dich an um einen Beitrag zu schreiben. Anmeldung ist kostenlos und dauert nur eine Minute.
Bestehender Account
Schon ein Account bei Google/GoogleMail? Keine Anmeldung erforderlich!
Mit Google-Account einloggen
Mit Google-Account einloggen
Noch kein Account? Hier anmelden.


