Für eine 1-Wire-Ansteuerung brauche ich eine Strombegrenzung. Weil die Spannungsversorgung nicht viel liefern kann, sollte die Begrenzung bei 10mA abschalten und abgeschaltet bleiben (der µC startet die Baugruppe anschließend einfach neu). Ich brauche keine Regelung, sondern im Grunde eine elektronische Sicherung. Platz ist so gut wie keiner vorhanden, eine integrierte Lösung wäre also optimal. STEF05 habe ich versucht, der ist aber eher auf mehrere A statt auf ein paar mA ausgelegt und in diesem Bereich beliebig ungenau. Einen anderen passenden Baustein habe ich nicht gefunden, Tipps sind herzlich willkommen. Ich habe in LTSpice mal versucht, eine passende Schaltung zusammenzustricken, siehe Anhang. In der oberen Hälfte sind erst ein 1-Wire-Puls und dann ein Kurzschluss simuliert, in der unteren Hälfte ist die Strombegrenzung. 11 Bauteile sind mir aber eigentlich deutlich zu viel - hat jemand eine geniale Idee? Danke, Max
(kann mir hier das Spice-Projekt nicht ansehen) Bei STEF05 denke ich an 5V .. wäre es möglich, statt der Strombegrenzung eine Kombination aus Vorwiderstand und Unterspannungsschutz zu benutzen?
Schaue dir die Schaltung an, das sollte dich auf ein paar Ideen bringen: http://old.ethersex.de/index.php/DALI
Wenn es nicht sonderlich genau sein muss wäre eine Strombegrenzungsschaltung mit einem Bipolar-Transistor, zwei Widerständen und einer Z-Diode bzw. zwei Kleinsignaldioden auch eine recht preiswerte Lösung, siehe Anhang.
@M. Köhler (sylaina) >Widerständen und einer Z-Diode bzw. zwei Kleinsignaldioden auch eine >recht preiswerte Lösung, siehe Anhang. Die Schaltung ist OK, aber ein U-I Kennlinie wäre deutlich aussagekräftiger.
Vorschlag anbei. Die Zeit zwischen Strombegrenzungs-Modus (ca. 10mA) bis zum Abschalten kann über C2 verändert werden. Momentan ca. 1ms
Falk B. schrieb: > Die Schaltung ist OK, aber ein U-I Kennlinie wäre deutlich > aussagekräftiger. Du meinst so?
@ M. Köhler (sylaina) >> Die Schaltung ist OK, aber ein U-I Kennlinie wäre deutlich >> aussagekräftiger. >Du meinst so? Genau. Und wenn du jetzt noch die Temperatur in mehreren Schritten änderst, sieht man wie gut oder auch schlecht diese einfache Strombegrenzung ist.
Falk B. schrieb: > @ M. Köhler (sylaina) > >>> Die Schaltung ist OK, aber ein U-I Kennlinie wäre deutlich >>> aussagekräftiger. > >>Du meinst so? > > Genau. Und wenn du jetzt noch die Temperatur in mehreren Schritten > änderst, sieht man wie gut oder auch schlecht diese einfache > Strombegrenzung ist. Und wenn du dann auch noch den "Misc/EuropeanResistor" verwendest, bin auch ich zufrieden ;-)
Falk B. schrieb: > Genau. Und wenn du jetzt noch die Temperatur in mehreren Schritten > änderst, sieht man wie gut oder auch schlecht diese einfache > Strombegrenzung ist. Hab ich auch mal gemacht. strombegrenzung 3: Temperatur ändert sich global für alle Bauteile strombegrentung 4: Temperatur ändert sich nur für den Transistor strombegrenzung 5: Temperatur ändert sich für den Transistor und die Diode D2 Fazit: Bleiben alle Bauteile auf einer ähnlichen Temperatur ändert sich quasi nichts für die Schaltung. Ist aber doch eher unwahrscheinlich, der Transistor dürfte wohl am Wärmsten werden, daher das nächste Bild. Das zeigt, dass die Strombegrenzung mit heißerem Transistor immer weiter nach oben weg driftet. Ist nicht so schön da sich das System so immer mehr aufschwingen würde (Strom heizt Transistor auf, Transistor leitet mehr Strom, mehr Strom heizt Transistor noch mehr auf usw.). Im letzten Bild sind der Transistor und die Diode D2 thermisch quasi gekoppelt, erwärmen sich gleichmäßig. Je heißer es wird desto eher setzt die Strombegrenzung ein. Hat den Vorteil, dass sich das System nicht aufschwingen kann, der Nachteil ist halt, dass es bei höheren Temperaturen eher zum Eingriff der Begrenzung kommt was vielleicht auch nicht so gewollt ist. Muss man halt mal schaun ob das Verhalten so ausreichend ist, könnte aber eine akzeptable Strombegrenzung darstellen. Ich würde den Transistor und die Diode D2 thermisch koppeln damit sich das System nicht aufschwingen kann bzw. man es dem System schwer macht sich aufzuschwingen.
@Joe F: Wow, ich bin begeistert! Super! Jetzt muss ich als Digitalo nur noch verstehen, was da genau passiert. Hätte ich bei Prof. Schuhmacher 1995 doch nur aufgepasst ;) Gruß, Max
Wie wäre es alternativ mit einem JFET als Ein-Bauteil-Lösung? Wenn du Source und Gate verbindest und ihn in Reihe zur Last schaltest, fließt nur noch der Sättigungsstrom des JFET (ist im Datenblatt angegeben). Da finden sich auch zuhauf Typen in deiner Größenordnung (ansonsten lässt sich das aber auch mit einem Widerstand manipulieren, google mal nach JFET Konstantstromquelle). Ist zwar im Leben nicht perfekt, aber für eine größenordnungsmäßige Beschränkung reicht das...
Wäre auch eine Möglichkeit (wie die Variante mit den beiden Dioden). Ich will aber lieber definiert abschalten. Sonst geht die Versorgung in die Strombegrenzung, der ohnehin nicht für Übertragungssicherheit berühmte 1-Wire liefert Grütze, und der µC kriegt es nicht mit.
Max G. schrieb: > Jetzt muss ich als Digitalo nur noch verstehen, was da genau passiert. Ist nicht sooo kompliziert. Es sind im wesentlichen 2 Funktionsblöcke. Der Shunt + Q2 + M4 + der 47K-pulldown am M4 bilden die Strombegrenzung auf ca. 10mA. Wenn am Shunt >= ca. 0.6V abfällt, wird Q2 leitend und erhöht die Gate-Spannung an M4 so weit, dass sich am Shunt die 0.6V einstellen. Es fließen dann die 10mA. Der Widerstand des Shunts bestimmt also den max. Strom (R_shunt = 0.6 / I_max). Um dann nach einer Weile entgültig abzuschalten, wird C2 über R12 und den 47K links neben C2 aufgeladen. Wenn die Spannung an der Basis von Q3 hoch genug wird, wird Q3 leitend und zieht die Basis von Q2 noch weiter nach unten. Q2 lässt dann noch mehr Strom zur Basis von Q3 durch. Dadurch latchen sich Q2 und Q3 gegenseitig. Zum Resetten muss C2 wieder entladen werden, und die Basis von Q3 unter 0.6V gebracht werden. Dafür ist Q4 zuständig. Das ganze ist wie die vorherigen Beiträge erwähnt haben ziemlich temperaturabhängig. Wenn man aber mit einer Genauigkeit von ca. +/-50% leben kann, ist das eine günstige Alternative.
Danke, jetzt habe ich´s so einigermaßen kapiert. Ich bau´s jetzt mal auf und schaue, wie es sich in der Realität macht. Wie kann man sich bei dir bedanken? Gruß, Max
Bau's einfach auf und sag bescheid ob es funktioniert. Bisher ist es ja noch digitale Theorie.
Man könnte auch über einen asymmetrischen Stromspiegel nachdenken. Wenn man einen Doppeltransistor nimmt, ist auch die thermische Kopplung wie auch Ähnlichkeit der Parameter (matching) sehr gut. Doppeltransistoren gibt es im SOT23 Gehäuse und die Widerstände können 0603 oder kleiner sein.
Auch eine gute Idee, Falk. Darüber hatte ich gestern auch mal nachgedacht, weis aber jetzt gar nicht mehr warum ich es wieder verworfen hatte...wahrscheinlich geistige Umnachtung ;)
Basierend auf Falks Idee mit dem Current Mirror nochmal eine verbesserte Version. Temperaturabhängigkeit ist wesentlich geringer. Q1 und Q5 möglichst als matched pair.
Sorry, dass es mit der Rückmeldung etwas gedauert hat. Ich bin begeistert! Ich pinsle das jetzt mal im Adler und bestelle Leiterplatten. Rückmeldung dann in 3-4 Wochen, je nachdem, wie schnell OSHPark liefert. Man könnte das natürlich auch auf dem Steckbrett zusammenbauen, wenn man THT-Bauteile hätte...das ist der Nachteil daran, nur noch SMD zu machen ;/ Viele Grüße, Max
Auch SMD kann man mal fix auf Lochraster löten, das dauert ne halbe Stunde und man sieht ob es real so läuft wie man es sich wünscht.
Max G. schrieb: > Für eine 1-Wire-Ansteuerung brauche ich eine Strombegrenzung. Weil die > Spannungsversorgung nicht viel liefern kann, sollte die Begrenzung bei > 10mA abschalten und abgeschaltet bleiben Das tun deine Versuche aber nicht. Da 10mA weniger sind als ein OpAmp oder uC-Ausgang liefern kann, kann man die Schaltung ohne Schaltelement sehr einfach aufbauen
1 | uC-Ausgang --+-------+ |
2 | | | |
3 | +-C-+---(--100k---+ |
4 | | | | | |
5 | 2k5 +--|+\ | |
6 | | | >-------+--- out |
7 | +------|-/ |
8 | | | LM7322 (lässt 0.2V nach bei 20mA) |
9 | 47k | |
10 | | | |
11 | GND GND |
Der C ist abhängig vom Einschaltstromstoss, den muss er überwinden damit die Schaltung beim Einschalten des uC-Ausgangs auch an bleibt, und er bestimmt auch die Reaktionsgeschwindigkeit der Schaltung auf Überstrom.
Falk B. schrieb: > Auch SMD kann man mal fix auf Lochraster löten, das dauert ne halbe > Stunde und man sieht ob es real so läuft wie man es sich wünscht. Wird mir mit SC-88 ein bisschen zu fummelig. SOT-23 wäre kein Thema, ja. Ich habe keine Eile, ein anderes Projekt ist grade sowieso dringender. Und auf ein paar Euro bei OSHPark kommt es nun auch nicht mehr an. Michael B. schrieb: > Das tun deine Versuche aber nicht. Wenn ich das Problem selbst gelöst hätte, hätte ich nicht gefragt.
So, erste Rückmeldung. Nachdem ich den erst vergessenen Shunt (R18) eingelötet hatte, funktioniert zumindest die Strombegrenzung - das Netzgerät meldet bei Raumtemperatur exakt 10mA. Nach Erwärmen mit dem Heißluftfön sind´s dann 11mA. Das genügt am Genauigkeit vollkommen. Fotos von Vorder- und Rückseite der (echt klein ausgefallenen) Schaltung anbei. Auf 4 Lagen und mit SC-88 statt SC-70 und 0402 statt 0603 wär´s vermutlich noch kleiner gegangen. Nur das Abschalten klappt noch nicht. Ich fummle an einem der nächsten Abende mal Drähtchen dran und schaue mit dem Oszi, wo es hängt. Dann gibt es (ziemlich sicher) auch Oszi-Bilder. Vielen Dank an Joe, sylaina und Falk! Max
@ Max G. (l0wside) >Nur das Abschalten klappt noch nicht. Ich fummle an einem der nächsten >Abende mal Drähtchen dran und schaue mit dem Oszi, wo es hängt. Dann >gibt es (ziemlich sicher) auch Oszi-Bilder. ?? Welche Schaltung hast du denn nun benutzt?
Die von Joe Beitrag "Re: Strombegrenzung auf 10mA" Nur die Startschaltung habe ich etwas modifiziert.
Max G. schrieb: > Nur die Startschaltung habe ich etwas modifiziert. Was meinst du mit "Startschaltung"? Den Reset? Poste deine jetzige Schaltung doch mal.
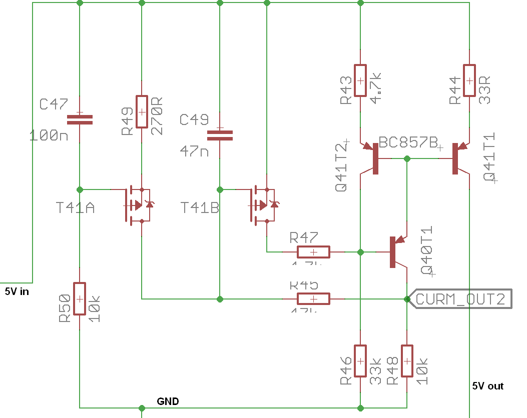
Die abgeänderte .asc finde ich gerade nicht mehr, deswegen der Schaltplanausschnitt aus dem Adler. Im Grunde 1:1 deine Schaltung, nur habe ich den Reset durch C47/R50 ersetzt. Grund: das ganze sitzt hinter einem ADUM6412, an dem ich keinen Kanal für den Reset mehr frei habe. Messungen wie versprochen bei Gelegenheit, aber nicht mehr heute am Karfreitag. Gruß, Max
Max G. schrieb: > Im Grunde 1:1 deine Schaltung, nur habe ich den Reset durch C47/R50 > ersetzt. Grund: das ganze sitzt hinter einem ADUM6412, an dem ich keinen > Kanal für den Reset mehr frei habe. Wo kommt denn das Signal "CURM_OUT2", welches vermutlich das Reset-Signal ist, dann jetzt her? Dieses Signal hast du offensichtlich an den falschen Punkt gelegt. Es soll vermutlich an das Gate von T41A, und mit T41A willst du das Reset-Signal invertieren (also low-aktiv). Dann sollte aber auch C47 an GND und R50 an 5V_in. Was für ein FET ist T41A/B? Ich meine, prinzipiell kann man ja auch darüber nachdenken, ob man diese Abschaltung überhaupt braucht. 10mA bei 5V (50mW) richten ja vermutlich auch dauerhaft keinen Schaden an...
Hallo Joe, CURM_OUT2 ist ein Ausgang, mit dem ich zurücklese, ob die Abschaltung zugeschlagen hat. Im Grunde würde es aber auch reichen, auf die Abschaltung zu verzichten und das über den uC zu erledigen. Schaden entsteht tatsächlich keiner, nur ggf. Datensalat. T41 ist ein NX3008, Schwellspannung 1V. Gruß, Max
Also im Augenblick verhinderst du mit T41A, C47 und R50, dass die Abschaltung aktiviert werden kann. T41A ist dauerhaft leitend und zieht das Gate von T41B dauerhaft nach oben, so dass die Abschaltung durch T41B nicht mehr stattfindet. Mir ist nicht klar, was du erreichen möchtest. Wenn du kein Signal zum (automatischen) Resetten des abgeschalteten Zustandes hast und die Abschaltung aktiviert wird, dann musst du im Überstrom-Fall die 5V_in (von Hand?) abschalten, damit die Schaltung zurückgesetzt wird. Um die Abschaltung zu aktivieren müsstest du einfach nur T41A entfernen. Damit sind dann auch C47, R50 und R49 überflüssig. Zum Testen kann man auch einfach R49 rausnehmen um sich Lötarbeit zu sparen. Es könnte sein, dass die Abschaltung ein wenig zu früh (bei weniger als 10mA) einsetzt, da der NX3008 eine kleinere V_GSth hat als der BSS84. In diesem Fall setzt du noch einen Widerstand parallel zu C49 (so im Bereich von 47K...220K vermutlich).
In der Tat, da habe ich mich schon intelligenter angestellt. Kann mich nur selbstkritisch auf Bob Widlar beziehen: http://theamphour.com/wp-content/uploads/2011/03/bob_widlar_digital-689x1024.jpg Wenn ich C47 und R50 vertausche, sieht es in der Simulation deutlich sinnvoller aus. Getestet habe ich es noch nicht, hoffentlich schaffe ich es morgen an den Lötkolben. Simulationsdateien anbei: meine Eagle-Schaltung als -v2.asc, mit C47 und R50 vertauscht als -v3.asc. Gruß und Frohe Ostern, Max
Nach Umlöten C47/R50 noch mal getestet. Das sieht gut aus. Den Kurzschluss habe ich mit einer Pinzette erzeugt, deswegen sind es in der Begrenzungsphase auch nur ein paar mV. Die Schaltung macht aber zuverlässig aus (und nach Zyklen der Versorgungsspannung auch wieder an). C47/R50 müssten 100nF/10k sein. Vielen Dank! Max
Max G. schrieb: > C47/R50 müssten 100nF/10k sein. Könnte auch 1nF, 47K oder 100n/1K sein, total egal. Hauptsache der T41A wird nicht leitend. Wie gesagt, C47, R50, R49 und T41A sind in diesem Fall komplett überflüssig. Das Reset-Signal ist nicht als Power-on-Reset gedacht, sondern um den abgeschalteten Zustand zu resetten (in den Zustand "Strombegrenzung"). Da dir aber das nötige Reset-Signal eh fehlt, kannst du auf diesen Schaltungsteil komplett verzichten.
Bob Widlar hatte ich ja schon zitiert...danke. Ich hatte dich beim ersten Mal falsch verstanden und war davon ausgegangen, dass die nur in meiner ursprünglichen Beschaltung unnötig seien. Sorry. Spricht was dagegen, T41B durch einen PNP zu ersetzen? Dann ließe sich das elegant mit zwei doppelten BC857 erschlagen. Die Simulation sagt (nachvollziehbarerweise), dass dann C49 deutlich größer ausfallen sollte, 680nF könnten passen.
Max G. schrieb: > Spricht was dagegen, T41B durch einen PNP zu ersetzen? Dann ließe sich > das elegant mit zwei doppelten BC857 erschlagen. Die Simulation sagt > (nachvollziehbarerweise), dass dann C49 deutlich größer ausfallen > sollte, 680nF könnten passen. Keine gute Idee. Der FET wird hier als eine Art Spannungskomparator eingesetzt, und hier möchte man keine allzu geringe Gatespannung haben. Der FET hat auch die schöne Eigenschaft, dass aus dem Gate kein Strom herauskommt (im Gegensatz zum PNP). Man kann es vermutlich mit schlechteren Eigenschaften auf einen PNP umstricken, eleganter wird es dadurch aber nicht, da der Transistor schon deutlich früher leitend wird. Der C49 ist drin, um bei kurzzeitigen Lastspitzen nicht sofort abzuschalten. Inwieweit ein 680nF im Zusammenspiel mit einem PNP helfen soll erschließt sich mir nicht. Man müsste eher einen Widerstand parallel zu C49 legen. Aber wie gesagt: lass' mal lieber so mit dem einen Transistor mehr. Und ein BSS84 statt des NX3008 wäre eigentlich günstiger.
Bitte melde dich an um einen Beitrag zu schreiben. Anmeldung ist kostenlos und dauert nur eine Minute.
Bestehender Account
Schon ein Account bei Google/GoogleMail? Keine Anmeldung erforderlich!
Mit Google-Account einloggen
Mit Google-Account einloggen
Noch kein Account? Hier anmelden.












