Bei mir liegt ein Marantz MC10 rum, ein Messmikrophon mit zwei Anschlüssen. Leider keine Doku dazu. Weiss jemand zufällig, mit welcher Spannungsversorgung dieses Mikro betrieben wird?
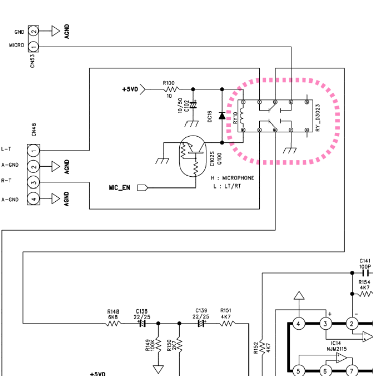
Das ist vermutlich eine dynamisches Mikrofon. Im Schaltplan eines Marantz-Gerätes, bei dem dieses Mikro beiliegt, sieht die Verschaltung so aus wie im Anhang. C138 verhindert, dass an das Mikro eine Spannung gelangt.
HildeK schrieb: > Das ist vermutlich eine dynamisches Mikrofon. So ist es, danke Dir. Ich hatte zunächst auch dynamisch vermutet, aber mit dem Oszi nur eine Flatline gesehen. Nach Deinem Hinweis nochmal genau hingeschaut: der statisch gemessene Innenwiderstand beträgt ca. 1 kOhm, dementsprechen hat das Signal bei direktem Anblasen eine Amplitude im Bereich von ca. 1 mV. Jetzt muss ich nur noch eine geeignete Verstärkerschaltung dafür finden.
Burkhard K. schrieb: > Jetzt muss ich nur noch eine geeignete Verstärkerschaltung dafür finden. Statt Verstärkung geht in dem Fall wahrscheinlich auch rauschfreies Hochtransformieren der Ausgangsspannung mit einem NF-Audio-Transformator, macht man häufiger bei dyn. Mikros.
Burkhard K. schrieb: > Jetzt muss ich nur noch eine geeignete Verstärkerschaltung dafür finden. Da gibt es viele Beispiele im Netz, alternativ: suche nach Marantz SR7500 Service Manual - dort habe ich den Ausschnitt her und die Schaltung könntest du nachbauen.
Bitte melde dich an um einen Beitrag zu schreiben. Anmeldung ist kostenlos und dauert nur eine Minute.
Bestehender Account
Schon ein Account bei Google/GoogleMail? Keine Anmeldung erforderlich!
Mit Google-Account einloggen
Mit Google-Account einloggen
Noch kein Account? Hier anmelden.
