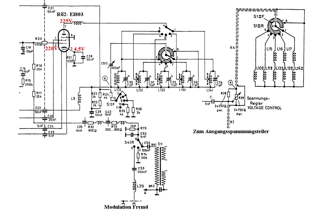
Hallo, Funkfreunde, Gab es mal eine Bezeichnung "Linearer Eintakt- B- Verstärker" für eine Eintakt- Stufe ? Steht so im Servicebuch des Leistungsmeßsenders SMLR von Rohde & Schwarz. Ich habe einen SMLR gerade vor mir, und die Ug1, = Spannung an der Kathode, gemessen, die ist ist in den Unterlagen nicht angegeben. M. E. ist es gewöhnlicher A- Betrieb, schön auf dem geradlinigen Teil der Ia/Ug- Kennlinie der EL803. Ist es nur eine andere Bezeichnung, oder ein Druckfehler ?
Edi schrieb: > M. E. ist es gewöhnlicher A- Betrieb, schön auf dem geradlinigen Teil > der Ia/Ug- Kennlinie der EL803. Ja, sonst wäre auch eine saubere Modulation nicht möglich. Es ist aber möglich, dass die HF-Ansteuerung der Röhre so stark ist, dass die Röhre hinsichtlich dieser im B-Betrieb läuft. Das Ausgangsfilter entfernt dann die entstehenden Oberwellen.
Die Anteuerung ist schon recht stark- immerhin dudelt vor der Endstufe nur 1 Oszillatorröhre,auch hier hat SMLR die EL803, also eigentlich schon ein Leistungsoszillator, allerdings,wie R&S schreiben, lose gekoppelt- zwecks FM zu vermeiden, und sicher überhaupt wegen der Stabilität, ich habe zwei solcher Geräte, die Dinger sind wirklich frequenzsicher und stabil, obwohl 40 Jahre alt. Wenn man überlegt... genial gebaut- mit 2 Buddeln frequenzstabil Power zu machen- etwa 2 Watt an 60 Ohm, für Meßzwecke ist das mehr als ausreichend. Für einen B- Betrieb durch harte Ansteuerung müßte da schon was rüberwachsen... Ich werde mal mit dem Oszi schauen, wieviel Dampf die Endstufe kriegt. Danke für den Hinweis !
So, hier die Meßergebnisse. SChöne Sache, so hat man für den Reparaturfall mal Pegel- Vergleichswerte. Gemessen mit russischem 4- Strahl- Oszillographen, Generator, wie in den Unterlagen zum Messen angegeben, auf 1,5 MHz, Messung direkt am Gitter 1 der Endstufe. Was man am Ausgang macht, beeinflußt nur extrem gering die gemessene Spannung, so soll es auch sein. Einmal gemessen ohne Teiler, da ist die Steuerspannung gering, da wirkt sich der Anschluß der Meßspitze aus, dann nochmal mit 10:1- Teiler (10MOhm/ 100pF). Ohne Teiler 2V/Teil, zeigt 2 Teile = 4V Uspitze (= ca 3V eff.) Mit Teiler: 1V/Teil, zeitgt 1 Teil, mal 10 = 10V Uspitze (= ca. 7V eff.) Die Anzeige mit Teilerkopf konnte ich sogar verifizieren, die Oszillographen- Teilung und Eichung ist sehr genau, ich habe eigene Eichspannung des Oszi, sowie ein Eichgerät- Einschub, und ein sehr hochohmiges Röhrenvoltmeter "URV2" mit eigenem HF- Tastkopf zeigt 6,9V. Ich habe nachgeschaut: Das URV 2 zeigt Effektivwerte. Die Detektorköpfe sind zu den Geräten, und auch sehr genau, ich habe alle überprüft, alle Geräte, die ich habe, miteinander, so daß der Gerätepark übereinstimmt. Die HF- Ansteuerung der Endstufe ist also 7V eff. Ist auf jeden Fall höher als die Gittervorspannung (4,5 V), aber nicht so hoch, wie ich erwartet habe. Ist nun die Frage: Kann man diese Ansteuerung als B- Betrieb betrachten ?
Edi schrieb: > Die HF- Ansteuerung der Endstufe ist also 7V eff. Das wären 20Vss. Hast du mal die durch Gittergleichrichtung erzeugte negative Spannung dort gemessen? Das könnten bis zu -15V sein (20V -4,5V), vermutlich aber eher -10V. Edi schrieb: > Ist nun die Frage: Kann man diese Ansteuerung als B- Betrieb betrachten > ? Ich würde mich nicht so sehr an diesem Wort festbeissen. Bei einer derartig hohen HF-Ansteuerung arbeitet diese steile Röhre hauptsächlich als Schalter und die Modulationsspannung variiert in erster Linie den Stromflußwinkel und damit die Ausgangsleistung. Die Hauptarbeit der R&S-Ingenieure dürfte es gewesen sein anhand der Kennlinien und mittels Experimenten die optimalen Betriebsbedingungen für eine klirrarme Modulation zu erarbeiten. Grundsätzlich war das Verfahren einer solchen Gittermodulation auch damals schon nicht neu.
Hallo, Hp M, Ich habe die beiden SMLR gerade in Gebrauch für Empfängermessungen und Vergleiche, warb hiern auch schon Thema, ich habe heute IP3- Messungs- Vorversuche gemacht, mit recht interessanten Ergebnissen- Einige Geräte bilden vorbildlich die Interzeptpunkte = Mischprodukte ab, wie im Lehrbuch, andere lassen sich von (mäßig) hohen Pegeln nicht beeindrucken. Die Gitter- Gleichspannung... "Versehentlich" habe ich die Spannung festgestellt,als ich den direkten Meßanschluß des Röhrenvoltmeters nahm, statt den Detektor. Ich war nicht darauf aus, die Gleichspannung am Gitter zu messen, die dürfte aber über 10 V gewesen sein. Könnte ich vielleicht nochmal genau messen. Festbeißen... nein, eher nicht, sooo wichtig ist es auch nicht. Ich habe nur nichts gefunden, was einen B- Betrieb mit Eintakt beschreibt. Wie amn sieht, haben die wirklich eine sehr eigenartige Schaltung hinbekommen- und Sauberkeit der Sinusform und Stabilität können sich sehen lassen.
Edi schrieb: > Wie > amn sieht, haben die wirklich eine sehr eigenartige Schaltung > hinbekommen- und Sauberkeit der Sinusform und Stabilität können sich > sehen lassen. Schau mal unter Punkt 6. die schöne Parabel Pout vs. Ug1 bei Gitterspannungsmodulation: https://www.sokoll-technologies.de/Museum/Auto/Dokumente/Datenblatt_LS50_Telefunken_Version_2.pdf In der dort gezeigten Vollständigkeit findet man solche Diagramme leider nur selten. Die LS50 ist nur knapp halb so steil wie die EL803, hat aber deutlich mehr "Muckis". Demzufolge braucht sie auch höhere Steuerspannungen. Bis vor einigen Jahren wurde hier der sowjetische Nachbau GU50 für wenig Geld verscherbelt, und diese Röhre sollte immer noch leicht zu bekommen sein, falls nicht mittlerweile alle Reserven von Audioten verbrannt wurden. P.S.: Hp M. schrieb: > Hast du mal die durch Gittergleichrichtung erzeugte negative Spannung > dort gemessen? > Das könnten bis zu -15V sein (20V -4,5V), vermutlich aber eher -10V. Da habe ich natürlich Mist geschrieben, weil ich mit Uss statt mit Us gerechnet hatte. Mehr als ca. -5V sind hier durch Gittergleichrichtung der HF nicht möglich, und das wird, zusammen mit den 4,5V Spannungsabfall am Kathodenwiderstand, eine Gitterspannung von etwa -9V ergeben.
Hallo HP. M, Ich hab' mal schnell gemessen- das geht beim SMLR fix, 4 Gehäuseschraubebn raus, einschub auf den Tisch, Röhren- Kaminkühler: 3 Schrauben ab, und schon kann man bequem an der Flasche messen. Stimmt, so hoch ist die am Röhrengitter nachweisbare HF- Spannung nicht... ich hatte nur einen Ausschlag im nächsthöheren Meßbereich registriert, aber nicht gemessen. Hätte auch nichts gebracht- die direkte Messung bringt ein mieses Ergebnis- das Angeschlossene Meßgerät (Leitung, Eingang) bedämpft die sehr hochohmige spannung. Einen Gleichspannungsteiler habe ich für das URV nicht, schnell probiert, zw. 900KOhm und 3 Mohm gleiche Anzeige, darunter weniger (Bedämpfung), darüber auch weniger, klar, selbst ein hochohmiges URV hat keinen unendlich hohen Ri. Einen 3 MOhm zwischen g1 und Meßanschluß, habe ich dann 3,4 V gemessen. Kommt in der Größenordnung hin. Ich habe es auch verifiziert, der Oszi kann auch Gleichspannung -als Strahlverschiebung- darstellen, bei überlagertem Wechsel verschiebt sich also die gesamte wechselspannungsanzeige um den Betrag der Gleichspannung. Ich habe zwecks vergleich auf 1 V- Bereich, mit Spannungsteiler 1:10 also 10V/ Teil. Beim Umschalten verschiebt sich die Kurve um 3 Teilstriche nach unten, also auch etwa 3 V Anzeige. Das korreliert also mit den gestrigen Ergebnissen, welche etwa 7V HF am G1 nachwiesen. Der genannte Kurvenzug der LS50/ GU50 ist interessant. Ich interpretiere das so: Wenn ich den Arbeitspunkt auf die Mitte der Ig1/Qa- Kurve setze, habe ich im Bereich der positiven Halbwelle nahezu konstante Ausgangsleistung. Gleichzeitig bin ich etwa auf der Mitte der Ig1/Ua, die da glücklicherweise gerade ist- das müßte also ein sehr guter Schnittpunkt für die Gittermodulation sein. Die negative Halbwelle dürfte aufgrund der Krümmung dann verzerrt werden- aber das fängt ein Ausgangsfilter mühelos auf. Die GU50 kenne ich gut, habe beim Militär (Wehrdienst) ständig mit der zu tun gehabt, war da einst Funktechniker. Na ja, Iwan hat die Wehrmachts- Flasche nicht umsonst nachgebaut... :-)
Bitte melde dich an um einen Beitrag zu schreiben. Anmeldung ist kostenlos und dauert nur eine Minute.
Bestehender Account
Schon ein Account bei Google/GoogleMail? Keine Anmeldung erforderlich!
Mit Google-Account einloggen
Mit Google-Account einloggen
Noch kein Account? Hier anmelden.














