Hallo zusammen, ich messe den Strom (high side) eins 6V DC Motors mit Hilfe eines INA199 ICs (die 100er Gain Variante) und einem Shunt von 15mOhm. Der Motor nimmt sich maximal < 1A. Da der Motor mit PWM angesteuert wird, habe ich in die Leitung zwischen Shunt und INA199 noch einen RC Tiefpass geschaltet (wie im Datenblatt empfohlen mit einem Widerstand von max. 10Ohm und daher entsprechend großer Kapazität). Augenscheinlich bin ich mit den Werten die gemessen werden zufrieden, allerdings entstehen bei einer Strömänderung ausgehened vom Zustand mit festgehaltener Welle in Regelmäßigen abständen Stromsprünge, wie im Angehängten Bild zu sehen. Mit einem anderen Messaufbau (low side), und ähnlicher Filterung sehe ich diese Sprünge nicht, sonderrn einen Glatteren verlauf. Ausprobiert bzw. ausgeschlossen habe ich folgendes: *der RC Tiefpass, bzw. den Kondensator, da die Sprünge auch ohne die Beschaltung zu sehen sind (dann natürlich in Rechteckiger Form), bzw mit anderen Kondensatortypen auch auftreten *die PWM Frequenz hat keinen Einfluss (getestet von 10kHz - 200kHz) Inzwischen vermute ich daher, dass ich mit dem Shunt mächtig daneben gegriffen habe. Kann vom Fehlerbild her möglich sein? Datenblätter: INA199: http://www.ti.com/lit/ds/symlink/ina199.pdf Shunt: http://www.mouser.de/ProductDetail/Yageo/RL0805FR-070R012L/?qs=sGAEpiMZZMtlleCFQhR%2fzfxOq1%2fL%2fVpeFV96ML62Fd4%3d Danke für die Hilfe! Grüße, Karl
Karl schrieb: > allerdings entstehen bei einer Strömänderung ausgehened vom Zustand mit > festgehaltener Welle in Regelmäßigen abständen Stromsprünge, wie im > Angehängten Bild zu sehen. Sind diese Stromsprünge wirklich da, oder siehst du die nur mit deinem ADC in dieser Ausprägung? Kurz gefragt: könnte das auch ein Undersamplingartefakt sein?
Lothar M. schrieb: > Karl schrieb: >> allerdings entstehen bei einer Strömänderung ausgehened vom Zustand mit >> festgehaltener Welle in Regelmäßigen abständen Stromsprünge, wie im >> Angehängten Bild zu sehen. > Sind diese Stromsprünge wirklich da, oder siehst du die nur mit deinem > ADC in dieser Ausprägung? Kurz gefragt: könnte das auch ein > Undersamplingartefakt sein? Der ADC sampelt bei irgendwas größer 1Mhz und die Daten wurden mit 10kHz mit dem Debugger geloggt. Allerdings werden die Sprünge mit größerer Kapazität (habe 3.3uF, 10uF, 220uF und 330uF bei gleichbleibenden 10Ohm getestet) kleiner. Deshalb gehe ich davon aus, dass die einmal durch den RC Filter gehen und daher wirklich da sind.
Strommessen an einem Motor mit PWM ist wenig trivial. Überleg dir, wo der Strom fließt bei welchem Zustand der Brücke. Fließt er tatsächlich durch den Shunt, während du misst? Schau ins Datenblatt deiner Motorbrücke. Der Strom im Motor muss nicht von VCC nach GND fließen... Siehe auch: http://www.mouser.com/ds/2/408/TB6561FG_datasheet_en_20100817-771386.pdf S6 sind einige abgebildet. Misst du den Strom z.B. in der Versorgung, musst du synchronisieren. Überleg dir, ob es Aliasing sein kann(hat ja der Mod schon erwähnt). Die Bandbreite der Messung sollte so klein wie möglich und so groß wie nötig sein. Ein Tiefpass kann helfen. Die Haare auf deinem Signal deuten auf ein solches Problem hin. Wenn du eine Stromzange fürs scope hast, häng die rein. Sonst miss die Spannung am Shunt. Unter Zuhilfenahme der Mathematikfunktion deines Scopes. Führe das Samplesignal aus dem µC heraus, damit du die Messpunkte siehst. Stimmt die Messung mit dem Scope mit dem ADC überein?
Servus, Schaltplan! Die 3 Spikes scheinen in regelmäßigen Abständen zu sein. Überlagere mal die PWM mit den obrigen Aufnahme. Vermutung: Die Spikes entstehen aufgrund parasitären Induktivität beim Schalten des FETs.
Hurra schrieb: > Strommessen an einem Motor mit PWM ist wenig trivial. > Überleg dir, wo der Strom fließt bei welchem Zustand der Brücke. Fließt > er tatsächlich durch den Shunt, während du misst? Siehe Schaltplan > Überleg dir, ob es Aliasing sein kann(hat ja der Mod schon erwähnt). Die > Bandbreite der Messung sollte so klein wie möglich und so groß wie nötig > sein. Ein Tiefpass kann helfen. > Die Haare auf deinem Signal deuten auf ein solches Problem hin. Der geschaltete RC Tiefpass hat eine fc von ~72Hz > Wenn du eine Stromzange fürs scope hast, häng die rein. Sonst miss die > Spannung am Shunt. Unter Zuhilfenahme der Mathematikfunktion deines > Scopes. > Führe das Samplesignal aus dem µC heraus, damit du die Messpunkte > siehst. > Stimmt die Messung mit dem Scope mit dem ADC überein? Habe leider keiner Stromzange und besitze auch nur ein Einsteiger Scope (das Rigol 1054z), an den 15mOhm differentiell messen mit der Mathematikfunktion ist da leider nicht drin. Allerdings habe ich mit den Sense Pin angeschaut, und die Sprünge sind auch dort zu sehen
Hallo, habe mal einen anderen Motor getestet (beide sind nicht entstört). Die Messung sieht allgemein besser aus, die Sprünge ausgehend von festgehaltener Welle sind aber immer noch zu sehen. Ich habe mal einen anderen Shunt von Vishay zum testen bestellt.
Karl schrieb: > Habe leider keiner Stromzange und besitze auch nur ein Einsteiger Scope > (das Rigol 1054z), an den 15mOhm differentiell messen mit der > Mathematikfunktion ist da leider nicht drin. Allerdings habe ich mit den > Sense Pin angeschaut, und die Sprünge sind auch dort zu sehen Miss mal von Masse nach Masse an ein paar Punkten quer über die Platine. Dort sollte dann ja im Idealfall eine flache 0V Linie herauskommen. Was siehst du am Oszilloskop? Karl schrieb: > Ich habe mal einen anderen Shunt von Vishay zum testen bestellt. Das ist mit größter Wahrscheinlichkeit nicht das Problem. Wie sieht denn das Layout aus? Und wie steil schaltet der PWM-Ausgang?
Puffere mal den Motortreiber mit einen low esr. Der 220µF Kondensator müsste ein Bipolarer sein.
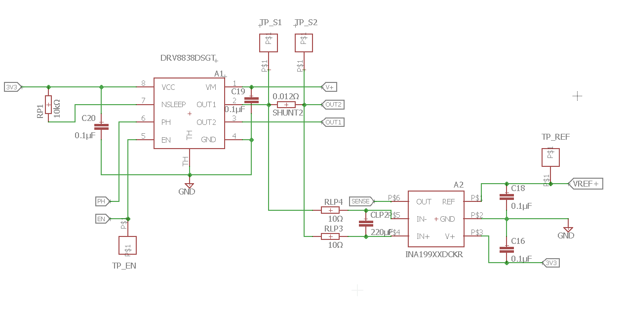
Lothar M. schrieb: > Karl schrieb: > Miss mal von Masse nach Masse an ein paar Punkten quer über die Platine. > Dort sollte dann ja im Idealfall eine flache 0V Linie herauskommen. Was > siehst du am Oszilloskop? Wenn der Motor schneller läuft, sieht man schon eine etwas rumgezappel auf dem Oszi! > > Karl schrieb: >> Ich habe mal einen anderen Shunt von Vishay zum testen bestellt. > Das ist mit größter Wahrscheinlichkeit nicht das Problem. > Wie sieht denn das Layout aus? Und wie steil schaltet der PWM-Ausgang? Siehe Anhang.
Hallo nochmals, ich habe einen 10 Ohm Widerstand in die Leitung vom Motor gelötet (für die gewählte Drehrichtung die GND Leitung) und mit meinem Oszi das ganze einfangen können. Ich habe aber immer noch keine Idee, was das sein könnte.
Bitte melde dich an um einen Beitrag zu schreiben. Anmeldung ist kostenlos und dauert nur eine Minute.
Bestehender Account
Schon ein Account bei Google/GoogleMail? Keine Anmeldung erforderlich!
Mit Google-Account einloggen
Mit Google-Account einloggen
Noch kein Account? Hier anmelden.







