Eventuell hatte jemand mal einen ähnlichen Fehler und könnte dazu eine Vermutung äußern, wird eher mit der Kristallkugel laufen da ich keinen Schaltplan anfertigen kann. Nach dem Kauf habe ich direkt die Batterie eingelegt, Lampe funktionierte. Nach zwei Wochen wurde sie wider herausgekramt, und lief leider nicht mehr. Ein Batteriewechsel brachte auch nichts. Danach habe ich das Ding aufgeknackt und ein wenig gemessen, Led's, Taster, Lötstellen an den Anschlüßen waren soweit in Ordnung. Platine von den Rückständen gereinigt und wider zusammengebaut, beim drücken und festhalten des Tasters fängt sie plötzlich an zu blinken. Die Lampe lag dann ungefähr 5 Minuten ohne eingelegter Batterie herum, nach einlegen der Batterie funktioniert sie plötzlich wider. Also folgendes: wenn die Batterie in der Lampe verbleibt geht sie nicht mehr an, entnimmt man sie wartet 5 Minuten funktioniert sie wider tadellos. Da die Versorgung aus einer AAA Zelle besteht und drei weiße Led's verbaut sind, ist anscheinend ein Step Up Wandler mit Spule verbaut, gibt es da irgendwelche typischen Fehler? Oder kann sowas an einem defekten Kondensator etc. liegen ?
Beitrag #4989887 wurde von einem Moderator gelöscht.
Es liegt aber nicht daran, dass die Batterie im Ruhezustand durch einen hohen Strom belastet ist und sich erst erholen muss? Ist die Step-up-Schaltung mit einem IC aufgebaut, auf dem vielleicht sogar eine Bezeichnung steht, oder eine primitive Schaltung mit Transistor? Das Verhalten beim lang draufdrücken lässt auf ein IC schliessen, oder eine trickreiche einfache Lösung.
Es ist ein vergossener IC drauf. Strombelastung im Ruhestand beträgt 200 µA langsam fallend. Ich werde mal eine Weile zuschauen und gucken wie tief es sinkt.
mach die Platine mal warm. Geht das mit angeschlossener Batterie? Evtl tut sich da was
ich hatte auch eine tolle Lampe, damals von Lidl. Fertig gemacht und in die Angeltasche. Dann beim Angeln wollte ich an machen und nix da. Neue Betterien rein und gut wars. Dann eine Woche später das gleiche Spiel. Zu Hause dann das Multimeter und im "AUS" Zustand nahm sie 20mA. Auch was schönes....
Beitrag #4989983 wurde von einem Moderator gelöscht.
Beitrag #4989985 wurde von einem Moderator gelöscht.
Die Platine zu erwärmen wäre möglich, wird allerdings ein wenig knifflig. Nachdem der Strom von 200µA auf 150µA gesunken war ist er stetig am steigen, liegt momentan bei 250µA. Innerhalb einer halben Stunde. Leckströme ? Ich organisiere mir mal eine anständige Lupe und versuche den Schaltplan so gut wie möglich abzuzeichnen. Der Andere schrieb im Beitrag #4989983: > Wie kann man (entschuldigung) so blöd sein? > Garantie? > Gewährleistung? > ... Glaubst du doch wohl selber nicht? :) Die Lampe hat mal 40 oder sogar 50 Euro gekostet, momentan liegt sie bei nur noch ca. 20 Euro da sie ein Auslaufmodell ist, erstanden habe ich sie in einem Restpostenladen für unter 5 Euro. Da gibt es keine Garantie mehr drauf. Zum Hersteller einsenden lohnt sich nicht weil das Porto höher wäre als die kosten der Lampe.
Holger L. schrieb: > Glaubst du doch wohl selber nicht? :) Doch, wenn ich eine Lampe kaufe und die ist 2 Wochen später defekt, dann gebe ich die zurück. Holger L. schrieb: > Die Lampe hat mal 40 oder sogar 50 Euro gekostet, momentan liegt sie bei > nur noch ca. 20 Euro da sie ein Auslaufmodell ist, erstanden habe ich > sie in einem Restpostenladen für unter 5 Euro. Statt dem ganzen Sermon hätte man einfach den Typ der Lampe angeben können, dann hätte dir vieleicht jemand gezielter helfen können.
Keller Im schrieb: > 40 -->20 -->5 --> Schrott ; sowas kauft man nicht ! Kommt darauf an. Wenn die Lampe eine "veraltete" Markenlampe wäre wie z.B. von Petzl oder Mammut, dann würde ich die für den Preis sofort kaufen. Aber die wäre normalerweise nicht nach 2 Wochen hinüber.
Beitrag #4990416 wurde von einem Moderator gelöscht.
Beitrag #4991311 wurde von einem Moderator gelöscht.
Wenn das Gehäuse den Platz bietet, bau doch einfach einen "Hauptschalter" ein, der dann statt des Batterieaus- und Einbaus betätigt wird. An einer vergossenen Schaltung kannst du, zumindest gefühlsmäßig, eh wenig ausrichten. Darfst du dann bloß nicht vergessen...
Beitrag #4992055 wurde von einem Moderator gelöscht.
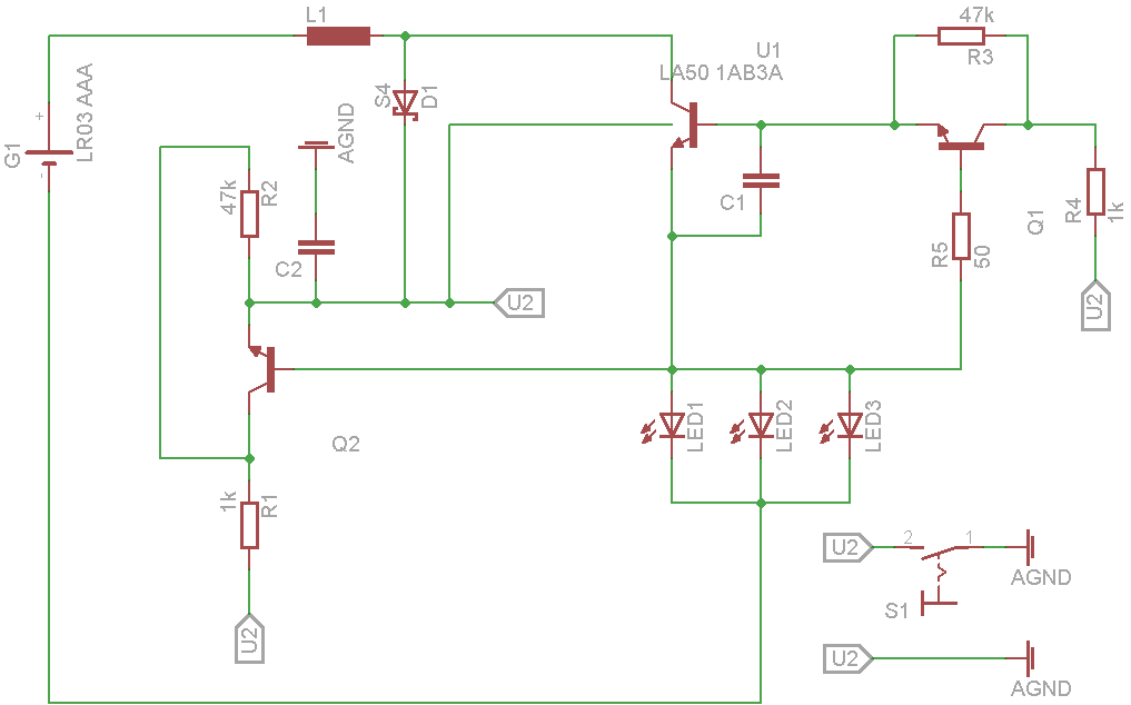
Im Gehäuse selber ist kein Platz, da könnte man höchstens einen Schalter außen anbringen. Zum Schaltplan: U1 ist nicht das richtige Symbol, ist ein Bauteil mit 4 Anschlüssen. U2 ist vergossen. Den Aufdruck von Q1 und Q2 konnte ich bisher nicht entziffern, weiß auch nicht genau ob die richtig herum eingezeichnet sind.
Aber für die Mühe gibt es von mir jedenfalls trotzdem einen Pluspunkt. Das scheint die klassische Transistorlösung mit Spule zu sein. Die gibt es auch mit nur zwei Transistoren.
Dirk J. schrieb: > Katastrophenzeichnung! Was genau kannst du an dem Schaltplan denn nicht erkennen, mache ich extra für dich besser!
Bitte melde dich an um einen Beitrag zu schreiben. Anmeldung ist kostenlos und dauert nur eine Minute.
Bestehender Account
Schon ein Account bei Google/GoogleMail? Keine Anmeldung erforderlich!
Mit Google-Account einloggen
Mit Google-Account einloggen
Noch kein Account? Hier anmelden.
