Hallo zusammen, habe besagten F-Gen geschenkt bekommen. Beim Erstbetrieb war alles iO & fnktionierte. Beim 2ten Einschalten "roch" es jedoch warm, also schnell alles aus. Ich stelle nun fest, dass die -25V langsam einbrechen. Vielleicht kennt jmd das Problem? - Elkos / Tantals sind geprüft - alle anderen Spgen iO - Ausgangsstufe abgeklemmt, keine Wirkung - Manual habe ich angeschaut, ich sehe nicht wo sonst noch "niederohmig" die "-25V" benötigt werden - TBD: Alles "hinter" der -25V stabi abklemmen und schauen ob die dann stabil bleibt (geht aber quasi operativ nicht) - der +25V Pfad zieht 50mA, der -25V Pfad steigt an, bei 300mA habe ich aufgehört (messbar über den 2.7 Ohm R hinterm Linear-T) - Funktion an sich ist aber gegeben (bis die -25V zu weit einsacken) - Hmmm...? Wäre schade um das schöne Teil... Danke & Gruß, Klaus.
Aus dem Bauch: 1. Die Tantal-Dinger tauschen, sofern sie als Stütz oder Abblockkondensator dienen. 2. Am 2,7 Ohm Widerstand den Spannungsabfall im Auge behalten und den -25Volt Zweig mit Kältespray bearbeiten.
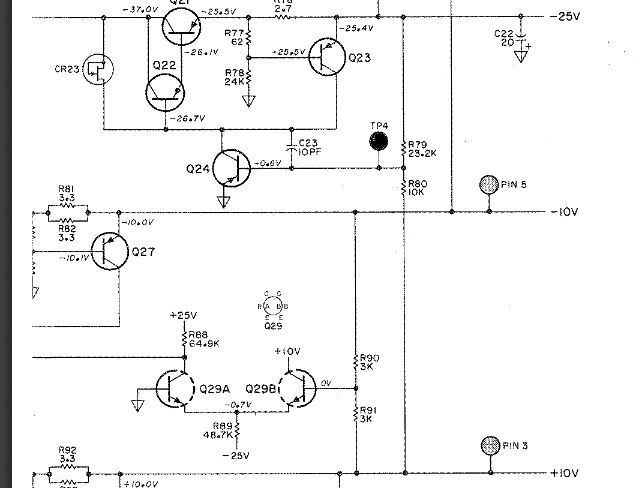
...ich habe die komplette Linearregelung entfernt und extern -25V eingespeist - sauber 44mA sind es dann. Es liegt also NICHT am Teil "hinter" der Regelung, wie fälschlich zuerst vermutet aber durch "abtrennen" der Baugruppen ja bereits ausgeschlossen, sondern an der Regelung selbst. Ich vermute fast, entweder der 500uF Siebelko ist hin oder eine der Diode und das Ganze fängt dann "am Schwingen dran" oder sowas...ich werde es rausfinden, hoffe ich. Klaus.
...die -39V am Eingang der L-Regelung mit 200mA belastet - nix, einwandfrei. Dioden auch alle gut. Ich muss zugeben, ich verstehe nicht, wieso es mit ext Spg iO ist aber die Linearregelung nicht. Die Transistoren habe ich geprüft, Q24 wird nach kurzer Zeit heiß...aber ich kapiere nicht wieso. EDIT: Was ist denn eigentlich CR23, eine KSQ? Klaus.
Ja, eine KSQ. Hast du es denn mal mit der Lötkolbenspitze und Kältespray versucht? Wenn sich da iwo eine Kennlinie themisch verschiebt, geht es mit diese Methode ruckzuck. Q24 dient zur Regelung. Läuft da vorher was weg, kommt er halt nicht mehr mit. Ggfs mal die Spannung über den QR23 messen.
...naja, die Spg sackt sehr schnell ein, Q23 & 24 regeln nach aber sterben dann recht schnell - ich habe quasi keine Zeit für Kältespray :) Ich kapiere nicht, wieso mit einem ext Labornetzteil und -25V sauber 44mA gezogen werden, aber wenn ich den Linearregler wieder anschließe sich die ganze Schose hochschaukelt und heiß wird. Klaus.
Na, das -25V Netzteil selbst ist hin. Wie sehen die Transistoren ohmsch aus? Ist der Siebelko in Ordnung?
Ja, ist es - nur verstehe ich nicht, wieso es stirbt...im Moment sind die Ts entfernt, da sie gestorben sind und ich den Versuch mit dem ext Netzteil durchführen wollte. Widerstände alle iO, CR23 sieht ohmsch / Diodentest auch genau so aus wie sein +25V Pendant. Q21 ist auch iO. Siebelko ist...im Nirwana verbaut, kommt man nicht dran. Aber das wollte ich ja mit der 200mA Belastung testen, da bleibt die Spg am C von Q21 auch sehr konstant. Ich könnte da aber mal einen 1000uF / 40V anlöten, nur um sicher zu gehen...dann die Ts wieder rein und hoffen? Klaus.
Schaden kann der 1000µF nicht, 330µF sollten aber auch reichen. Wenn du die -26V extern einspeist, ist der FG voll funktionfähig? Ansonsten die paar Transistoren tauschen.
...ja, mit ext -25V alles iO - wie gesagt, nur der Linearteil der -25V "rastet aus und verglüht". Ich versuchs gleich noch einmal mit 1000uF (was anderes habe ich grad nicht für 40V). Klaus.
Q23 und 24 können nur überlastet werden wenn beide gleichzeitig leiten. Dazu muss die Ausgangsspannung negativer als -25V sein und gleichzeitig zu viel Strom gezogen werden. Lass doch mal Q23 weg und schau was passiert.
...Dieter, gute Idee! Lässt man Q23 weg, ist alles iO - saubere -25.3V und über dem 2.7 Ohm 130mV, analog dem +25V Pfad. Baue ich Q23 ein, wird es wieder "heiß". Merkwürdig(st). Klaus.
...oder darf ich da keinen "beliebigen" PNP a la BC556B nehmen? Für die anderen beiden geht das 1A. Klaus.
Klaus R. schrieb: > ...oder darf ich da keinen "beliebigen" PNP a la BC556B nehmen? Für die > anderen beiden geht das 1A. > > Klaus. Ich sehe nichts was dagegen spräche. Und wenn das bei anderen klappt hast Du sicher auch die abweichende Pinbelegung (EBC vs. CBE) berücksichtigt.
Sehr gut. Und ein zusätzlicher 150 Ohm Widerstand zw. Emitter des Q24 und dem Ground verhindern, das zukünftig wieder der Dominoeffekt beim Transistorsterben einsetzt.
Hallo Andrew, wenn ich Q23 aber einbaue, geht das Ganze ja wieder den Bach runter - nur wieso? Die Spg zw E & B ist ~0.1V...ich kapiere den "Mechnismus" nicht, der die Todesspirale in Gang setzt??? Klaus.
Häng doch mal in Serie mit der verdächtigen FET-KSQ ein mA Meter. Sollte ja alles konstant sein, wenn der FET noch spielt.
...ja, aber müsste die dann nicht auch schon mit Q24 Probleme bereiten? Könnte ich in der Tat mal in beiden Zweigen tun und schauen, ob hier das Problem liegt. Kann ich die mit einem passenden FET 1:1 so nachbilden - müsste ja gehen? Klaus.
...mal abgesehen davon frage ich mich, was ich mit dem Ding will - das kann ja "nichtmals" PWM. Zudem ist die risetime mit 130ns wohl zml übel, aber ich finde noch nix im manual über den Abgleich. Klaus.
0,0005 Hz bis 5 Mhz ist doch ein feiner Bereich. Das Ding macht Sinus, ansteigenden und abfallenden Sägezahn, pos. und neg. Pulse und das alles in HP Qualität. Zusätzlich hat es VCO Eigenschaften. Da kann man schon mal ein wenig Zeit investieren, zumal es ja nur ein kleines Netzteil Problemchen ist. Klaus R. schrieb: > nix im manual über den Abgleich Check erstmal den Abgleich deiner Tastköpfe. Klaus R. schrieb: > Kann ich die mit einem passenden FET 1:1 so nachbilden Mess doch erstmal, wie sich die Originalschaltung verhält. Im schlimmsten Fall kannst du immer noch einen 7924 einbauen statt der Originalschaltung.
Hi Matthias, die Tastköpfe sind an dem Ref Ausgang des TDS2002 abgeglichen, habs grade nochmal kontrolliert. Bei 100KHz habe ich auch ein sauberes Rechteck aus dem HP (vergl. mit dem RefA), bei 1MHz sieht es schon unschön aus und bei 5MHz...siehe ahnhang, belastet mit 50 Ohm - ist das "normal"? Und wieso ist es bei x1 (Bild) dtl. besser als bei x10? Die CR23 habe ich mal ausgelötet und die stromstabilisierende Eigenschaft gemessen - bei 35mA habe ich aber aufgehört, da ich ja leider keinen "Sollwert" kenne, kommt mir aber schon viel vor? EDIT: Das Teil heißt "offiziell" Motorola 1901-527, ist aber custom, und hat "angeblich" Iq=1mA (das macht schon mehr Sinn). Ich versuche es mal mit einer FET-KSQ. Klaus.
Klaus R. schrieb: > Ich versuche es mal > mit einer FET-KSQ. > und > hat "angeblich" Iq=1mA Der Klassiker mit BF245 ohne zusätzliche Bauteile regelt sich meistens etwas höher ein, aber man kann ja immer noch einen Widerstand in die Source legen, um den Strom zu verringern. > Bei 100KHz habe ich auch ein sauberes > Rechteck aus dem HP (vergl. mit dem RefA), bei 1MHz sieht es schon > unschön aus und bei 5MHz Der Bereich des FG lässt m.M.n. darauf schliessen, das das ein Generator für NF Anwendungen ist, und dafür ist er optimiert. Und du darfst nicht vergessen, das das Teil von 1971 oder so ist, da kann schon mal der eine oder andere C gealtert sein (Nach 46 Jahren sind wir auch nicht mehr die Frischesten). Wenn du das Problem mit dem NT gelöst hast, bleibt dir sicher Zeit, ein wenig in der Abschwächerschaltung zu messen und evtl. einen Kondensator zu finden, der das Zeitliche gesegnet oder zumindest seinen Wert geändert hat.
CR21 verhält sich exakt gleich, bei 35mA habe ich aufgehört. Es bleibt mir weiter unklar, wo das Problem genau liegt. Hmmm... Klaus.
Klaus R. schrieb: > CR21 verhält sich exakt gleich, bei 35mA habe ich aufgehört. Es bleibt > mir weiter unklar, wo das Problem genau liegt. Hmmm... Naja, wenn CR23 1mA liefern soll und das Ding zwischen -37V und etwa -27V liegt, kann man da auch mal testweise einen 10k Widerstand einsetzen. Es ehrt HP ja, das sie da so einen Exoten verbauen, aber so ganz nötig scheint es mir nicht zu sein. Wenn du das Experiment mit einem FET machst, solltest du sehen, das da wirklich recht unabhängig von der angelegten Spannung ein konstanter Strom fliesst. Wenn die Motorolas das nicht tun, sind sie vermutlich putt.
...was die liefern sollen, weiß ich nicht. Nur sind es mehr als 35mA, denn auch CR21 aus dem iO Kanal begrenzt da noch nicht. Mal ne andere Frage: Q23 begrenzt ja quasi den Strom in dem Zweig, aber nur damit die Endstufe nicht hopps geht oder...? Klaus.
Klaus R. schrieb: > ...was die liefern sollen, weiß ich nicht. Nur sind es mehr als > 35mA, > denn auch CR21 aus dem iO Kanal begrenzt da noch nicht. > Mal ne andere Frage: Q23 begrenzt ja quasi den Strom in dem Zweig, aber > nur damit die Endstufe nicht hopps geht oder...? > > Klaus. Q23 ist in Verbindung mit dem 2,7 Ohm Widerstand und dem Spannungsteiler an seiner Basis eine Strombegrenzung. Klaus R. schrieb: > ...was die liefern sollen, weiß ich nicht. Wie jetzt? Du hast doch oben was von > und > hat "angeblich" Iq=1mA geschrieben?
Hallo Matthias, ja, das mit der Strombegrenzung ist mir soweit klar. Die Iq=1mA habe ich aus einem anderen Rätsel-Raten-Thread, aber auch da war es ja nur eine Vermutung - da sich aber sowohl CR23 (evtl defekt) alsi auch CR21 (in jedem Fall iO) nicht so verhalten, kann es nicht stimmen. Gruß, Klaus.
Klaus R. schrieb: > Hallo Matthias, > > ja, das mit der Strombegrenzung ist mir soweit klar. > Die Iq=1mA habe ich aus einem anderen Rätsel-Raten-Thread, Da über CR23/Cr21 laut Schaltplan ca. 10 V abfallen, ist R= 10k sicher ein ein sinnvoller Startpunkt. Führt zu rund 1mA, was von der Größe in der Darlington Kombi des Längsregler reichen wird. > aber auch da > war es ja nur eine Vermutung - da sich aber sowohl CR23 (evtl defekt) > alsi auch CR21 (in jedem Fall iO) nicht so verhalten, kann es nicht > stimmen. > 35mA und mehr bedeuten bei CR21/23 eher, das sie in flacher Polarität vermessen werden. Pol da mal bitte um und berichte hier.
Reiß doch einfach den alten Kram raus und setzte einen LM 337 ein. Der ist temperaturstabil und lässt sich einstellen. Verschwende nicht deine Zeit. Verwende aktuelle Bauteile. Die lösen alle deine Probleme. Diese Sparschaltung ist dem geschuldet, dass damals keine anderen Bauteile zur Verfügung standen. Das muss man heute nicht mehr so machen. Also: Was neues rein und das Teil läuft. Grüße, Jens
Ja, das ist klar - mich interessiert aber eher was da defekt ist, rein akademisch. den 7924 o.ä. kann man natürlich mindestens genau so leicht verwenden. Und mir ist auch noch nicht ganz klar, wieso es überhaupt eine Strombegrenzung gibt, vermute aber den Schutz der Ausgangsstufe dahinter. Habe das Teil nun erstmal weggestellt, denn es "geht ja" und aktiv benötigen tue ich es derzeit auch nicht. Wenn man sich aber die China DSS Dinger für 10€ und deren Möglichkeiten (Preis-Leistung vs Baugröße vs Funktionsumfang...) anschaut, fragt man sich auch wieder, wieso man sich das antut :) Klaus.
Klaus R. schrieb: > Und mir ist auch noch nicht ganz klar, wieso es überhaupt > eine Strombegrenzung gibt, vermute aber den Schutz der Ausgangsstufe > dahinter. Die Ausgangsstufe (der Ausgangsverstärker) hat eine eigene Strombegrenzung zu dessen Schutz. Die Strombegrenzung im Netzteil ist bei jedem professionellem Design drin.
Manchmal mache ich in ähnlichen Fällen einen Widerstand zwischen Supply und Verbraucher. Durch Ändern des Widerstandes (kleinermachen) kann man sich dann an den kritischen Lastfall herantasten.
Martin O. schrieb: > Manchmal mache ich in ähnlichen Fällen einen Widerstand zwischen Supply > und Verbraucher. Das brauchst du hier nicht, da der Widerstand ja schon drin ist (2,7 Ohm). Jetzt muss man nur noch an dem Spannungsteiler rumrechnen und schon weiss man, bei wieviel Strom der Limiter einsetzt.
Bitte melde dich an um einen Beitrag zu schreiben. Anmeldung ist kostenlos und dauert nur eine Minute.
Bestehender Account
Schon ein Account bei Google/GoogleMail? Keine Anmeldung erforderlich!
Mit Google-Account einloggen
Mit Google-Account einloggen
Noch kein Account? Hier anmelden.



