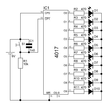
Baue mir eine Schaltung und stehe gerade auf dem Holzweg :/ Also welchen Kondensator soll ich da verwenden? 1n0 Steht im Schema und Schaltsymbol ist ein Kondensator ungepolt, Bauteileliste Kondensator 1,0 nF, Was ist das für eine Angabe 1n0=1nF. ok gut. Bei Reichelt finde ich: Folkos Folienkondensator, 1,0nF, 100V, Kerkos Keramik 500V, 1,0N es wird ja wohl ein kerko Keramikkondensator sein? https://www.reichelt.de/Scheiben/KERKO-500-1-0N/3/index.html?ACTION=3&GROUPID=3169&ARTICLE=9308 Danke schon mal im voraus für die Hilfe.
Da kannst du den billigsten 1nF Kondrnsator verwenden, den du findest. Kommt mit aber sehr klein vor. Ich nehme an solchen Stellen immer 47nF oder 100nF. In der Schaltung fehlen die Leitungen zur Stromversorgung des IC (Pin 16=VDD und Pin 8=VSS), sowie ein Abblockkondensator (ebenfalls 47nF oder 100nF) an diesen beiden Anschlüssen (möglichst nahe am IC). Der Ausgang Q4 ist mit dem Reset Eingang Verbunden. Also werden die LED's an Q4 bis Q9 niemals leuchten. Falls das so gewollt ist, kann man sie auch gleich weg lassen. Die Vorwiderstände zu den LED's können entfallen, wenn du die Spannungsversorgung auf 3-6V reduzierst.
Hallo, > Andreas F. schrieb: > Baue mir eine Schaltung und stehe gerade auf dem Holzweg :/ > Also welchen Kondensator soll ich da verwenden? 1n0 Steht im Schema und > Schaltsymbol ist ein Kondensator ungepolt, Bauteileliste Kondensator 1,0 > nF, Was ist das für eine Angabe 1n0=1nF. ok gut. das ist die übliche Nomenklatur für Werte mit Komma. Statt 4,7 nF steht eben 4n7 oder für 2,2 Ohm steht 2R2. > Bei Reichelt finde ich: > Folkos Folienkondensator, 1,0nF, 100V, > Kerkos Keramik 500V, 1,0N 500V ist ziemlich übertrieben, geht aber auch. > es wird ja wohl ein kerko Keramikkondensator sein? Na klar, warum den nicht? > https://www.reichelt.de/Scheiben/KERKO-500-1-0N/3/index.html?ACTION=3&GROUPID=3169&ARTICLE=9308 So was geht , aber auch SMD-Typen (MLCC) wie: https://www.reichelt.de/Vielschicht-SMD-G1206/NPO-G1206-1-0N/3/index.html?ACTION=3&GROUPID=8049&ARTICLE=31893&SEARCH=1nF%2B1206&OFFSET=16& oder https://www.reichelt.de/Vielschicht-SMD-G0805/NPO-G0805-1-0N/3/index.html?ACTION=3&GROUPID=8048&ARTICLE=13510&SEARCH=1nF%2B0805&OFFSET=16& Ich halte aber die Schaltung für nicht sehr gut. Kann passieren, dass bei jedem Tastendruck nicht 1 Impuls sondern gleich mehrere ausgelöst werden. Ursache ist das Kontaktprellen des Tasters. https://de.wikipedia.org/wiki/Prellen Dagegen soll wohl das 1nF wirken. Ich würde eine bessere Entprellschaltung empfehlen. Idealerweise nutzt man ein FlipFlop https://www.elektronik-kompendium.de/sites/dig/0210223.htm Es geht aber auch einfacher, z.B. mit einem Tiefpass, der deutlich längere Zeitkontante hat als das Prellen. http://www.ne555.at/2014/index.php/schaltungstechnik/289-entprellung-eines-tasters-kontaktprellen Ein zusätzlicher Komparator ist nicht unbedingt nötig. Die Tiefpasskonstante sollte aber auch nicht zu lang geeingestellt werden. Zu empfehlen ist auch immer ein Längswiderstand zwischen Schalter und Kond., sonst wird das C immer mit dem max. Kurzschlußstrom entladen. Gruß Öletronika
:
Bearbeitet durch User
Stefan U. schrieb: > Da kannst du den billigsten 1nF Kondrnsator verwenden, den du findest. > > Kommt mit aber sehr klein vor. Ich nehme an solchen Stellen immer 47nF > oder 100nF. > > In der Schaltung fehlen die Leitungen zur Stromversorgung des IC (Pin > 16=VDD und Pin 8=VSS), sowie ein Abblockkondensator (ebenfalls 47nF oder > 100nF) an diesen beiden Anschlüssen (möglichst nahe am IC). > > Der Ausgang Q4 ist mit dem Reset Eingang Verbunden. Also werden die > LED's an Q4 bis Q9 niemals leuchten. Falls das so gewollt ist, kann man > sie auch gleich weg lassen. soll so sein, war aus einem Beispiel von einer elektronikseite die en zähler 4017 erklärt anhand von Beispielen. > > Die Vorwiderstände zu den LED's können entfallen, wenn du die > Spannungsversorgung auf 3-6V reduzierst. dient der Kondensator 1.nf nur als entprellung? wen ja, kenne entprellen nur mit wiederstand oder Sperrdioden, gehen also ELKOS dafür auch? kann ich anstatt des 1nf auch eine Sperrdiode zum entprellen nehmen? habs mal bisschen abgeändert. noch nicht fertig. versuche mit dem Taster 4 Relais anzusteuern die auf Tastendruck beim Loslassen weiterspringt. Brauche ich für mein Video Modul als Umschalter um die Video quellen durch zu switchen. Zeichne die schaltung Hinter den Relais extra nicht weiter.. geht nur um den ic4017. :D
U. M. schrieb: >> Bei Reichelt finde ich: >> Folkos Folienkondensator, 1,0nF, 100V, >> Kerkos Keramik 500V, 1,0N > 500V ist ziemlich übertrieben, geht aber auch. > >> es wird ja wohl ein kerko Keramikkondensator sein? > Na klar, warum den nicht? Folienkondensator, 1,0nF würde auch gehen? anstatt kermaik? > >> > https://www.reichelt.de/Scheiben/KERKO-500-1-0N/3/index.html?ACTION=3&GROUPID=3169&ARTICLE=9308 > > So was geht , aber auch SMD-Typen (MLCC) wie: > https://www.reichelt.de/Vielschicht-SMD-G1206/NPO-G1206-1-0N/3/index.html?ACTION=3&GROUPID=8049&ARTICLE=31893&SEARCH=1nF%2B1206&OFFSET=16& > oder > https://www.reichelt.de/Vielschicht-SMD-G0805/NPO-G0805-1-0N/3/index.html?ACTION=3&GROUPID=8048&ARTICLE=13510&SEARCH=1nF%2B0805&OFFSET=16& smd passt nicht auf meine Lochraster Platine > > Ich halte aber die Schaltung für nicht sehr gut. > Kann passieren, dass bei jedem Tastendruck nicht 1 Impuls sondern gleich > mehrere ausgelöst werden. Ursache ist das Kontaktprellen des Tasters. > https://de.wikipedia.org/wiki/Prellen > Dagegen soll wohl das 1nF wirken. soll .. finde es auch komisch. kenne nur wiederstand oder Sperrdiode als Entprellen. besser Sperrdiode nehmen? oder doch eher 100nf Kerko? > > Ich würde eine bessere Entprellschaltung empfehlen. > Idealerweise nutzt man ein FlipFlop > https://www.elektronik-kompendium.de/sites/dig/0210223.htm soll möglichst am einfachsten aufgebaut sein :D > > Es geht aber auch einfacher, z.B. mit einem Tiefpass, der deutlich > längere Zeitkontante hat als das Prellen. > http://www.ne555.at/2014/index.php/schaltungstechnik/289-entprellung-eines-tasters-kontaktprellen > Ein zusätzlicher Komparator ist nicht unbedingt nötig. Die > Tiefpasskonstante sollte aber auch nicht zu lang geeingestellt werden. > > Zu empfehlen ist auch immer ein Längswiderstand zwischen Schalter und > Kond., sonst wird das C immer mit dem max. Kurzschlußstrom entladen. > Gruß Öletronika also Kondesator raus und wiederstand zum enprellen? :D :D :D
Andreas F. schrieb: > soll .. finde es auch komisch. kenne nur wiederstand oder Sperrdiode als > Entprellen. besser Sperrdiode nehmen? Du weißt offensichtlich nicht was Prellen ist. > oder doch eher 100nf Kerko? Ja.
Stefan U. schrieb: > Die Vorwiderstände zu den LED's können entfallen, wenn du die > Spannungsversorgung auf 3-6V reduzierst. Was soll denn dieser Pfusch? Da es sich aber um einen Zaähler mit Decoder handelt und immer nur eine LED aktiv ist, darf man gerne alle LEDs an einen gemeinsamen Widerstand klemmen. Wie ich im Datenblatt sehe, ist das sowieso Pfusch - kann der wirklich nur um um 2mA High treiben? Andreas F. schrieb: > wiederstand Dieses Wort ist bei duden.de unbekannt, was soll das sein? Andreas F. schrieb: > versuche mit dem Taster 4 Relais anzusteuern > die auf Tastendruck beim Loslassen weiterspringt. Sehr schlechtes Deutsch :-( Beachte bitte den Strombedarf der Relais, den kann der 4017 nicht direkt bedienen.
hinz schrieb: > Andreas F. schrieb: >> soll .. finde es auch komisch. kenne nur wiederstand oder Sperrdiode als >> Entprellen. besser Sperrdiode nehmen? > > Du weißt offensichtlich nicht was Prellen ist. habs mit relais entprellen verwechselt.. dort sinds ja oft dioden oder wiederstände KFZ Relais aufjedenfall. bei schalter entprellen muss ich flipflop oder kerkos verwenden richtig? > > >> oder doch eher 100nf Kerko? > > Ja.
Beitrag #5010469 wurde vom Autor gelöscht.
was passiert wen man nicht enprellt weis ich und wie das signal im Oszilloskop aussieht, aber in der praxis noch nie angewendet :D ist das so korrekt? oder könnte mir das jemand richtig zeichen.. dankeschöön
@Manfred (Gast) >Stefan U. schrieb: >> Die Vorwiderstände zu den LED's können entfallen, wenn du die >> Spannungsversorgung auf 3-6V reduzierst. >Was soll denn dieser Pfusch? Da es sich aber um einen Zaähler mit >Decoder handelt und immer nur eine LED aktiv ist, darf man gerne alle >LEDs an einen gemeinsamen Widerstand klemmen. Je nach Betriebsspannung und Vorwiderstand ist das noch mehr pfusch. Denn die nicht aktivierten LEDs sehen dann evtl. eine recht hohe Sperrspannung. Und LEDs wollen idR. nicht so viel davon sehen. >Wie ich im Datenblatt sehe, ist das sowieso Pfusch - kann der wirklich >nur um um 2mA High treiben? reicht doch ... @Andreas Fischer (fischer_andreas) >was passiert wen man nicht enprellt weis ich und wie das signal im >Oszilloskop aussieht, aber in der praxis noch nie angewendet :D ist das >so korrekt? oder könnte mir das jemand richtig zeichen.. Wie schon einer amerkte, kann solch ein CMOS kein normales Relais treiben, weil einfach zu schwach/hochohmig. Da wirste also noch einen kleinen Transistor dazwischen klemmen müssen, der den Relaisspulenstrom stemmen kann (Freilaufdiode nicht vergessen).
Manfred schrieb: > Stefan U. schrieb: >> Die Vorwiderstände zu den LED's können entfallen, wenn du die >> Spannungsversorgung auf 3-6V reduzierst. > Was soll denn dieser Pfusch? Da es sich aber um einen Zaähler mit > Decoder handelt und immer nur eine LED aktiv ist, darf man gerne alle > LEDs an einen gemeinsamen Widerstand klemmen. wie gesagt das war ein beispiel von der elektronikseite.de ich wil keine leds daran betreiben. > > Wie ich im Datenblatt sehe, ist das sowieso Pfusch - kann der wirklich > nur um um 2mA High treiben? > > Andreas F. schrieb: >> wiederstand > Dieses Wort ist bei duden.de unbekannt, was soll das sein? nimm das "e" nach wi weg und du weist was ich meine. brauche ja kein Duden, es gibt ja rechtschreibe Lehrer ;) > > Andreas F. schrieb: >> versuche mit dem Taster 4 Relais anzusteuern >> die auf Tastendruck beim Loslassen weiterspringt. > Sehr schlechtes Deutsch :-( Hast es aber trotzdem verstanden? Ich versuche mit dem Taster und dem IC 4 Relais anzusteuern. Auf Loslassen des Tasters, soll der Ausgang um einen weiter springen. Besser? :)) > > Beachte bitte den Strombedarf der Relais, den kann der 4017 nicht direkt > bedienen. Okay.. Wie viel Volt und mA kann den ein Ausgang Max. Schalten?
>>was passiert wen man nicht enprellt weis ich und wie das signal im >>Oszilloskop aussieht, aber in der praxis noch nie angewendet :D ist das >>so korrekt? oder könnte mir das jemand richtig zeichen.. > > Wie schon einer amerkte, kann solch ein CMOS kein normales Relais > treiben, weil einfach zu schwach/hochohmig. > Da wirste also noch einen kleinen Transistor dazwischen klemmen müssen, > der den Relaisspulenstrom stemmen kann (Freilaufdiode nicht vergessen). ok danke vielmals. dann bei jedem Ausgang noch Transistor nachschalten der ein Relais ansteuern, kann mit einer Freilauf Diode natürlich:) Danke. Dieses Wort viel mir nicht mehr ein... Freilaufdiode...
hinz schrieb: > Gönn dir einen ULN2003. Werde ich mir anschauen.. Ist es damit viel einfacher mein Wunsch zu realisieren? Habe eben schon paar 4017 liegen andere müsste ich mir neu bestellen :(
Jens G. schrieb: > Da wirste also noch einen kleinen Transistor dazwischen klemmen müssen, > der den Relaisspulenstrom stemmen kann Ein BC548 sollte passen sein für 12V laut meinem lezten Schaltplan? Gruss andreas
Die Spannung ist eher weniger das Problem. Der Transistor muß auch den Relaisspulenstrom aushalten. Da ich den nicht kenne, kann ich nix dazu sagen.
kann mir das jemand so absegnen? :) es soll nicht perfekt sein.. nur Funktionieren ohne Störungen. Es werden Omron g6k-2F-Y 12V miniature Relais genommen, die ich noch habe. Sind die Abblock Kondensatoren richtig eingezeichnet? Ist für mich das erste mal mit diesen Bauteilen..
:
Bearbeitet durch User
Jens G. schrieb: > Die Spannung ist eher weniger das Problem. Der Transistor muß auch den > Relaisspulenstrom aushalten. Da ich den nicht kenne, kann ich nix dazu > sagen. bei Omron G6k-2F-Y 12V Version https://www.omron.com/ecb/products/pdf/en-g6k.pdf Rated current (mA) 9.1 Coil resistance 1,315
:
Bearbeitet durch User
>> Die Vorwiderstände zu den LED's können entfallen, wenn du die >> Spannungsversorgung auf 3-6V reduzierst. > Was soll denn dieser Pfusch? > kann der wirklich nur um um 2mA High treiben? Das ist kein pfusch. Bei 5V liefern alle CD40xxB Chips 10-20mA im Kurzschlussfall und diesen Strom vertragen sie auch dauerhaft. Bei mehr als 2mA fällt an den Ausgangs-Transistoren allerdings so viel Spannung ab, dass die Logikpegel nicht mehr garantiert gültig sind.
> kann mir das jemand so absegnen? :)
Nein. Der Kondensator ganz unten ist unnötig und außerdem überbrückt,
also vollkommen ohne Wirkung. Doch, eine Wirkung hat er: Er belegt Platz
:-)
Einen schöner großer Drehschalter würde mit besser gefallen. Taster sind
nicht so mein Ding, vor allem wenn man da mehrmals drauf drücken mus um
zum gewünschten Gerät zu schalten.
>Rated >current >(mA) 9.1 Na da kann ja nicht mehr viel schief gehen.
Andreas F. schrieb: > Es werden Omron g6k-2F-Y 12V miniature Relais genommen, die ich noch > habe. Wozu überhaupt Relais?
Jens G. schrieb: >>LEDs an einen gemeinsamen Widerstand klemmen. > > Je nach Betriebsspannung und Vorwiderstand ist das noch mehr pfusch. > Denn die nicht aktivierten LEDs sehen dann evtl. eine recht hohe > Sperrspannung. Danke für die Ergänzung, das habe ich übersehen. Typische erlauben LEDs eine Sperrspannung von max. 5 Volt.
Hallo, > Andreas F. schrieb: > kann mir das jemand so absegnen? :) Nein, das ist so nicht richtig. Die Ausgänge sind High-aktiv. Deshalb wird mit einem npn-Transitor geschaltet. Der gehört aber mit Emitter gegen Masse, so wie hier, die linke Schaltung: https://www.mikrocontroller.net/articles/Relais_mit_Logik_ansteuern Und natürlich gehört ein Basiswiderstand mit rein, sonst wird der aktive Ausgang sauber über die Basis-Emitterdiode kurzgeschlossen. Das untere 100nF-C ist sinnlos, weil kurzgeschlossen. Es fehlen auch LED, sonnst weißt du nie, welcher Ausgang gerde aktiv ist. > es soll nicht perfekt sein.. nur Funktionieren ohne Störungen. Zu den Thema hatte ich schon was geschrieben. Offenbar hast du die Infos nicht ausgenommen und die Links nicht studiert. > Es werden Omron g6k-2F-Y 12V miniature Relais genommen, die ich noch > habe. > Sind die Abblock Kondensatoren richtig eingezeichnet? Ist für mich das > erste mal mit diesen Bauteilen.. siehe oben. Übrigens, SMD-C in 0805 passen perfekt zwischen die Pads einer Lochraster-LP. Gruß Öletronika
>Deshalb wird mit einem npn-Transitor geschaltet. Der gehört aber mit >Emitter gegen Masse, so wie hier, die linke Schaltung: >https://www.mikrocontroller.net/articles/Relais_mi... So wie es der TO gemalt hat, geht's genauso gut, denn das Relais stört sich nicht daran, wenn es paar Zehntel Volt weniger sieht. >Und natürlich gehört ein Basiswiderstand mit rein, sonst wird der aktive >Ausgang sauber über die Basis-Emitterdiode kurzgeschlossen. Genau den spart er aber mit seiner Methode.
Stefan U. schrieb: >> kann mir das jemand so absegnen? :) > > > Nein. Der Kondensator ganz unten ist unnötig und außerdem überbrückt, > also vollkommen ohne Wirkung. Doch, eine Wirkung hat er: Er belegt Platz > :-) > > Einen schöner großer Drehschalter würde mit besser gefallen. Taster sind > nicht so mein Ding, vor allem wenn man da mehrmals drauf drücken mus um > zum gewünschten Gerät zu schalten. Die hatte ich anfangs auch vor, aber keinen schönen 5 oder mehr Kanal Schalter gefunden. Deshalb bin ich diese Lösung am versuchen. Das ganze kommt in ein Auto und es wird damit ein Video-umschaltmodul angesteuert für ein 5" Color Sharp Display "CID" für Opel. Die Video RGB kanäle werden via Relais angesteuert, so könnte ich dann bequem per Zusatzschalter die Video Quellen switchen. Das Video Modul Funktioniert, jezt liegts nur noch am Schalter. Opel Boardcomputer - HeckKamera - Front IR Kamera - Car PC für TOM TOM Navi - Externe Videoquelle - und wieder zurück zum Anfang. Die Rückfahrkamera startet natürlich automatisch beim einlegen des rückwertsganges.. Alles getestet bis auf dem UM-Schalter...
:
Bearbeitet durch User
Beitrag #5010717 wurde vom Autor gelöscht.
hinz schrieb: > Andreas F. schrieb: >> Es werden Omron g6k-2F-Y 12V miniature Relais genommen, die ich noch >> habe. > > Wozu überhaupt Relais? weil ich sonst nicht wüsste wie ich andere wechslerrelais im Video Umschaltmodul üder diesen IC ansteuern könnte (Switchen). ohne 5 schalter zu verbauen :D oder eine drehschalter finden..
Andreas F. schrieb: > hinz schrieb: >> Andreas F. schrieb: >>> Es werden Omron g6k-2F-Y 12V miniature Relais genommen, die ich noch >>> habe. >> >> Wozu überhaupt Relais? > > weil ich sonst nicht wüsste wie ich andere wechslerrelais im Video > Umschaltmodul üder diesen IC ansteuern könnte (Switchen). ohne 5 > schalter zu verbauen :D oder eine drehschalter finden.. https://www.reichelt.de/Drehschalter/DS-1/3/index.html?ACTION=3&LA=2&ARTICLE=7186&GROUPID=7594&artnr=DS+1&SEARCH=%252A Passend absägen und einen schönen Drehknopf draufsetzen. Der Drehschalter selbst muss ja nicht schön sein, den siehst Du doch nicht. Es gibt ihn auch mit 2*6 Stufen. Bei der 4017 Variante würde ich den Transistor auch mit dem Emitter an GND legen. Einen Basiswiderstand bekäme er bei mir auch. Da schließe ich mich der Meinung von U. M. an. https://www.mikrocontroller.net/articles/Relais_mit_Logik_ansteuern
> https://www.mikrocontroller.net/articles/Relais_mit_Logik_ansteuern ok npn, danke für den hilfreichen link. hat geholöfen.. > > Und natürlich gehört ein Basiswiderstand mit rein, sonst wird der aktive > Ausgang sauber über die Basis-Emitterdiode kurzgeschlossen. > > Das untere 100nF-C ist sinnlos, weil kurzgeschlossen. kommt weg :) danke > > Es fehlen auch LED, sonnst weißt du nie, welcher Ausgang gerde aktiv > ist. sehe ich am display welcher video kanal gerade läuft. > >> es soll nicht perfekt sein.. nur Funktionieren ohne Störungen. > Zu den Thema hatte ich schon was geschrieben. Offenbar hast du die Infos > nicht ausgenommen und die Links nicht studiert. > >> Es werden Omron g6k-2F-Y 12V miniature Relais genommen, die ich noch >> habe. > >> Sind die Abblock Kondensatoren richtig eingezeichnet? Ist für mich das >> erste mal mit diesen Bauteilen.. > siehe oben. > > Übrigens, SMD-C in 0805 passen perfekt zwischen die Pads einer > Lochraster-LP. Guter TIPP :)) > Gruß Öletronika
Beitrag "Re: IC 4017 Decade Counter, Frage zu Bauteil Kondensator" Beim CD4017 ist Pin 14 der Clockeingang. Der liegt im Plan auf 12 Volt. Die Tastenentprellung mit einer RC-Kombination funktioniert. Im Auto würde ich aber noch ein IC mit Schmittrigger spendieren um saubere Zählimpulse zu bekommen. > CD40106, CD4093. Da bleiben zwar Gatter über, aber das wäre mir egal.
:
Bearbeitet durch User
Jörg R. schrieb: > https://www.reichelt.de/Drehschalter/DS-1/3/index.html?ACTION=3&LA=2&ARTICLE=7186&GROUPID=7594&artnr=DS+1&SEARCH=%252A DANKE gute Alternative. hatte ich gesucht sowas.. natürlich währe schöner mit einem leuchtenden Taster schalter.. siehe Bild. aber halt auch aufwendiger.. > > Passend absägen und einen schönen Drehknopf draufsetzen. > Der Drehschalter selbst muss ja nicht schön sein, den siehst Du doch > nicht. Es gibt ihn auch mit 2*6 Stufen.
Andreas F. schrieb: > Jörg R. schrieb: > >> > https://www.reichelt.de/Drehschalter/DS-1/3/index.... > > DANKE gute Alternative. hatte ich gesucht sowas.. natürlich währe > schöner mit einem leuchtenden Taster schalter.. siehe Bild. aber halt > auch aufwendiger.. >> >> Passend absägen und einen schönen Drehknopf draufsetzen. >> Der Drehschalter selbst muss ja nicht schön sein, den siehst Du doch >> nicht. Es gibt ihn auch mit 2*6 Stufen. Wenn Du den Aufwand nicht scheust geht es auch mit Taster und 4017. Die weniger anfällige Variante für den Einsatz im Auto ist der Drehschalter. ...obwohl, der Taster ist schon sehr schön.?
:
Bearbeitet durch User
Jörg R. schrieb: > Beitrag "Re: IC 4017 Decade Counter, Frage zu Bauteil Kondensator" > > Beim CD4017 ist Pin 14 der Clockeingang. Der liegt im Plan auf 12 Volt. habe das ganze von hier.. falsch?? http://www.dieelektronikerseite.de/Elements/4017%20-%20Der%20besondere%20Zaehler.htm was müsste ich den äbänder am pin 14? > > Die Tastenentprellung mit einer RC-Kombination funktioniert. Im Auto > würde ich aber noch ein IC mit Schmittrigger spendieren um saubere > Zählimpulse zu bekommen. > CD40106, CD4093. Da bleiben zwar Gatter über, > aber das wäre mir egal. ok werde ich anschauen :) danke Ein BC 548C Transistor NPN TO-92 30V 0,1A 0,5W, sollte ja passend sein für die 4017 Schaltung?
Jörg R. schrieb: > Andreas F. schrieb: >> Jörg R. schrieb: >> >>> >> https://www.reichelt.de/Drehschalter/DS-1/3/index.... >> >> DANKE gute Alternative. hatte ich gesucht sowas.. natürlich währe >> schöner mit einem leuchtenden Taster schalter.. siehe Bild. aber halt >> auch aufwendiger.. >>> >>> Passend absägen und einen schönen Drehknopf draufsetzen. >>> Der Drehschalter selbst muss ja nicht schön sein, den siehst Du doch >>> nicht. Es gibt ihn auch mit 2*6 Stufen. > > Wenn Du den Aufwand nicht scheust geht es auch mit Taster und 4017. > Die weniger anfällige Variante für den Einsatz im Auto ist der > Drehschalter. anfällig sollte es schon nicht sein.. > > ...obwohl, der Taster ist schon sehr schön.? Ja finde ihn elegant, modern designet und doch auch edel. Ich nehme mir den Aufwand gerne in Kauf. Es geht ja um mein Schmuckstück... :D Auto
Andreas F. schrieb: > Jörg R. schrieb: >> Die Tastenentprellung mit einer RC-Kombination funktioniert. Im Auto >> würde ich aber noch ein IC mit Schmittrigger spendieren um saubere >> Zählimpulse zu bekommen. > CD40106, CD4093. Da bleiben zwar Gatter über, >> aber das wäre mir egal. leider habe ich noch keine Ahnung von Schmittrigger oder wie ich diesen zwischenschalten müsste..
Andreas F. schrieb: > Jörg R. schrieb: >> Beitrag "Re: IC 4017 Decade Counter, Frage zu Bauteil Kondensator" >> >> Beim CD4017 ist Pin 14 der Clockeingang. Der liegt im Plan auf 12 Volt. > habe das ganze von hier.. falsch?? > http://www.dieelektronikerseite.de/Elements/4017%2... > was müsste ich den äbänder am pin 14? Pin 13 fest auf GND und den Taster an Pin 14.
Andreas F. schrieb: > Andreas F. schrieb: >> Jörg R. schrieb: > >>> Die Tastenentprellung mit einer RC-Kombination funktioniert. Im Auto >>> würde ich aber noch ein IC mit Schmittrigger spendieren um saubere >>> Zählimpulse zu bekommen. > CD40106, CD4093. Da bleiben zwar Gatter über, >>> aber das wäre mir egal. > > leider habe ich noch keine Ahnung von Schmittrigger oder wie ich diesen > zwischenschalten müsste.. Bei einer Entprellung nur mit einer RC-Kombination benötigt man einen Taster mit Wechslerkontakt. https://www.mikrocontroller.net/articles/Datei:WechselEntprellC.PNG Mit Schmittrigger reicht ein einfacher Taster: https://www.mikrocontroller.net/articles/Datei:RC_debouncer.png ..und der ganze Artikel: https://www.mikrocontroller.net/articles/Entprellung
:
Bearbeitet durch User
Beitrag #5010775 wurde vom Autor gelöscht.
Jörg R. schrieb: > Andreas F. schrieb: >> Andreas F. schrieb: >>> Jörg R. schrieb: >> >>>> Die Tastenentprellung mit einer RC-Kombination funktioniert. Im Auto >>>> würde ich aber noch ein IC mit Schmittrigger spendieren um saubere >>>> Zählimpulse zu bekommen. > CD40106, CD4093. Da bleiben zwar Gatter über, >>>> aber das wäre mir egal. >> >> leider habe ich noch keine Ahnung von Schmittrigger oder wie ich diesen >> zwischenschalten müsste.. > > Bei einer Entprellung nur mit einer RC-Kombination benötigt man einen > Taster mit Wechslerkontakt. Der verwendete Schalter hat wechslerkontakte dann sollte es ja klappen.. http://www.ebay.de/itm/Druck-Taster-oder-Schalter-Edelstahl-19mm-beleuchtet-rot-gelb-gruen-blau-weiss-LED-/272383627844 > > ..und der ganze Artikel: > > https://www.mikrocontroller.net/articles/Entprellung Coll Danke. lese ich mir morgen durch. EDIT: achsooo ok danke. dann den anderen kontakt des schalters auf masse legen. Super Danke dir vielmals :))
:
Bearbeitet durch User
Entprellung mit Schmittrigger: Die Bauteilebezeichnungen sind willkürlich. Es geht nur um das Prinzip. Für das IC kommen auch andere Typen in Frage.
:
Bearbeitet durch User
Jörg R. schrieb: > Pin 13 fest auf GND und den Taster an Pin 14. Ich dachte für meinen wunsch erst beim loslassen des Schalters zu Schalten sei es korrekt so. laut dem Link http://www.dieelektronikerseite.de/Elements/4017%20-%20Der%20besondere%20Zaehler.htm Wer beim Drücken der Taste ein wenig aufpasst, wird bemerken, dass der Ausgang immer beim Drücken des Tasters weiter schaltet. Dies macht er immer, wenn man den Schalttakt an CP0 anlegt. Möchte man, dass der Schaltkreis beim los lassen des Tasters weiter schaltet, muss man den Eingang CP1 verwenden. Hier schaltet nun der 4017 nur dann weiter, wenn man den Taster los lässt. Beim Drücken passiert zunächst gar nichts. Den jeweils unbenutzten Takteingang sollte man immer auf ein festes Potential legen. Wird CP0 nicht verwendet, sollte dieser mit der Betriebsspannung verbunden werden. Bei unbenutzten CP1 sollte dieser mit GND verbunden werden.
laut dieser seite und dem angefügten bild, sollte es so erst schalten wen der schalter losgelassen wird. oder soll ich darauf verzichten? im lezten Plan von mir, hat sich glaube ich noch ein fehler eingeschlichen.. bin wohl zu müde
:
Bearbeitet durch User
Andreas F. schrieb: > klappt das so den nicht ?laut dem Beispiel mit den 2 arten des > Schaltens. > > Direkt bei druck, oder erst beim loslassen schalten. In der Verlinkung ist auch Pin 14 als Clockeingang beschaltet. 13 geht auf GND....und so würde ich den 4017 auch beschalten. http://www.dieelektronikerseite.de/Elements/4017%20-%20Der%20besondere%20Zaehler.htm Gute Nacht...;-)
:
Bearbeitet durch User
Jörg R. schrieb: > Andreas F. schrieb: >> klappt das so den nicht ?laut dem Beispiel mit den 2 arten des >> Schaltens. >> >> Direkt bei druck, oder erst beim loslassen schalten. > > In der Verlinkung ist auch Pin 14 als Clockeingang beschaltet. 13 geht > auf GND....und so würde ich den 4017 auch beschalten. > > http://www.dieelektronikerseite.de/Elements/4017%20-%20Der%20besondere%20Zaehler.htm > > Gute Nacht...;-) stimmt ja :) uups siehe andere variante.okay ja die erste hört sich logischer an für mich. wollte aber die 2te variante. aber gehen ja beide :)) so ja.. das wünsche ich auch :D
mal beide varianten. wie sieht es mit R2 aus? komme nicht auf den grünen weg, ob ich diesen brauche und wen ja wie berechnen.. also kenne schon R=UxI usw. aber aber aber mit dem NPN bin ich verwirrt. Was kommen an den Ausgänge des IC4017 raus max. 5V? und 20ma Der BC 548C Transistor: TO-92 30V 0,1A 0,5W NPN verträgt ja 30V und 0,1A/0.5W also überlege ich falsch oder kann ich dann den wiederstand R2 weglassen? Technische Daten Allgemeines TypKleinleistungstransistor, AF AusführungNPN GehäuseTO-92 Elektrische Werte Uces30 V Ic100 mA Ptot500 mW fT300 MHz B420 ... 800 NF10 dB
Jörg R. schrieb: > Entprellung mit Schmittrigger: > > Die Bauteilebezeichnungen sind willkürlich. > Es geht nur um das Prinzip. > > Für das IC kommen auch andere Typen in Frage. Der Takteingang des 4017 ist bereits ein Schmitttrigger.
Andreas F. schrieb: > Was kommen an den Ausgänge des IC4017 raus max. 5V? und 20ma 12V und 2mA. > Der BC 548C Transistor: TO-92 30V 0,1A 0,5W NPN ULN2003, oder noch besser ULN2004, und da sind die Freilaufdioden und Widerstände schon drin.
hinz schrieb: > Jörg R. schrieb: >> Entprellung mit Schmittrigger: >> >> Die Bauteilebezeichnungen sind willkürlich. >> Es geht nur um das Prinzip. >> >> Für das IC kommen auch andere Typen in Frage. > > Der Takteingang des 4017 ist bereits ein Schmitttrigger. Stimmt, steht sogar auf der ersten Seite des DB. Ich bin mir jetzt nicht sicher, aber ich glaube beim 74HC4017 ist das nicht so. @Andreas Sorry für die Verwirrung? hinz schrieb: > ULN2003, oder noch besser ULN2004, und da sind die Freilaufdioden und > Widerstände schon drin. Auch hier Zustimmung. Und die 7 Ausgänge reichen für das Projekt auch aus. @Andreas Die Schaltung weiter oben, CP0 auf H, wird so auch funktionieren. Ich würde es so nur nicht machen.
:
Bearbeitet durch User
Danke schön. Ok mache nun die variante mit CP0 eingang zum Schalter. Also es soll direkt beim druck schalten. Interessant... der CD4017BE den ich habe, ist der auch schon intern mit schmitttrigger am Takteingang? Also müsste ich den schalter gar nicht entprellen. Na gut halb so wild. Der schalter ist ein wechsler, also weglassen oder schadet es nicht den schalter zusätzlich zu entprellen? Wechslerkontakt auf GND... Dann versuche ich mal die Transistoren durch einen ULN2004 zu ersetzen. Währe ja Super, vereinfacht das ganze.. :)) Versuche den IC mal einzuzeichnen.. bin mir bei der Belegung noch nicht ganz sicher. Aber da könnt ihr mir dann sicher noch Helfen. Danke vielmals soweit, für die geopferte Zeit :)
Egal ob der Chip einen Schmitt-Trigger Eingang hat oder nicht: Ich weiß aus >Erfahrung, dass die einfache Variante mit Kondensator zum Entprellen funktioniert. Zumindest bei allen Chip Varianten, die ein B im Namen haben (ohne B habe ich noch nie gesehen, soll es aber früher (in den 70er Jahren) mal gegeben haben.
Andreas F. schrieb: > Interessant... der CD4017BE den ich habe, ist der auch schon intern mit > schmitttrigger am Takteingang? Ja. > Also müsste ich den schalter gar nicht entprellen. Doch.
Stefan U. schrieb: > Egal ob der Chip einen Schmitt-Trigger Eingang hat oder nicht: Ich > weiß > aus >Erfahrung, dass die einfache Variante mit Kondensator zum > Entprellen funktioniert. Zumindest bei allen Chip Varianten, die ein B > im Namen haben (ohne B habe ich noch nie gesehen, soll es aber früher > (in den 70er Jahren) mal gegeben haben. Das 'B' bezieht sich auf die Ausgänge, man 'buffered'.
Hi @ Andreas Fischer (fischer_andreas) Mal ehrlich, warum hast du es in zwei Tagen nicht geschafft die paar Bauteile mal zusammen zu löten und deine Schaltung zu testen? MfG spess
spess53 schrieb: > Hi > > @ Andreas Fischer (fischer_andreas) > > Mal ehrlich, warum hast du es in zwei Tagen nicht geschafft die paar > Bauteile mal zusammen zu löten und deine Schaltung zu testen? > > MfG spess Weil das Thema erst seit gester Abend offen ist ? ;) Weil ich noch keine passenden Transistoren oder den ic ULN2004 habe. Der muss bestellt werden, heute noch. Da ich noch offene fragen hatte und noch nie so im Detail diese Schaltung aufgebaut habe. Ohne der netten Hilfe hier, hätte es auch nicht funktioniert. Habe auch garantiert keine 2 linken Hände, :D nur noch zu wenig Material zum zusammen-Basteln Ich will meine Bauteile auch nicht kaputt Testen ;) LOL
:
Bearbeitet durch User
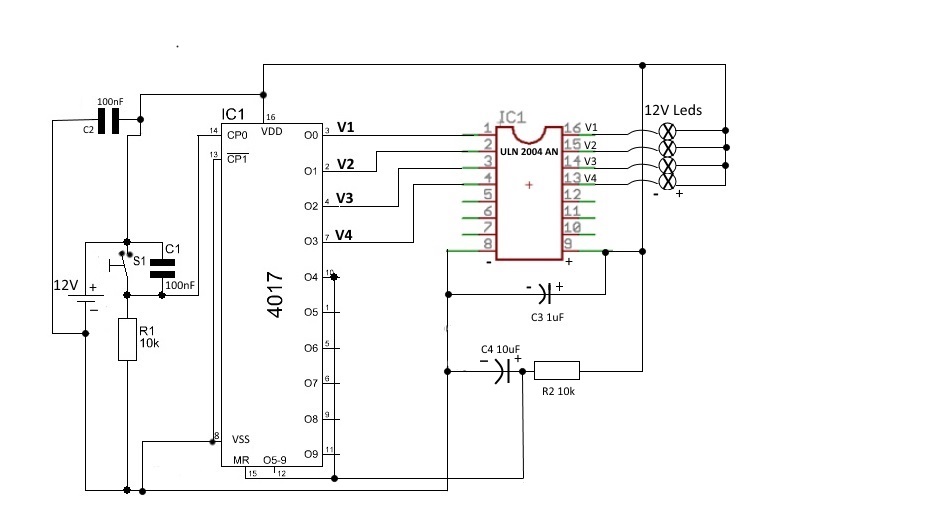
ULN 2004 AN oder ULN 2004 A ? Hat sich noch ein Fehler eingeschlichen oder kann ich das so bauen ? Dankeschöön
Andreas F. schrieb: > ULN 2004 AN oder ULN 2004 A ? > > Hat sich noch ein Fehler eingeschlichen oder kann ich das so bauen ? > > Dankeschöön Hallo Andreas, die Relais werden so nicht funktionieren. Der ULN schaltet gegen GND. Die Relais müssen also mit einem Anschluss fest an 12 Volt. Der andere Anschluss muss an den Ausgang des ULN. Die 1N4148 (Freilaufdiode) benötigst Du nicht. Du hast Pin 9 mit 12 Volt verbunden. Damit sind die Dioden im ULN aktiv und übernehmen die Funktion. Du kannst Pin 9 unbeschaltet lassen und die 1N4148 je Relais verwenden. Andreas F. schrieb: > Weil das Thema erst seit gester Abend offen ist ? ;) Rechtfertige Dich nicht vor dem Troll?
Andreas F. schrieb: > ULN 2004 AN oder ULN 2004 A ? Achte auf die Gehäusebauform. > Hat sich noch ein Fehler eingeschlichen Ja. > oder kann ich das so bauen ? Nein. Der ULN2004 ist ein Low-Side Schalter. Das Relais muss also zwischen +12V und den Ausgang. Und die zusätzliche Freilaufdiode ist überflüssig, die ist im ULN2004 schon drin.
Jörg R. schrieb: > Jörg R. > (solar77) Ich danke dir nochmals sehr für die Hilfe. Und natürlich auch allen anderen.. :)) Also die Schaltung funktioniert im aufgebauten zustand. Entprellung funktioniert tadellos, Das einzigste komische ist, hab n lustigen BUG ? weiss noch nicht ob den cool oder doof finden soll :D haha ich schliesse die Schaltung an die Stromquelle und Ausgang 1 macht nichts.. alle 4 nicht.. wen ich jedoch 4x den schalter drücke kommt beim 5ten druck erst Kanal 1 am IC uln2004an und schaltet dann normal die 4 kanäle durch die ich belegt habe.. egal wie oft. nach erneutem trennen und wieder anschliessen der Stromquelle, immer das gleiche Spiel, als müsste ich zum aktivieren zuerst 4x drücken und bveim 5ten druck kommt kanal 1... ist das Normal :D :D
Andreas F. schrieb: > ich schliesse die Schaltung an die Stromquelle und Ausgang 1 macht > nichts.. alle 4 nicht.. > > wen ich jedoch 4x den schalter drücke kommt beim 5ten druck erst Kanal 1 > am IC uln2004an und schaltet dann normal die 4 kanäle durch die ich > belegt habe.. egal wie oft. > > nach erneutem trennen und wieder anschliessen der Stromquelle, immer das > gleiche Spiel, Hallo Andreas, das es immer dieselbe Anzahl ist scheint mir Zufall zu sein. Die Schaltung braucht ein Power-On-Reset, bzw. ein manuelles Reset nach dem Einschalten. Wie soll der Einschaltzustand eigentlich sein? Wenn der 4017 beim Einschalten resetet wird ist sofort Q0 aktiv. Wäre das so gewünscht? Wenn nicht müsstest Du Q1 bis Q4 beschalten und Q5 für den Reset nehmen. Q0 bliebe dann unbeschaltet. Versuche noch mal folgendes - in der aktuellen Schaltung: Lege eine Diode von Q4 (Anode an Q4) nach Reset. Dann legst Du nach dem Einschalten den Reseteingang kurz auf "H". Die Diode verhindert dabei das dieses "H" an den Ausgang Q4 gelangt. Q0 sollte dann aktiv sein und durch drücken des Tasters die anderen Ausgänge entsprechend...
:
Bearbeitet durch User
Jörg R. schrieb: > Wie soll der Einschaltzustand eigentlich sein? Wenn der 4017 beim > Einschalten resetet wird ist sofort Q0 aktiv. Wäre das so gewünscht? > Wenn nicht müsstest Du Q1 bis Q4 beschalten und Q5 für den Reset nehmen. > Q0 bliebe dann unbeschaltet. Danke werde ich versuchen.. ja kann vorerst so bleiben. ansonsten werde ich es ändern wie du sagst.. Q0 nicht beschalten. super tipp aber hätte mir auch einfallen müssen :D hier nochmal die aktuelle schaltung.. anstatt Relais die ich ansteuern will, zum Testen 12v Leds genommen als ergänzung mit dieser schaltung wie im bild schaltet es erst weiter wen ich taster loslassen. könnte es auch daran liegen? werde sonst das mit der sperrdiode versuchen. obwohl es noch lustig ist das ich immer wieder 5x drücken muss bis die schaltung läuft auf kanal 1 und dann weiter normal.Schon 20x getestet mit Ein/Aus. Finde es gar nicht so doof :D ungewolltes feauture. Wen ich die schaltung im KFZ an dauerplus anschliesse währe es ja egal halt wen Batt mal demontiert wird halt zum aktivieren 5x Drücken. möchte es zwar auf Zündplus anschliessen um die Batt weniger zu belasten.
:
Bearbeitet durch User
So habe nun bisschen rumgespielt :D Okay super, es geht nun mit einer power-on-reset Schaltung. 12v plus leitung zu C 10uf, zu 10k-ohm wiederstand auf masse, dazwischen zur reset leitung. Ohne sperrdiode. Mit der sperrdiode machte die Schaltung was anderes lustiges :D :D nun läuft es exakt so, wie ich wollte... fehlerfrei. Danke dir für den super Tipp.
So sieht es jetzt aus und es klappt alles 1A wie ich mir . Bin begeistert :D Danke euch
konnte den vorherigen beitrag nicht löschen. Grund: die lezten 2 bauteile falsch eingezeichnet. jetzt ist es richtig..
Jetzt belastest du den Ausgang Q mit einem dicken Elko. Aus Ausgänge von 40xx IC's sind bis 5V kurzschlussfest. Ob sie das auch bei 12V vertragen, weiss ich nicht. Sauber wäre es so:
1 | 10k 10µF |
2 | Q4 o----[===]----+----||----o +5V |
3 | | |
4 | | |
5 | o |
6 | MR |
Stefan U. schrieb: > Jetzt belastest du den Ausgang Q mit einem dicken Elko. > > Aus Ausgänge von 40xx IC's sind bis 5V kurzschlussfest. Ob sie das auch > bei 12V vertragen, weiss ich nicht. > > Sauber wäre es so: > >
1 | > 10k 10µF |
2 | > Q4 o----[===]----+----||----o +5V |
3 | > | |
4 | > | |
5 | > o |
6 | > MR |
7 | > |
Dankee :D :D :D Die 5v volt bekomme ich ja hin wie auf dem bild.. reicht dass ? Jetzt wird die Schaltung hoffentlich ja nicht mehr grösser... :D
:
Bearbeitet durch User
Andreas F. schrieb: > Die 5v volt bekomme ich ja hin wie auf dem bild.. reicht dass ? http://dse-faq.elektronik-kompendium.de/dse-faq.htm#F.23
Andreas F. schrieb: > Stefan U. schrieb: >> Jetzt belastest du den Ausgang Q mit einem dicken Elko. >> >> Aus Ausgänge von 40xx IC's sind bis 5V kurzschlussfest. Ob sie das auch >> bei 12V vertragen, weiss ich nicht. >> >> Sauber wäre es so: >> >>> 10k 10µF >> Q4 o----[===]----+----||----o +5V >> | >> | >> o >> MR >> > Dankee :D :D :D > > Die 5v volt bekomme ich ja hin wie auf dem bild.. reicht dass ? > Jetzt wird die Schaltung hoffentlich ja nicht mehr grösser... :D Es fehlen die Abblockkondensatoren am Ein- und Ausgang des Reglers. Der 7805 macht erst bei 1,5 A dicht. Bei 12 Volt Ue bedeutet das im ungünstigsten Fall 10,5 Watt Verlustleistung. Oder begrenzt der USB-Charger den Eingangsstrom? @Stefan Us Womit erstellst Du diese kleinen Grafiken?
hinz schrieb: > Andreas F. schrieb: >> Die 5v volt bekomme ich ja hin wie auf dem bild.. reicht dass ? > > http://dse-faq.elektronik-kompendium.de/dse-faq.htm#F.23 Danke. guter Link. intressant mit den Spannungsspitzen Resistenz auf 100V mind. achten.. Ich schliesse die schaltung hinter dem hier an: http://www.pollin.de/shop/dt/NzE3ODQ2OTk-/Stromversorgung/Spannungswandler/DC_DC_Wandler/DC_DC_Wandler_fuer_KFZ_QUATPOWER_DCN_24W.html
Jörg R. schrieb: > Andreas F. schrieb: >> Stefan U. schrieb: >>> Jetzt belastest du den Ausgang Q mit einem dicken Elko. >>> >>> Aus Ausgänge von 40xx IC's sind bis 5V kurzschlussfest. Ob sie das auch >>> bei 12V vertragen, weiss ich nicht. >>> >>> Sauber wäre es so: >>> >>>> 10k 10µF >>> Q4 o----[===]----+----||----o +5V >>> | >>> | >>> o >>> MR >>> >> Dankee :D :D :D >> >> Die 5v volt bekomme ich ja hin wie auf dem bild.. reicht dass ? >> Jetzt wird die Schaltung hoffentlich ja nicht mehr grösser... :D > > Es fehlen die Abblockkondensatoren am Ein- und Ausgang des Reglers. Braucht es die abblockkondensatoren noch wen diese in der schaltung schon vorhanden sind, an der stromversorgung? > > Der 7805 macht erst bei 1,5 A dicht. Bei 12 Volt Ue bedeutet das im > ungünstigsten Fall 10,5 Watt Verlustleistung. Oder begrenzt der > USB-Charger den Eingangsstrom? hmmm mein ladeteil vob Pollin liefert 2A!! Spannungsspitzen sicher sollte die Schaltung doch sein wens hinter einem kfz usb charger angeschlossen wird?
Andreas, ich habe dich unabsichtlich in die Irre geführt. Mein Schaltungsvorschlag für die Belegung des Reset Pins geht auch mit 12V. Das rechte Ende des Kondensators soll an die selbe Spannungsversorgung angeschlossen werden, wo auch der Chip mit versorgt wird. Ich hätte da +12V oder VDD dran schreiben sollen.
1 | 10k 10µF |
2 | Q4 o----[===]----+----||----o VDD (+12V) |
3 | | |
4 | | |
5 | o |
6 | MR |
Vergiss den Spannungsregler, den brauchst du nicht. > @Stefan Us > Womit erstellst Du diese kleinen Grafiken? Mit der Tastatur - ich habe dafür kein Programm.
Andreas F. schrieb: > Ich schliesse die schaltung hinter dem hier an: > http://www.pollin.de/shop/dt/NzE3ODQ2OTk-/Stromversorgung/Spannungswandler/DC_DC_Wandler/DC_DC_Wandler_fuer_KFZ_QUATPOWER_DCN_24W.html Bestimmt ein wahres Qualitätsprodukt.
hinz schrieb: > Andreas F. schrieb: >> Ich schliesse die schaltung hinter dem hier an: >> > http://www.pollin.de/shop/dt/NzE3ODQ2OTk-/Stromversorgung/Spannungswandler/DC_DC_Wandler/DC_DC_Wandler_fuer_KFZ_QUATPOWER_DCN_24W.html > > Bestimmt ein wahres Qualitätsprodukt. Hast du was besseres? Dann raus damit ;)
Stefan U. schrieb: > Vergiss den Spannungsregler, den brauchst du nicht. Dankeschöön :D also habs geändert und läuft :) sagte ich schon Danke :P
Andreas F. schrieb: > sagte ich schon Danke :P Js, aber wir lesen es so gerne?
:
Bearbeitet durch User
Bitte melde dich an um einen Beitrag zu schreiben. Anmeldung ist kostenlos und dauert nur eine Minute.
Bestehender Account
Schon ein Account bei Google/GoogleMail? Keine Anmeldung erforderlich!
Mit Google-Account einloggen
Mit Google-Account einloggen
Noch kein Account? Hier anmelden.















