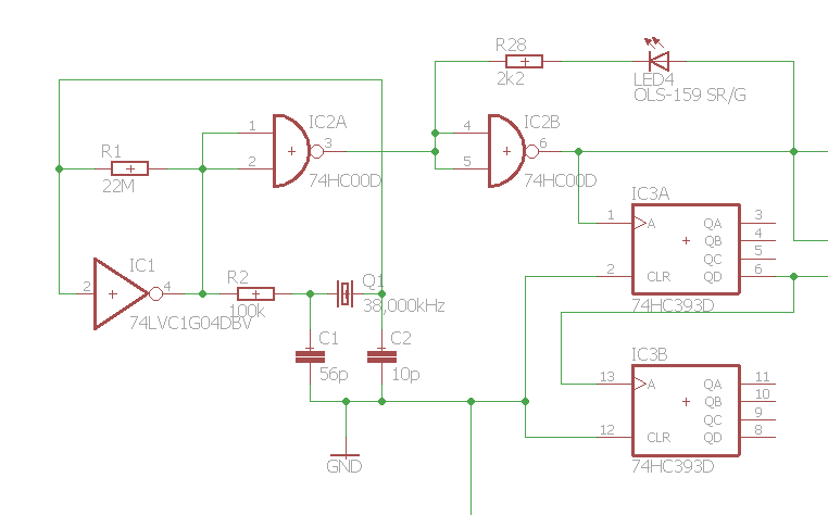
Hallo, ich habe zwei Rechteckgeneratoren wie im Stromlaufplan aufgebaut, beide erzeugen 38kHz, das Tastverhältnis unterscheidet sich allerdings leicht. Schließe ich den einen Rechteckgeneator an den HC393 an, verhält sich alles wie erwartet, an Pin 3 habe ich 19kHz. Schließe ich den zweiten an, messe ich ein "merkwürdiges" Signal. Ich kann es mir nicht erklären. Habe auch schon einen anderen Zählerbaustein verwendet, reproduzierbar hängt es nur vom Generator ab, ob die Schaltung funktioniert oder auch nicht. Aufgebaut habe ich die Schaltungen verlötet auf einer Lochrasterplatine. Hat jemand eine Idee?
Abblockkondensatoren direkt am IC vorhanden? Masseführung? Reflexionen?
Ich habe beide Schaltungsteile (Oszillator, Zähler) jeweils zwei mal aufgebaut. Einmal mit 100n Abblockkondensator am Zähler, einmal ohne. In folgenden Kombinationen habe ich dann die Schaltungen kombiniert: Oszillator1 => Z1 ==> funktionert O1 => Z2 ==> funktionert O2 => Z1 ==> funktionert nicht O2 => Z2 ==> funktionert nicht Masseleitungen habe ich x-fach nachgemessen und gelötet. Wie und wodurch Reflexionen entstehen könnten, weiß ich jetzt nicht. Das Signal an Pin 1 sieht immer so sauber aus, wie am Bild.
Bild vom Aufbau währe super
Ob das aufschlussreich ist? Aber mit der Verkabelung kann es natürlich viele Probleme geben... Funktionieren tut die Version auf der Lochrasterplatte.
Michi schrieb: > Das Signal an Pin 1 > sieht immer so sauber aus, wie am Bild. Kontrolliere mal das Signal an Pin 2.
Alles klar. Meinst Du mit Abblockkondensator den Elko hinten? Ich meíne einen keramischen ca. 100nF an jedem IC, so kurz wie möglich verbunden. Sind die unbenutzten CMOS-Eingänge floatend oder auf definiertem Potential? Gegen Reflexionen verwende statt der _Signal_-Drähte ca. 100 Ohm-Widerstände, alle Verbindungen so kurz wie möglich. Schau dir mal die Flanken der Signale an bei 500 oder weniger ns pro Division. Und mit kurzem Gnd-Stripperl der Probe. Jeder mm Draht hat ein paar nH Induktivität, bei steilen Signalen ergeben sich wunderbare Schwingkreise mit den Eingangskapazitäten der ICs. Bei Deinem Aufbau kann es sein, dass allein durch das Anlegen der Probe der Zähler falsch zählt.
eProfi schrieb: > Meinst Du mit Abblockkondensator den Elko hinten? > Ich meíne einen keramischen ca. 100nF an jedem IC, so kurz wie möglich > verbunden. Nein, der Elko ist der Stützkondensator der Versorgung. Der Abblockkondensatur ist ein 100n Keramiktyp auf der Unterseite der Platine, den sieht man nicht. > Sind die unbenutzten CMOS-Eingänge floatend oder auf definiertem > Potential? Alle, auch die sämtlicher anderer Bausteine, sind auf definiertem Potential. > Gegen Reflexionen verwende statt der _Signal_-Drähte ca. 100 > Ohm-Widerstände, alle Verbindungen so kurz wie möglich. > > Schau dir mal die Flanken der Signale an bei 500 oder weniger ns pro > Division. Und mit kurzem Gnd-Stripperl der Probe. > > Jeder mm Draht hat ein paar nH Induktivität, bei steilen Signalen > ergeben sich wunderbare Schwingkreise mit den Eingangskapazitäten der > ICs. > > Bei Deinem Aufbau kann es sein, dass allein durch das Anlegen der Probe > der Zähler falsch zählt. In die Richtung werde ich mal weiter experimentieren, danke.
So, jetzt funktioniert es. - Ich habe beim HC00 doch noch 4 Eingänge offen gelassen Habe ich auf einen definierten Pegel gelegt, keine Besserung. - Ich habe nicht nur dem HC393, sondern auch dem HC00 einen Abblockkondensator verpasst Dann ging es so leidlich. - Ich habe dann das Tastverhältnis invertiert, in dem ich den Zählereingang schon am Ausgang IC2A angelegt habe. Dann war alles wie erwartet. > Schau dir mal die Flanken der Signale an bei 500 oder weniger ns pro > Division. Und mit kurzem Gnd-Stripperl der Probe. Blitzsauber, aber das waren sie schon vorher.
Michi schrieb: > - Ich habe dann das Tastverhältnis invertiert, in dem ich den > Zählereingang schon am Ausgang IC2A angelegt habe. > > Dann war alles wie erwartet. Wer weiß, was da noch alles außer der merkwürdigen LED/R28-Konstruktion am Ausgang von IC2B rumzerrt.
Ja... Ich gehe davon aus, dass die Schaltung auf einer ordentlich produzierten Platine weit besser performt. Aber bevor ich die in Auftrag gebe, soll die Schaltung mal so funktionieren. :)
Michi schrieb: > - Ich habe dann das Tastverhältnis invertiert, in dem ich den > Zählereingang schon am Ausgang IC2A angelegt habe. Das ist auch der einzige Unterschied, den man auf deinen Bildern sieht - das unterschiedliche Tastverhältnis der beiden Oszillatoren. Ich bin darauf nicht weiter eingegangen, weil das ja nicht wirklich was erklärt. Es müsste mit fast beliebigen Tastverhältnissen funktionieren, sofern wirklich galvanische Verbindungen vorliegen. Georg
Das denke ich auch. Richtig gefertigt wir es schon funktionieren. Danke jedenfalls an alle.
Ein Quarz schwingt mit Sinus, d.h. IC1 arbeitet analog. Du mußt daher für IC2 einen Schmitt-Trigger nehmen, z.B. 74HC132.
IC1 ist ein 74LVC1GU04GV, richtig dimensioniert liefert der am Ausgang etwas sehr rechteckähnliches, zumindest so rechteckähmlich, dass meiner bescheidenen Meinung nach kein Schmitt-Trigger notwendig sein sollte, siehe Anhang.
Nachdem sich im Bild der 74HC393 als 74HCT393 entpuppt: Gibts da noch mehr ICs mit versehentlich falscher Angabe? Die 74HCT haben ihre Schwelle nicht bei ca 50% Vcc, was schon einen kleinen Unterschied machen kann.
Michi schrieb: > IC1 ist ein 74LVC1GU04GV, richtig dimensioniert liefert der am Ausgang > etwas sehr rechteckähnliches, zumindest so rechteckähmlich, dass meiner > bescheidenen Meinung nach kein Schmitt-Trigger notwendig sein sollte, > siehe Anhang. Haben meine Rechenkünste nachgelassen, oder läuft der mit fast 7V? Oder sind die 2V/div tatsächlich 1V/div, der Oszillator läuft mit 3,3V und der Rest mit 5V? Was die 74HCT erklären würde. Aber es wäre freundlicher, solche Tricks vorneweg zu verraten.
A. K. schrieb: > Nachdem sich im Bild der 74HC393 als 74HCT393 entpuppt: Gibts da noch > mehr ICs mit versehentlich falscher Angabe? Die 74HCT haben ihre > Schwelle nicht bei ca 50% Vcc, was schon einen kleinen Unterschied > machen kann. Auf der anderen Platine is es ein HC393, also unterscheiden sich die Schaltungen dahingehend. Aber bei einem Rechteck am Zählereingang erschließt sich mir jetzt nicht, wo der Qualitative Unterschied sein soll, wenn die Schaltschwelle ein bisschen anders ist. A. K. schrieb: > Haben meine Rechenkünste nachgelassen, oder läuft der mit fast 7V? > > Oder sind die 2V/div tatsächlich 1V/div, der Oszillator läuft mit 3,3V > und der Rest mit 5V? Was die 74HCT erklären würde. Aber es wäre > freundlicher, solche Tricks vorneweg zu verraten. Nein, du hast recht, das waren 7V. Mir ist das gar nicht aufgefallen auf die schnelle. Grund dafür war ein lose gewordenes Massekabel am Spannungsregler. Jetzt passt das auch wieder.
Michi schrieb: > Aber bei einem Rechteck am Zählereingang > erschließt sich mir jetzt nicht, wo der Qualitative Unterschied sein > soll, wenn die Schaltschwelle ein bisschen anders ist. Da bleibt für mich als Ursache eigentlich nur, dass die Flankensteilheit des Signals zu gering ist: Beim Übergang ist der Takteingang zu lange im analogen Bereich, sodass durch Störungen zwei Flanken entstehen können und der Zähler zwei Schritte macht. Die Störungen können in die Signalleitung, der Versorgungsspannung und der Masseleitung eingekoppelt werden. Bei dieser Ursache ist auch die Schaltschwelle von Bedeutung, was den Unterschied zwischen HC und HCT erklären könnte. Denn nach Oszi-Bild sind die Flanken im unteren Spannungsbereich noch schlapper als in der Mitte. Zum Test kannst Du mal einen Schmitt-Trigger (z.B. HC14) zwischen Oszillator und Takteingang schalten.
HC14 habe ich eh rumliegen, schaden kanns auf keinen Fall, außer halt, dass ich noch einen Baustein mehr brauche.
Michi schrieb: > HC14 habe ich eh rumliegen, schaden kanns auf keinen Fall, außer halt, > dass ich noch einen Baustein mehr brauche. Es geht doch erst einmal darum, die Ursache zu finden. Und wenn man die weiß gibt es vielleicht eine bessere Lösung, z.B. die 74HC00 direkt durch 74HC132 oder 74HC14 zu ersetzten.
Dietrich L. schrieb: > Es geht doch erst einmal darum, die Ursache zu finden. Ja das wäre schon ideal. Ich werde die Schaltung als nächstes mal so aufbauen. Den HC00 habe ich ja nur verwendet, um Bausteine zu sparen, in der gesamten Schaltung brauche ich auch mal ein &-Gatter auch. In der neuen Version werde ich jetzt HCT14, HCT393 und HCT08 verwenden, die habe ich alle da, mal sehen.
Woher kommt eigentlich die Vorliebe für HCT statt HC?
Ich habe HC00, HCT08, HCT14, HC393 und HCT393 hier herumliegen, und ich sehe keinen Grund, mir andere zu bestellen, das ist alles.
Michi schrieb: > Ich habe HC00, HCT08, HCT14, HC393 und HCT393 hier herumliegen, und ich > sehe keinen Grund, mir andere zu bestellen, das ist alles. Doch, den gibt es, denn die Auskopplung aus der Oszillatorschaltung kann mit den HCT-Pegeln Probleme machen. Grund: Bei der Oszillatorschaltung arbeitet IC1 im Analogbereich und der Pegel an Pin 1 ist kein Rechteck. Außerdem ist der Spannungshub beschränkt, sodass die Umschalt-Pegel von HCT eventuell nicht erreicht werden. Und wenn HCT doch umschalten sollte, wird das Tastverhältnis noch stärker von 50% abweichen.
Also wie unschwer zu erkennen ist, habe ich am Oszillatorausgang 0V - 5V. Hänge ich einen HCT14 dahinter, würde es mich sehr wundern, wenn ich danach ein anderes Tastverhältnis, nur eben invertiert hätte, dafür sind die Flanken steil genug. Am Ausgang des HCT14 sollte ich dann eine messerscharfe Flanke haben, 0V bis 5V, und wenn ich mich in der Interpretation des Datenblattes des HCT393 nicht täusche, sollte für die 38kHz, jedes Tastverhältnis zwischen 1% und 99%, problemlos zu verarbeiten sein. An jedem Zählerausgang habe ich dann ein perfektes 50%iges Tastverhältnis. Oder beziehst du dich auf die ursprüngliche Version oben?
Michi schrieb: > Also wie unschwer zu erkennen ist, habe ich am Oszillatorausgang 0V - > 5V. Die Frage ist dabei: wo hast Du gemessen und wo willst Du den HCT14 anschließen. Wenn das der gleiche Punkt ist, dann ist ja alles OK.
Die Antwort auf die Frage ist ja schon hier: Beitrag "Re: Frequenzteiler HC393, ein Rechtecksignal funktioniert, das andere nicht"
Mit dem HCT14 funktioniert jetzt alles perfekt - selbst ohne Abblockkondensatoren.
Bitte melde dich an um einen Beitrag zu schreiben. Anmeldung ist kostenlos und dauert nur eine Minute.
Bestehender Account
Schon ein Account bei Google/GoogleMail? Keine Anmeldung erforderlich!
Mit Google-Account einloggen
Mit Google-Account einloggen
Noch kein Account? Hier anmelden.






