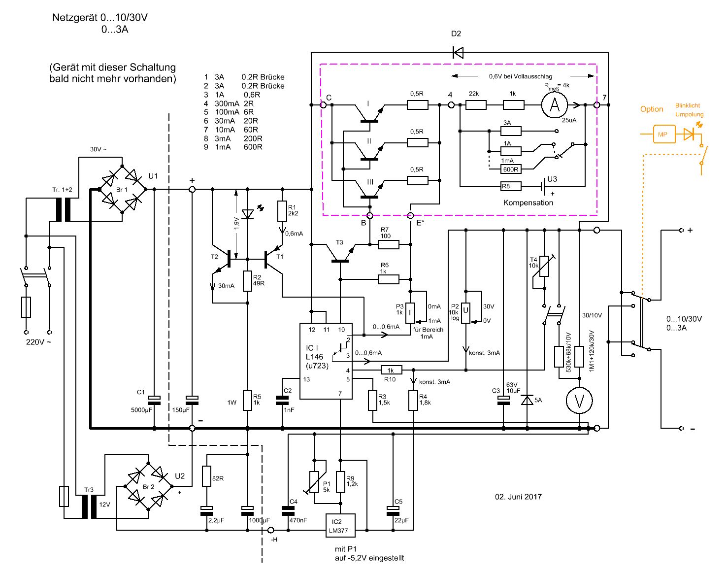
Der LM723 ist wieder mal hin (Abschalttransistor Klemme 2 u. 3). Ich weiß nicht warum. Vielleicht kann mir jemand helfen? Die berühmte Laborkonstanterschaltung mit LM723 aus den 70ern wurde ergänzt mit einem zusätzlichen Stromstufenschalter. Im kleinsten Bereich beträgt der Shunt 600 Ohm und nicht 0,5 Ohm, wie ursprünglich vorgesehen. Aber nur mit niederohmigem Shunt funktioniert das Ding zufriedenstellend! Im Spannungsmodus ist alles gut, Regelung, Welligkeiten gering, Spannungs- und Stromanzeige der Instrumente stimmen mit den wahren Werten am Ausgang überein. Dafür mußte die Stromanzeige mit einer zusätzlichen Spannung (U3) kompensiert (kalibriert) werden. (Zur Erklärung: Unabhängig von der Potistellung P2 fließen im Potizweig konstant 3mA (bei jedem Drehwinkel). Ohne Kompensation (U3) würde der Strom in der Anzeige um diese 3mA verfälscht (vergrößert) werden. Durch den entgegengesetzten Stromfluß über R8 stimmen Klemmenstrom und Strom in der Anzeige dann wieder genau überein.) Im Strombegrenzungsmodus funktioniert systembedingt alles nicht mehr richtig! Die feinen Stromabstufungen über die verschiedenen Meßwiderstände erzeugen zu große Fehler in den unteren Bereichen (1/3mA)! Es fließt mehr Strom aus den Klemmen heraus als angezeigt wird. Das liegt m. E. daran, daß bei Begrenzung in der originalen Schaltung über den Abschalttransistor Strom aus Klemme 3 des ICs zusätzlich in den Ausgang fließt. Im 1mA-Bereich, abhängig vom Drehwinkel des P2, würden insgesamt dann bis 2,7mA aus den Klemmen fließen, bei 1mA in der Anzeige. Wie dem auch sei, das ist jetzt nicht das Problem!!!! Die Stromabschaltung werde ich sowieso ganz anders machen. Von der ursprünglichen Schaltung wird dann nicht mehr viel übrig bleiben. Das Grundprinzip der Spannungsregelung bleibt jedoch auch künftig erhalten. Deshalb möchte ich vor dem Umbau gern die Ursache wissen, warum, wenn von außen eine Spannung angelegt wird, z. B. bei einer Batterieaufladung, manchmal, nicht immer, der Abschalttransistor im IC kaputt geht. Ebenso ist der Defekt auch schon mal bei der Spannungsumschaltung von 10 auf 30V oder umgekehrt aufgetreten. Nachdem ich den Schutzwiderstand R10 eingefügt hatte, war der Effekt bei stufiger Spannungsumschaltung dann nicht mehr da, aber jetzt wieder bei einer Batterieaufladung, beim Anschließen der Klemmen. Treten an irgendeiner Stelle unzulässige Zustände bei der Spannungsnachregelung auf? Warum brennt nur der Abschalttransistor durch, während alle übrigen Funktionen des Chips intakt bleiben? Die Spannungsregelung funktioniert weiterhin. Das ist mir unerklärlich. Ich bräuchte etwas Hilfe von Fachleuten, evtl. der älteren Generation, die sich mit den alten Schaltungen noch auskennen. Was ist von der Diode D2 zu halten? ...besser weglassen? Kommt eventuell was über die Hilfsspannungszweig? Kann jemand etwas dazu sagen? Vielen Dank im voraus.
Hallo! Die Absolute Maximum Ratings sagen 40 V zwischen 12 und 7. Du hast 30 V AC; ergeben schon 40 V DC; und 7 liegt auf neg. Potential. Was soll das? Akkuladen mit dieser Schaltung ist ein NO GO. Die Diode D2 kann nur schützen, wenn die Akkuspannung größer ist als die gleichgerichtete Rohspannung. Bei allen anderen Konstellationen (Akkuspannung größer als eingestellte Ausgangsspannung, Netzausfall) stirbt oft der 723. Deine ominöse 10/30 V Umschaltung bewirkt genau das Selbe: die Spannung in den angeschlossenen Kapazitäten ist dann höher als das Soll. Das Entladen erfolgt dann ungebremst über Pin 3 in den bereits arg gebeutelten 723. Sei dankbar, wenn die Schaltung wenigstens einige Zeit funktioniert!
Vielen Dank. Die Antwort war sehr aufschlußreich. Ja, (40+5)V = 45V ist viel für den LM723. Ich kann froh sein, daß es überhaupt schon so lange funktioniert hat. LG
Ich werde die Schaltung ändern...zumindest versuchen! Vielleicht erreiche ist etwas mehr Zuverlässigkeit damit? Zumindest würden dann angezeigte und tatsächliche Ströme dann auch übereinstimmen. Vorausgesetzt, es funktioniert so, wie ich mir das vorstelle.
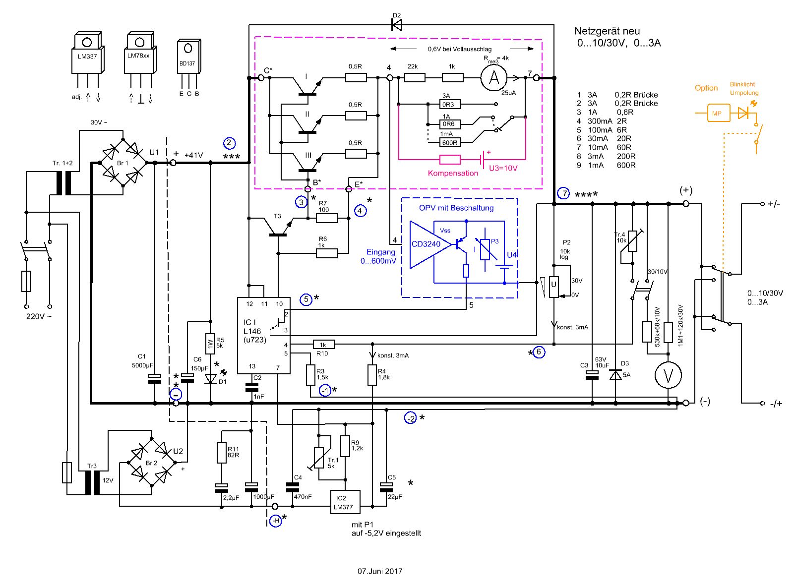
Wirkt sich eine hochohmige Beschaltung von Operationsverstärker nachteilig aus auf die Ausregelungsgeschwindigkeit? Übliche Werte sind ja etwa 10k und mehr! Sollte ich für ein schnelles Ansprechverhalten besser niederohmig beschalten? ...oder ist das egal? Vielleicht könnte da jemand was zu sagen? Was das kaputte IC anbelangt: Den Abschalttransistor könnte man auch extern aufbauen zusammen mit einem 400 Ohm Basiswiderstand. Klemme 13 (Common) an den Collektor und Basis/Emitter wären dann frei für eine Beschaltung. Ich denke, der Abschalttransistor ist der schwache Punkt des LM723. Die übrigen Funktionen des ICs sind ja ansonsten alle ok nach so einem Crash!
Route 6. schrieb: > Die Absolute Maximum Ratings sagen 40 V zwischen 12 und 7. Du hast 30 V > AC; ergeben schon 40 V DC; und 7 liegt auf neg. Potential. Was soll das? > Akkuladen mit dieser Schaltung ist ein NO GO. Deswegen der L146 -- das ist die "HochvoltVersion des LM723! Der L146 sollte dann auch hier eingesetzt werden. Schön doch mal eine LNG Schaltung mit nur 10uF Ausgangskondensator zu sehen.-)
Andrew T. schrieb: > Schön doch mal eine LNG Schaltung mit nur 10uF Ausgangskondensator zu > sehen.-) wirklich?
Andrew T. schrieb: > Route 6. schrieb: > Schön doch mal eine LNG Schaltung mit nur 10uF Ausgangskondensator zu > sehen.-) Der hier kommt auch mit nur wenigen uF am Ausgang aus ohne zu schwingen. Etwas unkonventionell beschaltet ist er auch für hohe Ausgangsspannungen geeignet (floating). Auf 0,000V bzw. 0,000mA einstellbar. Nur leider nicht für mein Vorhaben mit stufenweise Strombegrenzung geeignet.
Ein Problem mit der Schaltung ganz oben ist ggf. der Umschaltmoment des Strombereiches unter Last. Das Umschalten könnte zu kurzzeitig deutlich zu viel Strom für den Transistor für die Strombegrenzung führen. Die Leistungstransistoren brauchen halt ggf. ein paar µs zum ausschalten. Die Letzte Schaltung mit dem "Floating" Regler ist auch nicht für wirklich hohe Spannungen geeignet. Der Ausgangstransistor im LM723 sieht immer noch fast die volle Spannung. Da fehlt noch ein Zenerdiode oder ähnliches zur Reduktion des Spannung. Eine relativ offensichtliche Schwachstelle ist da noch die Einstellung der Spannung über den Spannungsteiler in der Rückkopplung: der Loop gain ist damit von der eingestellten Spannung abhängig. Bei hoher Spannung wird die Regelung damit ggf. langsam und bei kleiner Spannung ggf. instabil oder beides. Günstiger ist es in der Regel die Ref. Spannung zu verändern und nicht die Rückkopplung. Bei der Schaltung mit Endstufe als Emitterfolger sollte die Strombegrenzung schon recht schnell sein, denn bei einem Kurzschluss können sonst sehr hohe Stromspitzen auftreten. Die Schaltung mit einem extra OP könnte da zu langsam werden.
Lurchi schrieb: > Ein Problem mit der Schaltung ganz oben ist ggf. der > Umschaltmoment des > Strombereiches unter Last. Das Umschalten könnte zu kurzzeitig deutlich > zu viel Strom für den Transistor für die Strombegrenzung führen. Die > Leistungstransistoren brauchen halt ggf. ein paar µs zum ausschalten. Die Kontakte des Stromschalters (oben im Bild) schalten schließend. Da gibt es keine Unterbrechung. Seit nunmehr 40 Jahren ist während der Strombereichsumschaltung nie ein Defekt aufgetreten. Bestenfalls kann die Spannungsumschaltung Probleme machen. Aber bei Sprüngen von 5V durch den Bereichsschalter passiert dem IC nichts. > > Die Letzte Schaltung mit dem "Floating" Regler ist auch nicht für > wirklich hohe Spannungen geeignet. Der Ausgangstransistor im LM723 sieht > immer noch fast die volle Spannung. Das muß ich mir noch mal ansehen. Ich kann das auf die Schnelle nicht beurteilen. Ich muß mich da erst wieder reindenken. Da fehlt noch ein Zenerdiode oder > ähnliches zur Reduktion des Spannung. Du meinst Klemme 9? ...ist nicht nötig, da die Z-Diode bereits im IC 723 sitzt. Eine relativ offensichtliche > Schwachstelle ist da noch die Einstellung der Spannung über den > Spannungsteiler in der Rückkopplung: Nein! Die Spannungseinstellung erfolgt direkt über P2, Klemme 4, R13. Eine Rückkopplung für die Spannungseinstellung existiert nicht! der Loop gain ist damit von der> eingestellten Spannung abhängig. Bei hoher Spannung wird die Regelung > damit ggf. langsam und bei kleiner Spannung ggf. instabil oder beides. Nein. Kann ich nicht sagen > Günstiger ist es in der Regel die Ref. Spannung zu verändern und nicht > die Rückkopplung. Nein. Ich wüßte jetzt auch nicht wie. > > Bei der Schaltung mit Endstufe als Emitterfolger sollte die > Strombegrenzung schon recht schnell sein, denn bei einem Kurzschluss > können sonst sehr hohe Stromspitzen auftreten. Die Schaltung mit einem > extra OP könnte da zu langsam werden. Die Strombegrenzung ist schnell genug. Es hat in all den Jahren nie einen Defekt gegeben. Die Sprungantwort ist ausgezeichnet, die Welligkeiten sehr gering. Diagramme hatte ich vor einiger Zeit hier mal reingestellt. Die Schaltung ist leider nur sehr schwer zu verstehen. Man benötigt einige Zeit dafür. Es lohnt sich aber! Mir ist bisher nach all den Jahren nichts weiter negatives aufgefallen, was ich noch verbessern könnte...bis auf vielleicht eine ganz winzige Kleinigkeit... Ich erkläre kurz die Funktion: Der Ruhestrom der Schaltung geht durch R11 am Shunt vorbei in -UB1 und kommt so nicht zur Anzeige. Der Ruhestrom verringert die Schwingneigung und erlaubt so eine sehr geringe Ausgangskapazität. Klemme 6 von IC2 nimmt den Strom von Klemme 9 des IC1 auf, oder blockiert ihn, was zur Strombegrenzung führt. R6 ist ein Ausgleichswiderstand für die unterschiedlichen Zustände/Ströme. Die Betriebsströme (Stromversorgung) der beiden ICs fließen über den Shunt, der im Strommesser zu Anzeige käme, wenn nicht über eine gegenläufige Spannung an R2 (etwa 15 Ohm) dieser Fehler ausgeglichen würden. Mit Tr1(ziemlich hochohmig wird abgeglichen. Falls ein niederohmiges Einbau-Spannungsmesser verwendet wird, gleicht Tr3 das aus. Rückkopplung deshalb, weil der Meßstrom von der Ausgangsspannung abhängig ist. Ich hoffe, jetzt nichts falsch erklärt zu haben. Es ist schließlich schon einiger Jahre her, daß ich die Schaltung entwickelt hatte. Ich bin leider etwas vergeßlich. Ich freue mich, daß sich Fachleute über die Schaltung Gedanken machen. Für Hinweise auf Fehler und Verbesserungsvorschläge bin ich dankbar. Vielen Dank für Deinen Beitrag.
Lurchi schrieb: > Die Letzte Schaltung mit dem "Floating" Regler ist auch nicht für > wirklich hohe Spannungen geeignet. Der Ausgangstransistor im LM723 sieht > immer noch fast die volle Spannung. Da fehlt noch ein Zenerdiode oder > ähnliches zur Reduktion des Spannung. Ich habe mir das noch mal angesehen. Ich denke, die möglicherweise Überspanung fällt an R9 ab. Die volle Betriebspannung kommt gar nicht an die Basis des Ausgangstransistors. Richtig sicher bin ich mir aber nicht!
Die Widerstand R9 reduziert die Spannung etwas - sofern denn da Strom fließt. Wenn da kein Strom fließt, weil die Ausgangsstufe zu sein soll, liegt fast die volle Spannung an. Eine Zenerdiode in Reihe zu R9 wäre also schon angebracht. Es ist aber immerhin möglich das der LM723 an Pin 11 schon mehr Spannung vertragt als bei der Versorgung. Immerhin geht der Emitter des Transistors nicht nach Masse oder gar die -5 V, sondern über die interne Zener diode an den OP. Der OP sollte übrigens auch die per Zenerdiode reduzierte Spannung (wie pin 10 vom LM723) bekommen, sonst kriegt man von der Seite ggf. Probleme. Ein Kondensator dort zur Entkopplung der Versorgung wäre sicher auch gut. Als Quasi LDO (d.h. Stromsteuerung über T1 und dann ein Emitterfolger dahinter) kann die Schaltung zum schwingen neigen, zu mal die Kompensation nur über einen einfachen Kondensator am Pin 13 erfolgt. Normal ist bei der Type Schaltung noch ein Kondensator (ggf. mit Widerstand in Reihe) parallel zum Poti P2. Damit wird wenigstens für hohe Frequenzen der Loop Gain von der Spannung unabhängig. Zusätzlich wird die Toleranz für stark kapazitive Last besser.
Lurchi schrieb: > Die Widerstand R9 reduziert die Spannung etwas - sofern denn da > Strom > fließt. Wenn da kein Strom fließt, weil die Ausgangsstufe zu sein soll, > liegt fast die volle Spannung an. Eine Zenerdiode in Reihe zu R9 wäre > also schon angebracht. Dem kann ich mich nicht anschließen. Die Basis/Emittterspannung von T1 kann auf keinen Fall größer werden als 0,7V. Also liegt die Basis immer 0,7V unterhalb der Rohspannung - bei jedem Betriebszustand. An Klemme 11 des ICs 723 kann nur eine um den Z-Diodenwert reduzierte Spannung auftreten. Niemals mehr. Eine höhere Spannung an diesem Punkt ist nicht möglich. Demzufolge wird bei jedem Betriebszustand am Widerstand R9 die Differenz, also die Z-Diodenspannung, auftreten und somit ist die Geschichte voll "floatingfähig". Ausgangsspannungen von 50 oder 60V und mehr halte ich demnach für diesen Konstanter mit LM723 für möglich. Ändern brauche ich nichts weiter an der Schaltung. Wie bereits erwähnt, arbeitet sie tadellos ohne Mängel. Ich wüßte keine andere Schaltung, die bessere Werte liefert.
Lurchi schrieb: > Der OP sollte übrigens auch die per Zenerdiode reduzierte Spannung (wie > pin 10 vom LM723) bekommen, sonst kriegt man von der Seite ggf. > Probleme. Ein Kondensator dort zur Entkopplung der Versorgung wäre > sicher auch gut. > > Das stimmt. Da muß ich auch noch mal drüber nachdenken.
Lurchi schrieb: > > Normal ist bei der Type Schaltung noch ein Kondensator (ggf. mit > Widerstand in Reihe) parallel zum Poti P2.... Das habe ich noch bei keiner anderen Schaltung so gesehen. Vielleicht sinnvoll, wenn höhere Spannungssprünge >5V über einen Stufenschalter erfolgen?? Allerdings kommt dann eine Zeitkonstante mit ins Spiel. Ein winzig kleiner Kondensator an der Stelle vielleicht als Schutzbauteil ganz sinnvoll?
Lurchi schrieb: > Der OP sollte übrigens auch die per Zenerdiode reduzierte Spannung (wie > pin 10 vom LM723) bekommen, sonst kriegt man von der Seite ggf. > Probleme. Natürlich hast Du Recht! Vielen Dank! Die Versorgungsspannung für den OPV muß nach der Z-Diode abgegriffen werden! Zusammen mit der Versorgung des LM723. Ich habe nachgesehen. So habe ich es auch beim meinem Konstanter gemacht. Sorry, aber das kann schon mal passieren. Da ist es doch ganz gut, wenn jemand anders mal mit draufschaut. Das Schema habe ich jetzt geändert reingestellt. Ich möchte nicht, daß hier was Falsches steht. LG Jürgen
Der Kondensator parallel zu P2 (bzw. einem festen Widerstand statt P2) hat 2 bzw. 3 Funktionen: er kann dafür sorgen, dass der Regler auch mit stark kapazitiver Last wie einem 1 mF low ESR Elko zusammen mit einer Stromsenke noch stabil ist. So wie gezeigt ist man vermutlich auf etwas ESR einer Kapazitiven Last angewiesen, ohne könnte es schwingen, oder zumindest heftige Überschwinger zeigen. Man bringt damit eine zusätzliche Zeitkonstante in das System, aber das ist kaum zu vermeiden: die einfache Kompensation mit einem dominanten Pol benimmt sich zwangsweise über einen großen Bereich (z.B. 1 Hz - 10 kHz) fast wie eine ideale Induktivität und ist damit mit einer kapazitiven Last ohne zusätzliche Dämpfung zwangsweise an der Grenze zur Instabilität. Der Ausgangselko hilft da nur begrenzt (eher nur bei den höheren Frequenzen) über den ESR des Elkos. Zusätzlich hilft die Kapazität parallel zu P2 ein mögliches Überschwingen nach einem Übergang vom CC Modus in den CV Modus zu reduzieren. Unterstützt wäre dies Funktion ggf. noch durch eine zusätzliche Diode nach Massen. Bei einem variablem P2 sorgt ein paralleler Kondensator zusätzlich dafür, dass sich mit der eingestellten Spannung nur der LF Bereich des Loop gains ändert. Damit bleibt der Regler auch bei höherer Spannung noch schnell. Es bleibt aber ein Kompromiss und ist in der Regel weder für hohe noch niedrige Spannungen gut. Man kann die Zusätzliche Zeitkonstante auch wo anders einbauen (etwa Widerstand in Reihe zum Kompensationskondensator, aber dort ist die Wirkung auf den CC - CV Übergang eher ungünstig, als das es hilft.
Hallo Lurchi! Sorry, daß ich mich so lange nicht gemeldet habe, aber ich bin eben erst aus dem Urlaub zurückgekehrt. Lurchi schrieb: > Die Widerstand R9 reduziert die Spannung etwas - sofern denn da > Strom > fließt. Wenn da kein Strom fließt, weil die Ausgangsstufe zu sein soll, > liegt fast die volle Spannung an. Eine Zenerdiode in Reihe zu R9 wäre > also schon angebracht.... Nach einiger Zeit des Überlegens glaube nun doch, daß meine Schaltung verbesserungswürdig ist. Das Diagramm für den Strommodus zeigt, verglichen mit dem Spannungsdiagramm, wesentlich größere Welligkeiten. Ob mit einer Z-Diode im Zweig von R9 eine Verbesserung möglich ist, kann ich nicht sagen. Wie groß sollte denn die Z-Diode sein und wie groß sollte dann der Widerstand R9 ausfallen. Völlig auf diesen Widerstand zu verzichten geht nicht und auch die Z-Diode dürfte dann auch nur einen mittleren Wert haben dürfen. Möglich auch, daß ein Basis-Emitterwiderstand an T1 bessere Werte für das Diagramm liefert? Zudem habe ich den Konstanter so klein wie möglich gebaut, sodaß eventuell Einstreuungen über das Magnetfeld des Trafos die Welligkeiten vergrößern??? Die Platine sitzt ja direkt daneben! Die Einbaumeßinstrumente habe ich mit einem dicken Metallblech bereits abschirmen müssen. Die Welligkeiten im Spannungsmodus sind etwa so gut, wie die der üblicherweise aufgebauten Konstanter mit u723. Da bräuchte man sich wohl weniger drum kümmern. Vorteilhaft bei dieser Schaltungsvariante ist übrigens, daß wegen des Verzichts auf den Abschalttransistor im IC nunmehr die Schwelle der Strombegrenzung temperaturunabhängig ist. Deinen letzten Beitrag werde ich mir jetzt erst mal in Ruhe durchlesen. Schön wäre ein Verzicht auf die sehr speziellen Fachausdrücke. Ich müßte recherchieren, was gemeint ist. Deshalb - könntest Du bei der Diskussion der Schaltung eventuell eine Ebene runterschalten? Ich werde den Kostanter zwar nicht mehr ändern, so wie er jetzt ist (ich habe schon zu viel Zeit insgesamt dafür aufgewendet), aber an einer Optimierung der Schaltung wäre ich dennoch interessiert. Vielen Dank für Deinen Beitrag. LG juergen
juergen schrieb: > ...Das liegt m. E. daran, daß bei Begrenzung in der originalen Schaltung > über den Abschalttransistor Strom aus Klemme 3 des ICs zusätzlich in den > Ausgang fließt.... Da habe ich falsch gedacht. Ich weiß jetzt aber, wie es dazu kommt: Nachdem ich die Schaltung Beitrag vom 17.06.17 aufgebaut hatte, mußte ich leider völlig gleiches Verhalten wie bei der Ausgangsschaltung feststellen. Der Fehler bei Strombegrenzung war genauso vorhanden. Bei z. B. Kurzschluß fließt mehr Strom aus den Klemmen heraus als vorher, während die Anzeige des Einbauinstruments sich nicht verändert. Bei Spannungsregelung fließt durch P2, unabhängig vom Drehwinkel bzw. der eingestellten Spannung, konstant in jedem Falle 3mA. Die Stromanzeige arbeitet akkorat. Im Strombegrenzungsmodus ist das jedoch nicht der Fall. Die Spannung an P2 nimmt, je nach Belastung durch einen zusätzlichen Widerstand am Ausgang bis hin zum Kurzschluß, verschiedene Werte an. Dementsprechend fließen in dem Zweig P2 verschieden hohe Ströme. Bricht die Spannung ein, fließt auch weniger Strom durch P2, die Stromregelung regelt nach und es fließt diese Differenz an Strom jetzt umso mehr in die Plus-Ausgangsklemme. Dabei bleibt die Spannung am Meßinstrument zwischen Klemme 4 und 7 genau gleich. So ist es nicht verwunderlich, daß die Stromregelung schlecht ist. Auch die von mir vorgestellte Schaltung "Schema" reagiert so, da auch hier das Grundprinzip für die Spannungsregelung beibehalten wurde. Es handelt sich um einen Systemfehler! Ich habe nun keine Idee mehr, wie ich mein Ziel (mit vertretbarem Aufwand!!!) erreichen könnte, genau wie im Spannungsmodus, ebenso im Strommodus, auch Bruchteile eines Milliamperes mit der Anzeige übereinstimmend fließen zu lassen. Den Zweig P2/R4 möchte ich nicht hochohmiger machen, da sich das vermutlich negativ auf die Güte der Spannungsregelung auswirken würde. Mein Wunsch nach einem untadeligen Konstanter wird wohl unerfüllt bleiben? Trotzdem ist diese kleine Schaltung für einfache Anwendungen durchaus brauchbar. Nur sollte der Abschalttransistor dann extern aufgebaut werden. Die höhere Spannungsfestigkeit des separaten Transistors macht die Schaltung sicherer und funktioniert sogar mit dem defekten 723-IC, bei dem der Abschalttransistor im Innern durchgebrannt ist. Für mich bleibt es dann bei der Schaltung im Anhang. Vielen Dank für das Feedback
Hi, schau mal: http://www.hobby-bastelecke.de/projekte/netzteil_lm723.htm Nach dem Datenblatt des LM 723 ist ein stabiler Betrieb erst ab einer Referenzspannung von 2 Volt am Pin 5 gewährleistet! Oft wird aber weniger genommen, weil die Spannung am Pin 5 gleichzeitig die kleinstmöglich einstellbare Spannung ist. Wenns trotz richtigen Aufbau nicht funktioniert, sollte man erstmal probieren, die Spannung an Pin 5 auf 2 Volt zu bringen. Dazu ändert man den Widerstand R5 auf 8,2 Kiloohm, und R 6 auf 3,3 Kiloohm, was etwa 2 Volt am Pin ergibt. R4 wird auf etwa 680 Ohm geändert (bei 30 Volt Eingangsspannung). ciao gustav
gustav schrieb: > Hi, > schau mal: > http://www.hobby-bastelecke.de/projekte/netzteil_lm723.htm > > Nach dem Datenblatt des LM 723 ist ein stabiler Betrieb erst ab einer > Referenzspannung von 2 Volt am Pin 5 gewährleistet! Oft wird aber > weniger genommen, weil die Spannung am Pin 5 gleichzeitig die > kleinstmöglich einstellbare Spannung ist. .... Für die vorliegende Schaltung nicht von Relevanz, da Hilfsspannung (-5V) vorhanden. LG Jürgen
gustav schrieb: > Hi, > schau mal: > http://www.hobby-bastelecke.de/projekte/netzteil_lm723.htm > ciao > gustav Der Schaltplan ist ganz interessant. Vielleicht läßt er sich auf meine Belange umarbeiten? Was mich auf den ersten Blick jedoch nicht so gefällt, ist die Position des Strommesser im Plan. Er liegt direkt vor der Plus-Klemme. Der Spannungsabfall daran dürfte einen Fehler bei der Spannungsregelung hervorrufen.
Den Strommesser kann man auch an eine andere Postion verschieben, bzw. auch einfach am Shunt für die Strombegrenzung messen. Das ist das kleinste Problem. Die Spannung wird bei dem Plan eher nicht bis 30 V gehen: vom 24 V Trafo wird man irgend was zwischen etwa 30 und 35 V bekommen, je nach tatsächlicher Netzspannung. Der LM723 kann davon maximal etwa 2-2,5 V weniger ausgeben, also eher was zwischen 28 und 33 V als Maximum. Wenn der Trafo mehr Spannung liefern würde hätte man wieder die Gefahr die Grenzen des LM723 zu überschreiten. Das Maximum für diese Art schaltung liegt bei etwa 34 V - der LM723 braucht dann eine stabilisierte Versorgung mit etwa 37 V, also das empfohlene Maximum. Bei mehr als 24 V AC von Trafo sollte man die Versorgung für den LM723 begrenzen. Das Problem ist halt das untere Limit von hier 1.2 V - auch das ist schon etwas unter den Spezifikationen kann aber noch mit den meisten der xx723 funktionieren. Man kann die Teiler bei der Referenz und dem FB anpassen, so dass man dann auch fast bis 0 V runter regeln kann. Besser wäre auch der Poti auf der Referenz Seite. Die Stromregelung wird nicht super präzise, weil der Strom für den Feed-back Teiler mit gemessen wird. So groß ist der Fehle aber auch nicht.
Lurchi schrieb: > Den Strommesser kann man auch an eine andere Postion verschieben, > bzw. > auch einfach am Shunt für die Strombegrenzung messen. Das ist das > kleinste Problem. > Nein! Das ist das größte Problem an der Sache. Egal, an welcher Stelle, die Probleme-->Fehler bleiben. Bei meinem 3A-LNG wollte ich keine Kompromisse eingehen, alles sollte perfekt werden; aber ich habe eingesehen: Es geht nicht immer so, wie ich es gerne hätte. In deinen folgenden Ausführungen nehme ich an, du beziehst dich auf die Bastelecke??? http://www.hobby-bastelecke.de/projekte/netzteil_lm723.htm > Die Spannung wird bei dem Plan eher nicht bis 30 V gehen: vom 24 V Trafo > wird man irgend was zwischen etwa 30 und 35 V bekommen, je nach > tatsächlicher Netzspannung. Der LM723 kann davon maximal etwa 2-2,5 V > weniger ausgeben, also eher was zwischen 28 und 33 V als Maximum. Wenn > der Trafo mehr Spannung liefern würde hätte man wieder die Gefahr die > Grenzen des LM723 zu überschreiten. Das Maximum für diese Art schaltung > liegt bei etwa 34 V - der LM723 braucht dann eine stabilisierte > Versorgung mit etwa 37 V, also das empfohlene Maximum. Bei mehr als 24 V > AC von Trafo sollte man die Versorgung für den LM723 begrenzen. Ich habe es schon angesprochen: Der schwache Punkt ist der Abschalttransistor im IC. Wenn er ausgelagert wird, also. extern aufgebaut wird, hält der 732 besser durch. In meinem Falle sind es 41V + Hilfsspannung, die er bei normaler Beanspruchung klaglos überstanden hat. Aber das stimmt schon, das ist hart an der Grenze. > > Das Problem ist halt das untere Limit von hier 1.2 V - auch das ist > schon etwas unter den Spezifikationen kann aber noch mit den meisten der > xx723 funktionieren. Deshalb führt man ja auch eine Hilfspannung ein. Man kann die Teiler bei der Referenz und dem FB > anpassen, so dass man dann auch fast bis 0 V runter regeln kann. Alles über 0 V wäre mir nicht genug. Besser > wäre auch der Poti auf der Referenz Seite > > Die Stromregelung wird nicht super präzise, weil der Strom für den > Feed-back Teiler mit gemessen wird. So groß ist der Fehle aber auch > nicht. So groß nicht, aber vorhanden, und das auf Kosten der Spannungsstabilität. Diese Schaltung käme für mich nicht in Frage. Ich muß leider den Fehler (in meiner Schaltung) akzeptieren. Es gibt absolut keine Lösung. Im 3A-Bereich wären der Fehler bei Stromregelung maximal etwa bei einem Promille, im niedrigsten Bereich können es dann schon mal beachtliche 100% sein, je nachdem, in welchem Drehwinkel sich Poti P2 befindet. LG
.... in welchem Drehwinkel sich Poti P2 befindet. > > LG Pardon. ...in welcher Position sich der Schleifer des Potis P2 befindet. (als Gast kann ich leider nicht editieren)
Bitte melde dich an um einen Beitrag zu schreiben. Anmeldung ist kostenlos und dauert nur eine Minute.
  
  Bestehender Account
  
  
  
  Schon ein Account bei Google/GoogleMail? Keine Anmeldung erforderlich!
Mit Google-Account einloggen
Mit Google-Account einloggen
  Noch kein Account? Hier anmelden.









 Thread beobachten
 Thread beobachten Seitenaufteilung abschalten
 Seitenaufteilung abschalten