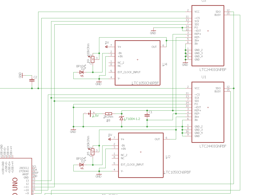
Guten Abend, hätte da eine Frage, ich bin leider nicht so Erfahren: Kann die AD-Wandler wie im Schaltbild so schalten? Oder könnte es Komplikationen geben? Der CS und der BUSY Pin bekommen seine eigenen PINS aufm Arduino. Der Rest wird mit seinesgleichen verbunden.
Wenn man CS passend bedient, kann man SDI und SDO parallel schalten, dazu ist CS ja gedacht, aber die Photodiode mit Trimmpoti in der Rückkopplung, den Chopperverstärker und das alles ohne Abblockkondensatoren machen den 24 bit D/A Wandler mit der Leitungsführung zu seinem eigenen GND (statt dem GND des OpAmps) eher nutzlos.
Der"Elektroniker" schrieb: > Oder könnte es Komplikationen geben? Die Batterie für die Referenzspannung wird recht schnell leer sein... Und irgendwie fehlen da einige Blockkondensatoren. Und auch für Vcc gibt es Symbole. Die machen den Schaltplan leserlich...
Hallo, danke für die Antworten. Lothar M. schrieb: > Der"Elektroniker" schrieb: >> Oder könnte es Komplikationen geben? > Die Batterie für die Referenzspannung wird recht schnell leer sein... > > Und irgendwie fehlen da einige Blockkondensatoren. > Und auch für Vcc gibt es Symbole. Die machen den Schaltplan leserlich... Was würdest du für ne Referenzspannung vorschlagen? Dient denn nicht der C2 am VCC zu Ground als Blockkondensator? Wo sollte ich noch welche einbauen?
Der"Elektroniker" schrieb: > Dient denn nicht der C2 am VCC zu Ground als Blockkondensator? Ja, für die Versorgungsspannung. Der"Elektroniker" schrieb: > Wo sollte ich noch welche einbauen? Bei allen anderen Pins, wo irgendeine Schmutzspannung zu Problemen führen könnte. REF hast du ja schon abgeblockt, aber die Messeingänge vom ADC sollten auch noch was bekommen. Am besten direkt nen RC Tiefpass wegen Antialiasing. Und die 1,5V Batterie kannste durch Vcc ersetzen. Klick in Eagle auf Add Component, gib dann unten supply ein und scroll runter. Da haste dein GND und Vcc und +12V und was man sonst so braucht.
Danke für die Antwort und die Tipps, Thor :D Mit dem RC-Glied habe ich das Problem, dass ich dann eine zu hohe Zeitkonstante habe und der Kondensator kann anschließend nicht schnell genug entladen... :/ Musste die deshalb entfernen. Ich habe deshalb nen digitalen Tiefpass drin.
Der"Elektroniker" schrieb: > Musste die deshalb entfernen. Ich habe deshalb nen digitalen Tiefpass > drin. Der digitale Tiefpass schützt aber nicht vor Unterabtastung! Du solltest dich dringend mit dem Nyquist-Shannon-Theorem beschäftigen. Du brauchst entweder einen LC-TP oder mindestens einen RC-TP. Inwiefern hast du denn Probleme mit der Zeitkonstante?! - Wie hast du denn den RC-Tiefpass berechnet bzw. dimensioniert?
Ich bin von einer Pulsfrequenz von 200 Schlägen/Minute ausgegangen. Nen 1MOhm Widerstand und nen 47nF Kondensator genommen. Daraus ergibt sich eine Frequenz von 3,38Hz, was ca. 203 Pulse sind,
Der"Elektroniker" schrieb: > Ich bin von einer Pulsfrequenz von 200 Schlägen/Minute ausgegangen. Nen > 1MOhm Widerstand und nen 47nF Kondensator genommen. Daraus ergibt sich > eine Frequenz von 3,38Hz, was ca. 203 Pulse sind, Du solltest deinen Tiefpass so auslegen, dass alle Frequenzen über deiner halben Abtastfrequenz stark gedämpft werden! Wenn du mit bspw. 12kHz abtaststest, solltest du einen Tiefpass haben, der alle Frequenzen oberhalb der 6kHz blockt - und nicht dein Nutzsignal unzulässig verfälscht.
Der"Elektroniker" schrieb: > Ich bin von einer Pulsfrequenz von 200 Schlägen/Minute ausgegangen. Nen > 1MOhm Widerstand und nen 47nF Kondensator genommen. Daraus ergibt sich > eine Frequenz von 3,38Hz, was ca. 203 Pulse sind, 200BPM = 3.333Hz Also musst du mit 6.666Hz abtasten. Und mit deinen 24Bit ADC brauchst du ein Filter das von 3.333Hz bis 6.666Hz 146dB dämpft. Das wird ziemlich schwierig... Ich würde daher das Signal "überabtasten", wodurch die Stopbandfrequenz des Filters erhöht und die Anforderungen dazu reduziert werden. Tipp: Ich würde bei den CS-Pins noch Pull-Up Widerstände vorsehen. Beim Aufstarten des uC weisst du nie, wie die Pegel aussehen und ob sie als Input oder Output konfiguriert sind, bis dein Programm gestartet und die Pins initialisiert sind...
Bitte melde dich an um einen Beitrag zu schreiben. Anmeldung ist kostenlos und dauert nur eine Minute.
Bestehender Account
Schon ein Account bei Google/GoogleMail? Keine Anmeldung erforderlich!
Mit Google-Account einloggen
Mit Google-Account einloggen
Noch kein Account? Hier anmelden.
