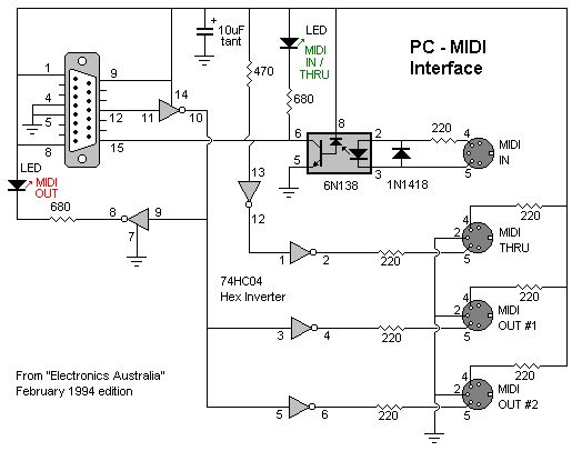
!!!!! Achtung bevor Du das liest, sei Dir bewusst, dass ich seit langen keine Schaltungen mehr aufgebaut habe. Lötarbeiten mache ich noch regelmäßig, aber das sind nur Kleinigkeiten. Auch wenn für einige Profi-Hobby-Meister-µC.net'ler-Gott gleiche-Über den Wolken schwebenden-Klugscheisser-Elektroniker/Programmierer/Elektriker/"Was oder Wer auch immer sich hier herum tobt" mein Problem trivial erscheint, bitte ich dennoch um etwas Hilfe. !!!!! Hi an alle die dennoch weiter gelesen haben, ich bin dabei folgende Schaltung zu realisieren: http://www.gmarts.org/index.php?go=322 Die Bauteile habe ich soweit alle zusammen. Da ich das "Projekt" für zu Hause realisiere, wollte ich die Schaltung auf einer Lochplatine verlöten. Der Aufbau soll irgend wann mal hinterm Tisch verschwinden und deshalb ist die Größe -ausnahmsweise ;-)- egal. (Also kein SMD oder so...) Der Aufbau selbst ist relativ einfach gehalten, bin aber dennoch etwas am verzweifeln. Dachte so einfach wie die Schaltung ist wird die Verkabelung auch werden, jaja ... von wegen. Hatte gehofft ohne "Brücken" klar zu kommen, aber egal wie ich die Bauteile wende und drehe, einseitig geht nichts. Wäre ich noch in der UNI, dann hätte ich im Labor mein Eagle Projekt im Elektroniklabor als zweiseitige Schaltung ätzen lassen und wäre in kürzester Zeit fertig. Um die Routen zu minimieren habe ich mit der Eagle "Autoroot"-Funktion etwas herum gespielt. Hatte gehofft damit weiter zu kommen, nur sehen die Ergebnisse ... sagen wir mal ... interessant aus! Mein Eagle Projekt befindet sich im Anhang: PC_-_MIDI_interface.zip Könnte auch einfach drauf los löten, bin aber eher der Planer. Vielleicht hätte ich früher oder später irgend jemand oder das µC.net um Hilfe gebeten. So, jetzt zu meinen Fragen. Kann mir jemand ein paar Tipps geben, wie ich die Anzahl der Brücken minimieren kann? Oder Anregungen wie Ihr bei so einem Problem vorgehen würdet!? Könnte eine Software oder Eagle eine optimale Lösung finden? Für weitere Infos, Bilder, Daten oder Fragen stehe ich gerne zur Verfügung. Aua, dieser Satz...bls bla bla .. zur Verfügung ... als würde ich einen Geschäftsbrief schreiben. Wenn was is sag Bescheid Digger ... naja nicht sehr viel besser. Jetzt hab ich es: Danke! Gruß Hubert Edit : habe aus versehen die Schaltung doppelt im Anhang, einmal als JPG- und einmal als PNG-Bild, Sorry
Hubert S. schrieb: > !!!!! Achtung bevor Du das liest, sei Dir bewusst, dass ich seit langen > keine Schaltungen mehr aufgebaut habe. Lötarbeiten mache ich noch > regelmäßig, aber das sind nur Kleinigkeiten. Auch wenn für einige > Profi-Hobby-Meister-µC.net'ler-Gott gleiche-Über den Wolken > schwebenden-Klugscheisser-Elektroniker/Programmierer/Elektriker/"Was > oder Wer auch immer sich hier herum tobt" mein Problem trivial > erscheint, bitte ich dennoch um etwas Hilfe. !!!!! Also mal ehrlich, nach Lesen dieser "Ouvertüre" steigt nicht gerade die Lust, Dir zu helfen ... Aber ein paar ernst gemeinte Ratschläge hab ich dennoch: - Dein Schaltplan ist praktisch unlesbar. Bitte setze an Leitungen, die verbunden sein sollen auch den Verbindungspunkt. Wo du schon eine lesbare Schaltplanvorlage hast frage ich mich: Warum hast du die nicht einfach 1:1 in Eagle umgesetzt? Also bitte schön die Einzelgatter-Symbole für den 74HC04 benutzen (extra Stromversorgungspins nicht vergessen -> INVOKE), anstelle dieses unsäglichen unlesbaren IC1 Symbols, das keinerlei Funktion erkennen läßt. Und alle Bauteile im Schaltplan in etwa so anordnen, wie in der Bild-Vorlage. So, wie dein Schaltplan jetzt aussieht, habe ich keine Lust überhaupt nachzuvollziehen, ob er der Vorlage entspricht... Zum Layout: Vergiß den Autorouter. Ganz schnell! Das Ding ist "saudumm" in seiner Strategie... Allein für die simple Verbindung von Pin 8 an Pin 9 am DSUB-15 hat er 4 (!) unnötige Vias benutzt, anstatt die Leitung einfach linksrum um die Pins herumzulegen. Auch ist es keine gute Idee, die hintere Reihe der DSUB-Buchse auf der Oberseite anzuschließen, wenn du die Platine selbst ätzen und nicht professionell fertigen lassen willst. Deine selbstgeätzte Platine ist nicht durchkontaktiert und du willst zumindest die hintere Reihe der DSUB-Pins nicht von oben anlöten müssen... Nutze lieber die Lücken unter den bedrahteten Bauteilen, um Kreuzungen aufzulösen, anstatt direkt daneben (!) Vias mit Lagenwechsel dazu zu verwenden (die Vias rechts von R1 sind völlig sinnfrei!) Und wenn man für IC1 einen Präzisionssockel mit gedrehten Pins nimmt, kann man die Pins von oben und unten verlöten und damit zum Lagewechsel verwenden, ohne daß man dafür extra Vias braucht... Achje, etliche der Widerstände wurden auf die Unterseite gespiegelt, nicht tun, sowas. Die Unterseite (Bottom) sollte deine Hauptlage sein, auf der alle Widerstände, LEDs usw. angeschlossen werden. Vor allem auch die DIN-Buchsen rechts, die wirst du von oben nicht anlöten können! (müsstest du aber momentan, weil du keine Durchkontaktierung nach unten hast bei 'ner selbstgeätzten Platine) Meine Empfehlung: Laß die Buchsen, wo sie sind, nimm alle anderen Teile beiseite und lösche alle Leiterbahnen mit RIPUP. Dann nochmal von vorn anfangen und erstmal eine sinnvolle Plazierung suchen. Alle bedrahteten Bauteile wieder auf die Oberseite legen! Und dann auf der Unterseite an den Buchsen anfangen mit dem Verlegen der Leiterbahnen. Und der Kondensator C2 gehört auf kürzestem Weg zwischen die Versorgungspins vom IC1 ... ...
Hubert S. schrieb: > Kann mir jemand ein paar Tipps geben, wie ich die Anzahl der Brücken > minimieren kann? Leiterbahnen quer unter den Bauteilen (Widerstände, Dioden etc) durch ziehen. Ansonsten: Übung macht den Meister... Übrigens wurde die 15-polige Schnittstelle schon ewig nicht mehr von Windows unterstützt, IIRC war WinXP das leztzte. Kann also gut sein dass die Arbeit für die Katz war und man doch ein USB2Midi Interface braucht...
Jim M. schrieb: > Kann also gut sein dass die Arbeit für die Katz war und man doch ein > USB2Midi Interface braucht... Da der verwendete PC kein USB kennen soll (muss also aus dem letzten Jahrtausend stammen) ...
Thorsten S. schrieb: > - Dein Schaltplan ist praktisch unlesbar. > Bitte setze an Leitungen, die verbunden sein sollen auch den > Verbindungspunkt. @Hubert Das passiert, wenn man "wire" benutzt. Zum Zeichnen der Verbindungen ist eigentlich "net" vorgesehen, dann sind die Punkte auch automatisch da. (Idiotischer Weise kann man "wire" trotzdem benutzen)
Volker S. schrieb: > Das passiert, wenn man "wire" benutzt. Zum Zeichnen der Verbindungen ist > eigentlich "net" vorgesehen, dann sind die Punkte auch automatisch da. Achja, da war ja was ... gar nicht dran gedacht. Dabei ist das einer der Haupt-Fallstricke für Einsteiger in Eagle. Hab lange nix mit Eagle gemacht, in der Firma haben wir Altium. Die nächste Falle, in die man tappt, wenn man WIRE statt NET benutzt ist, daß eine Leitung zwar angeschlossen aussehen kann, es aber nicht ist. Weil sie (in normaler Zoomstufe nicht erkennbar) "einen Mikrometer" vorm Pin endet, statt am Pin. Einfachster Check: Bauteil anfassen und verschieben, wenn alles angeschlossen ist, kommen die Leitungen wie Gummibänder mit. Leitungen, die nicht angeschlossen sind bleiben einfach liegen... Das Verschieben dann natürlich abbrechen.
Du musst dich übrigens nicht sklavisch an die von den Aussies vorgegebene Belegung der Inverter im 74HC04 halten. Die Kiste hat 6 davon und alle sind baugleich. Nur Eingang und Ausgang eines Inverters darfst du nicht vertauschen. Es müsste dann auch einseitig hinzukriegen sein, allerdings probiere ich das jetzt nicht aus - ich fädele sowas immer auf Punktraster.
Es gab diese Adapter auch zu kaufen, seinerzeit als Zubehör für Soundblaster&co. Ich würde bei akuter Lötfaulheit bei Ebay suchen ob es erhältlich ist.
Der TO hat sich bislang nicht wieder gemeldet ... ich vermute mal, von dem hören wir hier nix mehr. Naja, vielleicht meldet er sich ja am WE doch noch.
Thorsten S. schrieb: > Der TO hat sich bislang nicht wieder gemeldet ... > ich vermute mal, von dem hören wir hier nix mehr. > > Naja, vielleicht meldet er sich ja am WE doch noch. Der TO hat mit Freude die Super Ratschläge gelesen und ist dabei sein Layout zu überarbeiten. Aus erster Hand kann ich erzählen, dass er sich über alle Post gefreut hat, auch die kritischen. Er meinte auch, eigentlich hätte er früher antworten sollen, diesbezüglich ist er sehr untröstlich. Und JA, am WE wird er sich ganz bestimmt "doch noch" melden. Hat er mir versichert. Rufus Τ. F. schrieb: > Jim M. schrieb: >> Kann also gut sein dass die Arbeit für die Katz war und man doch ein >> USB2Midi Interface braucht... > > Da der verwendete PC kein USB kennen soll (muss also aus dem letzten > Jahrtausend stammen) ... Der verwendete Rechner gehört einem (älteren) erfahrenen Arbeitskollegen und dieser verwendet seinen Rechner nicht zum spielen oder zum abspielen von HD Videos. Kann gut sein, dass er sogar ein 3x86 noch verwendet. Seine PC Kenntnisse sind noch von dieser Zeit. Ein alter Unix/Linux-Hase, verwendet immer noch den "SED"-Editor unter Windows7. Dieser Typ hat für den mp3 Player seines Sohnes ein Linux basierende OS geschrieben/angepasst weil ER die Menüführung nicht so "toll" fand... o.0 ... Volker S. schrieb: > Thorsten S. schrieb: >> - Dein Schaltplan ist praktisch unlesbar. >> Bitte setze an Leitungen, die verbunden sein sollen auch den >> Verbindungspunkt. > > @Hubert > Das passiert, wenn man "wire" benutzt. Zum Zeichnen der Verbindungen ist > eigentlich "net" vorgesehen, dann sind die Punkte auch automatisch da. > (Idiotischer Weise kann man "wire" trotzdem benutzen) Vor einigen Jahren zur Studienzeit hätte ich es Richtig gemacht. Dachte mir nur nachdem ich deinen Beitrag gelesen hatte "Du Depp..." mein Gesicht brennt immer noch, mit meinem Handabdruck, Facepalm ... Matthias S. schrieb: > Du musst dich übrigens nicht sklavisch an die von den Aussies > vorgegebene Belegung der Inverter im 74HC04 halten. Die Kiste hat 6 > davon und alle sind baugleich. Nur Eingang und Ausgang eines Inverters > darfst du nicht vertauschen. > Es müsste dann auch einseitig hinzukriegen sein, allerdings probiere ich > das jetzt nicht aus - ich fädele sowas immer auf Punktraster. Jetzt wie Du es sagst ... DoppeltFacepalm Super Tipp! Michael X. schrieb: > Es gab diese Adapter auch zu kaufen, seinerzeit als Zubehör für > Soundblaster&co. Ich würde bei akuter Lötfaulheit bei Ebay suchen ob es > erhältlich ist. Genau da liegt auch der Grund für das Projekt. Wir beide hatten nach so einem Kabel gesucht, aber vor zwei Wochen hatten wir keine passenden Auktionen gefunden. Da ich aber solche kleinen Projekte liebe, habe ich mich überhaupt darauf eingelassen. ####################################################################### Jetzt zum ersten Antwort-Post, Danke Thorsten S. für deine Ausführliche Antwort. Also hattest Du doch Lust gehabt der Diva zu antworten :-) ----------------------------------------------------------------------- Thorsten S. schrieb: > Also mal ehrlich, nach Lesen dieser "Ouvertüre" steigt nicht gerade die > Lust, Dir zu helfen ... > Jepp, da hast Du Recht! Trotzdem vielen, vielen Dank! > Aber ein paar ernst gemeinte Ratschläge hab ich dennoch: > - Dein Schaltplan ist praktisch unlesbar. > Bitte setze an Leitungen, die verbunden sein sollen auch den > Verbindungspunkt. Werde ich machen...Schaltung folgt am WE, kA ob ich überhaupt dazu komme. > Wo du schon eine lesbare Schaltplanvorlage hast frage ich mich: > Warum hast du die nicht einfach 1:1 in Eagle umgesetzt? Hatte ich zu Beginn auch so realisiert, dachte mir vielleicht hilft es für die Verdrahtung wenn ich die Bauteile etwas umstelle. Wollte die Anzahl der Kreuzungen verringern. > Also bitte schön die Einzelgatter-Symbole für den 74HC04 > benutzen (extra Stromversorgungspins nicht vergessen -> INVOKE), > anstelle dieses unsäglichen unlesbaren IC1 Symbols, das keinerlei > Funktion erkennen läßt. Pin 14 wir mit 15V versorgt und an Pin 7 Masse. Bemerke gerade kann ich das so überhaupt machen? 15V an Vcc anlegen!? In einigen Datenblätter steht etwas von Max. 7V...hmmm > Und alle Bauteile im Schaltplan in etwa so anordnen, wie > in der Bild-Vorlage. > > So, wie dein Schaltplan jetzt aussieht, habe ich keine Lust > überhaupt nachzuvollziehen, ob er der Vorlage entspricht... Schei* Wire-Net-Problem ... Grrr > Zum Layout: > Vergiß den Autorouter. Ganz schnell! > Das Ding ist "saudumm" in seiner Strategie... > Allein für die simple Verbindung von Pin 8 an Pin 9 am DSUB-15 hat er > 4 (!) unnötige Vias benutzt, anstatt die Leitung einfach linksrum um die > Pins herumzulegen. OK, mach ich ... ist vergessen ... AutoWas!? > Auch ist es keine gute Idee, die hintere Reihe der DSUB-Buchse auf der > Oberseite anzuschließen, wenn du die Platine selbst ätzen und nicht > professionell fertigen lassen willst. Deine selbstgeätzte Platine ist Aha ... wird eine Reihe der DSUB-Buchse bei zweiseitigen Leiterplatten einmal am Top und die andere Reihe am Bottom angelötet!? > nicht durchkontaktiert und du willst zumindest die hintere Reihe der > DSUB-Pins nicht von oben anlöten müssen... Das versteh ich, diese Fummelei würde ich mir gerne ersparen. Werde versuchen darauf zu Achten. > Nutze lieber die Lücken unter den bedrahteten Bauteilen, um Kreuzungen > aufzulösen, anstatt direkt daneben (!) Vias mit Lagenwechsel dazu zu > verwenden (die Vias rechts von R1 sind völlig sinnfrei!) > Und wenn man für IC1 einen Präzisionssockel mit gedrehten Pins nimmt, > kann man die Pins von oben und unten verlöten und damit zum Lagewechsel > verwenden, ohne daß man dafür extra Vias braucht... Super Tipp, müsste Präzisionssockel noch irgendwo im Haus haben. Weiß aber gerade nicht ob die Sockel gedrehte Anschluss-Pins haben oder wo ich die überhaupt abgelegt habe... > Achje, etliche der Widerstände wurden auf die Unterseite gespiegelt, > nicht tun, sowas. Die Unterseite (Bottom) sollte deine Hauptlage sein, > auf der alle Widerstände, LEDs usw. angeschlossen werden. Stimmt macht kein Sinn. Hatte die Widerstände beim ersten Routen mehrmals gedreht und gespiegelt und ohne nachzudenken so belassen. > Vor allem auch die DIN-Buchsen rechts, die wirst du von oben nicht > anlöten können! (müsstest du aber momentan, weil du keine > Durchkontaktierung nach unten hast bei 'ner selbstgeätzten Platine) "selbstgeätzten Platine" dafür fehlt mir das Knowhow und das Equipment. Wollte eine Lochplatine verwenden. > Meine Empfehlung: Laß die Buchsen, wo sie sind, nimm alle anderen Teile > beiseite und lösche alle Leiterbahnen mit RIPUP. > Dann nochmal von vorn anfangen und erstmal eine sinnvolle Plazierung > suchen. Alle bedrahteten Bauteile wieder auf die Oberseite legen! > Und dann auf der Unterseite an den Buchsen anfangen mit dem Verlegen der > Leiterbahnen. Mach ich! Oder zumindest will ich es versuchen. > Und der Kondensator C2 gehört auf kürzestem Weg zwischen die > Versorgungspins vom IC1 ... Hmmm ... versuche Dein letzten Satz zu verstehen, aber mein kleines Köpfchen will nicht so richtig. Soll der Kondensator näher an IC1, bzw. den Pin 14 Vcc? Wieso soll C2 über "kürzestem Weg" angeschlossen werden?
Hubert S. schrieb: > Pin 14 wir mit 15V versorgt und an Pin 7 Masse. > Bemerke gerade kann ich das so überhaupt machen? > 15V an Vcc anlegen!? In einigen Datenblätter steht etwas von Max. > 7V...hmmm Never! Der kleine Kerl möchte da auf keinen Fall 15V, sondern lediglich 5V. Bei 15V ist er im Nu in den ewigen Jagdgründen. > Soll der Kondensator näher an IC1, bzw. den Pin 14 Vcc? Da sich VCC und GND Pin gegenüberliegen, ist da nicht viel zu machen. Ob der C nun näher an GND oder an VCC liegt, ist egal. Es gibt sogar IC Sockel, in denen schon der Abblockkondensator integriert ist, aber den müsste man erst wieder kaufen. > Wieso soll C2 über "kürzestem Weg" angeschlossen werden? Je kürzer, desto besser wirkt er. Und er verursacht nicht so ein Knäuel an Leiterbahnen. Ist allerdings bei der Schaltung jetzt nicht wirklich kritisch. Du baust da ja kein Smartphone, sondern ein kleines Midi Interface.
Wenns nicht klappt mit der Schaltung sag mal Bescheid. Ne Tüte mit solchen Adapter lag vor ner Weile noch hier rum. Müsst ich mal nach suchen.
Hubert S. schrieb: > Pin 14 wir mit 15V versorgt und an Pin 7 Masse. > Bemerke gerade kann ich das so überhaupt machen? > 15V an Vcc anlegen!? In einigen Datenblätter steht etwas von Max. > 7V...hmmm Wo kommen am PC Joystickport 15V raus? Da liegen laut Spec nur 5V an. Vorsicht: Es gibt auch Netzwerkkarten mit demselben 15-poligen Steckern, da kommen dann auch viel mehr Volts raus. Hat mich mal einen guten Joystick gekostet :-( Ansonsten reden wir von verschiedenen Dingen? Hubert S. schrieb: > Aha ... wird eine Reihe der DSUB-Buchse bei zweiseitigen Leiterplatten > einmal am Top und die andere Reihe am Bottom angelötet!? Entweder das oder man nimmt die Version mit um 90° gedrehten Pins zum durchstecken.
Hallo an alle, hier mal ein kleines Update von mir! Das Projekt musste -leider- in der Vergangenheit ruhen, hatte am Wochenende etwas Zeit gehabt und wagte mich an das neu gestalten des Platinen-Layouts. Des weiteren habe ich versucht auch alle Eure Ideen zu berücksichtigen. Hier einige Hinweise: - werde für den Hex-Inverter 74HC04 eine Präzisions-IC-Fassung verwenden,habe keine 14-Polige, nur 19-Polige, alternativ könnte ich eine Präzisions-Buchsenleiste verwenden und die benötigte Anzahl von 2x7 Pins heraus brechen, sehen in etwa so aus: http://www.ebay.de/itm/2x-40-Polig-Pin-Buchsenleiste-RM-2-54mm-1-reihig-Round-Female-einzeln-Trennbar/321739189237 - die gelben Verbindungslinien stellen die Masse (GND) dar und diese werde ich auf der Unterseite der Lochplatine mir isolieren Kabel verlegen/verbinden, - bin mir noch unsicher wie ich die "Bottom" Seite verlöte, werde mit höchster Wahrscheinlichkeit dünne Drähte von Kupfer-Ring zu Kupfer-Ring verlegen und die Drähte mit etwas Lötzinn an den Löchern befestigen, - die Vias an den Fassungen solle mich daran erinnern die Verbindungen mit der Unterseite zu verbinden, kann gut Sein, dass ich noch einige andere Bauteile nur von der "Bottom"-Seite verbinden kann, Den 15-Poligen D-Sub Stecker habe ich von einer alten SoundBlaster Karte ab gelötet, da die Pins einen anderen Pin-Abstand haben und die Anschluß-Reihen des D-Sub-Steckers versetzt sind, werde ich die nicht verwendeten Füße ab knipsen und die Drähte in die Löcher zurecht biegen! Gruß Hubert S.
Hubert S. schrieb: >> Meine Empfehlung: Laß die Buchsen, wo sie sind, nimm alle anderen Teile >> beiseite und lösche alle Leiterbahnen mit RIPUP. >> Dann nochmal von vorn anfangen und erstmal eine sinnvolle Plazierung >> suchen. Alle bedrahteten Bauteile wieder auf die Oberseite legen! >> Und dann auf der Unterseite an den Buchsen anfangen mit dem Verlegen der >> Leiterbahnen. > > Mach ich! Oder zumindest will ich es versuchen. Du könntest immernoch die roten Leiterbahnen auf den Bottom-Layer legen. An manchen Stellen, musst du die nichteinmal neu routen. Schaue dir nur mal die Verbindungen an zB. D1 an.... Die meisten Vias werden unnötig, wenn du unter den Bauteilen durchroutest. Im Zweifelsfall bietet es sich dann eben an Widerstände mit größerem Pinabstand zu benutzen. Wie du die Schlussendlich zurechtbiegst sollte schließlich egal sein. Wie möchtest du zB. die LEDs verlöten, wenn du nur von Oben drankommst? Hubert S. schrieb: > werde mit höchster Wahrscheinlichkeit dünne Drähte von Kupfer-Ring zu > Kupfer-Ring verlegen und die Drähte mit etwas Lötzinn an den Löchern > befestigen, Warum nicht einfach die Beine der Bauteile nach dem festlöten umbiegen und mit dem nächsten verbinden? Eagle ist eine Software zum Entwerfen von geätzten Leiterplatten. Für Lochraster gibt es diverse andere Programme.
InFo schrieb: > Eagle ist eine Software zum Entwerfen von geätzten Leiterplatten. Für > Lochraster gibt es diverse andere Programme. Man kann mit Eagle auch sehr gut Layouts für Streifen- (nicht Loch-) raster entwickeln. Das ist dann fast wie normales zweiseitiges Layout, nur das die Vorzugsrichtung der Verbindungen weitgehend vorgegeben ist. Zu Anfang sollte man allerdings erst mal die RCL- und die Diode-Lib erweitern, nämlich um paar weitere Package-Varianten der bevorzugten TH-Bauformen mit zusätzlichen Längen. Das spart viel Arbeit beim Layout, weil man dann viele kurze Brücken vermeiden kann, indem man jeweils einfach die passende Längenvariante wählt, die Drähte sind an den Bauteilen ja sowieso schon dran.
Bitte melde dich an um einen Beitrag zu schreiben. Anmeldung ist kostenlos und dauert nur eine Minute.
  
  Bestehender Account
  
  
  
  Schon ein Account bei Google/GoogleMail? Keine Anmeldung erforderlich!
Mit Google-Account einloggen
Mit Google-Account einloggen
  Noch kein Account? Hier anmelden.





