Hallo Forum. Kennt sich jemand mit dem CMOS-Schalter 4066 näher aus? Defekte 4066 scheinen bei mehrmaligem Ein- und Ausschalten ihrer Spannungsversorgung die internen Schalter zu öffnen und so Kurzschlüsse innerhalb einer Schaltung zu erzeugen. Kann jemand über ähnliche Erfahrungen berichten? Gruß
Schalter schrieb: > Defekte 4066 scheinen Wie bekommst du die defekt? Defekte Bauteile können alles Mögliche machen: von der Unterbrechung über beliebige (auch variable) Widerstände bis zum Kurzschluss. > die internen Schalter zu öffnen und so Kurzschlüsse innerhalb einer > Schaltung zu erzeugen. Wie meinst du das? Geöffnete Schalter sind idR. eher "unterbrochen" und damit hochohmig...
Lothar M. schrieb: > Wie bekommst du die defekt? Hallo. In dieser Schaltung steigt bei schnellem Ein- und Ausschalten der Versorgungsspannung die Stromaufnahme der Schaltung auf 200mA und der 4066 wird heiß. Meist ist er dann defekt. http://www.hcrs.at/FELDMU.HTM (Unter der orangen Überschrift (Schaltung) Gruß
Vielen Dank. Also so ein Latch-up kann durch häufiges Ein- und Ausschalten geschehen? Gruß
Schalter schrieb: > Also so ein Latch-up kann durch häufiges Ein- und Ausschalten geschehen? Ein LatchUp entsteht normalerweise, wenn die Spannungen am Baustein beim Einschalten nicht in der im Datenblatt vorgegebenen Weise anliegen oder ansteigen. Wenn du also z.B. keine Versorgungsspannung anliegen hast, aber eine Spannung an einem der Schalter, dann betreibst du das Ding ausserhalb der Spec und kannst eigenartige Dinge erleben. In deiner Schaltung würde ich mal messen, ob die positive und die negative Spannung gleichzeitig kommen, oder ob da erst mal nur eine der beiden Spannungen ansteigt...
Schalter schrieb: > Also so ein Latch-up kann durch häufiges Ein- und Ausschalten geschehen? Der Wiki-Artikel ( https://de.wikipedia.org/wiki/Latch-Up-Effekt ) listet einige Ursachen und Gegenmaßnahmen. Ja, schnelles Ein- und Ausschalten kann ein Grund sein, wenn z.B. die "Aus"-Zeit nicht reicht um Kondensatoren an den Signal-Pins zu entladen. Beim Wiedereinschalten kommt es dann zum Latch-Up.
Danke. Wie verhindert die obige, verlinkte Schaltung ein mögliches Latch-up? Ist es der C3? Gruß
C3 ist nur ein Abblock-Kondensator, oder? Das Problem könnte bei der Schaltung auch an der symmetrischen Spannungsversorgung liegen, wenn -7,5 und +7,5 V nicht gleichzeitig eingeschaltet werden. Ich würde da zwei Zusatzdioden spendieren (-7.5 ->|- GND ->|- +7,5)
Danke Leute. Auf dem Steckbrett tritt dieser Effekt nicht auf. Wenn der 4066 mehrere Male heiß geworden ist, dann tritt der Effekt direkt beim einschalten auf. Ein normaler Betrieb ist dann nicht mehr möglich. Gruß
Rolf schrieb: > Wenn ich die Spannungsversorgung des CMOS-Schalters 4066 schnell ein- > und ausschalte Warum machst du sowas überhaupt? Wozu soll das schnelle mehrfache Umschalten gut sein? Rolf schrieb: > Ich habe lediglich den Kondensator C3 nicht auf der Platine, auf dem > Steckbrett jedoch schon. Warum lässt du einen der Abblockkondensatoren im in der Schaltung weg, obwohl du ihn sogar noch auf dem Steckbrett verwendet hast? Hast du die Datenblattangabe bezüglich der Abblockkondensatoren gelesen? (Abschnitt 10 in http://www.ti.com/lit/ds/symlink/cd4066b.pdf Rolf schrieb: > (die Batterien sind durch einen Schalter von dem > Lock-In-Verstärker getrennt) Wie sieht dein Schalter aus? Ist er zweipolig und schaltet V+ und V- "gleichzeitig"? Oder irgend was anderes? Schalter schrieb: > Auf dem Steckbrett tritt dieser Effekt nicht auf. Vielleicht hat deine gelayoutete Schaltung ja noch einen Fehler, der im Normalbetrieb nicht auffällt, weil z.B. der 4066 parasitär versorgt wird. Ist aber nur ins Blaue geraten. Miss mal die Versorgungspins des 4066 im Betrieb nach.
Hallo Achim. Danke. Ich habe jetzt einen neuen 4066 in den Sockel der Schaltung eingefügt, weil teilweise bestimmte Signale nicht an den entsprechenden Pins lagen. Jetzt liegen alle Signale richtig an und die Stromerhöhung tritt nicht mehr auf. Ein Problem gibt es an meiner Platine noch: In der gleichgerichteten Spannung haben die Sinushalbbögen unterschiedliche Höhe. Gruß
Schalter schrieb: > weil teilweise bestimmte Signale nicht an den entsprechenden Pins lagen. Das heißt? Haben tatsächlich Versorgungsanschlüsse gefehlt? Schalter schrieb: > Ein Problem gibt es an meiner Platine noch: In der gleichgerichteten > Spannung haben die Sinushalbbögen unterschiedliche Höhe. Na dann mach mal und analysiere: Mit dem Oszi vor dem phasenselektiven Gleichrichter messen und überlegen, ob das Signal wie gewünscht aussieht oder nicht. Hinter dem Gleichrichter messen und überlegen, ob es dem korrekt phasenselektiv gleichgerichtet ausschaut. Wenn das Problem dabei gelöst wird, ist gut. Wenn nicht kannst du ja immer noch die Messergebnisse und deine - zumindest teilweise - Analyse hier in einem der Threads zu deinem Aufbau vorstellen.
Achim S. schrieb: > Schalter schrieb: >> weil teilweise bestimmte Signale nicht an den entsprechenden Pins lagen. > > Das heißt? Haben tatsächlich Versorgungsanschlüsse gefehlt? Sorry, ungenau ausgedrückt. Die Platine ist korrekt. An bestimmten Pins habe ich nicht die gewünschten Signale gemessen. Nach dem Austausch des 4066 war es wieder korrekt (Signal nach dem Impedanzwandler gleich dem Signal am Impedanzwandler-Eingang beispielsweise). Gruß
Schalter schrieb: > Wenn der 4066 mehrere Male heiß geworden ist, dann tritt der Effekt > direkt beim einschalten auf. Klar. Weil er dann wirklich kaputt ist. Ein Latchup ist nicht unbedingt oder sofort tödlich. Hängt davon ab, wieviel Strom die Betriebsspannungsversorgung liefert und wie schnell man abschaltet. Aber wenn das IC erst mal kaputt ist, dann bleibt es natürlich auch kaputt.
Abend Achim. Ich habe heute alles durchgetestet. Ein Schalter des 4066 schaltet nicht richtig, wodurch sich auch die Absenkung der zweiten "Halbwelle" erklärt. Der OPV für den Komparator (ein OPV des LMC6484) war ebenfalls defekt. Äußerte sich dadurch, dass er nicht rail-to-rail bis zur negativen Versorgung herunter kam. Nach Austausch war dieses Problem behoben. Morgen werde ich den 4066 austauschen und erst einmal die korrekten Schaltfolgen untersuchen. Ich habe aber irgendwie das Gefühl, dass meine Platine den 4066 an seinen Grenzen betreibt, woduch er nach kurzer Zeit Defekte aufweist. Im Datenblatt des 4066 steht direkt auf der ersten Seite unter "Features": "15-V Digital or +-7,5-V Peak-to-Peak Switching" 15V bedeutet einfach, dass er eine Single-Supply-Spannung schalten kann, also beispielsweise eine klassische Batterie von 9V? +-7,5V bedeutet, er schaltet eine symmetrische Spannung, also eine Inverter-Funktion wie der IC1A in der obigen, verlinkten Schaltung? Gruß
Schalter schrieb: > +-7,5V bedeutet, er schaltet eine symmetrische Spannung, also eine > Inverter-Funktion wie der IC1A in der obigen, verlinkten Schaltung? Wenn er mit +-7,5V versorgt ist. Die eigentlichen Daten stehen nicht auf dem Deckblatt, das mehr eine Werbeseite ist, sondern weiter hinten... In den Maximum Values ist dann versteckt, dass sich jeder Pin sich zwischen dem Potential Vss und Vdd bewegen muss. Dieses +-7,5V ist also für den 4066 nichts anderes al 0/+15V. Du selber musst dafür sorgen, dass dann auch die Ansteuerpegel passen, usw. usf.
Danke Dir Lothar. Ich glaube, ich habe einen dicken Fehler gefunden. Ich versorge meine Schaltung mit +-6V statt +-7,5V. Die Spannung reicht nicht aus, um ihn zu schalten. Bezieht sich die Input Voltage auf die Spannung, die er "durchlassen" bzw. schalten kann? Gruß
Schalter schrieb: > Ich glaube, ich habe einen dicken Fehler gefunden. > Ich versorge meine Schaltung mit +-6V statt +-7,5V. > Die Spannung reicht nicht aus, um ihn zu schalten. Unsinn, natürlich reicht die aus. Was du nicht begriffen hast: der Logikteil des 4066 ist nicht unabhängig vom Analogteil. D.h.: wenn du das Ding mit +-6V versorgst, ist Massepotential an den Logikeingängen potentiell tödlich, weil aus Sicht des 4066 genau im "verbotenen" Bereich. Du kannst also nicht einfach Logik anflanschen, die z.B. mit Pegeln von 0 und +5V (bezogen auf GND) arbeitet. Wenn du sowas machen willst, brauchst du Analogschalter-ICs mit einem zusätzlichen Supply-Anschluss für die negative Versorgung. Typisch sowas wie etwa 4051, 4052, 4053, 4067... Bei denen bleibt die Logik GND/Vss-bezogen, sie können aber analoge Signale zwischen Vee und Vdd schalten.
Ok, +-6V bedeuten eine Versorgung von 12V für den 4066. Bezieht sich die Spannung an den Control-Pins immer auf den Vss-Pin? Gruß
c-hater schrieb: > Schalter schrieb: > >> Ich glaube, ich habe einen dicken Fehler gefunden. >> Ich versorge meine Schaltung mit +-6V statt +-7,5V. >> Die Spannung reicht nicht aus, um ihn zu schalten. > > Unsinn, natürlich reicht die aus. Was du nicht begriffen hast: der > Logikteil des 4066 ist nicht unabhängig vom Analogteil. D.h.: wenn du > das Ding mit +-6V versorgst, ist Massepotential an den Logikeingängen > potentiell tödlich, weil aus Sicht des 4066 genau im "verbotenen" > Bereich. > > Du kannst also nicht einfach Logik anflanschen, die z.B. mit Pegeln von > 0 und +5V (bezogen auf GND) arbeitet. > > Wenn du sowas machen willst, brauchst du Analogschalter-ICs mit einem > zusätzlichen Supply-Anschluss für die negative Versorgung. Typisch sowas > wie etwa 4051, 4052, 4053, 4067... > > Bei denen bleibt die Logik GND/Vss-bezogen, sie können aber analoge > Signale zwischen Vee und Vdd schalten. Ich beziehe mich auf diese Schaltung hier: http://www.hcrs.at/FELDMU.HTM Da wird keine Logik auf die Anschlüsse gegeben. Gruß
Schalter schrieb: > Bezieht sich die Spannung an den Control-Pins immer auf den Vss-Pin? So steht es im Datenblatt. Und der 4066 sieht "seine" Welt immer bezogen auf "seine" Pins.
Noch eine Frage zum von mir geposteten Screenshot: Steht die Bezeichnung Vcc jetzt für Vdd und Vss? Deshalb auch die Bezeichnung "Each Vcc pin"? Gruß
Noch einmal zum Latch-up-Effekt. Der Latch-up tritt also auf, wenn die Spannung an einem Control-Pin oder einem Input-Pin größer als der zulässige Versorgungswert ist. Wo steht im Datenblatt wie hoch die maximale Control-voltage sein darf? Bei Control Input ist nur das Minimum angegeben. Gruß
Schalter schrieb: > Wo steht im Datenblatt wie hoch die maximale Control-voltage sein darf? Unter "Maximum Ratings". Die Spannung an jeglichem Pin darf nicht positiver als Vcc + 0,irgendwas V sein und nicht negativer als Vss - 0,irgendwas V. Der genaue Wert hängt etwas vom Hersteller ab, typisch sind Werte von +/- 0.3 .. +/-0.5V. Der Hintergrund ist, daß da eine Schutzdiode in Form eines Silizium P-N-Übergangs verbaut ist. Nennenswert Strom durch diese Schutzdiode kann den Latchup auslösen. Die Gemeinheit besteht darin, daß man diese Bedingung nicht nur im stationären Betrieb einhalten muß, sondern auch beim Ein/Ausschalten der Betriebsspannung. Gerade bei so Split-Supply Schaltungen wie deiner kann man da häßliche Effekte sehen, bspw. daß eine Rail beim Ein/Ausschalten mal eben ihre Polarität wechselt.
Danke Axel. Auf der ersten Seite steht, das er mit +-7,5V geschaltet werden kann. Das wäre aber dann die Versorgungsspannung. Gruß
Ich kann mich erinnern, dass bei +/- gegen Masse jeweils eine Diode zwischen + gegen Masse und - gegen Masse geschaltet wurde, natürlich in Sperrrichtung parallel zur Versorgungsspannung...
Danke für Eure Antworten bis jetzt. Noch eine Frage: Wo genau steht im Datenblatt des 4066, dass sich alle anliegenden und anzulegenden Spannungen auf den Vss-Pin beziehen? Es wird meiner Meinung nach nur für den Versorgungsanschluss Vdd ausgesagt, dass dieser sich auf den Vss-Anschluss beziehe. Gruß
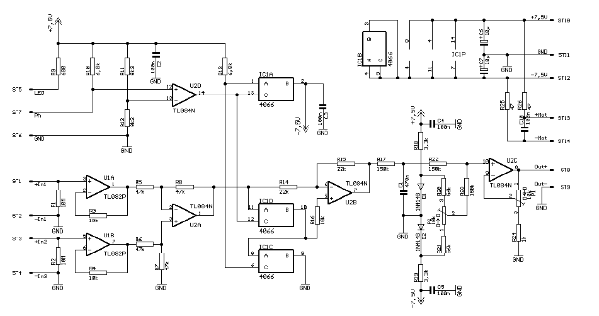
Hi @Schalter, es hat bei mir auch lange gedauert, bis ich die korrekte Funktionsweise und Beschaltung der Analogschalter einigermaßen verstehen konnte. Vieles ist oben schon gesagt worden. Trotzdem nochmals: Denkfehler No.1: Es ist kein Netzschalter (knips an - knips aus)... man sollte also keine "Leistungen" damit schalten. Denkfehler No.2: Eingänge müssen in Bezug auf die angelegte Versorgungsspannung korrektes Potenzial bekommen. Denkfehler No.3: Die Steuerspannung geht mit in das Signal ein. (Kein "Ring-Modulator") u.s.w. Wie eine schnelle Umschaltung zwischen zwei NF-Eingängen mit Ausgabe auf einen Ausgang über TTL-Pegel-Steuerung aussehen könnte, ist im Bildchen dargestellt. Persönlich wichtig hielt ich den Extra-Spannungskonstanter. Dann die Dioden in der Steuerleitung etc. (R25 bis R27 sind auch entscheidend. Unbenutzte Pins auf definiertes Potenzial legen. Hier direkt auf Masse, evtl. auch über R's.) Soweit ich die "Feldmühle-Schaltung" nach kurzem Überfliegen sehe, benutzt sie die 4066-er, um die Verstärkungsfaktoren der OPAmps und die -Eingänge zu steuern. Das würde ich vom Prinzip her evtl. anders machen wollen, falls beliebt. (Würde das Pferd also von der anderen Seite her aufzäumen.) ciao gustav
Schalter schrieb: > Wo genau steht im Datenblatt des 4066, dass sich alle anliegenden und > anzulegenden Spannungen auf den Vss-Pin beziehen? Vielleicht nirgendwo, hab' gerade keine Lust nachzuschauen, zumal du den konkreten Hersteller ja garnicht angegeben hast... Es steht aber in jedem Fall im allgemeinen Datenblatt zur "4000er"-Chip-Familie des jeweiligen Herstellers. Allerdings: Selbst wenn man dieses DB nicht hat und auch nicht will, kann man den Sachverhalt auch aus den relativ spärlichen Angaben des DB zu den elektrischen Eigenschaften des konkreten IC trotzdem noch jederzeit problemlos deduzieren. Man muss einfach nur logisch denken können, also mit einer gewissen Eigenintelligenz ausgestattet sein... Sich z.B. die Frage stellen, auf welches Potential sich die Angaben denn sonst, zum Teufel, wohl beziehen könnten... Beim 4066 (wie bei den meisten 4000er-ICs) ist die Wahl ja nun wirklich sehr eng, denn die haben üblicherweise überhaupt nur zwei Supply-Pins. Wenn also nicht Vss der Bezug sein sollte, käme nur noch Vdd in Frage. Dann würde aber nach Abgleich mit den restlichen Angaben im DB die im DB ausführlichst beschriebene logische Funktion des ICs generell völlig unmöglich sein. Vdd kommt also als Bezugspotential nicht in Frage, jedenfalls wenn man als Axiom voraussetzt, dass die Hersteller einem was verkaufen wollen, was funktioniert. Ergo: es kommt nur Vss als Bezugspotential in Frage. Erkennst du an diesem höchst einfachen Beispiel, wie logisches Denken im Prinzip funktioniert? Im konkreten Fall nennt man das Vorgehen übrigens: "Ausschlussverfahren". Man durchdenkt alle potentiell möglichen Fälle und nutzt die verfügbaren Informationen, um möglichst viele der Fälle als de facto unmöglich zu klassifizieren. Mit ein wenig Glück genügen die Informationen, um nur noch genau einen Fall über zu lassen. Das muss dann nach den Gesetzen der Logik der RICHTIGE sein...
Hi, Karl B. schrieb: > Soweit ich die "Feldmühle-Schaltung" nach kurzem Überfliegen sehe, > benutzt sie die 4066-er, um die Verstärkungsfaktoren der OPAmps und die > -Eingänge zu steuern. Das würde ich vom Prinzip her evtl. anders machen > wollen, falls beliebt. (Würde das Pferd also von der anderen Seite her > aufzäumen.) ich bekomm keinen Kopf dran, um es einmal salopp zu formulieren. (Wieso unterschiedliche Versorgungsspannungen, es werden durch den 7660 die +--Spannungen doch schon erzeugt.. oder die unbenutzten Eingänge des 4066 auf Minus 5 Volt zum Beispiel. Die gehören IMHO auf die "virtuelle Masse" oder Masse.) Ich tendiere angesichts solcher Dinge mehr und mehr dazu, die evtl. aufkommende Fragen in Bezug auf die Funktion und hinreichende Funktionssicherheit unmittelbar an denjenigen selbst zu richten, der die Schaltung ins Netz gestellt hat. Hoffe, keine Copyright-Probleme zu bekommen, wenn ich die Schaltung, die ich meine, hier als Bild einkopiere. Noch ein anderes Schaltbild: http://www.qsl.net/dh1stf/aufbauae/images/schaltung.gif Vielleicht klärt uns der TO einmal auf, welche Schaltung eigentlich gemeint ist, bei der die beschriebenen Probleme mit dem 4066-er aufgetreten sind. ciao gustav
Bitte melde dich an um einen Beitrag zu schreiben. Anmeldung ist kostenlos und dauert nur eine Minute.
Bestehender Account
Schon ein Account bei Google/GoogleMail? Keine Anmeldung erforderlich!
Mit Google-Account einloggen
Mit Google-Account einloggen
Noch kein Account? Hier anmelden.



