Hallo alle zusammen, mir stellt sich gerade beim Schema zeichnen eine Frage. Ich wollte gerade den USB to UART (CP2101) verdrahten als ich mich gefragt habe welche Speisung am besten wäre. Es gibt die Option der USB Speisung wie in Bild 1 zu sehen oder im Datenblatt auf Seite 20. Dabei dachte ich mir dass es am einfachsten wäre diese Speisung zu wählen da ich dabei ganz einfach auf die zwei Kapazitäten verzichten kann, da ich schon einen Spannungsregler verwende von 5V auf 3V. Also Grundgedanke war bei dieser Speiseart einfach den VDD 3V Pin nicht zu kontaktieren. Das wäre doch eine einfach und solide Idee ohne sich hochfrequente Störungen einzuhandeln, oder? Kann man so machen, oder? Es gibt aber noch auf S21 (Bild 2) die Möglichkeit der USB Self-Powered, Regulator Bypassed. Da verstehe ich nicht welchen Vorteil mir diese Verschaltung bietet. Da ich ja schon 5V und 3V auf meinem Board habe wäre es kein Problem diese Option zu verwenden, jedoch benötige ich dann die zwei Kapazitäten mehr und habe Angst dass ich dadurch Hochfrequente Störungen auf mein 3V Netz bekomme. Also die Frage an euch, welche Vorteile Bietet mir Bild 2 und natürlich welche Nachteile Handel ich mir dadurch ein? Beste Grüße
Da der CP2102 "Fremdspannung" an den seriellen Datenleitungen auch wenn er keine Versorgungsspannung hat, würde ich wann immer möglich die Speisung via USB machen. > Kann man so machen, oder? Ich glaube nicht. Die 3V braucht der Chip ja auch intern um sich selbst zu versorgen. Aber für Kondensatoren ist im Chip nicht genug Platz, deswegen extern nötig. > Es gibt aber noch auf S21 (Bild 2) die Möglichkeit der USB Self-Powered, > Regulator Bypassed. Da verstehe ich nicht welchen Vorteil mir diese > Verschaltung bietet. Zum Beispiel wenn die Nachfolgende Schaltung auf keine Fall Spannung vom USB über Tx Ausgang des Chips bekommen soll, solange deren Stromversorgung ausgeschaltet ist. Beim Arduino Nano ist das z.B. ein Thema. Weil dessen USB-UART diese Bypass Funktion nicht unterstützt, hat man dort zwei Schutzwiderstände in die seriellen Leitungen eingeschleift. Wenn der Arduino Nano einen CP2102 mit Bypass Funktion und einen 3,3V Regler hätte, könnte man auf diese Widerstände verzichten.
Stefan U. schrieb: > Da der CP2102 "Fremdspannung" an den seriellen Datenleitungen auch wenn > er keine Versorgungsspannung hat, würde ich wann immer möglich die > Speisung via USB machen. > >> Kann man so machen, oder? > > Ich glaube nicht. Die 3V braucht der Chip ja auch intern um sich selbst > zu versorgen. Aber für Kondensatoren ist im Chip nicht genug Platz, > deswegen extern nötig. Aber da steht doch TO 3V. Also da kommen 3V aus dem CP2102 Chip raus die ich verwenden kann für irgendwas. Wenn ich die nicht will aber über USB den Chip versorgen dann muss ich ja die 3V nicht abgreifen und kann somit ja auch die Kapazitäten weg lassen oder? >> Es gibt aber noch auf S21 (Bild 2) die Möglichkeit der USB Self-Powered, >> Regulator Bypassed. Da verstehe ich nicht welchen Vorteil mir diese >> Verschaltung bietet. > > Zum Beispiel wenn die Nachfolgende Schaltung auf keine Fall Spannung vom > USB über Tx Ausgang des Chips bekommen soll, solange deren > Stromversorgung ausgeschaltet ist. > Ja das verstehe ich da ich dem Chip ja die 3V liefere. Aber irgendwie habe ich den Vorteil nicht verstanden. Denn wenn ich wie oben den Chip mit der USB Spannung versorge und die 3V nicht abgreife habe ich doch das selbe ,oder? Stehe ich gerade derart auf dem Schlauch?! Danke für eure/ deine Hilfe
Vicky M. schrieb: > Es gibt die Option der USB Speisung wie in Bild 1 zu sehen Das ist "Self Powered", das ist nicht Speisung via USB. Sieh Dir das Datenblatt nochmal genau an. Abbildung 6 auf Seite 19 zeigt "USB Powered", d.h. Versorgung via USB. Die Abbildungen 7-10 (Seite 20 und Seite 21" zeigen "Self Powered", d.h. Versorgung mit einer eigenen Spannungsquelle. Die Varianten mit "Regulator Bypassed" unterscheiden sich von den anderen beiden dadurch, daß hier eine externe Speisung mit 3.3V angenommen wird, während in den Fällen ohne "bypass" der Regulator im CP2102 die 3V zur Verfügung stellt. Wenn Deine Platine ein eigenes Netzteil verwendet, und 3 V zur Verfügung stellt, dann kannst Du die "Regulator Bypass"-Variante verwenden, wie sie in den Bildern 9 und 10 zu sehen ist. Wenn Dein Netzteil nur 5V zur Verfügung stellt, musst Du eine Variante von Bild 7 bzw. 8 auswählen. Der Unterschied zwischen 7 und 8 bzw. 9 und 10 ist das Verhalten bei angeschlossenem USB aber abgeschaltetem Netzteil. Wenn das bei Deinem Gerät auftreten kann, musst Du Bild 8 bzw. 10 verwenden. Auf die Kondensatoren aber solltest Du auf keinen Fall verzichten.
Rufus Τ. F. schrieb: > Vicky M. schrieb: >> Es gibt die Option der USB Speisung wie in Bild 1 zu sehen > > Das ist "Self Powered", das ist nicht Speisung via USB. > > Sieh Dir das Datenblatt nochmal genau an. > > Abbildung 6 auf Seite 19 zeigt "USB Powered", d.h. Versorgung via USB. > > Die Abbildungen 7-10 (Seite 20 und Seite 21" zeigen "Self Powered", d.h. > Versorgung mit einer eigenen Spannungsquelle. Ok ja das versteh ich. > Die Varianten mit "Regulator Bypassed" unterscheiden sich von den > anderen beiden dadurch, daß hier eine externe Speisung mit 3.3V > angenommen wird, während in den Fällen ohne "bypass" der Regulator im > CP2102 die 3V zur Verfügung stellt. Wenn du nun mein Bild betrachtest "Bild3_USB-Powered" Dann verwende ich die USB Spannung von 5V. Bei diesem Aufbau würde mir der Chip 3V zur Verfügung stellen, oder? Die muss ich ja nicht verwenden, könnte es aber. > Wenn Deine Platine ein eigenes Netzteil verwendet, und 3 V zur Verfügung > stellt, dann kannst Du die "Regulator Bypass"-Variante verwenden, wie > sie in den Bildern 9 und 10 zu sehen ist. > > Wenn Dein Netzteil nur 5V zur Verfügung stellt, musst Du eine Variante > von Bild 7 bzw. 8 auswählen. Welcher Vorteil habe ich das ich den Chip mit dem vom Netzteil liefernden Spannung versorge? Weil wenn es keine Vorteile gibt kann ich ja auch Variante "Abbildung 6 auf Seite 19 zeigt "USB Powered", d.h. Versorgung via USB" wählen, oder? > Der Unterschied zwischen 7 und 8 bzw. 9 und 10 ist das Verhalten bei > angeschlossenem USB aber abgeschaltetem Netzteil. Wenn das bei Deinem > Gerät auftreten kann, musst Du Bild 8 bzw. 10 verwenden. Ok, dieser Fall tritt bei mir nicht auf. > Auf die Kondensatoren aber solltest Du auf keinen Fall verzichten.
Vicky M. schrieb: > Welcher Vorteil habe ich das ich den Chip mit dem vom Netzteil > liefernden Spannung versorge? Wenn Du den Baustein mit Deinem eigenen Netzteil versorgst, ist er trotz angeschlossenem USB-Kabel nur dann mit dem PC verbunden, wenn das Netzteil eingeschaltet ist. Das ist beispielsweise bei Druckern eine übliche Vorgehensweise, der Drucker ist trotz verbundenem USB-Kabels natürlich nur "da", wenn er auch an ist. Versorgst Du den Baustein via USB, den Rest Deiner Schaltung aber nicht, dann ist bei abgeschaltetem Gerät der Baustein immer noch mit dem PC verbunden, was je nach Anwendung zu Irritationen führen kann - die Software "sieht" den Baustein, aber es funktioniert nichts ...
> Wenn du nun mein Bild betrachtest "Bild3_USB-Powered" Dann verwende > ich die USB Spannung von 5V. Bei diesem Aufbau würde mir der Chip 3V > zur Verfügung stellen, oder? Die muss ich ja nicht verwenden Das ist nicht nur ein Ausgang. Die 3V braucht der Chip auch zur Versorgung interner Schaltkreise. Der interne 3V Spannungsregler kann ohne Kondensatoren nicht korrekt arbeiten.
Ergänzend zu Rufus Τ. Fireflys Beitrag möchte ich noch ergänzen: Umgekehrt kann es in anderen Anwendungen jedoch gewollt sein, daß das USB Device mit dem PC Verbunden bleibt auch wenn man die Spannungsversorgung des Gerätes aus schaltet. Zum Beispiel mein heißgeliebter Arduino Nano. Da benutze ich den USB Port, um Debug Meldungen auszugeben. Firmware hochladen mach ich über ISP. Da der USB-UART Chip vom USB Kabel vesorgt wird, geht meine USB Verbindung beim Power-Cycle nicht verloren. Mein Terminal Programm bleibt verbunden. Wenn der Chip hingegen nicht vom USB Port versorgt würde, dann würde sich mein Terminal Programm bei jedem Power-Cycle beenden bzw. die Verbindung schließen. Beide Varianten machen Sinn - je nach Anwendungsfall. So oder so brauchst du trotzdem immer die Kondensatoren am 3V Ausgang, da er auch zur Versorgung des Chips selbst benötigt wird.
Auf jedenfall erstmal ein riesen Dankeschön an @Stefan U. und @Τ. Fireflys für eure Hilfe und super Erklärungen!! :) Doch nun noch eine Frage: :D Stefan U. schrieb: > Ergänzend zu Rufus Τ. Fireflys Beitrag möchte ich noch ergänzen: > > Umgekehrt kann es in anderen Anwendungen jedoch gewollt sein, daß das > USB Device mit dem PC Verbunden bleibt auch wenn man die > Spannungsversorgung des Gerätes aus schaltet. > > Zum Beispiel mein heißgeliebter Arduino Nano. Da benutze ich den USB > Port, um Debug Meldungen auszugeben. Firmware hochladen mach ich über > ISP. > > Da der USB-UART Chip vom USB Kabel vesorgt wird, geht meine USB > Verbindung beim Power-Cycle nicht verloren. Mein Terminal Programm > bleibt verbunden. Dieses Szenario trifft sehr gut auf meine Anwendung zu. Das ist gut das du das mir so erläutert hast. Ich wäre wahrscheinlich sehr genervt gewesen wenn ich dann beim Testen meiner Schaltung andauernd einen Verbindungsabbruch gehabt hätte :D Somit ganz klar ab jetzt, meine Schaltung „muss“ "USB Powered“ sein. Aber so wie ich die Schaltung oben gezeigt habe und mal aufgebaut, kann ich das doch super machen oder? Das ist die Schaltung nach Abbildung 6 auf S19, nur das ich keine Verbindung zu dem 3V Netz habe, da ich ja sowieso schon 3V vom Netzteil habe. Soweit alles gut, oder? > So oder so brauchst du trotzdem immer die Kondensatoren am 3V Ausgang, > da er auch zur Versorgung des Chips selbst benötigt wird. Jo das Verstehe ich nun auch ganz gut :) aber das wäre ja nach meiner Beispielschaltung „Bild3_USB-Powered.jpg“ auch gegeben.
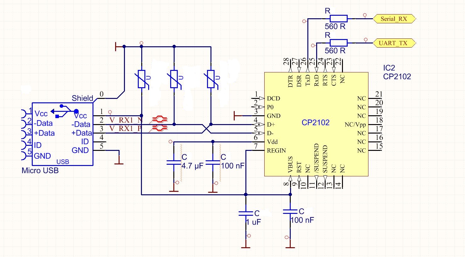
In Deinem Schaltplan hast Du die Signale "UART_TX" und "Serial_RX"; Du bist Dir im Klaren darüber, daß Du die in umgekehrter Reihenfolge an die UART Deines µC anschließen musst? Das "UART_TX"-Signal geht an den RXD-Anschluss Deines µC, und das "Serial_RX"-Signal kommt vom TXD-Anschluss Deines µC. Sicherheitshalber solltest Du auch in dieses Signal einen Serienwiderstand einbauen, sonst wird Dein CP2102 bei getrennter USB-Verbindung aber mit Strom versorgtem µC über diesen Pin mit Spannung versorgt. Findest Du "UART_TX" / "Serial_RX" nicht auch ein bissen uneinheitlich?
Ja da hast du recht mit dem Widerstand. Das ist doch gar sehr unsymmetrisch. Sind die 560 Ohm genügend gewählt? An das Tx und Rx habe ich gedacht. Man sieht leider nicht die restliche Schaltung, dort erkennt man das ich weiter hinten am µC dann gewechselt habe. Was ich mich noch frage, das mit dem Vdd 3V Pin den ich nicht verbunden habe aber die Kapazitäten natürlich bestücke sollte einwandfrei gehen, oder?
> Sicherheitshalber solltest Du auch in dieses Signal einen > Serienwiderstand einbauen Schadet nicht. Der CP2102 kommt allerdings einwandfrei damit klar, er braucht keinen Schutz. Alle anderen mir bekannten USB-UART Chips bräuchten den Widerstand. "Voltage on any I/O Pin or RST with respect to GND: 5,8V" Die maximale Spannugn hängt bei diesem Chip ausnahmsweise nicht von der Versorgungsspannung ab. Das habe ich nicht nur dem Datenblatt entnommen, ich weiß es auch aus praktischer Anwendung. In die Eingänge fließt kein Messbarer Strom, wenn der Chip keine Versorgungsspannung hat.
Super, aber sicherheitshalber und wenn es ja nicht schadet plane ich die zwei Widerstände mal mite in. Dann würde das fertige USB Powered gebilde so aussehen. (habe extra zur Veranschaulichung die TX und RX vertauscht). So sollte das alles klappen denke ich. Jedoch habe ich laut Datenblatt nicht verstanden für was die Suspend Pins sind. Klar auf Seite 18 steht das ich diese bei nicht Verwendung nicht Verbinden muss, aber aus Interesse würde ich gerne verstehen für was diese verwendet werden könnten. Laut Pin Erklärung steht da dass die Pins für das Powermanagement verwendet werden bei einer detection eines Reset Vorgangs. Aber irgendwie erschließt sich mir das nicht. Wozu überhaupt ein Reset Vorgang des Chips.
> Wozu überhaupt ein Reset Vorgang des Chips.
In den Chip befindet sich ein Mikrocontroller, der auch mal hängen kann
(wie jeder Computer). oder du willst ihn resetten, weil der USB
Port/Treiber des PC sich verschluckt hat.
Normale Menschen würden dann natürlich das Kabel ziehen und wieder
anstecken. Aber ein externer Watchdog will das auch automatisch
zurücksetzen können - falls vorhanden.
Bei dem Suspend geht es darum, die USB Kommunikation zu pausieren und
Strom zu sparen.
hallo, anbei mal FYI das schematic eines ESP8266 breakout boards mit einem CP2102. zumindest bei mir laeuft das so sehr stabil und fehlerfrei. der ESP8266 wird ja ueber USB geflasht. vielleicht hilfts ja etwas :) gruss, -- randy
Bitte melde dich an um einen Beitrag zu schreiben. Anmeldung ist kostenlos und dauert nur eine Minute.
Bestehender Account
Schon ein Account bei Google/GoogleMail? Keine Anmeldung erforderlich!
Mit Google-Account einloggen
Mit Google-Account einloggen
Noch kein Account? Hier anmelden.





