Hallo, für ein Projekt muss ich zwei 12v Bleiakkus in Serie laden, diese zwei sind zwar altersgleich, doch ein leichter Drift ist bemerkbar. Ich habe schon öfters solche Equalizer gesehen, nur würde ich gerne etwas Geld sparen und diese selber bauen. https://www.nothnagel-marine.de/product_info.php?info=p3563_Lade-Balancer-24V-3A--Equalizer-fuer-12V-Akkus--Batterien-in-Reihenschaltung--Ladebalancer--Lithium--Blei--Wet--Gel--AGM--Equaliser.html Hat evtl. einer von euch eine Idee wie diese Schaltung ausschauen kann. Bräuchte diese ebenfalls für 2 Stk. 6V Kann die Schaltung im Anhang funktionieren?
Wenn du Wasser nachfüllen kannst und die beiden Akkus vom selben Typ sind, brauchst du keinen Balancer. Dann werden am Ende des Ladevorgangs einzelne Zellen überladen. Sie verbauchen dabei Wasser. Das füllt man nach und fertig. Akkus unterschiedlicehn Typs sollte man sowieso niemals in Reihe schalten, weil die schwächere beim Entladen kaputt geht (Tiefentladung oder gar Umpolen). Wenn du kein Wasser nachfüllen kannst: Diese Batterien können in der Regel geringe Mengen Knallgas durch einen Katalysator zurück gewinnen. Das Datenblatt sollte konkrete Angaben machen, wie viel Ladungsüberschuss keine Probleme macht.
Leider handelt es sich um BleiGel Akkus, bei Bleisäure muss ich dir Recht geben da wäre sogar eine Ausgleichsladung zwischen den Zellen ab und zu sinnvoll. Wie gesagt handelt es sich um gleiche Typen und gleiche Charge Ich möchte einen möglichst ausgeglichenen Akkupack haben um die höhere Belastung eines einzelnen Akkus zuverhindern.
Patrick S. schrieb: > Kann die Schaltung im Anhang funktionieren? Was soll die Schaltung im Anhang denn dun ausser die eine oder andere Led mit < 0,1mA dunkel funzeln zu lassen?
Reicht W0Wa Ladung. Das heißt, du lädst bei 2,4V/Zelle einfach mit weniger Strom. Kannst aber auch mit ganz wenig Strom von Anfang an laden, wenn du Zeit hast. 1/100 C und Abschaltung bei erreichen der Endspannung.
Patrick S. schrieb: > Leider handelt es sich um BleiGel Akkus, Das lese ich erst jetzt. Besser einzeln laden oder gutes Ladegerät verwenden, denn letztlich sind es ja nur 6 Zellen mehr. Da ist sowieso in jedem Fall weniger (Strom) mehr (beim Laden).
Deine Schaltung kann vielleicht zwei Knopfzellen balancen (Wenn man die LEDs weglässt, deren Flussspannung macht dir gehörig einen Strich durch die Rechnung), aber mit 10k wirst du bei einem ordentlichen Bleiakku keinen Blumentopf gewinnen.
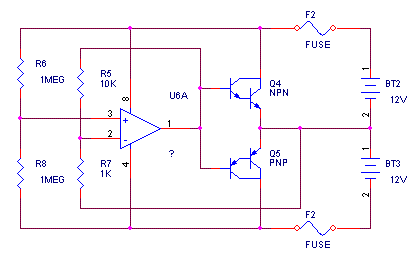
Patrick S. schrieb: > Kann die Schaltung im Anhang funktionieren? Ja, wenn Du in Reihe zu den vorhandenen superhellen LEDs (ca. 5000 mcd) noch je eine Optokoppler LED einfügst. Die Optokopplertransistoren schalten in Darlingtonschaltung je einen BD135. In Reihe zum BD135 wird ein 100 bis 470 Ohm Widerstand geschaltet und das alles parallel zu je einem Akku (Emitter je an einen Minuspol). Dein 24V Ladegerät sollte auf jeden Fall eine Ladeendspannungsbegrenzung aufweisen. Sobald während, oder am Ende des Ladevorgangs eine Unsymmetrie auftritt, wird der zu große Ladestrom über die Widerstände an dem entsprechenden Akku vorbeigeführt.
Patrick S. schrieb: > Ich möchte einen möglichst ausgeglichenen Akkupack haben um die höhere > Belastung eines einzelnen Akkus zuverhindern. Dann solltest Du wenigstens einmal beide parallel an 12V laden.
Das ist nicht das Problem es gibt Geräte die 12v benötigen und 24v Somit entsteht eine ungleiche Belastung des System die ich mit ca 500m -1A ausgleichen will.
Patrick S. schrieb: > Das ist nicht das Problem es gibt Geräte die 12v benötigen und 24v Somit > entsteht eine ungleiche Belastung des System die ich mit ca 500m -1A > ausgleichen will. Dann sollten die Akkus grundsätzlich getrennt überwacht und geladen werden. Ein Balancer macht da m.E. keinen Sinn.
Ja das wäre sinnvoll funktioniert leider bei meiner Anwendung nicht
Patrick S. schrieb: > Diese Schaltung könnte aber funktionieren Kann sogar funktionieren. Wäre aber sehr unsicher, weil keine Balancer-Widerstände eingebaut sind an denen Spannung abfallen und verheizt werden kann. Außerdem werden Referenzspannung und Messspannung nicht an das gleiche Potenzial angeschlossen.
Das gesparte Geld ist spätestens dann verpufft, wenn die selbst gebastelte Schaltung den ersten Akkusatz gehimmelt hat. Die selbst gebaute Schaltung wird sicher auch ein paar € kosten, mit ordentlichem Gehäuse und Kühlkörper (Arbeitszeit zählen wir nciht weil Hobby) schätze ich mal 20-30€? Bei nur 60€ für einen fertigen und erprobten Ballancer würde ich da aufs basteln verzichten...
Patrick S. schrieb: > Diese Schaltung könnte aber funktionieren Schauen wir mal: Annahme die untere Batterie wird entladen. Dadurch wird der inv. Eingang des OPs immer negativer, der OP-Ausgang wird über die Rückkopplung also immer positiver. Irgendwann ist er so positiv, daß Q4 anfängt durchzusteuern und dann die obere Batterie entlädt. Geschieht das zu schnell, dann macht er quasi einen Kurzschluss was zu einer kurzen Verpuffung führt und dann: funktioniert die Schaltung nicht mehr. Ansonsten entlädt sie immer die Batterie mit der höheren Spannung. Ein wie oben schon genannter zusätzlicher Widerstand zwischen Batterie und den Leistungstransistoren könnte für eine längere Lebensdauer sorgen. ps: Ein brennendes Boot soll ziemlich unschön sein, vor allem wenn man drin sitzt.
Bastler schrieb: > Bei nur 60€ für einen fertigen und erprobten Balancer würde ich da aufs > basteln verzichten... Richtig. Alle Vorschläge in diesem Thread sind immer besser, als das Laden mit Balancer. Wenn es möglich ist, Akkus einzeln oder wenigstens parallel laden. Nur wenn es nicht anders möglich ist und man Lust hat, etwas zu Lernen, dann ist es sicherlich interessant einen stromsparenden Balancer selbst zu bauen. Wenn der fertig ist, kannst Du ihn ja mal zeigen (Schaltplan).
Wenn du Verbraucher mit 12V und 24V hast, die 12V-Verb. per StepDown an die 24V mit dranhängen. Schon ist der Hauptverursacher für Unsymmetrie eliminiert. Wenn das noch nicht reicht: Ein Relais mit 2xUM und ein wenig Hardware könnte in den Standbyphasen die Akkus von seriell auf parallel schalten und somit die evtl. beginnende Unbalance immer gleich ausbügeln.
Es gibt schon brauchbare Equalizer, aber richtig billig sind die nicht: http://www.vanner.com/battery-equalizers/ Die Dinger taugen auch was und sind praktisch unzerstörbar. Ansonsten ist ein kräftiger DC/DC Wandler immer die bessere Wahl.
Patrick S. schrieb: > Das ist nicht das Problem es gibt Geräte die 12v benötigen und 24v Das hatten (und haben wir) auch bei einigen Dieselstaplern. Früher war da mal eine Platine drin, nannte sich Symetrierung. Die entlud aber nur die zweite Batterie (erste für den Starter). Mit dem Effekt, dass dann oft beide Batterien leer waren und die Schaltung auch mal öfter (bei Vielstartern) kaputt war. Wurde später gegen eine größere Platine, einer richtigen Ausgleichsladeschaltung , ersetzt. Wo das später noch so gemacht wurde, hat man das in das Steuergerät integriert (und hat sehr gut funktioniert). Mal sehen, vielleicht finde ich morgen mal etwas dazu. Also schau dann mal in deinen Spam Filter.
Patrick S. schrieb: > Das ist nicht das Problem es gibt Geräte die 12v benötigen und 24v Somit > entsteht eine ungleiche Belastung des System die ich mit ca 500m -1A > ausgleichen will. Dann fehlen da 12Ohm zwischen OP und Batterie, wenn der Strom auf 1A begrenzt werden soll.
Ralf L. schrieb: > Nur wenn es nicht anders möglich ist und man Lust hat, etwas zu Lernen, > dann ist es sicherlich interessant einen stromsparenden Balancer selbst > zu bauen. Bei einem derart verkorksten System wie das des TEs bräuchte man aber eigentlich einen Balancer, der Ladung von dem einen in den anderen Akku pumpt und sowas ist technisch recht aufwändig.
Da wäre es wohl besser, den Akku für den 12V-Verbraucher ausreichend zu dimensionieren. Dann muß er nur beim Laden balancieren.
Die Schaltung für ein aktives balacing ist eigentlich ganz einfach. Zwischen den 24Volt und den 12Volt Anschluss kommt ein Wandler der je nach Ansteuerung Step up oder Step down macht. Als Fertigmodul mit angeblichen 5Ampere ab 22€ im Handel. Leider konnte ich dem Ding nicht einmal deutlich mehr als 1Ampere entnehmen. Mfg Michael
Wenn man die Anleitung der Vanner - Balance liest, ist dort leider nur ein Abwärts Wandler drin. Das disqualifiziert das Gerät für viele Anwendungen. Bei mir im Schiff, hat der Generator z.B. eine 12V Lichtmaschine und kann damit leider die 24V nicht laden. Mfg Michael
In Solar-Foren wird die Meinung vertreten, dass ein Balancer nicht notwendig ist. Manche schreiben, solche Balancer benutzt zu haben und dass sie keinen Nutzen darin sehen. Und: keines der mir bekannten Solar-Regler benutzt Balancer.
michael_ohl schrieb: > Wenn man die Anleitung der Vanner - Balance liest, ist dort leider nur > ein Abwärts Wandler drin. Das ist richtig. Die Kisten sind dazu da, um aus z.B. LKW-24V 12V für Verbraucher zu gewinnen. Laden muss man immer mit 24V. Aber du kannst mit einem DC/DC Wandler aus 12V 24V machen und damit die Batterien laden. https://www.ebay.de/itm/Auto-12V-zu-24V-DC-DC-Step-Up-Spannungswandler-Konverter-Regler-Converter-Boost/252736352779
Patrick S. schrieb: > Diese Schaltung könnte aber funktionieren WEnn Du noch je einen 12 Ohm 17W Drahtwiderstand in die Kollektorleitung der jeweiligen Q4 , Q5 ergänzt: Dann funktioniert sie sogar gut und vor allem sicherer. Du erreichst dann bis zu 1A Balancierstrom, und das machen die etablierten Hersteller ebenfalls: https://www.victronenergy.com/upload/documents/Datasheet-Battery-Balancer-EN.pdf
Der "Ladungsausgleicher" von Fraron https://www.fraron.de/batteriemanagement/ladungsausgleicher-batteriebalancer-5a-fuer-24v-36v-48v-batteriesysteme/a-85859408/ kann genau das egal welche der beiden 12V Batterien geladen wird die andere wird mitgeladen. Beim Entladen einer von beiden 12V Batterien wird die andere mit entladen. Leider konnte ich nicht mehr als gut 1A Ausgleichsstrom messen. Brauchen könnte ich so etwas mit 70A Lade / Entladestrom. mfg Michael
Michael O. schrieb: > Brauchen könnte ich so etwas mit 70A Lade / Entladestrom. Weil: michael_ohl schrieb: > Bei mir im Schiff, hat der Generator z.B. eine 12V > Lichtmaschine und kann damit leider die 24V nicht laden. Oder? Dafür wäre ein Aufwärtswandler erforderlich. Und wenn Du zusätzlich auch kräftig bestromt 12V ziehen können willst, ein Abwärtswandler. Ein synchroner, bidirektionaler Buck-Boost für beides ginge nur, wenn Du während des Up Betriebes (LiMa) keinen Down Betrieb (starke 12V Verbraucher) bräuchtest. Also ansonsten zwei Wandler für hohe Leistung. Die Ausgleichsladung hat mit Deinen Wünschen aber IMHO nix zu tun, und o.g. Fraron könnte man dazu schon verwenden.
Das verstehe ich jetzt auch nicht, warum wenn die Lichtmaschine läuft ich nicht auch an 12 Volt 40 Ampere verbrauchen soll? Kommt dann natürlich deutlich weniger bei den Akkus an um zu laden. Interessanter ist das der 2 kW Wandler dann auch mit meist geringer Last laufen soll um die Kühlschränke laufen zu lassen und für ein paar Lampen und anderes. Gelegentlich soll auch mal in der Kombüse was gekocht werden ohne gleich den 11kW Generator anzuschmeißen. Meist reicht dafür der Wandler. mfg Michael
Man müßte halt mal eine Verbrauchsaufstellung machen. Ohne Definition des Problems, mit allen Randbedingungen, keine zufriedenstellende Lösung. Eigenbau kommt in Frage? Sowas wird man vielleicht gar nicht fertig finden. Noch unwahrscheinlicher "die Ideallösung". Ich muß jetzt in die Falle, muß kurz nach 4 los.
Die Batterien haben 24 Volt / 750Ah Lima Hauptmaschine schafft 12Volt 70Ampere. Generator 2 Zylinder 11kW Drehstrom + 12Volt Lima mit 35A, Hilfsgenerator 2kW ohne Lima. Wandler 24Volt 2kW, Beleuchtung 12 Volt / 24Volt / 230Volt Kombüse Herd 230Volt, Geschirrspüler 230V, Kaffeemaschine, Mikrowelle, Kühlschrank und Gefrierschrank 230V am Wandler oder Generator. Heizung 24V 24kW Diesel Stromaufnahme etwa 10A, zweite Heizung 24Volt 10kW Diesel Stromaufnahme zwischen 3A und 10A nach Heizstufe beide Wasserheizgeräte mit Heizkörpern. Solaranlage 540 Watt ~130V 6 Module a 80 Watt Victron 150/35 MPPT auf die 24 Volt Batterien - Bosch Traktionsakkus nass versiegelt. Wenn Motor und / oder Generator laufen, soll der 24Volt Teil halt geladen werden und es gibt einen Haufen Sachen die mit 12Volt laufen inkl. alle Anlasser. mfG Michael
Da steigt doch außer dir keiner durch. Lass mich raten, die Anlage lädt nur eine der 12V Batterien und der Balancer soll die andere der 24V Kombination mit hochziehen?
Das Problem sind die 12Volt Lichtmaschinen und einige 12Volt Verbraucher wie Selbststeueranlage, DHI Beleuchtung etc in Kombination mit 24Volt Solaranlage, und vielen auch großen 24Volt Verbrauchern. mfg Michael
Oder ein Wechselschütz, so daß die Batterien abwechselnd geladen werden. Da könnte man auch ne primitive Balancing-Logik mit einem 8-pinner MCU reinschustern.
Mit 24V Lichtmaschinen würde das Problem der 12V Verbraucher nicht gelöst. Im Betrieb die Batteriebänke umzuschalten ist ach nicht praktikabel da ich keine Umschaltrelais kenne die 500A für den Anlasser vertragen. Als Schließer sind die in vielen Gabelstaplern als öffnet eher nicht. Einen Bi-direktionalen Buck-Boost Converter zu bauen dürfte einfacher sein. Mfg Michael
Beim Umschalten würde ja nur die Lichtmaschine die Batterien wechseln. An der 24V Reihenschaltung der Akkus wird nichts verändert. Ein Buck-Boost für 500A wird teuer. Muß doch nicht sein. (20A Balancer habe ich schon gebaut)
michael_ohl schrieb: > Mit 24V Lichtmaschinen würde das Problem der 12V Verbraucher nicht > gelöst. Doch, das würde es. Denn nun lädst du die Batterien ganz normal mit 24V und zapfst 12V z.B. durch einen der Vanner Equalizer. Das wird an Bord ener grossen Motoryacht, die ich betreue, seit Jahren so gemacht und funktioniert hervorragend. Natürlich wird es dann immer sinnvoller, auch grosse Verbraucher dann eben nicht für 12V zu beschaffen, sondern für 24V, aber das versteht sich ja von selber.
Der Buck- Boost muss nur maximal 70A bei 12V oder 35A bei 24V können. Der Anlasser soll ja nicht über den Wandler laufen. Dann läuft der Vanner einfach als 24V zu 12V Wandler? Mfg Michael
Die Lima auf die oberen Batterien zu schalten geht nicht. Auf einem Stahlschiff sind die Motoren nicht Massefrei. Die Lima zu Isolieren ist auch nicht einfach weil selbst die Ladeleuchte mit geschaltet werden müsste, der Drehzahlmesser Probleme macht etc. Mfg Michael
Nunja, irgendwelche Kleinigkeiten werden immer immer Weg sein. Auch ein 24V->12V Wandler mit 1kW ist kein Ding der Unmöglichkeit. Heutzutage startet man ein Auto mit einem Smartphone-Powerpack aus der Jackentasche, wenns sein muß.
Hm, Masse. Dann würde ich wirklich zu einer 24V-Lichtmaschine raten. Für 24V gibts ja auch den ganzen LKW-Zubehörkram, aka Kaffeemaschine usw.
michael_ohl schrieb: > Die Lima auf die oberen Batterien zu schalten geht nicht. Auf einem > Stahlschiff sind die Motoren nicht Massefrei. Welche 'oberen' Batterien? Bisher war ich der Meinung, das du einen 24V Batteriesatz mit 12V Anzapfung betreibst. Dabei bleibt der Minuspol des Bateriesatzes auf Masse und den (12V) Anlasser z.B. betreibst du direkt aus dem unteren 12V Block, das macht man ja nicht alle 2 Minuten. Besser wäre eine extra Starterbatterie, aber das wird dann komplizierter und erfordert evtl. 2 LiMas. Die 24V Lima verbleibt auf Motormasse und lädt den 24V Batteriesatz - fertig. So läufts auch auf der o.a. Yacht. (Das die Kiste 2 Maschinen hat und eine Maschine 'ne 12V Lima für die Starterbatterien hat, lassen wir mal aussen vor) michael_ohl schrieb: > Dann läuft der Vanner einfach als 24V zu 12V Wandler? Der Vanner verteilt die Last auf den 12V auf beide Batteriehälften und sorgt bei Ladung mit 24V dafür, das beide Batteriehälften ausgeglichen werden. Deswegen die 'Equalizer' Bezeichnung.
Bitte melde dich an um einen Beitrag zu schreiben. Anmeldung ist kostenlos und dauert nur eine Minute.
Bestehender Account
Schon ein Account bei Google/GoogleMail? Keine Anmeldung erforderlich!
Mit Google-Account einloggen
Mit Google-Account einloggen
Noch kein Account? Hier anmelden.


