Hallo, ich habe eine total simple Schaltung, trotzdem funktioniert sie nicht.... Ich habe eine DC 12V Spannunsquelle, welche auf 3.3V konventiert werden soll. Dazu nutze ich den R-78E3.3-0.5 DC/DC Convertor. Grundsätzlich läuft der Arduino (habe nur das Gefühl, die Software stürzt nach Minuten ab), aber sobald ich FTD1232 auf den Arduino Mega ansecke, kann ich keine Software hochladen, die RX/TX Lampen am Arduino blinken nicht, sie läuchten durchgehend, Arduino muss paar mal resetet werden, damit die Software startet. Sobald ich die Spannungsquelle von DC/DC Convertor wegnehme, kann ich Software hochladen. Betreibe ich den Arduino mit einen 3.3V Netzteil, funktioniert alles korrekt, nur sobald der DC/DC Convertor zum Einsatz kommt, nicht mehr. Messe ich den Stromdurchfluss von der 3.3V Leitung auf die 12V Leitung, zeigt mir das Messgerät 600 an, ist das normal? Danke für eure Hilfe!
Meine Glaskugel sagt, dass irgendwo die GND-Verbindungen nicht alle miteinander verbunden sind und sich die Masse irgendwo ihren Weg bahnt bzw irgendwo etwas eingekoppelt wird. Der Schaltplan, den du gepostet hast entspricht garantiert nicht der Realität. Wo ist der Arduino, wo die TX bzw RX Verbindungen? Und am besten ein Foto vom Aufbau...
Und was ist bitte Durchfluss von 3.3V- auf die 12V-Leitung? Das klingt, als ob du das Messgerät im Strommodus genau dort dazwischen geschaltet hast, also zwischen 3.3V und 12V. Und was meinst du mit 600? Äppel, Eier, Elefanten? Übrigens sollte man den DC/DC eh mit Kondensatoren an Ein- und Ausgang betreiben, typisch 10µF.
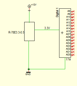
Hoffe, man erkennt was am Bild, habe es eben auf dem Steckboard nachgebaut. Rot ist 12V, grün 3.3V.
Und mit "Stromdurchfluss" meine ich den Diodenmesser, welcher anzeigt, ob eine Verbindung besteht oder auch nicht (der Pieper :-) ..)... Wenn ich auf 3.3V zu 12V anhalte, zeigt das Messgerät 600 an.
Diodentest?! Oops, jetzt sehe ich erst den Ironie-Tag... Ok, 600, ist doch richtig. Alles in Ordnung.
Baue ich auf der 3.3V Leitung eine Diode ein, so dass der "Diodentester" am Messgerät 3.3V zu 12V keinen Durchfluss mehr zeigt, funktioniert plötzlich alles. Ist das Normal??? Sollte ich auf einen anderen DC Wandler ausweichen, oder kann ich das sorglos mit der Diode belassen?
Falls ich mich geirrt habe und du tatsächlich Probleme mit dem Messen hast, lies dir doch bitte mal durch, wie man Strommessungen durchführt. Meist schaltet man das Messgerät dazu in den sogenannten “Strom-Mess-Modus“, bei einfacheren häufig durch Aufschriften wie “mA“, „A“ o.ä. gekennzeichnet. Bei einfacheren Messgeräten muss auch der richtige Messbereich gewählt werden - ich hoffe, du weißt, was du erwartest? Außerdem misst man Strom in Serie (aka in Reihe) zu einem Verbraucher. Die Messstrippen müssen also nicht nur in den richtigen Buchsen stecken, sondern auch zwischen dem 3.3V-Ausgang und dem zu versorgenden Digitalteil. Die Angabe 600 zeigt uns übrigens, dass du ein besonders einfaches Messgerät benutzt, was zwar nicht per se schlecht ist, aber einfach der Anschlag des Messgeräts.
Nee, mal im Ernst: versuch doch mal, ein wenig über das Messen elektrischer Größen zu lesen. Vielleicht wird dir dann auch klar, dass der Diodentest völlig daneben ist. Damit misst man typischerweise eben - wie der Name sagt - Dioden, aber eben weder Strom, noch Spannung.
Es liegen 3.3V an, wo 3.3V anliegen sollten, ebenso das gleiche bei 12V. Nur zur eigentlichen Frage: Ist es normal, dass ich eine Diode benötige, damit der Arduino korrekt funktioniert?
Ganz klar: nein. Mit der Diode setzt du nur die 3.3V auf etwa 2.6V herunter. Da kann der Controller im Arduino gerade noch so arbeiten.
Habe den DC/DC bereits ersetzt, auch den Arduino, gleiches Problem. Gibt es DC/DC Konvertor, die nicht Mikrocontroller geeignet sind??? 2.9V liegen nun an :-)
vielleicht wirklich mal den Strom messen? Wenn da mehr als 500mA rauskommen, dann geht der Wandler einfach in die Knie.
Naja, der Arduino würde bei solchen Strömen vermutlich anfangen zu leuchten... :) Radio Eriwan würde aber auf deine Frage klar sagen: jein. Es kommt halt immer darauf an. Dein DCDC müsste passen, aber irgend etwas spuckt dir dazwischen. Die schon erwähnten Kondensatoren an Ein-/Ausgang des DCDC fehlen vermutlich immer noch. Am Eingang reicht ein Elko, 10µF/25V, am Ausgang würde ich Tantal oder Keramik nehmen, 1...10µF/5V, bei Tantal unbedingt Polung beachten, sonst evtl Auge = aua. Versuch doch mal, solche Kondensatoren dazu zu stecken?
Pd G. schrieb: > Dein DCDC müsste passen, aber irgend etwas spuckt dir dazwischen. > Die schon erwähnten Kondensatoren an Ein-/Ausgang des DCDC fehlen > vermutlich immer noch. Am Eingang reicht ein Elko, 10µF/25V, am Ausgang > würde ich Tantal oder Keramik nehmen, 1...10µF/5V, bei Tantal unbedingt > Polung beachten, sonst evtl Auge = aua. > Versuch doch mal, solche Kondensatoren dazu zu stecken? Habe gerade nur 300uF zuhause :o... Kann man die hinten & vorne zum testen auch verwenden?
300µF?! Das klingt nach uralten Blech-Elkos mit Schraubgewinde... Kannst ja mal ein Foto einstellen, aber zumindest am Ausgang des DCDC ist er nicht verwendbar.
Am Eingang kannst du ihn durchaus mit anstecken, auch wenn er etwas zu fett ist. Aber am Ausgang, also der 3.3V-Seite, auf gar keinen Fall - weil der DCDC sonst auf eine sehr starke und dazu große, kapazitive Last arbeitet. Das mögen die selten. Da aber der C am Eingang eher unwichtig, dafür der am Ausgang wichtiger ist, solltest du dir irgendwo einen C in angegebener Größe suchen/ablöten/abknipsen/was-auch-immer und dann an deinen Aufbau stecken.
Ach so, nur falls es dir nicht klar ist: dein 1000µF ist ein Elko. Schon deshalb wäre er am Ausgang dieses DCDC nicht geeignet. Eine Beschreibung zum Elko findest du z.B. hier: https://de.wikipedia.org/wiki/Elektrolytkondensator P.S. manchmal ist man so vernagelt, dass man selbst Begriffe missverständlich verwendet - ich rede von mir. Also: als Elko wird in der Technik meist ein Aluminium-Elektrolyt-Kondensator bezeichnet. Ein Tantal ist natürlich streng genommen auch ein Elko, aber ich kenne niemanden, der zur Tantal-Perle “Elko“ sagt. Nur um das noch einmal klarzustellen.
https://www.reichelt.com/at/de/Tantal-Kondensatoren/T350-10U-25/3/index.html?ACTION=3&LA=2&ARTICLE=206413&GROUPID=3147&artnr=T350+10U+25&SEARCH=%252A Der hier wäre korrekt, oder?
Zum Beispiel. Oder so einer: https://m.reichelt.com/at/de/Vielschicht-bedrahtet-X7R-10-/CKX7R-1-0U-50/3/index.html?ACTION=3&LA=517&ARTICLE=206914&GROUPID=3162&artnr=CKX7R+1%2C0U+50&SEARCH=%252A
Laut https://www.recom-power.com/pdf/Innoline/R-78Exx-0.5.pdf sollte man 10uF verwenden... werde ein set mit verschiedenen größen bestellen und testen..
Hmm, oder du überlegst nochmal, ob dieser Ansatz der beste ist? Ein Arduino zieht m.W. nicht sehr viel Strom, so dass du die 3.3V auch mit einem Linearregler aus 12V erzeugen könntest. Ein solcher Linearregler, realisierbar mit einem Baustein oder einer einfachen Widerstand-Z-Dioden-Kombination, wäre deutlich preiswerter als ein Kondensatorsortiment. Früher haben Bastler solche Kondensatoren aus alten Leiterplatten recycelt und damit maximal ihre Gesundheit durch Lötdämpfe belastet - aber Geld gespart. :) Versuch doch bitte noch einmal den Strom zu messen, der in der 3.3V-Leitung fließt, indem du diese Leitung durch die Mrssstrippen deines Multimeters ersetzt. Und dieses schaltest du auf “20m“, was für 20mA steht.
Also das da auf dem Bild sieht für mich ganz nach einen Mega 2560 CORE aus. Der hat kein Seriell-USB-Wandler onboard sondern dafür im Kabel, das man dran steckt. Dieses Kabel versorgt dann aber die Platine vom Mega über den USB-Port. Sieht man auch an der Pin-Bezeichnung VCC an dem Programmierport. Was also wohl passiert ist, dass sich deine 3,3V vom Wandler mit den 5V vom USB beißen. Und womöglich kommen auch noch GND-Probleme dazu. Also bitte nur die eine oder andere Stromversorgung dran, dann funktioniert das schon. Hast ja selber gesagt ohne Wandler geht es. Wenn es mit Wandler auch gehen soll dann musst du nur den VCC-Pin des Programmierkabels nicht verbinden. Dann sollte das auch einfach funktionieren. Ich hab das mal rot markiert der Einfachheit halber...
Bastler schrieb: > Wenn es mit Wandler auch gehen soll dann musst du nur den VCC-Pin des > Programmierkabels nicht verbinden. Dann sollte das auch einfach > funktionieren. Ich hab das mal rot markiert der Einfachheit halber... Getestet, funktioniert leider auch nicht... Auch wenn der DC/DC Wandler auf der 12V Seite nicht mit Spannung versorgt ist, tritt dsa Problem. Erst, wenn ich diesen auf der Schaltung entferne, funktioniert alles problemlos. Im übrigen funktioniert ein 3.3V Netzteil problemlos, dort habe ich diese Probleme nicht... Irgendwie ist das alles komisch?? Ich könnte den DC/DC Wandler die Tage mit durch einen LD1117V33 ersetzen und schauen...`?
Ok, habe nun festgestellt, wenn in den Mikrocontroller mit 3,15V oder weniger versorge, funktioniert alles korrekt. Sobald die VCC Versorgung am Mikrocontroller 3,2V oder mehr ist, fangen die Probleme an :-/ ...
Jetzt frage ich mal ganz blöd: http://www.inhaos.com/uploadfile/otherpic/DS-Mega2560-CORE-V01-EN.pdf Power Supply + habe ich auf PIN 1, und GND auf PIN 40 angeschlossen, sollte korrekt sein, oder?
Bitte melde dich an um einen Beitrag zu schreiben. Anmeldung ist kostenlos und dauert nur eine Minute.
Bestehender Account
Schon ein Account bei Google/GoogleMail? Keine Anmeldung erforderlich!
Mit Google-Account einloggen
Mit Google-Account einloggen
Noch kein Account? Hier anmelden.





