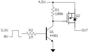
Hallo zusammen, ich möchte in einem batteriebetriebenen Setup aus Energiespargründen einen mit ~3V betriebenen ESP8266 einen mit >4V betriebenen Ultraschallsensor (15mA) ein-/ausschalten lassen, da der mit einem gemessenen Ruhestrom von knapp 2mA (der ESP benötigt dank DeepSleep im Schnitt nur 0.1mA) die Batterie unnötig belastet. Wegen der unterschiedlichen Spannungspotentiale muss dem P-channel MOSFET ja ein Transistor vorgeschaltet sein, siehe Bild. Wenn ich die MOSFET Typen nun richtig verstehe (http://www.electronics-tutorials.ws/transistor/tran_7.html), bräuchte ich für dieses Setup einen p-Channel Depletion (=verarmung/selbstleitend) Typ, oder habe ich hier ein Verständnisproblem? Ich habe Schwierigkeiten solche Typen zu finden, in der MOSFET-Übersicht sind lediglich selbstsperrende aufgeführt. Habe ich alles richtig verstanden, ist der Ansatz überhaupt sinnvoll, und falls ja, welches (verfügbare) konkrete Modell könntet ihr für Q2 empfehlen?
Du brauchst einen selbstsperrenden Typen - und das ist heutzutage der Standard.
Z.B. ein IRF7220 wäre ein guter Kandidat, auch wenn er wesentlich mehr Strom kann. Den Q1 und R2 würde ich wegfallen lassen und den Steuerausgang nur über eine oder zwei Dioden an das Gate hängen. Die Diode(n), um bei HIGH-Pegel des Steuerausgangs die Gatespannung des Q2 auf ausreichend kleine Werte zu bekommen, so dass dieser auch gut sperrt. Ev. R1 noch etwas kleiner wählen. Kleiner Nachteil: LOW schaltet ein, HIGH aus. Natürlich geht auch die Transistorschaltung mit Q1 zusammen mit dem IRF7220. Auch hier sind mir die Widerstände etwas zu hochohmig. Das spielt ja bei dem nur eingeschaltetem US-Sensor, der 15mA braucht, keine relevante Rolle, denn nur dann fließt durch diese Rs ein Strom.
Schaltung oben sieht doch gut aus. Vorschlag: R2 mit 3,3k schaltet den npn -Transistor mit <1mA sicher duch, für Q2 reicht bei der Schaltleistung von max. 15mA auch ein billiger Standard P-channel BSS84, wenn max. 0,15V im geschalteten Zustand als Spannungsabfall an Q2 zu ertragen sind ... Sonst nen P-Channel mit niedrigerem R_dson verwenden... https://assets.nexperia.com/documents/data-sheet/BSS84.pdf
H.Joachim S. schrieb: > IRLML6401/6402 Ja. Der ist gut und billig und schön niederohmig. Ich nehm den auch immer ;-) Aber Vorsicht: Wenn du eine Schaltung auf die Batterie schaltest, dann hat diese meist Kondensatoren. Die sind zu Beginn leer und ziehen einen großen Strom, bis sie voll sind. Der IRLML6402 ist recht niederohmig und lässt gerne 10A und mehr durch. Das ist an Sich kein wirkliches Problem bei 5V - der Strom fließt ja nur sehr kurz, aber die Spannung an der Batterie kann dadurch kurz einbrechen Wenn dein ESP an dieser Batterie hängt, kann er einen Reset bekommen. Wenn das so ist, schalte enen Kondensatoe parallel zur Batterie. Nimm einen, der 10x so groß ist wie die Kapazitäten in deiner Schaltung, dann hast du wahrscheinlich kein Problem.
Der IRLML6402 funktioniert nach dem obigen Plan mit 'nem BC547 super. Allerdings ist er so winzig - vermutlich habe ich beim Verarbeiten aus Versehen einige davon eingeatmet ;-) @H.Joachim S.: Danke für den Hinweis. Einen Stützkondensator habe ich ohnehin eingeplant, da ohne ihn WLAN nicht zuverlässig funktioniert.
Bitte melde dich an um einen Beitrag zu schreiben. Anmeldung ist kostenlos und dauert nur eine Minute.
Bestehender Account
Schon ein Account bei Google/GoogleMail? Keine Anmeldung erforderlich!
Mit Google-Account einloggen
Mit Google-Account einloggen
Noch kein Account? Hier anmelden.
