Hallo liebe Teilnehmer, Mit Entsetzen stelle ich fest,dass bei der USB-Soundkarte die mit BALANCED-Output bezeichnete Ausgänge folgende Spannung Ausgeben: GND-führt Masse. ist IO PIN-3 (Cold-) führt 0,5 mV, praktisch auch Masse, PIN-2 (Hot+) führt Signal 250mV AC Das Gerät bekommt vom Software-Frequenzgenerator (PC)eine einstellbare Frequenz und einstellbare Amplitude ! FRAGE; Bei symmetrischen Ausgängen müssten doch die HOT+ und COLF- Pins die gleiche Ausgangsspannung liefern ??? ....oder bin ich auf dem Holzweg???? Laut meiner Messung, habe ich keine Symmetrische Spannung, nur eine unsymmetrische, oder ? Besten Dank für euere Hilfe! Gruß!
Gegen was hast du denn gemessen? Mit was gemessen? AC? DC? Wenn da übertrager an den Ausgängen sind ist wahrscheinlich galvanisch getrennt.
Die balancierten Ausgänge liegen aber nicht auf XLR, sondern sind auf der Rückseite als 4 Stück 6,3mm Klinkenbuchsen ausgeführt. Die normale Belegung wäre Tip - HOT (+) Ring - COLD(-) Sleeve - Ground
Hallo, habe mich gerade registriert, deshalb der neue Name.... Gemessen habe ich mit einem Digitalmultimeter, AC-mV Bereich, gegen GND. Im ausgeschaltetem Zustand messe ich mit Ohmmeter: GND---HOT = 254 Ohm GND---COLD = 230 Ohm COLD---HOT = 285 Ohm Matthias S. schrieb: > Die balancierten Ausgänge liegen aber nicht auf XLR ????? was meinst Du damit? XLR ist der Stecker der mir an einem Ende vom Kabel angelötet ist. Auf dem anderen Ende ist ein 6,3mm Stereo Klinke, der in das Gerät eingesteckt ist. Ich messe sinngemäß an dem XLR-Ende (ist in ein XLR Buchse eingesteckt, und die Buchsenkontakte sind in der Endstufe eingelötet. Spannungsmessung mache ich mit eingestektem XLR, also belastet, sogar im Betrieb, so dass ich die frequenz auch höre) Bei Ohmmessung ist der XLR Stecker frei, hänngt nur der Ohmmeter dran, alle Geräte sind ausgeschalten.
Habe an den anderen Paar Ausgängen (Direkt Out 3/4) das gleiche Verhalten. Sleeve-Tip = 250mV AC Sleeve-Ring = 0,5mV Ring-Tip = 250mV Könnte es bedeuten, dass hier ein Übertrager eingebaut ist,wie Dennis vermutet ? BZW. wie stelle ich fest ob es um symmetrischem Signal handelt, oder nur ein Normalsignal (unsym) ausgegeben wird ? Danke!
Csaba K. schrieb: > XLR ist der Stecker der mir an einem Ende vom Kabel angelötet ist. > Auf dem anderen Ende ist ein 6,3mm Stereo Klinke, der in das > Gerät eingesteckt ist. Steck mal den XLR Teil in das Gerät. Dann hast Du auch BALANCED-Output, sonst liefert Dir Klinke nur UNBALANCED. Die Kombibuchse kann beides und Klinke ist meist als MONO ausgelegt und somit UNBALANCED.
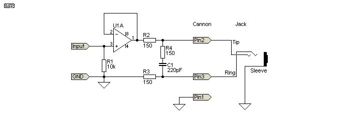
Habe das Gerät in Absicht gekauft, eine hochwertige Soundkarte zu haben, die Symmetrische Ausgänge besitzt und dadurch genügend Dynamik an den angeschlossenen Endverstärker liefert, der wiederum eine hochwertige Studioendstufe ist (mit vorhandenen symmetrischen XLR Eingängen). Die Länge des Verbindungskabels beträgt bei mir 10m, deshalb schon suchte ich nach einem Gerät mit symmetrischen Ausgängen. Mir viel auf, dass die Musikwiedergabe im Mono-Betrieb nicht explizit in HOTSPOT (also genau mittig zw.den Lautsprechern) abgebildet wurde, sondern leicht verschoben nach rechts. Habe also am Ausgang vom Komplete Audio 6 die Signalstärken gemessen. Tatsächlich fand ich bei 300mV AC 1kHz monosignal eine Abweichung von 22mV zwischen den linkem und rechtem Kanal. Nun dachte ich, muss ich mal sehen ob sich diese Werte ändern wenn ich einen XLR-cinch (symm. auf unsymm. Adapter) am BALANCED Ausgang verwende.? Bekanntlich dürfte ein symmetrisches Signal in der Amplitude halbiert werden, wenn ein einfacher Adapter den COLD- mit dem GND verbindet, und nur der HOT+ allein das Signal liefert. Nun, Soviel zur Vorgeschichte :-) Mein Entsetzen war groß, wo ich durch Messung festgestellt habe, dass die Signalstärke in beindem Fall das gleiche war. Ab hier wende ich mich mit meiner Frage an euch! Wenn ich einen Ausgansübertrager habe, dann dürfte ich keinen Ohmischen Widerstand zw. Signalleitung und GND haben. Im internet fand ich diese "symmetrische" Schaltungsvariante ; http://sound.whsites.net/project87.htm Kann es sein, dass wir Kunden mit solchen Billiglösungen reingelegt werden, während die Werbung das "Professionelle" verspricht ?
Csaba K. schrieb: > XLR ist der Stecker der mir an einem Ende vom Kabel angelötet ist. Das ist schön, aber bleib bitte beim Gerät, weil wir deinen Kabelvorrat nicht kennen. Matthias H. schrieb: > Steck mal den XLR Teil in das Gerät. Dann hast Du auch BALANCED-Output Nö. Das Ding hat keine XLR Ausgänge. Die XLR Buchsen sind lediglich Eingänge, umschaltbar zwischen Line- und Micpegel: https://www.native-instruments.com/en/products/komplete/audio-interfaces/komplete-audio-6/ Die Ausgänge sind nur auf Stereo Klinkenbuchsen und sind halt balanced beschaltet - nicht schön, aber üblich. Man steckt also einen Stereoklinkenstecker ein und hat dann die o.a. Belegung: > Tip - HOT (+) > Ring - COLD(-) > Sleeve - Ground
Matthias H. schrieb: > sonst liefert Dir Klinke nur UNBALANCED. Hey Matthias, Danke, aber ich habe schon das richtige Kabel! XLR-Stecker-----10m Kabel------KLINKE Stereo !!! Am Kabel liegt es nicht. Eigentlich liegt es gar nicht an dem Hardware ! Siehe mein Beitrag oben. Möglicherweise handelt es sich um diese quasy-billiglösung-symmetrierung wie Rod ELLiott es beschreibt1???? Wäre Jetzt noch sehr interessant, wenn von euch jemand diese Soundkart besitzen würde und selber nachmessen könnte....
Csaba K. schrieb: > Möglicherweise handelt es sich um diese quasy-billiglösung-symmetrierung > wie Rod ELLiott es beschreibt1???? Ausschliessen kann man es natürlich nicht, aber dann entspricht das Gerät nicht der Beschreibung. Balanced Outputs bedeutet eigentlich zwei gegenphasige Signale und nicht irgendein krummes Ding. Am besten wäre mit Oszilloskop ausmessen.. Dabei sollte der Pegel zwischen HOT und COLD doppelt so hoch sein wie zwischen HOT und GND und es sollte ein Signal zwischen COLD und GND zu messen sein. Bei echten Trafoausgängen sollte zwischen HOT/COLD und GND überhaupt nix kommen. Mit 2 Übertragern kannst du ausserhalb des Gerätes aber immer noch symmmetrieren.
Matthias S. schrieb: > Das ist schön, aber bleib bitte beim Gerät, weil wir deinen Kabelvorrat > nicht kennen. Sorry, vielleicht ist meine XLR-Benennung irreführend gewesen... Natürlich meinte ich NICHT den XLR Eingangsbuchse am Gerät, sondern das andere Ende vom Verbindungskabel, das in die Endstufe eingesteckt wird. In das Komplette Audio wird die STEREO-Klinke eingesteckt! Matthias S. schrieb: > Man steckt also einen Stereoklinkenstecker ein und hat dann die o.a. > Belegung: > >> Tip - HOT (+) >> Ring - COLD(-) >> Sleeve - Ground Ja RICHTIG! .....mich ÜBERRASCHT die Signalmessung, die keine symmetrie zeigt!!! Deshalb startete ich das Thread mit der Frage (siehe oben).
Auch bei der "billigen" Variante sollte das Signal ungefähr invertiert
sein, d.h. in Summe muss es weitgehend Null sein. Kann es sein, dass der
Ausgang eine Macke hat? Supportanfrage an NI richten, wenn das Ding noch
Garantie hat ansonsten aufschrauben.
>NI Komplete Audio 6 XLR-Ausgang
Der thread-Titel ist irreführend, wenn es Klinken-Ausgänge sind. Daher
ist hier mancher verwirrt. Klinke ist übrigens nicht wirklich
nennenswert schlechter und für Consumer-Anwender eh besser, weil auf XLR
auch digitale Signale rauskommen können. Da hat sich schon mancher
gewundert über den schlechten Klang. Das Problem ist dann meistens, dass
die Endstufen mitunter ihren "schlechten Klang" behalten, wenn man sie
wieder an richtige analoge Ausgänge ansteckt, weil das AES-EBU-Signal
pegelmässig die Eingangsstufen ruiniert hat.
Jürgen S. schrieb: > Der thread-Titel ist irreführend, wenn es Klinken-Ausgänge sind Ja, es war ungeschickt formuliert, ich habe XLR mit SYMMETRISCH assoziiert/gleichgesetzt :-(( Ich besitze 2 von den Geräten. Bei beiden habe ich die Messungen an allen (1/2 und 3/4) Ausgängen durchgeführt- Das Verhalten ist das Gleiche; Kein Signal an den COLD (-) Leitungen gegen Masse gemessen. Die Soundqualität ist zwar ordentlich, aber meine Endstufen bekommen keinen symmetrischen Signal. Da ich die Geräte ausgerechnet wegen "symmetrische analog Ausgänge" ausgewählt und gekauft habe, finde mich total über den Tisch gezogen, und erkenne nur ein Werbegig hinter diesen Angaben. Bei der Suche im www. hatte ich leider überhaupt keine Infos darüber auf welche Weise diese Soundkarten die Ausgänge ansteuern. Matthias S. schrieb: > Mit 2 Übertragern kannst du ausserhalb des Gerätes aber immer noch > symmmetrieren. Ja, so werde ich wohl machen müssen, um eine ganz Störungsfreie Übertragung realisieren zu können.
Csaba K. schrieb: > Da ich die Geräte ausgerechnet wegen "symmetrische analog Ausgänge" > ausgewählt und gekauft habe, finde mich total über den Tisch > gezogen, und erkenne nur ein Werbegig hinter diesen Angaben. Das ist eine interessante Info, Danke! Ich will mir demnächst auch ein neues Interface anschaffen und möchte ebenfalls symmetrisch zu den Endstufen verkabeln. Momentan habe ich ein altes Tascam Interface mit massiven Treiberproblemen und Störungen auf der Verkabelung. Berichte mal wie du das Problem löst.
Etwas merkwürdig das Ganze. Der Hersteller selbst erwähnt auf bei den technischen Daten keinerlei symetrische Ausgänge. https://www.native-instruments.com/de/products/komplete/audio-interfaces/komplete-audio-6/specifications/ Während im Handbuch von balanced outputs gesprochen wird, aber nur 2polige Verbindungen gezeigt werden ???. Ich würde mal beim Hersteller gezielt nachfragen welche Angaben jetzt zutreffen.
Das Handbuch erwähnt symmetrische Ausgänge. https://cdn.competec.ch/documents/1/9/191240/KOMPLETE_AUDIO_6_Bedienungsanleitung.pdf Am Gerät selber sind die Buchsen auch mit BALANCED bezeichnet. Ärgerlich ist aber, wenn sich herausstellt, dass diese BALANCED nur eine Trickschaltung ist. Es bedeutet, dass die Vorzüge der symmetrischen Signalführung flöten gehen. Das Gerät an sich ist eine schon hochwertige Soundkarte, aber für den Fall, die Asganssignale über mehrere Meter Kabel zu jagen ist nicht das Optimale! Meine Lösung wird wohl so aussehen, dass ich einen geeigneten Symmetrierer nachschalten werde. Alles ist natürlich auch eine Kostenfrage bei mir.
Csaba K. schrieb: > Alles ist natürlich auch eine Kostenfrage bei mir. Neutrik Audioübertrager gibts z.B. bei Thomann: https://www.thomann.de/de/search_dir.html?bf=&sw=Neutrik+%DCbertrager Und sind glücklicherweise nicht so teuer. Leider sind vermutlich die Ausgänge des Komplete Dings zu schwach, um direkt 200 Ohm Impedanz zu treiben, wird also auf den 4:1 hinauslaufen - zu blöd, das er nur -7dBu verträgt. Ach, wo wir gerade dabei sind - check auch bitte mal, ob die Endstufe echte symmetrische Eingänge hat oder etwa auch eine Trickschaltung.
Ich hatte mir ne EMU-Tracker zugelegt, weil da auch was von symm Ausgängen stand. Und beim Nachmessen stieß ich auf dasselbe Problem: Es gibt hier definitiv keine symmetrischen Ausgänge. Definitiv Beschiss. Irgendwo an anderer Stelle des Handbuchs stand dann sinngemäß, dass es die symm Ausgänge in einer pro-Version geben würde - die habe ich nirgends finden können. Nun ist diese Soundkarte aber von den technischen Daten her die Beste die mir unter die Finger gekommen ist und so habe ich sie gehackt. D.h. mit dem Scope die Leitungstreiber lokalisiert und dann einen weiteren OPV-Ausgang gefunden, der genau gegenphasiges Signal liefert, und dann beide Ausgänge auf eine zusätzliche Stereo-Klinkenbuchse gelegt. Das funktioniert einwandfrei. Mir scheint, dass man mal eine solche pro-Version auf den Markt werfen wollte, es aber niemals dazu gekommen ist und die hardware dafür bereits on board ist. Beim Symmetrieren mit Audio-Übertragern ist die Klirrfaktorzunahme bei hohen Pegeln und tiefen Frequenzen zu beachten. Wenn man die mal wirklich durchmißt, ist das eher ne herbe Enttäuschung. Aktive elektronische Symmetrierungen könnte man wohl im Musikhandel finden, Stichwort "DI-box". Dazu kann ich aber keine konkreten Empfehlungen geben.
Falls Du so etwas selbst bauen willst - bei TI gibt es fertige symm Leitungstreiber IC mit sehr guten techn Daten.
Bla schrieb: > Momentan habe ich ein > altes Tascam Interface mit massiven Treiberproblemen und Störungen auf > der Verkabelung Auswahlkriterium bei dem Kauf war noch ein stabiler Treiber. Da dieser von 2 meinen Bekannten bestätigt wurde (und ich konnte die Geräte probehören) und ich keinen "Universal Audio Apollo Twin USB Duo" bezahlen konnte, aber unbedingt Lautstärkeregler am Gerät haben wollte, holte ich mir die NI-Komolete Audio. Für alle, die es interessieren könnte; der Sound und die Handhabung ist sehr gut. Davor hatte ich M-Audio 1010 und die 1010LT. Wobei Soundqualitätunterschiede kann ich nicht wahrnehmen! Matthias S. schrieb: > Ach, wo wir gerade dabei sind - check auch bitte mal, ob die Endstufe > echte symmetrische Eingänge hat oder etwa auch eine Trickschaltung. Es ist einmal der PAS-Audio 2002PCA, den habe ich aufgeschraubt, da sitzen für jeden Kanal ein smd-NE5532 am Eingang. (wie ist es zu Beurteilen?) Der anderer Empfänger ist der Genelec-1031A, den habe ich auch mal aufgeschraubt, da wird sogar mit TL072 am Eingang gearbeitet. Trafosymmetrierte Eingänge/Ausgänge besitzen meine Geräte nicht, solche sind sündhaft teuer. Matthias S. schrieb: > Und sind glücklicherweise nicht so teuer. Leider sind vermutlich die > Ausgänge des Komplete Dings zu schwach, um direkt 200 Ohm Impedanz zu > treiben, wird also auf den 4:1 hinauslaufen - zu blöd, das er nur -7dBu > verträgt. Die Neutrik Adapter mit eingebauten Übertrager besitze ich auch und eingesetzt wurden sie um CINCH Eingänge zu versorgen. Genau das war die Beobachtung; riesen Dynamikeinbusen und geschwächtes Signal. (Ich musste eine Vorstufe einschleifen, und wunderte mich schon damals,dass der Komplete Audio Symmetrieausgang den Neutrik Adapter nicht ordentlich antreiben kann). Apropo, NEUTRIK-Adapter; habe gestern den an Komplete-Audio angeschlossen als (diesmal !!!) Symmetrierer, das Ergebniss ist traurig! Mark S. schrieb: > Beim Symmetrieren mit Audio-Übertragern ist die Klirrfaktorzunahme bei > hohen Pegeln und tiefen Frequenzen zu beachten. Wenn man die mal > wirklich durchmißt, ist das eher ne herbe Enttäuschung. Bestetigt sich durch mein Gehör! Da brauche ich doch Nichts messen! Wie du sagst Mark, dynymik schrumpft bei grösseren Lautstärke, da bleiben fast nur die Mitten erhalten :-(( Also der Übertrager-Symmetrierer kommt hier nicht in Frage. Bleibt mir eine elektronische (aber Vollwertige ;-)) Symmetrierung als Ausweg. Ich berichte weiter.
Csaba K. schrieb: > Ich berichte weiter. Das ist gut. Interessiert mich auch Dein Ergebnis. Du schreibst der Komplette 6 stabil läuft. In den Bewertungen werden aber auch krasse andere Beispiele genannt. https://www.thomann.de/de/native_instruments_komplete_audio_6.htm?ref=search_rslt_NI+Komplete+Audio+6_264377_0 Bezüglich des Problems würde ich definitiv beim Hersteller Support nachfragen. Ich selber habe auch noch 10-12m zu überwinden. Denke aber es via SPDIF/Coax, also digital zu lösen. Ich sehe gerade der hat doch 5/6 als SPDIF, wieso nutz Du den nicht für die 10m ? Am anderen Ende ein Konverter und gut ist.
Csaba K. schrieb: > Es ist einmal der PAS-Audio 2002PCA, den habe ich aufgeschraubt, da > sitzen für jeden Kanal ein smd-NE5532 am Eingang. (wie ist es zu > Beurteilen?) > Der anderer Empfänger ist der Genelec-1031A, den habe ich auch > mal aufgeschraubt, da wird sogar mit TL072 am Eingang gearbeitet. Beides trotz ihres hohen Alters ganz hervorragende OP-Amps; nicht nur für Audiokram. Gruß Achim.
Matthias H. schrieb: > Du schreibst der Komplette 6 stabil läuft. In den Bewertungen werden > aber auch krasse andere Beispiele genannt. Die Qual der Wahl :-) Da ich bei 2 Kollegen den NI-KA6 schon vorhören konnte und beide waren mit den Geräten zufrieden, entschied ich mich für sie. (Trotz teilweise krasse Bewertungen) Also bei mir laufen sie an XP-Professionell und WIN7-Ultimate! (und teilweise an HP-Laptops für mobilen Einsatz wenn ich Raummessungen mache, auch mit win7-ultimate und XP-Pro) Alle 5 PCs sind OFFLINE, also NO GO INTERNET!!!!! (der einer lauft noch mit M-Audio 1010, wo ein elektronischer Symmetrierer an den Stereoausgängen dranhängt. Diese will ich demnächst an den NI-KA6 anschliessen und berichten) Fürs Internet ist ein Linux PC zuständig! Wie gesagt, die Geräte laufen ohne Knaxer,ohne Störungen und Aussetzer! Ich bemühe mich neutral,Gefühlslos und nach meinem besten Gewissen soweit technisch wie Möglich zu berichten. Ich will keine Firma hervorheben oder niedermachen. Ich finde es aber sehr wichtig, euch alle darüber zu informieren, was mich irregeführt hat, oder mit welchen positiven oder negativen Erfahrungen ich mich herumschlagen muss, um hochwertige Audio Ergebnisse zu erhalten. Matthias H. schrieb: > Ich sehe gerade der hat doch 5/6 als SPDIF, wieso nutz Du den nicht für > die 10m ? Am anderen Ende ein Konverter und gut ist. Das wäre auch ein Weg, hast Du Recht! Bin bisher noch nicht auf diese Idee gekommen, weiß auch nich was solche hochwertige Wandler kosten würden? Hast Du hier konkrete Erfahrungen ? (Vorschläge?) Würde mich auch interessieren......
Csaba K. schrieb: > Es ist einmal der PAS-Audio 2002PCA, Holla, den habe Ich auch. Ich komme symmetrisch aus der Konsole raus, hilfsweise betreibe Ich den über eine DI-Box, um den PC dran zu kriegen, mit eben den üblichen Ärgernissen einer DI-Box. Ansonsten hängt da ein alter MINDPRINT ANDI davor. > sitzen für jeden Kanal ein smd-NE5532 am Eingang. (wie ist es zu > Beurteilen?) Gute Frage! > Trafosymmetrierte Eingänge/Ausgänge besitzen meine Geräte nicht, > solche sind sündhaft teuer. Macht man heute eigentlich ohnehin nicht mehr. Wie wäre es dann mit einer RME?
Jürgen S. schrieb: > Wie wäre es dann mit einer RME? welches Modell meinst Du? Was hast Du für Gerät als Soundkarte bzw. audio Interface? Mich schrecken im Momentan weitere Geldausgaben vom Neukauf ab :-(( https://www.thomann.de/de/rme_madiface_pro.htm?ref=search_rslt_rme_396048_15 Gruß!
Csaba K. schrieb: > weiß auch nich was solche hochwertige Wandler > kosten würden? Du kannst bei Uwe ja mal anfragen, ob er noch Kits hat: http://www.beis.de/Elektronik/ADDA24QS/DA24QSDS-de.html Ich benutze seit Jahren den AD Wandler von ihm, um per SPDIF Input meiner 8-Kanal Karte auf 10 Kanäle zu erweitern, und seine Baugruppen sind hervorragend in Klang und Aufbau.
Matthias S. schrieb: > und seine Baugruppen > sind hervorragend in Klang und Aufbau. Danke Matthias, eine vielversprechende Alternative/Update !!!
Hallo, bin gestern ein Schritt weitergekommen; die M-Audio 1010LT Stereoausgang wird bei mir mit dieser Karte hier symmetriert: http://www.ebay.com/itm/Unbalanced-to-balanced-stereo-preamplifier-for-BTL-/321652263492?hash=item4ae3f80a44:g:Ll4AAMXQEgpTELwz Habe jetzt die Karte an den Ausgang vom NI-KA6 angeschlossen. Von Leise bis ganz Laut höre ich kein Einbusen an Tiefen und Höhen. Es scheint auch genauso gut zu funktionieren wie mit der M-Audio Karte. Auf dem Bild ist zu sehen, dass ich erst Messungen mit den XLR-Spannungswerten durchgeführt habe. (Eingangsseitig ist ein kleiner Multifunktionsgenerator angeschlossen, Vpp=1V AC, 1 kHz, DC-Offset=0mV. An den XLR_Symmetrieausgängen ist eine kleine Filterschaltung mit 50Kohm Abschlusswiderstand dran.) Ich komme zu der nächsten Frage; Ich messe am XLR-Ausgang gegen GND 18mV DC und 20mV DC an den COLD (-) und HOT (+) Pins !!!!! Diese DC Anteil ist durchgehend/konstant da, unabhängig von der Frequenz und Amplitude! Was hat diese DC Spannung von 18-20 mV hier zu Bedeuten ???? Was sagen die "Experten" dazu, stimmt mit den Widerstandsgenauigkeit in der Schaltung etwas nicht ? Habe momentan noch keinen Schaltplan. Verwendet wird hier auch ein NE5532 pro Kanal. Danke schonmal für die Erklärungen. (Möchte natürlich diesen DC Versatz eliminiert sehen :-))
Csaba K. schrieb: > Was hat diese DC Spannung von 18-20 mV hier zu Bedeuten ???? Ist bei Schaltungen dieser Art nicht unüblich, und liegen "in der Natur der Sache". Kannst du aber ignorieren, weil der Eingang des nachfolgenden Gerätes Kondensatoren als DC-Blocker eingebaut hat/eingebaut zu haben hat. Bei z.B. deinem Symmetrierdingsbums sind es die fetten weißen Schickimickis in den Eingängen. Gruß Achim.
Danke! Sobald ich mehr Zeit habe, werde ich die Symmetrieschaltung aufzeichnen und den Schaltplan posten.
Csaba K. schrieb: > Sobald ich mehr Zeit habe, werde ich die Symmetrieschaltung > aufzeichnen und den Schaltplan posten. Kannst du dir eigentlich schenken, denn das ist eine von den "klassischen" Symmetrierschaltungen, die jedem, der sich dafür interessiert, durchaus geläufig sein sollte. Oder dürfte. Eventuell sogar müsste oder könnte. Aber mach ruich.
Ein größerer Offset auf den Leitungen ist für die Symmetriestufe des Folgegerätes generell ungünstig, aber diese 20mV kann man mal getrost ignorieren. Da zieht irgendeine Unsymmetrie der Beschaltung den virtuellen GND aus der Mitte. Wenn du das kurzschließt, fließt da sicher so gut wie nichts.
Csaba K. schrieb: > Es bedeutet, dass die Vorzüge der symmetrischen Signalführung > flöten gehen. Nicht solange der symetrische Eingang des angeschlossenen Gerätes einwandfrei arbeitet. Denn Störungen wirken sich noch immer auf beide Leitungen aus. Csaba K. schrieb: > Es ist einmal der PAS-Audio 2002PCA, den habe ich aufgeschraubt, da > sitzen für jeden Kanal ein smd-NE5532 am Eingang. (wie ist es zu > Beurteilen?) > Der anderer Empfänger ist der Genelec-1031A, den habe ich auch > mal aufgeschraubt, da wird sogar mit TL072 am Eingang gearbeitet. Csaba K. schrieb: > Habe momentan noch keinen Schaltplan. Verwendet wird hier auch > ein NE5532 pro Kanal. Der NE5532 ist schon ein sehr ordentlicher Audio-OpAmp. Man kann wesentlich mehr Geld ausgeben, bekommt dann aber nicht mehr so viel mehr dazu. Siehe z.B. OPA2604. Der TL072 hat FET-Eingänge und ist für die meisten Audioschaltungen okay, steht aber weit hinter dem NE5532 an. Den NE5532 findet man z.B. zu hunderten in großen (analogen) Mischpulten. Ich bevorzuge den digitalen Ausgang einer USB-Soundkarte (PCM2902) zu benutzen, um so gleich eine Potentialtrennung vom PC zu erhalten. Wenn man es richtig gut machen möchte, sitzen dann im Ausgang je Kanal 1x PCM1796 und 6x NE5534. Dann hast Du's auch gleich richtig symetrisch. Gruß Jobst
Ich lehne die "pseudo balanced" Trickschaltungen generell ab und habe mir eine eigene analoge Lösung gemacht dazu. Vielleicht interessiert es jemand. symIO.brd ist noch größenoptimiert und kann bei Einzelverwendung an der Linie getrennt werden, zusammen verwendet kann die Buchse SV02 weggelassen werden. Geht man an den 4 Eingangspunkten des INA über 6kΩ rein, reduziert sich seine Verstärkung auf 1dB. Ein positives Ergebnis beim Eigenbau macht 'eh viel mehr Spass und bis 100m kann man damit auch überwinden bei dann allerdings etwas Höhen Verlusten durch die kapazitiven Einflüsse des Kabels.
6k finde Ich aber etwa hoch. Üblicherweise haben hochwertige symmetrische Eingangsstufen durchaus 1k, um das Rauschen zu mindern.
Bitte melde dich an um einen Beitrag zu schreiben. Anmeldung ist kostenlos und dauert nur eine Minute.
Bestehender Account
Schon ein Account bei Google/GoogleMail? Keine Anmeldung erforderlich!
Mit Google-Account einloggen
Mit Google-Account einloggen
Noch kein Account? Hier anmelden.




