Hallo, Ich möchte mir gerne einen Plasmalautsprecher mit "relativ gutem" Klang bauen. Jetzt stehen mir meines Wissens nach erstmal folgende Möglichkeiten offen: - Zeilentrafo -> Welche Ansteuerung? Habe bereits folgende probiert: http://www.kurts-werkstatt.de/bilder/flyback-67.png - leider ist mir der IRFP460 nach kurzer Zeit verreckt, weis jedoch nicht, ob mein Kühlkörper zu klein dimensioniert ist, ob ich Frequenz und Tastverhältnis einfach noch nicht richtig gefunden habe oder ob mein Layout falsch ist. Zumindest hat die Tonausgabe funktioniert - wenn auch nur kurz und verhältnismäßig schlechtem Klang im Vergleich zu dem, was man teilweise auf Youtube findet. - HFSSTC (High Frequency Solid State Tesla Coil) - Röhren Scheinbar hat sich die PL/EL519 dafür bewährt, ist jedoch auch ziemlich teuer - zumindest die, die ich bisher finden konnte - und ich habe eigentlich keinerlei Erfahrung mit Röhren, wobei ich es mit einer Anleitung vermutlich hinbekommen würde. - Habe ich etwas vergessen? Mit welcher "Methode" wäre wohl der beste Klang zu erzielen? Weitere Faktoren wären noch die Kosten, welche noch recht überschaubar bleiben sollten und das ganze sollte auch für einen Anfänger (wie mich) noch machbar sein (Schaltpläne, die nach Möglichkeit nicht bzw. nur geringfügig abgeändert werden müssen; ggf. Anleitungen). Würde mich freuen, wenn jemand einen Vorschlag hätte. Grüße, Nestade
Habe vor Urzeiten auch mal welche Gebaut. Zeilentraffo hat ganz gut geklappt, war Klanglich aber nicht der Hit, wobei ich da auch nicht viel Zeit und Energie rein gesteckt habe, war einfach was zum spielen. Intressanter fand ich den Ansat eine Röhre zu nehmen. Gibt auch einige kommerzielle Plasmalautsprecher die damit arbeiten und ich muss sagen, ja damit kann man einen guten Hochtöner bauen. Problem ist dann die Ankopplung an den Tief und MIttelton, sowie die Leistung die man aus dem Plasmalautsprecher raus bekommt.
Möglicherweise kann man von einem "richtigen" Zeilentrafo (also kein Diodensplittrafo) etwas mehr erwarten. Große Schall-Leistung abzugeben, ist mit kleinen Trafos vermutlich recht schwierig zu erreichen. Eine richtig gewaltige SSTC gibt wohl mehr ab, weil man hier auch mit sehr hohen Strömen und Spannungen, und langen Entladungen arbeitet.
Jonas K. schrieb: > Scheinbar hat sich die PL/EL519 dafür bewährt, ist jedoch auch ziemlich > teuer - zumindest die, die ich bisher finden konnte - und ich habe > eigentlich keinerlei Erfahrung mit Röhren, wobei ich es mit einer > Anleitung vermutlich hinbekommen würde. Plasmalautsprecher haben einen Leistungsoszillator mit etwa 40 Watt Leistung der bei etwa 27MHz schwingt ( ISM Band ). Die Amplitude dieser Schwingung wid moduliert. Das Ausgangssignal dieses Oszillators muss so hoch und stabil sein, das es damit in der Lage ist einen Funken dauerhaft stehen zu lassen. Die Amplitudenänderung der HF Schwingung bewirkt eine Änderung der Temperatur des Funkens und daamit die Gewünschte Luftbewegung. Wie linear nachher der Zusammenhang zwischen Modulatorspannung und Schalldruck ist sei mal dahingestellt. Auf jeden Fall ist es nicht triveal. Und der Zeilentrafo wird nicht zielführend sein um eine gute Tonqualität zu erreichen. Ralph Berres
Grount schrieb: > Möglicherweise kann man von einem "richtigen" Zeilentrafo (also > kein > Diodensplittrafo) etwas mehr erwarten. Große Schall-Leistung abzugeben, > ist mit kleinen Trafos vermutlich recht schwierig zu erreichen. Eine > richtig gewaltige SSTC gibt wohl mehr ab, weil man hier auch mit sehr > hohen Strömen und Spannungen, und langen Entladungen arbeitet. Hallo, Erstmal danke für eure Antworten. Ehrlich gesagt würde mich auch eine HF-SSTC oder der Bau mit Röhren eher reizen. Konnte leider bisher noch keine Ausführliche Anleitung mit Schaltplan und Erklärung für eine Audio-HF-SSTC finden. Ich erwarte am Ende auch kein mit einem professionell gefertigtem Hochtöner vergleichbares Ergebnis - es geht hier viel mehr um den Spaß. Jedoch sollte am Ende ein relativ klarer Klang bei einer akzeptablen Lautstärke erreicht werden können. Für eine HF-SSTC wären die Bauteile auch einfacher zu besorgen, als für die Röhren-Variante - bin derzeit auf der Suche nach zwei günstigen EF519/PL519, aber bisher bin ich nicht fündig geworden. Grüße, Nestade
mal 'ne Frage: Was macht man bei diesen Plasma-Lautsprechern gegen Ozon oder Stickoxyde?
Chris K. schrieb: > Diese Seite ist bekannt nehme ich mal an? > http://www.plasmatweeter.de/ Warum postest du sie dann, wenn du annimmst, dass sie bekannt ist? :-D scnr
Dir reichen wohl die Stickoxyde vom Diesel nicht und Du willst richtig dicke Luft in Deiner Wohnung haben. Hast Du auch für genug AdBlue gesorgt?
Chris K. schrieb: > Diese Seite ist bekannt nehme ich mal an? > http://www.plasmatweeter.de/ Hi, Ja - das wäre die Röhrenvariante mit der PL519. Wegen der Stickoxide und des Ozons nehme ich an, dass es in einem belüfteten Raum keine Probleme geben sollte - wenn nicht gibts eben ein Software-Update :D Grüße, Nestade
Gegen das Ozon hilft eine Schutzgasatmosphäre um die Flamme herum. Zum Beispiel mit Helium wie hier zu sehen ist http://www.plasmatweeter.de/images/Plasmatronic/hill_1_s.jpg http://www.plasmatweeter.de/images/Plasmatronic/plasmatronic-3_s.jpg und ja das konnte man so in Serie kaufen. Ob mit Flaschen Abo oder ohne, kann ich nicht sagen?
Hallo Jonas, das Layout ist soweit ok, aber der Kühlkörper ist viel zu klein. Er sollte höchstens 2K/W haben. Die Frequenz wird nach Gehör eingestellt, sodass der Lichtbogen gerade nicht mehr Pfeift. Das Tastverhältnis wird so eingestellt, dass der Lichtbogen möglichst dünn und blau ist, aber noch stabil brennt. Am besten mit 2cm Elektrodenabstand starten und dann langsam an die optimale Einstellung herantasten. Bei zu hohem Tastverältnis bekommt der Lichtbogen einen gelben Rand, die Audioqualität leidet und der MOSFET überhitzt. Mfg, Kurt
Kurt B. schrieb: > Bei zu hohem Tastverältnis bekommt der Lichtbogen einen > gelben Rand, die Audioqualität leidet und der MOSFET überhitzt. Ds hört sich nach so einigem Hintergrundwissen an. Ich wäre Dir nicht böse, wenn Du davon noch mehr preisgibst. (Vermutlich nicht nur ich... :-)
● J-A V. schrieb: > mal 'ne Frage: > > Was macht man bei diesen Plasma-Lautsprechern > gegen Ozon oder Stickoxyde? Ich meine mal was von Strahlung gelesen zu haben im Zusammenhang mit Hochspannung.
hänschen schrieb: > ● J-A V. schrieb: >> mal 'ne Frage: >> >> Was macht man bei diesen Plasma-Lautsprechern >> gegen Ozon oder Stickoxyde? > > Ich meine mal was von Strahlung gelesen zu haben im Zusammenhang mit > Hochspannung. Ozonstrahlung oder Stickoxyd-Strahlung? ;-)
npn schrieb: > Ozonstrahlung oder Stickoxyd-Strahlung? ;-) Gute alte Strahlung, die einem ein wenig Angst macht :-) Vielleicht von Elektronen die durch starke Felder von Spitzen wegbeschleunigt werden oder soetwas.
hänschen schrieb: > Gute alte Strahlung, die einem ein wenig Angst macht :-) Also Sonnenstrahlung? :-)
● J-A V. schrieb: > Was macht man bei diesen Plasma-Lautsprechern > gegen Ozon oder Stickoxyde? Am Besten, VW fragen. :-)
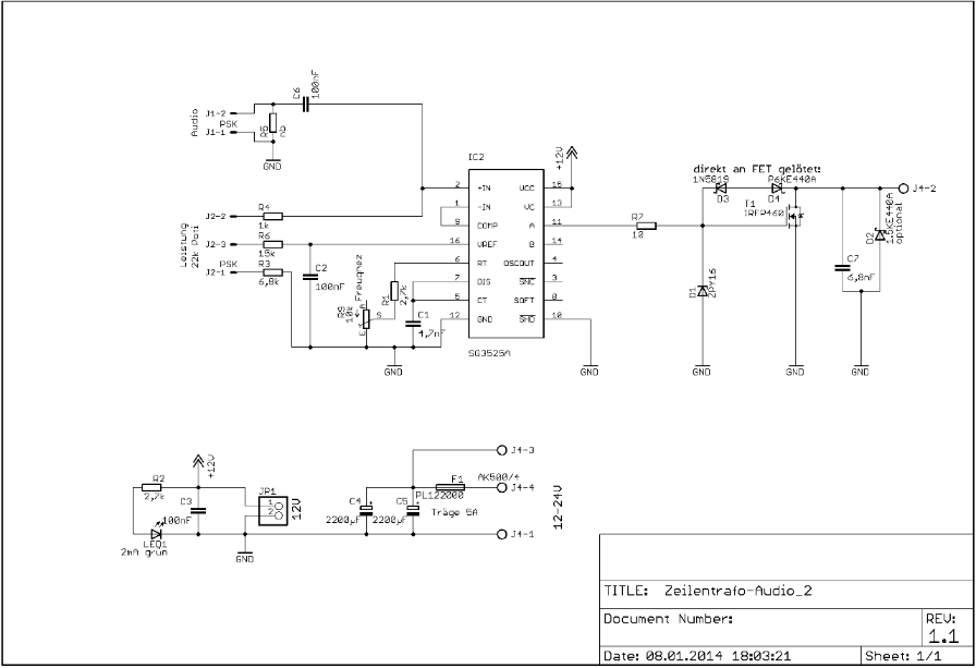
Kurt B. schrieb: > Hallo Jonas, > > das Layout ist soweit ok, aber der Kühlkörper ist viel zu klein. Er > sollte höchstens 2K/W haben. > > Die Frequenz wird nach Gehör eingestellt, sodass der Lichtbogen gerade > nicht mehr Pfeift. > Das Tastverhältnis wird so eingestellt, dass der Lichtbogen möglichst > dünn und blau ist, aber noch stabil brennt. Am besten mit 2cm > Elektrodenabstand starten und dann langsam an die optimale Einstellung > herantasten. Bei zu hohem Tastverältnis bekommt der Lichtbogen einen > gelben Rand, die Audioqualität leidet und der MOSFET überhitzt. > > Mfg, > Kurt Hallo :) Vielen Dank! Ich werde das Layout nochmal abändern, den MOSFET an den Rand der Platine setzen und es mit einem CPU-Kühlkörper mit Lüfter ausprobieren. Ich habe mich bestmöglich an Ihrem Layout orientiert, da mir noch ein wenig die Erfahrung fehlt und ich häufig Probleme mit dem Routen habe und somit oft nicht ohne Brücken auskomme. Zwei Fragen hätte ich zu Ihrem Layout (http://www.kurts-werkstatt.de/bilder/flyback-68.png) - wo wurde der MOSFET platziert? - Auf der Unterseite? Wozu dient R5, wann wird dieser benötigt und welchen Wert sollte dieser haben? Grüße, Nestade
Hoffentlich überleben du und dein Umfeld dieses Projekt :-) Wenn ich schon Flyback höre ...
Jonas K. schrieb: > wo wurde der > MOSFET platziert? - Auf der Unterseite? Richtig. Der Kühlkörper ist ein V4329H von Reichelt. In die Nuten auf der Oberseite wird die Platine eingeschoben, auf der Unterseite ist der FET. Im Anhang ist ein Bild von der Unterseite. Die Diode zwischen Gate und Drain ist eine P6KE440CA (Bipolar) daher kann die 1N9819 entfallen. R5 wird garnicht benötigt. Den hatte ich mal vorgesehen, um der Schaltung einen definierten Eingangswiderstand geben zu können. Grount schrieb: > Kurt B. schrieb: >> Bei zu hohem Tastverältnis bekommt der Lichtbogen einen >> gelben Rand, die Audioqualität leidet und der MOSFET überhitzt. > > Ds hört sich nach so einigem Hintergrundwissen an. Ich wäre Dir nicht > böse, wenn Du davon noch mehr preisgibst. (Vermutlich nicht nur ich... > :-) Den physikalischen Vorgang kenne ich nicht, ist einfach Erfahrungssache. Falls ich die Schaltung nochmal aufbaue, werde ich ein paar weitere Messungen machen.
npn schrieb: > hänschen schrieb: >> ● J-A V. schrieb: >>> mal 'ne Frage: >>> >>> Was macht man bei diesen Plasma-Lautsprechern >>> gegen Ozon oder Stickoxyde? >> >> Ich meine mal was von Strahlung gelesen zu haben im Zusammenhang mit >> Hochspannung. > > Ozonstrahlung oder Stickoxyd-Strahlung? ;-) ich denke mal dass hänschen Röntgenstrahlung meint. oder gar Gamma? wie bei Gewitterblitzen?
Peter D. schrieb: > Dir reichen wohl die Stickoxyde vom Diesel nicht und Du willst richtig > dicke Luft in Deiner Wohnung haben. > Hast Du auch für genug AdBlue gesorgt? Eine leichte Ionisation soll doch angeblich positiv sein :-)
Rolf S. schrieb: > Eine leichte Ionisation soll doch angeblich positiv sein :-) Also ich empfand das immer als unnatürlich und bestimmt schädlich. Übrigens: als ich damals das dick isolierte HV-Kabel vom Zeilentrafo hielt um den Ionenwind (mit Nadelspitze und Lochscheibe) zu testen war mir schon etwas mulmig :-)
Chris K. schrieb: > Zeilentraffo hat ganz gut geklappt, war Klanglich aber nicht der Hit Richtige Plasmas, wie der Magnat MP-02 benutzen daher einen HF-Generator, der amplitudenmoduliert wird. Der Wirkungsgrad ist allerdings sehr gering, da ein Großteil der Energie sofort an die Umgebung abgestrahlt wird, um eine genügend schnelle Abkühlung zu bewirken. Der MP-02 hatte 200W verbraucht. Auch der Abbrand des Brennstabes war erheblich, er mußte alle 500h gewechselt werden. Aufgrund der Nachteile blieb der Verkauf hinter den Erwartungen zurück und die Produktion des MP-02 wurde eingestellt. http://www.plasmatweeter.de/magnat.htm
:
Bearbeitet durch User
ehrliche Meinung? wer sich sowas in die Bude stellt, begibt sich mit Leuten, denen z.B. monokristallines Kupfer in den Leitungen wichtig ist, schon irgendwie auf das selbe Level.
Kurt B. schrieb: > Jonas K. schrieb: >> wo wurde der >> MOSFET platziert? - Auf der Unterseite? > > Richtig. Der Kühlkörper ist ein V4329H von Reichelt. In die Nuten auf > der Oberseite wird die Platine eingeschoben, auf der Unterseite ist der > FET. Im Anhang ist ein Bild von der Unterseite. Die Diode zwischen Gate > und Drain ist eine P6KE440CA (Bipolar) daher kann die 1N9819 entfallen. > > R5 wird garnicht benötigt. Den hatte ich mal vorgesehen, um der > Schaltung einen definierten Eingangswiderstand geben zu können. > > Grount schrieb: >> Kurt B. schrieb: >>> Bei zu hohem Tastverältnis bekommt der Lichtbogen einen >>> gelben Rand, die Audioqualität leidet und der MOSFET überhitzt. >> >> Ds hört sich nach so einigem Hintergrundwissen an. Ich wäre Dir nicht >> böse, wenn Du davon noch mehr preisgibst. (Vermutlich nicht nur ich... >> :-) > > Den physikalischen Vorgang kenne ich nicht, ist einfach Erfahrungssache. > Falls ich die Schaltung nochmal aufbaue, werde ich ein paar weitere > Messungen machen. Hallo, Vielen Dank! :) Folgendes Problem: Ich habe die Schaltung erneut auf einer neuen Platine aufgebaut und gerade getestet. Das Rechtecksignal am Gate des MOSFET war messbar und mit den beiden Potis konnten Tastverhältnis und Frequenz wie erwartet geregelt werden. Scheinbar hat alles soweit funktioniert, da der DST Hochspannung erzeugt hat. Betrieben wurde die Schaltung zum Testen bei 12V ~0,3A im Logikteil (+ Lüfter) und 14V ~1,5A im Leistungsteil. Nach ~10s schaltete sich die Strombegrenzung von meinem Netzteil für den Leistungsteil ein, welche auf 3A eingestellt war. Danach lief die Schaltung bereits bei 1V in die Strombegrenzung. Der 10-Ohm Widerstand war extrem heiß und qualmte. Eine Weitere Beobachtung ist das Absinken der Spannung am Gate des MOSFET (Rechtecksignal weiterhin vorhanden). Was sollte ich alles überprüfen, um den Fehler zu finden? Grüße, Nestade
Kannst du mal ein Foto vom Aufbau posten? Wie sieht die Primärwicklung des Zeilentrafos aus? Evtl. hat die Primärwicklung zu wenig Windungen/Induktivität. Wenn das Tastverhältnis niedrig ist, ist die mittlere Stromaufnahme auch gering aber es fließen hohe Impulsströme. Dadurch könnte der FET überhitzten, noch bevor er die Wärme an den Kühlkörper abgeben kann. Schaltplan und Layout sind (immer noch) ok, daran wird es eher nicht liegen. Bei nur 14V im Leistungsteil müsste der FET auch ohne Schutzbeschaltung überleben, rein Spannungsmäßig.
Kurt B. schrieb: > Kannst du mal ein Foto vom Aufbau posten? Wie sieht die Primärwicklung > des Zeilentrafos aus? > > Evtl. hat die Primärwicklung zu wenig Windungen/Induktivität. Wenn das > Tastverhältnis niedrig ist, ist die mittlere Stromaufnahme auch gering > aber es fließen hohe Impulsströme. Dadurch könnte der FET überhitzten, > noch bevor er die Wärme an den Kühlkörper abgeben kann. > > Schaltplan und Layout sind (immer noch) ok, daran wird es eher nicht > liegen. Bei nur 14V im Leistungsteil müsste der FET auch ohne > Schutzbeschaltung überleben, rein Spannungsmäßig. Hallo, Der Zeilentrafo wurde vorher mit einer ZVS betrieben, weshalb die Primärwicklung aus 10 Windungen mit Mittelabgriff besteht, welchen ich isoliert habe. (Kabel 2,5 mm², starr) Scheinbar beträgt die Spannung am Gate des MOSFET nachdem das Problem das erste mal auftrat nur noch ~2V (am analogen Oszilloskop abgelesen -> nicht ganz genau, aber deutlich weniger als beim Erstbetrieb). Den IRFP460 werde ich gleich testen, ob dieser bereits kaputt ist - kann ich diesen ggf. durch einen IRFP250N ersetzen, falls er wirklich kaputt sein sollte? Scheinbar ist der 10 Ohm Widerstand das einzige Bauteil, das sich extrem erhitzt (und wie gesagt sogar raucht). Ich suche erstmal nach kaputten Bauteilen und tausche diese ggf. aus und werde dann ein Foto vom Aufbau posten. Grüße, Nestade
Du weisst dass man alle Kondensatoren die Hochspannung hatten sicher entladen sollte ? Das stand in dem einen Buch drin "Blitz und Donner selbst erzeugt" oder so ... ist leider entsorgt worden beim letzten Entrümpeln.
Rolf S. schrieb: > Eine leichte Ionisation soll doch angeblich positiv sein :-) Es gibt auch negative Ionisationen. Einfach alle Dioden umdrehen. :-)
Bitte melde dich an um einen Beitrag zu schreiben. Anmeldung ist kostenlos und dauert nur eine Minute.
Bestehender Account
Schon ein Account bei Google/GoogleMail? Keine Anmeldung erforderlich!
Mit Google-Account einloggen
Mit Google-Account einloggen
Noch kein Account? Hier anmelden.


