Hallo Leute, ich arbeite gerade an meinem Projekt und bin auf ein Problem gestoßen, wo ich bitte eure Hilfe brauche. Die Schaltung besteht aus: 1- Oszillator 2- Impedanzwandler 3- Tiefpass 4- Buffer & Verstärker Anhang das erste Bild sieht man das Sinussignal mit 3,1V und ca 100mA. Wenn ich den Last (Sensor) einschliesse wird die Spannung 1,9V und das Singal ist nicht mehr Sinus (sieh Bild 2) Der sensor hat folgende Werte : L = 39,1908µH R = 14,8655 Ohm C = 14,0042pF Woran kann das Problem liegen. Vielen Danke
Nach Bild 1 ist dein OPV schon ohne Last zu langsam für deine 400kHz. Die 15Ohm+j100Ohm sind dann auch noch eine zu niederohmige Last für den OPV.
John D. schrieb: > Nach Bild 1 ist dein OPV schon ohne Last zu langsam für deine 400kHz. > Die 15Ohm+j100Ohm sind dann auch noch eine zu niederohmige Last für den > OPV. Hallo John D., danke für deine Reaktion. Der OPV ist LM7332 mit Slew Rate von 15,2V/µs. Was gibt es für Möglichkeiten, um die niederohmige Last zu kompensieren. vielen Danke Liebe Grüße
Elektro H. schrieb: > Der OPV ist LM7332 mit Slew Rate von 15,2V/µs. Und wie groß ist seine Versorgung? Und welche Werte haben R15 und R16? Zeigt doch lieber die konkrete Schaltung statt der oben gezeigten Prinzipschaltbilder, dann sieht man die relevanten Fakten gleich und muss sie nicht erst nachfragen. Elektro H. schrieb: > Was gibt es für Möglichkeiten, um die niederohmige Last zu kompensieren. Zuerst mal könntest du dafür sorgen, dass der Strom keinen unnötig hohen Gleichanteil hat. Denn der Wechselanteil deines Signals sieht zwar eine induktive Last >100 Ohm. Der Gleichanteil deiner Spannung ist aber ungefähr gleich groß wie der Wechselanteil und treibt den viel kleineren Widerstand 14 Ohm. Den Anteil des Stroms kannst du dem OPV schon mal ersparen.
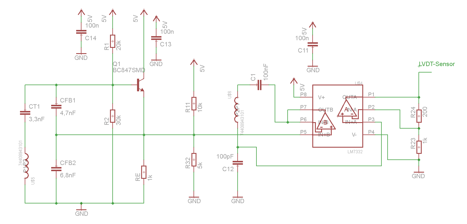
HAllo Achim S., Achim S. schrieb > Und wie groß ist seine Versorgung? Seine versorgungspannung 5V >Und welche Werte haben R15 und R16? R15 = 200 0Hm R16 = 1K Anbei die Schaltung. Vielen Danke Liebe Grüße
Elektro H. schrieb: > R15 = 200 0Hm > R16 = 1K > > Anbei die Schaltung. ALso eine Verstärkung um den Faktor 1,2? Wolltest du das so oder sind die Widerstände "vertauscht"? Der + Eingang deines zweiten OPV hat keinen DC-Pfad für den Input-Bias Strom. Der kann so nicht richtig funktionieren, du musst sein DC-Potential sinnvoll festlegen..
>ALso eine Verstärkung um den Faktor 1,2? Wolltest du das so oder sind die Widerstände "vertauscht"? ich wollte eine Verstärkung von 2 aber hat nicht geklappt deswegen habe ich die Verstärkung 1,2. >Der + Eingang deines zweiten OPV hat keinen DC-Pfad für den Input-Bias Strom. Der kann so nicht richtig funktionieren, du musst sein DC-Potential sinnvoll festlegen.. ich weiße nicht wie ich es machen kann. Ich hatte geadacht wenn ich P8 mit 5V einschliesse wird es funktionieren. Vielen Danke
Elektro H. schrieb: > ich weiße nicht wie ich es machen kann. Ich hatte geadacht wenn ich P8 > mit 5V einschliesse wird es funktionieren. Nö, leider falsch gedacht. In den Eingang fließt ein Gleichstrom im Bereich zwischen -2µA und +2µA. Der muss irgendwo herkommen, denn über C12 und C1 kann kein Gleichstrom nachfließen. Im simpelsten Fall kannst den einen hochohmigen Spannungsteiler von +5V nach GND bauen und den + Eingang des OPV auf dessen Mittelabgriff führen (parallel zu deinem Filter). Musst dir aber überlegen, welchen Wert die Gleichspannung am OPV-Eingang haben soll, denn die wird in deiner aktuellen Schaltung mitverstärkt. Übrigens ist das, was du zwischen ersten und zweiten OPV geschaltet hast, nicht wirklich ein Tiefpass.
Elektro Hobby schrieb: >Die Schaltung besteht aus: > 1- Oszillator > 2- Impedanzwandler > 3- Tiefpass > 4- Buffer & Verstärker Ich sehe aber keinen Tiefpass, ich sehe nur einen Saugkreis, der macht aber keinen Sinn, OVP wollen am Ausgang keinen Kurzschluß haben.
Hallo Leute, viele Danke für die Hilfe. Ich habe die Schaltung geändert und werde bauen Anhang die Schaltung. Liebe Grüße
du hast den Spannungsteiler (R11, R32) an den falschen OPV gepackt. Der erste OPV hatte auch vorher schon einen DC-Strompfad (z.B. über RE). Aber der zweite OPV hat keinen (sein Eingang ist nur über Kondensatoren an andere Potentiale angebunden, so dass kein DC Strom fließen kann). Also den Spannugnsteiler zum zweiten OPV verschieben und ggf. noch ein gut Stück hochohmiger machen. Dein LVDT-Sensor sieht immer noch einen Gleichanteil der Spannung von einigen Volt. Kopple den Gleichanteil ab, indem du dem LVDT einen Kondensator vorschaltest (damit dein OPV keinen unnötigen, großen Gleichstrom treiben muss). Dein Filter hat eine Grenzfrequenz von 1,6 MHz (falls deine Spule immer noch 100µH hat und unter der Voraussetzung, dass die Resonanzfrequenz deiner Spule deutlich über 1MHz liegt). Wenn du nur die Grundwelle (ca. 500kHz) durchlassen willst, solltest du die Grenzfrequenz niedriger wählen. Außerdem: wie Günter schon angemerkt hat bildet das Filter momentan noch einen Schwingkreis hoher Güte (je nach Güte deiner Spule und Kondensatoren). Damit bekommst du eine Überhöhung bei der Resonanfrequenz und überlastest den OPV-Ausgang. Packe noch einen Dämpfungswiderstand in Reihe.
Hallo Achim S., vielen Danke für die ganze hilfreiche Erklärungen. Ich bin dabei und versuche es zu machen. Besten Danke
Bitte melde dich an um einen Beitrag zu schreiben. Anmeldung ist kostenlos und dauert nur eine Minute.
Bestehender Account
Schon ein Account bei Google/GoogleMail? Keine Anmeldung erforderlich!
Mit Google-Account einloggen
Mit Google-Account einloggen
Noch kein Account? Hier anmelden.



