Hi! Kann ich den Schaltzustand von einem Messgerät mit einem OpenCollector-Ausgang direkt mit einem Oszilloskop messen ohne den PullUp/PullDown-Widerstand?
Bastler schrieb: > Kann ich den Schaltzustand von einem Messgerät mit einem > OpenCollector-Ausgang direkt mit einem Oszilloskop messen ohne den > PullUp/PullDown-Widerstand? Nur mit einem Oszilloskop, ohne weitere Hilfsmittel wie ein Konstantstromnetzteil ? Nein.
Ok, viele Oszilloskope haben einen kurzschlussfesten Kalibrierausgang...
Nein, nur mit Hilfe einer Batterie und passendem Widerstand. MfG
Hallo, schon mal vielen Dank für die Antworten. Ich habe hier mal das Schaubild zu den beiden Ausgängen, die ich gerne mit dem Oszilloskop messen möchte, aufgezeichnet. Ich verstehe das Bild leider nich nicht so recht. Man sieht dort den Transistor und die beiden Anschlusspins (die beiden Kreise). Den unteren Anschluss muss ich mit Masse verbinden. Dort steht z.B. der Parameter V_OL. Was könnte dieser denn bedeuten? Und dann steht noch ein Stromparameter I_OL mit 400 µA. Sind die 400 µA der maximale Strom, der über den Transistor fließen darf? Oben bei dem anderen Anschlusspin (Data oder CLK) steht -0,3 bis 7,0 Volt. Bedeutet das, dass ich dort an den Pin eine Spannung in diesem Bereich bereitstellen muss? Wie muss ich denn die drei Pins (Data, CLK und GND mit dem Oszilloskop verbinden? Ich habe mal versucht, von einem möglichen Aufbau eine Skizze zu machen. Für PullUP/PullDown-Widerstände habe ich früher immer irgendwie einen 10k-Widerstand verwendet. Ich hab also einfach mal einen 10k-Widerstand dort zwischen Spannungsquelle und dem Data-Pin (oder auch CLK-Pin) eingesetzt. Am Labornetzteil stelle ich 5V Spannung ein. I = U/R = 5V/10.000 Ohm = 500µA - es würden also über den Transitor zwischen Emitter und Kollektor 500µA von der Spannungsquelle aus fließen. Wenn I_OL der maximale Strom mit 400µA ist, dann wäre wahrscheinlich der 10k-Widerstand noch zu klein. Ist denn die Anschluss-Skizze so richtig und müsste ggf. noch der Widerstand vom Wert angepasst werden, damit ich 5V-Pegel am Oszilloskop messen kann?
Sorry, das eine Bild steht auf dem Kopf, aber ich habe es richtig herum hochgeladen. Scheinbar muss der Server es um 180° gedreht haben. Ich bitte dies zu entschuldigen.
Bastler schrieb: > Ist denn die Anschluss-Skizze so richtig und müsste ggf. noch der > Widerstand vom Wert angepasst werden, damit ich 5V-Pegel am Oszilloskop > messen kann? Die Schaltung ist so ok. Falls die 400µA einen maximal zulässigen Wert darstellen, was eher unwahrscheinlich ist, kann es nicht schaden, den Widerstandswert zu erhöhen. Falls es beim Oszi nur um die Erkennung des Schaltzustandes der Leitungen an kommt, nimm irgendetwas im Bereich 22..100kΩ - absolut unkritisch. Wenn die Ecken des Signals zu rund werden, wars zu viel ;-)
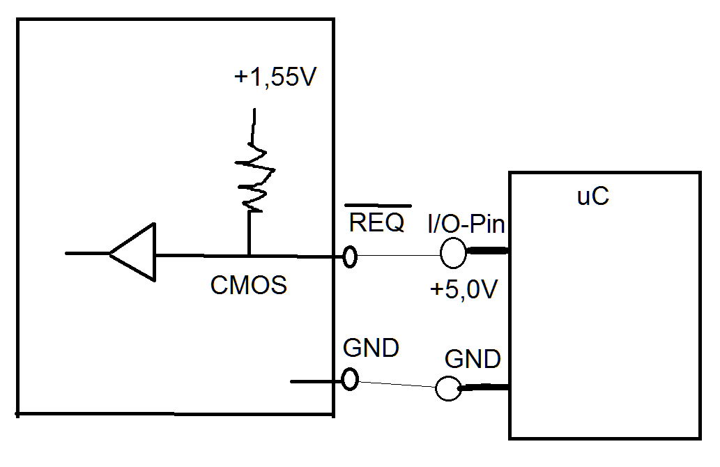
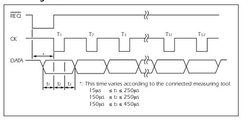
cool, vielen Dank für die Antwort. Die Uhr hat neben den zwei Ausgängen CLK und Data noch einen REQ-Eingang. Aus dem Datenblatt habe ich mal das Schaubild dazu fotographiert und hier hochgeladen. Dort ist der Anschlusskreis zu sehen. Dann steht dort CMOS, von dem ein Widerstand nach 1,55V geht. Ich habe das Gerät aufgemacht und die Batterie darin hat eine Versorgungsspannung von 1,55 Volt. Scheinbar scheint es diese Spannung zu sein, wo gegen der Widerstand intern verschaltet ist. Dann sieht man danach noch ein Dreieck. Leider weis ich grad nicht, was das Dreieck bedeuten soll. Zunächst dachte ich, dass das Dreieck eine Diode sei, aber dazu fehlt an der Spitze des Dreiecks, die mit dem Leiter verbunden ist, noch ein Strich oder etwas Ähnliches. Bei der Suche habe ich bei Wikipedia gefunden, dass ein Dreieck ein Äquipotential darstellen könnte: https://de.wikipedia.org/wiki/Liste_der_Schaltzeichen_(Elektrik/Elektronik)#/media/File:Equipotential.svg , aber sicher bin ich mir nicht, ob das zutreffend ist. Ich habe auch mal das Timig-Diagramm angehängt. Der !REQ-Pegel muss einmal von HIGH auf LOW gehen, damit die Uhr anfängt, über !CLK und Data Werte zu senden. Ich weis leider grade nicht, wie man das erreichen kann. Im einfachsten Fall natürlich durch einen Schalter, der mit GND verbunden ist. Aus dieser Quelle https://www.elektronik-kompendium.de/public/schaerer/pullr.htm habe ich entnommen, denn dort steht: "... Der Pulldown-Widerstand liegt zwischen dem Eingang und GND. Beim Öffnen des Kontaktes zieht der Pulldown-Widerstand die Spannung am Eingang hinunter auf GND, was logisch LOW entspricht. LOW oder HIGH wird am Eingang nur dann per Widerstand erreicht, wenn es ein CMOS-Eingang ist, weil dieser extrem hochohmig ist. ..." Und weil dort CMOS steht, müsste das zutreffen. Ich frage mich nur gerade, wenn ich dies nicht mit einem Schalter machen will, sondern z.B. durch einen I/O-Pin eines uCs. So ein uC liefert ja z.B. bei LOW 0V und 3.3/5.0V bei HIGH. Wenn ich den Pin auf LOW setze, dann kein Problem, das System ist mit Masse verbunden und zieht dann den Pegel herunter. Was ist aber, wenn ich den Pegel auf HIGH setze, dann liegen aber dort bsp. 5 Volt an, naja, und dann gingen ja 5V in das CMOS rein - könnte es dadurch kaputt gehen? Oder müsste ich dafür sorgen, dass dann die 5V z.B. durch einen Spannungsteiler zu 1,55V heruntergeteilt würden? Ich habe mal ein Bild mit einem Spannungsteiler angefügt. Die Werte von 15k und 35k sind erstmal nur vom Verhältnis, man müsste dann noch schauen, wie groß der Maximalstrom vom uC pro Pin ist und ggf. größere Widerstandswerte nehmen.
Bastler schrieb: > Was ist aber, wenn ich den Pegel auf HIGH setze Der High-Pegel muss zur Betriebsspannung des angesteuerten Bausteins passen. Zeig doch mal ein Datenblatt davon, statt Deiner Schnipsel.
Bastler schrieb: > Wenn ich den Pin auf LOW setze, dann kein Problem, das System ist mit > Masse verbunden und zieht dann den Pegel herunter. ok > Was ist aber, wenn ich den Pegel auf HIGH setze, dann liegen aber dort > bsp. 5 Volt an, naja, und dann gingen ja 5V in das CMOS rein - könnte > es dadurch kaputt gehen? Warum willst du das machen? Der \REQ-Eingang ist doch offenbar zufrieden, wenn du beim µC zwischen Low und High-Z umschaltest, d.h. du setzt den Output auf 0 und erzeugst dein Signal durch Steuerung vom DDR.
Das Dreieck ist ein Buffer (Verstärker, damit das Eingangssignal erfasst werden kann ohne den Eingang zu belasten in dem man zu viel Strom aus ihm entnimmt) und der Widerstand an die 1.5V ist ein pull up, also alles in Ordnung und messbar.
Rufus Τ. F. schrieb: > Zeig doch mal ein Datenblatt davon, statt Deiner Schnipsel. Naja, eigentlich gibt es nur die zwei "Schnipsel", den Schnipsel von den beiden Output-Ports !CLK und Data, und dem Input-Port !REQ.
Wolfgang schrieb: > erzeugst dein Signal durch Steuerung vom DDR. Was genau bedeutet denn DDR? Wenn ich google oder so bemühe und auch nach "DDR Elektrotechnik" suche, dann komme ich immer zu Informationen zu dem Land, was früher existierte und eingemauert war. Mit welcher Spannung darf man denn an so ein CMOS gehen? Kann die Spannung auch höher sein als die 1,55 Volt? Ich dachte, dass man dann nicht höer als die 1,55 Volt gehen darf, weil der interne PullUp-Widerstand auf die 1,55 Volt geht, daher meine Idee mit dem Spannungsteiler, der aus 5V an einer Stelle 1,5 Volt macht. Aber so wie ich den CMOS jetzt vom Prinzip her vereinfacht verstanden habe, schaltet der CMOS nur gegen die 1,55 Volt und die reingehende Spannung dient als Steuerspannung für den imaginären "Schalter" Auf dem Bild bei Wikipedia https://en.wikipedia.org/wiki/CMOS#/media/File:CMOS_Inverter.svg sieht man einmal einen Transistor mit einem normalen Eingang und einem negierten Eingang. Also, wenn der Pegel Null ist, dann verbindet er den Ausgang mit GND und ist der Pegel 1, dann wird der Ausgang mit den 1,55 Volt (V_dd) verbunden. Die Frage ist jetzt nur, wie groß die Spannung maximal sein darf, mit der man den CMOS an der Uhr betreibt, das geht leider aus dem mir verfügbaren Datenblatt, dass bei der Uhr mit dabei war, grad nicht heraus.
Bastler schrieb: > Hi! Kann ich den Schaltzustand von einem Messgerät mit einem > OpenCollector-Ausgang direkt mit einem Oszilloskop messen ohne den > PullUp/PullDown-Widerstand? Nein ...
MaWin schrieb: > Das Dreieck ist ein Buffer Könnte das dann z.B. ein Operationsverstärker sein? Dessen Schaltbild ist ja auch ein Dreieck mit mehreren Anschlüssen.
Bastler schrieb: > Was genau bedeutet denn DDR? Wenn ich google oder so bemühe und auch > nach "DDR Elektrotechnik" suche, dann komme ich immer zu Informationen > zu dem Land, was früher existierte und eingemauert war. Dann guck mal im Kontext "µC". DDR wird dort meist für Data-Direction-Register verwendet. Da du nicht verraten hast, welchen µC du verwendest, ist es schwierig zu sagen, wie das Ding bei deinem µC im Datenblatt bezeichnet ist ;-)
Bastler schrieb: > Also, wenn der Pegel Null ist, dann verbindet er den > Ausgang mit GND und ist der Pegel 1, dann wird der Ausgang mit den 1,55 > Volt (V_dd) verbunden. Warum willst du den Eingang überhaupt unbedingt mit einem Push-Pull Ausgang ansteuern? Es reicht doch ein Open-Drain Ausgang.
Bastler schrieb: > Naja, eigentlich gibt es nur die zwei "Schnipsel", Das ist alles an Papier/Beschreibung, was Du da hast? Kein bisschen Text? Ist das diese Messuhr mit Digitalausgang, um die es hier vor ein paar Tagen ging? Fass' doch bitte mal zusammen, was Du eigentlich wirklich erreichen willst.
Wolfgang schrieb: > Warum willst du den Eingang überhaupt unbedingt mit einem Push-Pull > Ausgang ansteuern? Es reicht doch ein Open-Drain Ausgang. Weil ich bis eben noch nicht wusste, dass es auch eine Open-Drain-Ausgang gibt, ich habe immer gedacht, dass man von Seiten des Mikrocontrollers aus mit einem PullUp oder PullDown-Widerstand den Pegel definiert setzen muss (manche uCs haben ja auch interne PullUp/Down-Widerstände). Damit habe ich bisher so gearbeitet und auch immer über DIO-Pins Signale gelesen oder empfangen.
Bastler schrieb: > Weil ich bis eben noch nicht wusste, dass es auch eine > Open-Drain-Ausgang gibt, ich habe immer gedacht, dass man von Seiten des > Mikrocontrollers aus mit einem PullUp oder PullDown-Widerstand den Pegel > definiert setzen muss (manche uCs haben ja auch interne > PullUp/Down-Widerstände). Verrate mal, um welchen µC es bei dir geht. Das würde vieles einfacher machen. Bei vielen µC ist es eine reine Frage der Steuerung, ob die Ausgänge als Push-Pull oder als Open-Drain arbeiten. Explizite Open-Drain Ausgänge sind eher selten.
Wolfgang schrieb: > Verrate mal, um welchen µC es bei dir geht. Ich habe zwei Geräte, mit denen ich das machen ausprobieren will: Einmal ein NI- myDAQ mit 8 digitalen I/O-Ports: http://www.ni.com/pdf/manuals/373061f_0113.pdf und ein Nucleo-Entwicklerboard: https://www.voelkner.de/products/876280/STMicroelectronics-Entwicklungsboard-NUCLEO-F411RE.html?ref=43&products_model=W980561&gclid=EAIaIQobChMIy8uS0_CO1gIVUCjTCh3FvgJNEAYYASABEgJhbvD_BwE Das hat auch mehrere I/O-Ports, mit denen ich auch schon mal Lampen angesteuert habe oder Taster ausgewertete. Als erstes würde ich es mit dem NI myDAQ ausprobieren wollen, weil ich dazu schon ein kleines Programm habe, mit dem ich Daten von den Ports auslesen kann und dann etwas später mit dem Nucleo-Board. Dort kann ich auch schon Ergebnisse von dem Programm an den PC senden, weil das Board beim Anschließen einen COM-Port bekommt, über den ich auch Daten vom PC zu dem Nucleo senden und empfangen kann.
Bitte melde dich an um einen Beitrag zu schreiben. Anmeldung ist kostenlos und dauert nur eine Minute.
Bestehender Account
Schon ein Account bei Google/GoogleMail? Keine Anmeldung erforderlich!
Mit Google-Account einloggen
Mit Google-Account einloggen
Noch kein Account? Hier anmelden.






