HI, Leider bin ich wohl Blöd nen Eimer Wasser umzukippen:-( Daher suche ich Hilfe. Ich Suche eine Schaltung mit einem LDR, die im Dunkeln nur sehr wening strom zieht, und bei Helligkeit ein Relay (5-12 Volt) Durchschaltet. Das muss alles mit Batt ( 9 Volt) Laufen, super wäre es wenn's mit 12 Volt Bat. geht, wo dann die 12 Volt beim Schalten des Relays dierekt aum Raley ausgang anliegen würden. Wer mir dabei Helfen kann, oder mir auch 10-20 Schaltungen dieser Art zusammen Löten kann, Bitte Melden.
Rainer H. schrieb: > Ich Suche eine Schaltung mit einem LDR, die im Dunkeln nur sehr wening > strom zieht, und bei Helligkeit ein Relay (5-12 Volt) Durchschaltet. Schmitt-Trigger, da kannst Du auch die Hysterese anpassen... Wird wohl auf einen OP hinlaufen, aber es wäre von Vorteil, wenn man wüsste, was Du vorhast...
Mani W. schrieb: > Schmitt-Trigger, da kannst Du auch die Hysterese anpassen... Kann man normalerweise nicht, und außerdem hat ein Relais selbst schon Hysterese. Wenns aber wirklich Strom sparen soll, würde ich kein Relais nehmen und wahrscheinlich auch keinen LDR. Oder musst du zwingend Potentialtrennung zwischen Steuer- umd Lastkreis haben? P.S.: Rainer H. schrieb: > super wäre es wenn's mit 12 > Volt Bat. geht, wo dann die 12 Volt beim Schalten des Relays dierekt aum > Raley ausgang anliegen würden. Offenbar ist eine galvanische Trennung nicht erforderlich. Erzähl mal, was das geben soll!
Hp M. schrieb: > Kann man normalerweise nicht, und außerdem hat ein Relais selbst schon > Hysterese. Op-Amp Schmitt-Trigger war gemeint...
Rainer H. schrieb: > Wer mir dabei Helfen kann Kaum, so unspezifiziert wie due Frage ist. WELCHER Helligkeit: Nimm ein Solarpanel und schliesse daran dein Relais an. Bei passender Auslegung zieht das Relais bei einer bestimmten Helligkeit an und geht bei einer vuel kleineren wieder aus (übrigens etwas temperaturabhängig). Ganz ohne Batterie. Oder: LDR lässt Strom in Basis eines Transistors fliessen, der schaltet das Relais an einer Batterie. Geht schon bei geringer Helligkeit. Kann man mit einem Potentiometer zwischen Basis und Emitter sogar etwas einstellbar machen. Das Relais geht auch hier erst bei deutlich geringerer Helligkeit wieder aus. Im stockdusteren ist die Stromaufnahme sehr gering, aber um so heller es wird um so höher wird die Stromaufnahme bis das Relais anzieht und steigt bei weiter steigender Helligkeit sogar noch mehr. Der CMOS Schmitt-Trigger bzw. als Schmitt-Trigger geschaltete OpAmp braucht weniger Strom. Er würde auch gut mit einer Photodiode statt LDR funktionieren.
Mike Harrison (Mikeselectricstuff) hatte das doch neulich mit ner Solarzelle gemacht: https://www.youtube.com/watch?v=l_nZ9fx8r_M
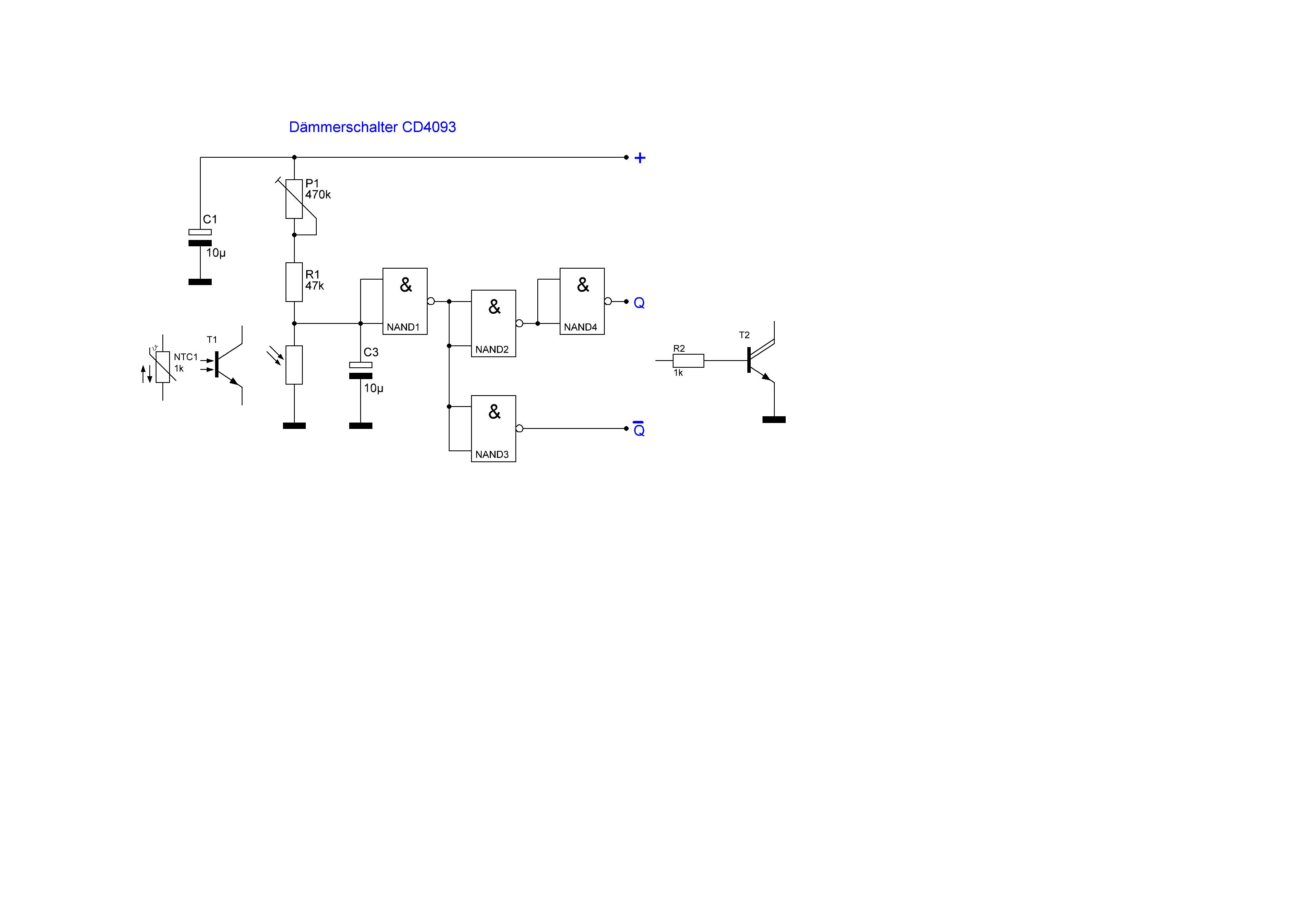
Rainer H. schrieb: > die im Dunkeln nur sehr wening > strom zieht welchen maximal? ich nutz da den cd4093b. 4 ...15v betriebsspannung sind möglich. als sensor ist neben dem fotowiderstand auch jeder fototransistor geeignet. r und c´s sind anzupassen. mfg
Rainer H. schrieb: > Das muss alles mit Batt ( 9 Volt) Laufen > ... > und bei Helligkeit ein Relay (5-12 Volt) Durchschaltet. Einfache Relais und Batteriebetrieb schließen sich normalerweise aus, insbesondere wenn das Relais nicht nur kurze Impulse liefern soll und es sich bei der Batterie um eine 9V-Blockbatterie der Bauform 6LR61 handelt. In dem Fall wäre stark zu einem bistabilen Relais zu raten, was dann allerdings eine etwas aufwändigere Ansteuerung benötigt und die Sache nicht durch eine "eingebaute" Hysterese vereinfacht. Die Frage ist, ob für die Anwendung ein Relais überhaupt das Mittel der Wahl ist - who knows ...
Rainer H. schrieb: > Leider bin ich wohl Blöd nen Eimer Wasser umzukippen Nicht nur das, auch die deutsche Rechtschreibung ist nicht so Dein Ding.
Bitte melde dich an um einen Beitrag zu schreiben. Anmeldung ist kostenlos und dauert nur eine Minute.
Bestehender Account
Schon ein Account bei Google/GoogleMail? Keine Anmeldung erforderlich!
Mit Google-Account einloggen
Mit Google-Account einloggen
Noch kein Account? Hier anmelden.
