Hallöchen Trotz den vielen Beispielen hier konnte ich meine Lösung nicht finden. Ich benötige eine Einschaltverzögerung ohne Schalter. Ablauf: Wenn 12V-28V angelegt wird sollte sofort ein Relais angezogen werden welches nach 2-10 Sek. abfällt in den Ruhezustand. Das Relais benötigt 50 mA. Kann mir jemand auf die Sprünge helfen? Muss nicht unbedingt NE555 sein, kann auch mit einem Transistor sein. Danke.
Statt dem Schalter ein Relais einbauen was sobald Spannung anliegt durschaltet.
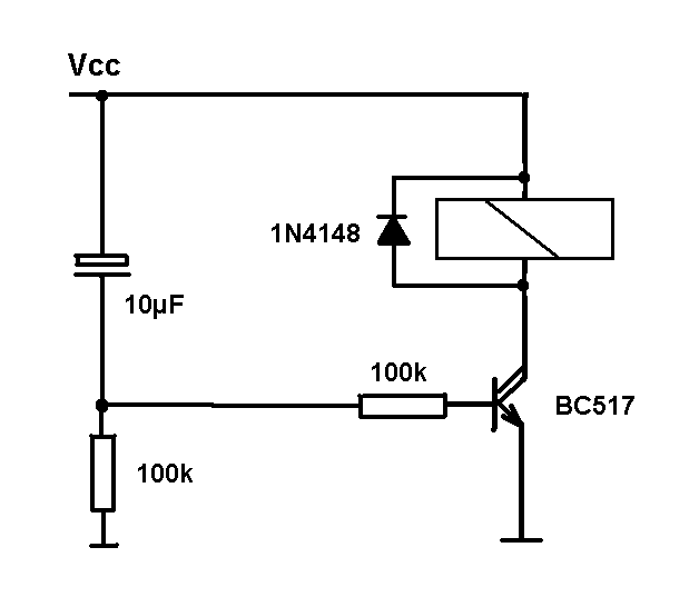
Was jetzt, Einschaltverzögerung oder Ausschaltverzögerung? Zuerst mal machst du aus den 12-28V konstante 12V mit einem Low-Drop Spannungsregler. Dahinter kommt dann diese Schaltung:
1 | 2200µF Spule vom Relais |
2 | 12V o---+---||------XXXXXXX-----+----o GND |
3 | | | |
4 | +---[===]------|>|------+ |
5 | 560 Ohm LED |
Die Schaltung braucht nach dem Anschalten der Stromversorgung ca 2 Sekunden, bis sie sich entladen hat (kann man an der LED sehen) und erneut starten kann.
wer ich morgen ausprobieren, hatte eine ähnliche Schaltung aber funktionierte verkehrt. Danke allen.
> aber funktionierte verkehrt.
Das war eine Einschaltverzögerung. Übrigens eine schlechte, weil sich
der Kondensator nicht ausreichend entladen kann.
Stefan U. schrieb: > Übrigens eine schlechte, weil sich > der Kondensator nicht ausreichend entladen kann. A. D. schrieb: > Wenn 12V-28V angelegt wird ... Stimmt. Das habe ich bei meiner Schaltung auch nicht berücksichtigt, deshalb ist jetzt sicherheitshalber noch ein 10k Entladewiderstand eingefügt. Man weiß ja nicht, wie (womit) der TO die Schaltung versorgen möchte.
> Stimmt. Das habe ich bei meiner Schaltung auch nicht berücksichtigt, > deshalb ist jetzt sicherheitshalber noch ein 10k Entladewiderstand > eingefügt. Man weiß ja nicht, wie (womit) der TO die Schaltung versorgen > möchte. Die gezeigte Schaltung funktioniert nicht so wie gedacht. Wird 12V eingeschaltet, Zieht das Relais an, aber schaltet nie ab. Nach dem abschalten der 12 Volt läuft das Relais noch eine Zeit. Was ich möchte ist 12V einschalten Relais zieht sofort an für 2-10 Sek. Relais schaltet aus obwohl 12V noch anliegen. 12V ausschalten, Relais bleibt aus.
> Nach dem abschalten der 12 Volt läuft das Relais noch eine Zeit. Bei der Schaltung von Ralf Leschner kann das gar nicht sein. Wo soll denn die Energie dazu her kommen? Kann es sein, daß du nicht die 12V selbst abschaltest, sondern irgend etwas anderes, was zu einer verzögerten Abschaltung der 12V führt? > Zieht das Relais an, aber schaltet nie ab. Dann ist wohl dein Transistor kaputt oder falsch eingebaut. Oder den Kondensator ist falsch herum eingebaut. Hast du eventuell die Freilaufdiode am Relais vergessen? Das würde zu solchen Effekten fühen. Mach mal ein Foto von dem Aufbau und zeige, wo und wie genau du die 12V abschaltest.
Stefan U. schrieb: > Bei der Schaltung von Ralf Leschner kann das gar nicht sein. Wo soll > denn die Energie dazu her kommen? Ja, vielleicht im 2000uF Elko? > Kann es sein, daß du nicht die 12V selbst abschaltest, sondern irgend > etwas anderes, was zu einer verzögerten Abschaltung der 12V führt? Schalte VCC ab, also alles. > Dann ist wohl dein Transistor kaputt oder falsch eingebaut. Oder den > Kondensator ist falsch herum eingebaut. Hast du eventuell die > Freilaufdiode am Relais vergessen? Das würde zu solchen Effekten führen. Nein, Basis funktioniert tadellos wenn ich die manuell bediene. Werde nochmals alles kontrollieren.
> Ja, vielleicht im 2000uF Elko? > Nein, Basis funktioniert tadellos wenn ich die manuell bediene. Niemand hat Dir eine Schaltung mit 2200µF Elko und einem Transistor vorgeschlagen. Zeige deine Schaltung und den zugehörigen Schaltplan. Ich habe den Eindruck, daß du hier gerade alles Wild dureinander gemixt hast.
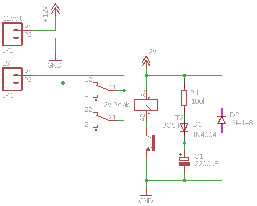
Ich glaube ich mach das so: Halt nur für 12-18Volt reicht aber auch. (siehe Bild) Transistor könnte man ja weglassen, der IC kann ja 50mA schalten. Dann das Relais via Ausgang GND Schalten. Korr: C3 muss auf GND gesetzt werden. Bild folgt.
Warum nicht meinem Vorschlag mit dem 2200µF Kondensator folgen? Je weniger Elektronik dran ist, umso geringer die potentielle Ausfallquote.
Stefan U. schrieb: > Warum nicht meinem Vorschlag mit dem 2200µF Kondensator folgen? Genau. Oder wenigstens die Schaltung von Ralf verwenden, die benötigt fast genauso viele Bauteile wie Deine Schaltung und läuft sogar ohne NE555.
Abgeseehn davon: Der Ausgang des NE555 ist stark genug, um das Relais direkt anzusteuern. Aber wenn du magst, kannst du auch eine Raspberry Pi als Timer verwenden. Oder eine SPS. Klappt sicher auch.
Stefan U. schrieb: > Oder eine SPS. Oder gleich einen ganzen Kellerraum für eine Zeitmaschine mit Ausschaltverzögerung dafür benutzen. Die wäre dann sogar von 2 bis 10 Sekunden stufenlos einstellbar.
Stefan U. schrieb: > Niemand hat Dir eine Schaltung mit 2200µF Elko und einem Transistor > vorgeschlagen. Ja bin auch grad drauf gekommen. Funktioniert vielen Dank! Und das sogar ohne 555. Der 555 ist Träge mit dieser Schaltung. Transistor Funzt perfekt! Herzlichen Dank allen. Auch dem Keller Guru für den Witz. Gruss
Bitte melde dich an um einen Beitrag zu schreiben. Anmeldung ist kostenlos und dauert nur eine Minute.
Bestehender Account
Schon ein Account bei Google/GoogleMail? Keine Anmeldung erforderlich!
Mit Google-Account einloggen
Mit Google-Account einloggen
Noch kein Account? Hier anmelden.





