Hallo, ich habe so ein bekanntes 12VDC Einschaltverzögerungs -Relaismodul. Es schaltet, wie der Name vermuten lässt, ein Relais verzögert ein. Ich würde es gerne anders nutzen, das Relais direkt nach dem Einschalten anziehen und nach der variablen Zeit abfallen lassen. Ist das möglich, und wenn wie genau? Man könnte vermuten, dass ich dann keine Einschaltverzögerung suche, sondern technisch gesehen eine Ausschaltverzögerung? Jedoch finde ich da bei Aliexpress nur Time Delay Wechsl Module, Relais ein, Relais aus, Relais ein... sowas suche ich aber nicht. Das Modul wird benötigt, um einen Arduino nach einem "Stromausfall" verzögert einzuschalten. Der "Stromausfall" wird alle paar Monate mal stattfinden (wenn die Fritzbox neustartet). Deswegen lege ich Wert darauf, dass das Relais dann die Monate hinweg keinen Stromverbrauch verursacht. Bitte keine Belehrungen. https://www.aliexpress.com/item/Free-Shipping-2PC-5V-Delay-Turn-On-Relay-Module-Time-Delay-Timer-Relay-Switch-DC/32321838876.html
Ja, du musst einfach den normally closed Kontaktsatz des Relais nehmen. Laut Zeichnung gibt es den
Das stimmt. Ich möchte aber unterbinden, dass über Monate sinnlose 20mA verbraucht werden und das Relais angezogen ist. Schließlich beträgt die Einschaltverzögerung nur 2 Minuten.
Wenn du möchtest, das bei einem 'High' am Ausgang des 555 das Relais abfällt tuts ein PNP Transistor in der Highside des Relais. Die Frage ist nur, was die LED anzeigen soll.
Nachdem das Relais abgefallen ist braucht die Schaltung praktisch keinen Strom mehr. Der 10K Widerstand dient nur dazu, dass der Kondensator sich ggf. entladen kann. Für eine 2 Minuten-Verzögerung müsste der 10µF Kondensator vergrößert werden (ca. 100µF).
Den Kondensator habe ich auf 1000uF vergrößert, das funktioniert auch soweit. Nur soll das Relais direkt nach dem Stromgeben anziehen und nach den zwei Minuten abfallen. Klar, dann verbraucht es keinen Strom mehr. Aber bisher ist es ja auch anders herum. Lege ich Strom an, zieht es nach 2 Minuten an und bleibt angezogen. Theoretisch unbegrenzt.
Ich bedanke mich für den Schaltplan der Ausschaltverzögerung. Ich werde es mal probieren. Matthias S. schrieb: > Wenn du möchtest, das bei einem 'High' am Ausgang des 555 das > Relais > abfällt tuts ein PNP Transistor in der Highside des Relais. Die Frage > ist nur, was die LED anzeigen soll. Wie würde die Schaltung genau aussehen? Es sind 2 LEDs verbraut, LED1 am NPN zeigt an, wenn das Relais angezogen ist. LED2 wenn Spannung am Eingang des Moduls angelegt ist. Oder verstehe ich die Frage was die LED anzeigen soll falsch?
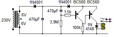
Bei dieser Schaltung zieht wie gewünscht bei Spannungszufuhr das Relais an und fällt nach 2,5 min. ab.
Dirk J. schrieb: > Bei dieser Schaltung Da musst du dich aber mal entscheiden, wie die Speisung und die Transistoren nun gepolt sind. Wenn die Speisung richtig ist, sind die Transistoren falschrum - und umgekehrt. Die Schaltung von Konstantin sieht recht einfach aus, flattert aber mögl. bei Übergang, weil keine Schmitt-Trigger Eigenschaften da sind. Norbert schrieb: > Wenn du möchtest, das bei einem 'High' am Ausgang des 555 das > Relais > abfällt tuts ein PNP Transistor in der Highside des Relais. Die Frage > ist nur, was die LED anzeigen soll. > Wie würde die Schaltung genau aussehen? Emitter des PNP an Plus, Kollektor ans Relais, die andere Seite des Relais an Masse. Basis über einige kOhm (1k-2,2k) an den Ausgang des 555. Wenn die LED leuchten soll bei angezogenem Relais, dann schalte sie an Plus und über Vorwiderstand an den Ausgang des 555.
Matthias S. schrieb: > Da musst du dich aber mal entscheiden, wie die Speisung und die > Transistoren nun gepolt sind. Wenn die Speisung richtig ist, sind die > Transistoren falschrum - und umgekehrt. Leider hast Du recht. Die beiden Elkos und die drei Dioden waren falsch herum gezeichnet. Ich hatte wohl einen Blackout. Anbei die korrigierte Schaltung.
Jetzt ist mir aufgefallen, dass der angeschlossene Arduino bei 12V sehr heiß wird. Ist es ein großer Akt, die Schaltung für 5V zu verwenden? Die gesamte Arduino Schaltung benötigt 290mA. Für den NE555 etwas zu viel. Ich habe nun einen 2000UF(10V) Kondensator eingepflanzt und bin mir sicher, die richtige Wahl der Versorgungsspannung sollte 5V sein. Wie mache ich das denn nun, ich mein bei PNP oder P-Kanal Mosfets brauche ich ja mehr als 5V damit sie schalten, nicht? Und NPN / N-Kanal kann ich ja nicht nehmen, da die nicht geschaltet werden sondern +VCC.
Norbert schrieb: > Ist es ein großer Akt, die Schaltung für 5V zu verwenden? Bei 5V statt 12V wird der Relaisstrom schon recht hoch. > Wie mache ich das denn nun, ich mein bei PNP oder P-Kanal Mosfets > brauche ich ja mehr als 5V damit sie schalten, nicht? 5V-(Logik-)Fets gibt es. Sie sind aber seltener und teurer als Standard-Fets für typ. 10V Gatespannung.
Norbert schrieb: > und bin mir > sicher, die richtige Wahl der Versorgungsspannung sollte 5V sein. Sie sollte so hoch sein, das der Onboard Regler des Arduino noch regeln kann. Mit 7-9V liegst du richtig - allerdings muss das Relais damit auch arbeiten können. Dem Rest der Schaltung ist das wurscht, die läuft bei 5V oder bei 12V nahezu genauso.
Norbert schrieb: >Ich würde es gerne anders nutzen, das Relais direkt nach dem Einschalten >anziehen und nach der variablen Zeit abfallen lassen. Was du suchst, nennt sich Monoflopp oder Monostabiler Multivibrator oder Zeitgeber.
Bitte melde dich an um einen Beitrag zu schreiben. Anmeldung ist kostenlos und dauert nur eine Minute.
Bestehender Account
Schon ein Account bei Google/GoogleMail? Keine Anmeldung erforderlich!
Mit Google-Account einloggen
Mit Google-Account einloggen
Noch kein Account? Hier anmelden.



